CompletableFuture-详解、使用及源码解析

389 阅读10分钟

背景

上一篇文章我们看了FutureTask,分析了他的问题,异步编程并不方便。

  • 问题1: FutureTask获取执行结果前,主线程需要通过get()方法一直阻塞等待子线程执行完成call方法,才可以拿到返回结果
  • 问题2:如果不通过get挂起线程,通过while循环,不停的判断任务的状态是否结束,结束后,再拿结果。如果任务长时间没有执行完毕,CPU会一直调度查看任务状态的方法,浪费CPU资源。

CompletableFuture在一定程度上提高了各种异步非阻塞的方案,并且响应式变成,代码编写效果上,效率更高。

1、相关API

1.1 等在前置结果再执行当前任务的API

  • supplyAsync(Supplier supplier) 异步执行任务,有返回结果

  • runAsync(Runnable runnable) 异步执行任务,无返回结果

    在不指定线程池的前提下,两个异步任务都交给ForkJoinPool去执行,而ForkJoinPool内部是守护线程,守护线程是主线程结束后就结束了。

  • thenApply(Function fn) 等待前一个任务结束,拿到前一个方法的结果并处理然后返回结果。使用和前一个任务想同的线程

    thenApplyAsync(Function fn) 和上面的一样,但是使用不同的线程执行

    thenApplyAsync(Function fn, Executor executor) 和上面一样,这里需要自定义线程池

    CompletableFuture中的大部分方法都有三个重载,(不带Async、带Async、带Async和线程池)

  • thenAccept(Consumer action) 等待前一个任务结束,拿到前一个方法的结果并处理,没有返回值

  • thenRun(Runnable action) 等待前一个任务结束,再处理,不需要前面的结果,没有返回值

1.2 等待多个并行任务完成后,并拿到结果再执行当前任务API

  • thenCombine(CompletionStage other, BiFunction fn) 等待前两个并行任务完成后,拿到结果再执行当前任务,并返回结果

    thenCombineAsync(CompletionStage other, BiFunction fn) 等待前两个并行任务完成后,拿到结果,并在新线程执行当前任务,并返回结果

    thenCombineAsync(CompletionStage other, BiFunction fn, Executor executor) 等待前两个并行任务完成后,拿到结果,并在新线程执行当前任务(自定义线程池),并返回结果

  • thenAcceptBoth(CompletionStage other, BiConsumer action) 等待前两个并行任务结束,拿到结果并处理,没有返回值

    thenAcceptBothAsync(CompletionStage other, BiConsumer action)

    thenAcceptBothAsync(CompletionStage other, BiConsumer action, Executor executor)

  • runAfterBoth(CompletionStage other, Runnable action) 让两个并行任务结束,再执行,不需要前面的结果,没有返回值

    runAfterBothAsync

1.3 两个任务一起执行,有一个任务返回结果后,拿到结果就可以处理API

  • applyToEither(CompletionStage other, Function fn) 等待前两个并行任务执行,任意一个有返回结果,拿到结果执行,并返回结果

    Async方法同样如上

  • acceptEither(CompletionStage other, Consumer action) 等待前两个并行任务执行,任意一个有返回结果,拿到结果执行,无返回

  • runAfterEither(CompletionStage other, Runnable action) 等待前两个并行任务执行结束,再执行,无返回

1.4 等前置任务执行完成,再处理,后续返回结果为CompletableStage

  • thenCompose(Function> fn) 等待前置任务执行完成,拿到结果并执行,返回CompletableStage

    thenApply(Function fn) 用Apply执行就够了,等同于Apply

1.5 异常和其他处理

  • exceptionally(Function fn) 异常处理
  • whenComplete(BiConsumer action) 可以拿到上一个任务的返回结果和异常,当前处理不会返回结果
  • handle(BiFunction fn) 可以拿到上一个任务的返回结果和异常,同时当前处理可以返回结果

1.6 总结

上面的是常用API,CompletableFuture这么多API很难记,但是有规律可循:

  • Async结尾的是异步执行的API,通常有带线程池和不带线程池的版本
  • run开头的是无参方法,没有返回值
  • supply开头的是有参方法,有返回值
  • 以Accept开头或者结尾的方法,有参数,没有返回值
  • 以Apply开头或者结尾的方法,有参数,有返回值
  • 带有either后缀的方法,表示谁先完成就消费谁

2、如何使用?

基于上面API做应用案例

2.1 一个简单案例

小连要回家干饭, 小严做饭, 小连看电视, 等小严做完, 小连干饭。

我们把能同时执行的并发执行,必须分开的顺序执行,设计如下:

/** 
  * 小连要回家干饭, 小严做饭, 小连看电视, 等小严做完, 小连干饭 
  * 
  * main线程 小连 
  * 异步线程 小严 
  */ 
public static void main(String[] args) throws ExecutionException, InterruptedException { 
    print("小连回家干饭"); 
    CompletableFuture<String> future= CompletableFuture.supplyAsync(()->{ 
        print("小严做饭"); 
        sleep(2);
        print("小严做完"); 
        return "锅包肉"; 
     }); 
     print("小连看电视"); 
     print("小连干饭,"+future.join()); 
}

输出结果: 可以看到默认线程池是ForkJoinPool

main: 小连回家干饭 
main: 小连看电视 
ForkJoinPool.commonPool-worker-1: 小严做饭 
ForkJoinPool.commonPool-worker-1: 小严做完 
main: 小连干饭,锅包肉

2.2 稍微复杂的案例

小连要回家干饭, 小严炒菜, 小李焖饭, 小连看电视, 等小严小李做完, 小陈端菜和饭给小连, 小连干饭。

我们把能同时执行的并发执行,必须分开的顺序执行,设计如下:

/** 
  * 小连要回家干饭, 小严炒菜, 小李焖饭, 小连看电视, 等小严小李做完, 小陈端菜和饭给小连, 小连干饭   *
  * main线程 小连
  * 异步线程 小严, 小李,小陈
  *
  */ 
public static void main(String[] args) throws ExecutionException, InterruptedException {
      print("小连回家干饭"); 
      CompletableFuture<String> future= CompletableFuture.supplyAsync(()->{ 
          print("小严做菜"); 
          sleep(2); 
          print("小严做完"); 
          return "锅包肉"; 
      }, executor).thenCombineAsync(CompletableFuture.supplyAsync(()->{ 
          print("小李焖饭"); 
          sleep(3); 
          print("饭好了"); 
          return "大米饭"; 
      }, executor), (r1, r2)->{ 
                          print("饭菜好了,小李端菜"); 
                          sleep(1); 
                          return r1+", "+r2; 
                      }, executor); 
      print("小连看电视"); 
      print("小连干饭,"+future.join()); 
      executor.shutdown();
}

执行结果: 这里指定了线程池

main: 小连回家干饭 
pool-1-thread-1: 小严做菜 
pool-1-thread-2: 小李焖饭 
main: 小连看电视 
pool-1-thread-1: 小严做完 
pool-1-thread-2: 饭好了 
pool-1-thread-3: 饭菜好了,小李端菜 
main: 小连干饭,锅包肉, 大米饭

3、源码分析

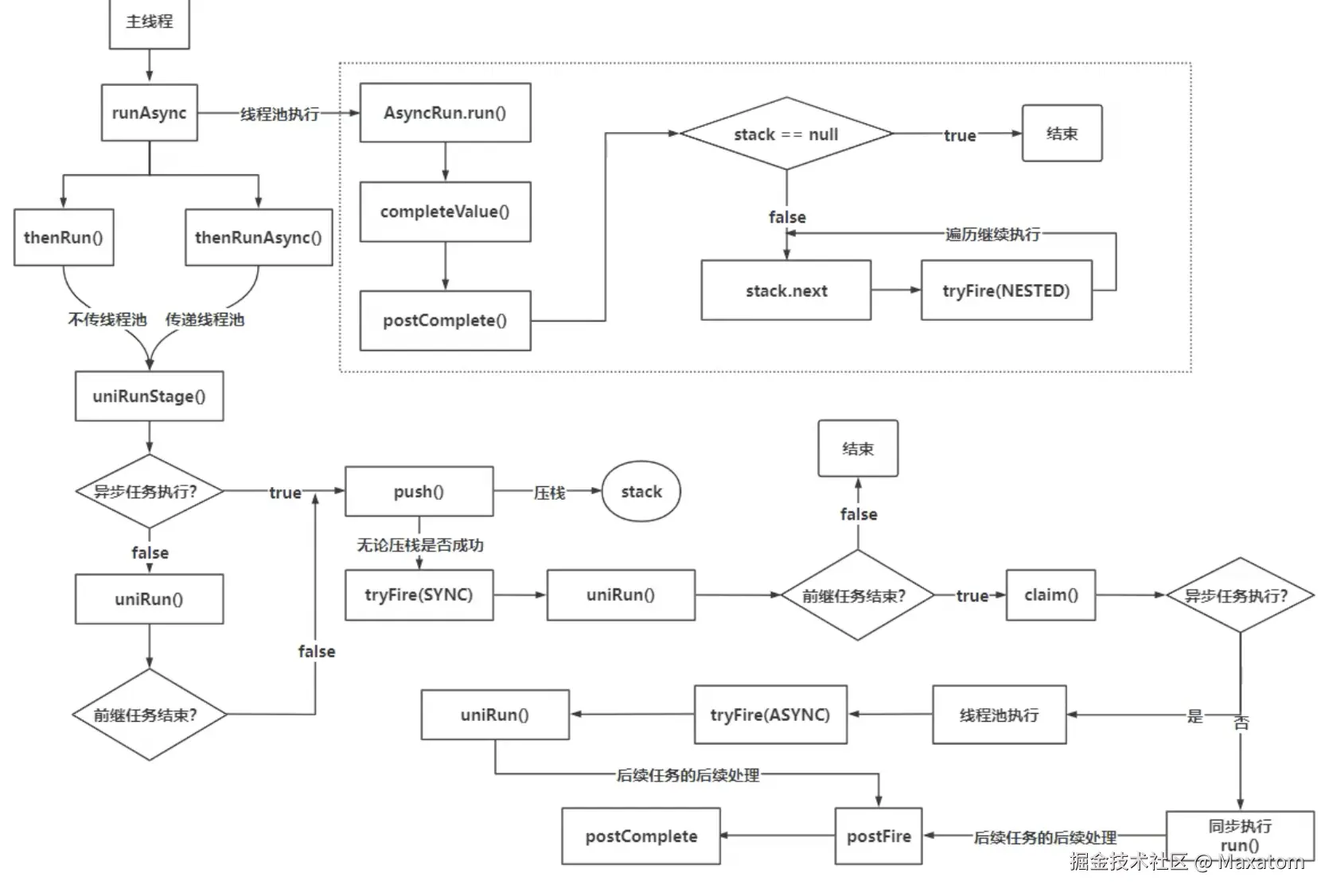
3.1 runAsync源码

3.1.1 从runAsync进入,来到asyncRunStage方法

static CompletableFuture<Void> asyncRunStage(Executor e, Runnable f) {
    if (f == null) throw new NullPointerException();
    //声明当前任务的CompletableFuture对象
    //任务执行和后续任务的触发是两个操作,这里的d是为了触发后续任务的执行
    CompletableFuture<Void> d = new CompletableFuture<Void>();
    //将任务和CompletableFuture封装到一起,作为Async对象
    //将Async交给线程池执行
    e.execute(new AsyncRun(d, f));
    return d;
}

3.1.2 进入new AsyncRun

封装任务和CompletableFuture,作为Async对象,将Async交给线程池执行

static final class AsyncRun extends ForkJoinTask<Void>
    implements Runnable, AsynchronousCompletionTask {
    CompletableFuture<Void> dep; Runnable fn;
    //存储CompletableFuture以及当前任务
    AsyncRun(CompletableFuture<Void> dep, Runnable fn) {
        this.dep = dep; this.fn = fn;
    }

    public final Void getRawResult() { return null; }
    public final void setRawResult(Void v) {}
    public final boolean exec() { run(); return false; }

    public void run() {
        CompletableFuture<Void> d; Runnable f;
        //将成员变量做临时存储
        if ((d = dep) != null && (f = fn) != null) {
            // help gc
            dep = null; fn = null;
            //当前任务是否已经有返回结果
            if (d.result == null) {
                try {
                    //线程池异步执行任务
                    f.run();
                    //当前Runnable是没有返回结果的,所以直接封装一个null值
                    d.completeNull();
                } catch (Throwable ex) {
                    d.completeThrowable(ex);
                }
            }
            //执行后续任务
            d.postComplete();
        }
    }
}

3.1.3 completeXXX系列

completeXXX系列方法都差不多,如下,还有completeThrowable等等

//不需要返回值的时候封装null
final boolean completeNull() {
    //CAS设置result值
    return UNSAFE.compareAndSwapObject(this, RESULT, null, NIL);
}
//需要返回值的时候,封装结果
final boolean completeValue(T t) {
    return UNSAFE.compareAndSwapObject(this, RESULT, null,
                                       (t == null) ? NIL : t);
}

3.1.4 postComplete后续任务的触发方式

当前任务执行完毕后,触发的后续处理。即触发后续任务执行。

final void postComplete() {
    /*
     * On each step, variable f holds current dependents to pop
     * and run.  It is extended along only one path at a time,
     * pushing others to avoid unbounded recursion.
     */
     //h 是栈顶
    CompletableFuture<?> f = this; Completion h;
    //f.stack存储后续任务的栈
    while ((h = f.stack) != null ||
           (f != this && (h = (f = this).stack) != null)) {
        CompletableFuture<?> d; Completion t;
        //栈结构中有后续需要处理的任务,进入while循环,没循环一次,h指针会后移。
        //casStack将h后移,栈顶出栈
        if (f.casStack(h, t = h.next)) {
            if (t != null) {
                if (f != this) {
                    pushStack(h);
                    continue;
                }
                h.next = null;    // detach
            }
            //执行栈顶任务
            f = (d = h.tryFire(NESTED)) == null ? this : d;
        }
    }
}

3.2 thenRun源码

后续任务触发的方式有两种:

  • 一种是基于前置任务执行完毕,执行postComplete方法触发
  • 另一种是后续任务在压栈之前和之后,会尝试执行后续任务,只要前置任务执行结束快,后续任务就可以直接执行,不需要前置任务触发

3.2.1 thenRun系列

几个方法如下,都是走的uniRunStage,同步执行的线程池参数是null。

public CompletableFuture<Void> thenRun(Runnable action) {
    return uniRunStage(null, action);
}

public CompletableFuture<Void> thenRunAsync(Runnable action) {
    return uniRunStage(asyncPool, action);
}

public CompletableFuture<Void> thenRunAsync(Runnable action,
                                            Executor executor) {
    return uniRunStage(screenExecutor(executor), action);
}

3.2.2 从thenRun进入uniRunStage

//e 线程池执行器,如果是Async异步调用,会传递线程池
private CompletableFuture<Void> uniRunStage(Executor e, Runnable f) {
    if (f == null) throw new NullPointerException();
    CompletableFuture<Void> d = new CompletableFuture<Void>();
    //如果传递了线程池,代表异步执行,直接走if代码块执行
    //如果没有传递线程池,先执行d.uniRun同步执行,如果d.uniRun返回false,继续向下
    if (e != null || !d.uniRun(this, f, null)) {
        //如果前置任务没有执行完成,那就压栈
        //将线程池、后续任务、前置任务,封装成c
        UniRun<T> c = new UniRun<T>(e, d, this, f);
        //将封装好的c压栈
        //不确保一定压到栈中
        //在这个位置,可能出现前置任务已经执行完毕,导致无法压到栈中
        push(c);
        //尝试执行后续任务
        c.tryFire(SYNC);
    }
    return d;
}

final void push(UniCompletion<?,?> c) {
    if (c != null) {
        //result是前置任务的结果
        //只有前置任务还没有执行完成,才能将封装好的UniRun对象压栈
        while (result == null && !tryPushStack(c))
            lazySetNext(c, null); // clear on failure
    }
}

3.2.3 uniRun方法,参数c==null表示同步执行,否则异步执行(进入claim执行)

//尝试执行后续任务,a是前置任务, f:后续任务
final boolean uniRun(CompletableFuture<?> a, Runnable f, UniRun<?> c) {
    Object r; Throwable x;
    //如果前置任务没有执行完,直接走后面的后续任务
    //只看第二个判断,如果前置任务没有执行完成,直接返回false
    if (a == null || (r = a.result) == null || f == null)
        return false;
    //说明前置任务已经完成,要执行后续任务,但是要先判断后续任务执行了么
    if (result == null) {
        //后续任务还没有执行
        //如果前置任务异常结束,那么后续任务不需要执行了
        if (r instanceof AltResult && (x = ((AltResult)r).ex) != null)
            completeThrowable(x, r);
        else
        //前置任务正常结束,尝试执行后继任务
            try {
                //c==null,同步执行,否则同步执行c.claim                                     
                if (c != null && !c.claim())
                    //异步执行完毕
                    return false;
                //同步执行
                f.run();
                completeNull(); //已分析,见3.1.3
            } catch (Throwable ex) {
                completeThrowable(ex);//已分析,见3.1.3
            }
    }
    return true;
}


abstract static class UniCompletion<T,V> extends Completion {
    //异步执行任务
    final boolean claim() {
        Executor e = executor;
        //判断当前任务标记,是否执行
        if (compareAndSetForkJoinTaskTag((short)0, (short)1)) {
            if (e == null)
            //线程池为null,代表同步执行,直接返回false
                return true;
            //异步执行,使用线程池执行即可
            executor = null; // disable
            e.execute(this);
        }
        return false;
    }
}

3.2.4 UniRun类(和uniRun方法没关系)

这个类将线程池、后续任务、前置任务、后续具体任务(Runable实现)封装,此类继承了UniCompletion

//后续任务执行,以及将前置任务封装成UniRun对象
static final class UniRun<T> extends UniCompletion<T,Void> {
    Runnable fn;
    UniRun(Executor executor, CompletableFuture<Void> dep,
           CompletableFuture<T> src, Runnable fn) {
        super(executor, dep, src); this.fn = fn;
    }
    //dep 后续任务
    //src 前置任务
    //fn 后续具体任务(Runable实现)
    final CompletableFuture<Void> tryFire(int mode) {
        //d 后续任务,  a 前置任务
        CompletableFuture<Void> d; CompletableFuture<T> a;
        if ((d = dep) == null ||
            //mode>0是同步
            !d.uniRun(a = src, fn, mode > 0 ? null : this))
            return null;
        dep = null; src = null; fn = null;
        return d.postFire(a, mode);
    }
}

3.3 整个执行流程

截屏2024-08-24 17.26.53.png