2D角色生成器的最佳实践

804 阅读10分钟

背景

游戏角色生成器是游戏开发中的一个重要工具,它允许设计师和开发者快速创建和管理游戏中的角色。本文将详细介绍一个2D游戏角色生成器的构建过程,包括痛点分析、调研过程、系统架构、核心功能实现、技术难点、扩展与未来展望。

1. 痛点分析

在构建游戏角色生成器之前,首先需要识别并理解当前存在的痛点:

  1. 复杂的角色设计流程:许多现有工具界面复杂,操作繁琐,使得角色设计过程不够直观和高效。
  2. 缺乏灵活的图层管理:现有工具对于角色部位的管理不够灵活,不能充分支持复杂的图层操作和实时预览。
  3. 资源管理困难:文件上传和管理过程不够便捷,尤其是在处理大量资源文件时,且已有的角色资源管理混乱,搜索困难。
  4. 沟通成本高:出现跨部门沟通成本,尤其是角色调整时需要反复沟通确认。

2. 调研

在开发游戏角色生成器之前,进行充分的市场调研和技术调研是至关重要的。随着AIGC的普及,市场上角色生成器有很多,但大多是应用于动漫影视类的,根据描述直接输出几张图,还不能直接应用到游戏上。

目前2d角色生成器,有两个著名的角色生成器,它们分别是LPC Character Generator 和 Universal LPC Spritesheet Character Generator。

1)LPC Character Generator基于桌面应用的一款角色生成器

下载地址:pflat.itch.io/lpc-charact…

2)Universal LPC Spritesheet Character Generator是一款多端的角色生成器

网页版:sanderfrenken.github.io/Universal-L…

桌面版:pflat.itch.io/lpc-charact…

2.1 功能对比

功能LPC Character GeneratorUniversal LPC Spritesheet Character Generator
资源库丰富度
实时预览
精灵表生成
界面易用性
高级编辑功能
生成角色方向正向正、反、左、右四个方向
开源社区支持
扩展性
跨平台兼容性
性能一般

根据我们的痛点,设定以下目标:

  1. 提升用户体验:提供直观、易用的界面,简化角色设计流程,统一角色设计规范。
  2. 增强图层管理:支持复杂的图层操作和实时预览,允许用户灵活地编辑角色部位,支持足够的灵活角色编辑方向。
  3. 优化资源管理:提高角色的复用性,提供便捷的资源上传和管理功能,支持多种文件格式,降低维护成本。
  4. 降低沟通成本:降低跨部门的沟通成本,输出直接能被使用,不需要经过二次处理,提高研发效率。

3. 系统架构

image.png

游戏角色生成器的系统架构可以分为以下几个主要层次:

  1. 客户展示层:负责用户交互和界面展示,图层处理层使用 zrender 技术处理角色图层和绘制操作。
  2. 网络层:提供认证授权和多态路由。
  3. 核心服务层:处理服务管理、日志监控、配置、业务逻辑,主要提供四个核心模块,分别为角色编辑模块、图层合成模块、资源管理模块、序列帧切割模块。
  4. 数据访问层:提供 RESTful API,处理角色及其资源的存储、更新和管理。

4. 核心功能实现

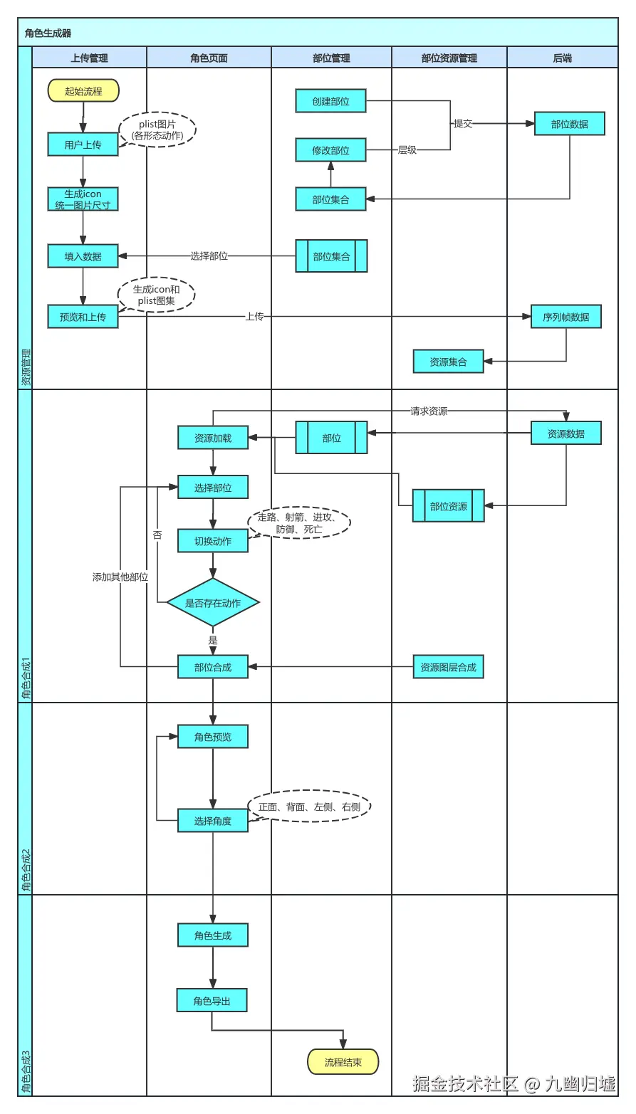
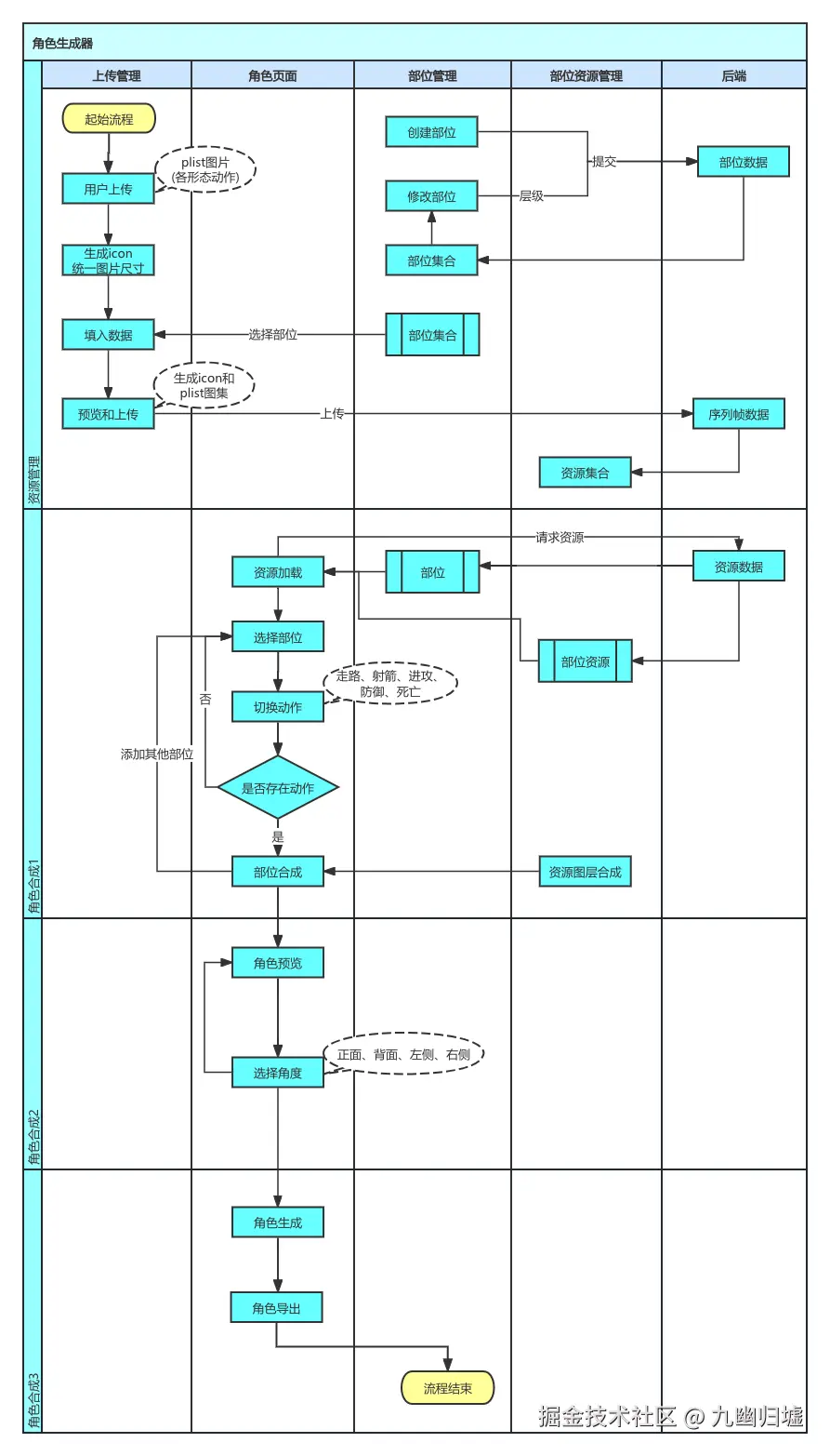
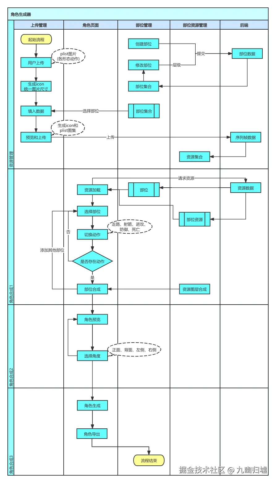
核心功能模块包括上传管理、角色编辑、角色部位管理等,其流程图如下:

image.png

功能模块

4.1 上传管理

功能描述: 上传管理模块负责用户上传角色部位资源,例如头发、身体、服装等图片文件。它需要处理文件的校验、预览和上传,并将这些资源存储在服务器上。

转换:需要对上传的图片数据进行切割、转换,最终上传到服务端的是一组序列帧数据。

主要功能

  • 文件选择和预览:用户可以选择本地文件并预览效果。
  • 文件格式和大小校验:确保上传的文件符合要求。
  • 文件上传:将文件上传到服务器,并返回文件的 URL 供后续使用。

4.2 角色编辑页面

功能描述: 角色编辑页面是整个系统的核心部分,允许用户通过可视化界面编辑角色。使用 zrender 可以将多个图层叠加,用户可以对各个部位进行拖拽、缩放、旋转等操作。

实现原理:本质上就是利用不同序列帧的数据,利用不同几技术和算法,将不同身体部位的图层重新组合叠加在一起,最终生成一个角色,它本质上就是一组新的序列帧数据。

主要功能

  • 图层管理:显示和管理角色的不同部位,每个部位作为一个独立的图层。
  • 可视化编辑:通过拖拽、缩放、旋转等操作调整角色部位的位置和大小。
  • 实时预览:实时预览编辑后的角色效果。

image.png

image.png

4.3 角色部位管理

功能描述: 角色部位管理模块用于管理角色的各个组成部分,例如头发、身体、服装等。用户可以添加、删除和编辑这些部位,每个部位都有自己的属性,用户上传资源时,前置条件便是先创建角色部位。

一个角色身体部位有多个资源,而每个资源只有一个角色部位。同时,多个资源可以合成一个新的资源。

主要功能

  • 添加部位:允许用户添加新的角色部位。
  • 删除部位:移除不需要的角色部位。
  • 编辑部位:调整部位的属性,如名称、图层顺序等。

4.4 角色部位资源管理

功能描述: 角色部位资源管理模块负责管理上传的资源文件。这些资源文件将用于构建角色的各个部位。每个资源只属于一个身体部位,多个资源可以重新合成一个新的资源。

主要功能

  • 资源列表:显示已上传的资源文件列表。
  • 资源预览:预览资源文件的内容。
  • 资源分类:按类别管理资源文件,如头发、服装等。
  • 资源合成:不同的子资源,根据不同的图层顺序,重新合并成一个新的资源。

4.5 后端服务

功能描述: 后端服务提供 RESTful API,用于处理角色及其资源的存储、更新和管理。它是前端和数据存储之间的桥梁,确保数据的持久化和一致性。

主要功能

  • 文件存储:处理上传的文件并存储在服务器上。
  • 数据管理:存储和管理角色及其部位的相关数据。
  • API 接口:提供接口供前端访问和操作数据,如获取角色列表、保存角色信息等。

5. 技术难点

5.1. 图层的复杂交互

挑战:在处理多个图层时,需要确保图层的正确叠加和排序。用户在编辑角色时,如何处理不同图层的叠加关系,以及如何在多个图层之间进行有效的交互,是一个技术挑战。

解决方案:使用 zrender 处理图片的图层

zrender 是一个基于 HTML5 Canvas 的矢量图形渲染引擎,适合用于游戏角色编辑器的图层处理,同时也是echarts的底层渲染引擎。它提供了丰富的图形操作接口,支持处理多个格式的图层如Canvas、SVG和VML,可以轻松实现图层的添加、删除、调整和渲染。

主要特点

  • 图层叠加:支持多图层叠加显示,每个图层可以单独控制。
  • 图形操作:提供丰富的图形操作接口,如拖拽、缩放、旋转等。
  • 高效渲染:基于 Canvas 的高效渲染,确保编辑操作的流畅性。

应用场景: 在角色编辑页面中,使用 zrender 可以将角色的各个部位作为独立的图层进行管理,用户可以对每个部位进行精细调整,从而实现对角色形象的个性化定制。

5.2. 实时渲染性能

挑战: 实时渲染多个图层时的性能瓶颈,特别是在处理复杂操作时。

解决方案

  • 性能优化: 进行性能优化,包括减少不必要的重绘,使用虚拟化技术提升渲染效率。

  • 多图层独立zrender 的图层管理功能允许将角色的各个部位作为独立的图层进行管理。这种方式不仅提高了编辑的灵活性,还使得图层之间的操作互不干扰。切割图层小图,按需加载资源,资源独立渲染,减少重叠渲染。

  • 实时更新:图层的实时更新使用户在编辑过程中能够即时看到修改效果,提高了编辑的效率和准确性。

5.3. 资源管理的复杂性

  • 文件格式兼容性:支持多种文件格式(如 PNG、SVG、JPEG 等)和处理这些文件的兼容性是一项挑战。系统必须能够正确解析和渲染各种格式的文件。
  • 文件上传和存储:处理文件的上传、存储和版本控制,特别是大文件和高并发情况下的文件管理,是资源管理中的一个复杂问题。

5.4 后端服务的扩展性

  • 数据一致性:处理并发请求时,如何确保数据的一致性和完整性,尤其是在多用户同时操作角色时,需要设计合理的数据管理策略。
  • 安全性问题:保证用户数据的安全性和隐私,防止数据泄露或篡改,需要实现严格的访问控制和数据加密机制。

6. 扩展与未来展望

6.1. 增强的图层功能

目前支持的图层相对比较简单,后期需要引入更多的图层操作功能,如图层组、图层混合模式、图层效果(如阴影、光晕)等,以丰富角色编辑的表现力。

6.2. 资源管理的智能化

目前的资源管理还相对简单,随着角色资源越来越多,单靠索引和角色名称搜索后面会越难以支撑服务,需要引入更智能的资源管理。

  • 自动化分类和标记:引入智能分类和标记功能,自动分析和组织上传的资源,提高资源管理的效率。
  • 资源推荐:基于用户的编辑历史和偏好,推荐相关的资源文件,提升用户体验。
6.3. 改进的用户体验
  • 增强的可视化编辑:引入更多的可视化工具和效果,如实时动画预览、3D 视图支持等,为用户提供更丰富的编辑体验。
  • 个性化设置:允许用户自定义界面布局、快捷键等,以适应不同的操作习惯和需求。
  • 丰富插件服务:增强平台的服务扩展性,后期需要加入插件服务,允许用户自定义更多的服务,提升用户体验和扩展功能。
6.4. 后端服务的优化和扩展
  • 分布式架构:引入分布式架构和微服务,将系统的负载分散,提高系统的可伸缩性和容错性。
  • 数据分析和报告:集成数据分析功能,提供角色使用情况、资源使用情况等报告,帮助开发者和设计师更好地了解系统的使用情况。