文献解读-液体活检-第二十期|《连续循环肿瘤DNA检测可预测肝癌患者早期复发:一项前瞻性研究》

71 阅读5分钟

关键词:液体活检;基因测序;变异检测;


文献简介

  • 标题(英文) :Serial circulating tumor DNA to predict early recurrence in patients with hepatocellular carcinoma: a prospective study
  • 标题(中文) :连续循环肿瘤DNA检测可预测肝癌患者早期复发:一项前瞻性研究
  • 发表期刊:Molecular Oncology
  • 作者单位:复旦大学中山医院等
  • 发表年份:2021
  • 文章地址doi.org/10.1002/187…

图1 文献简介

图1 文献简介

肝细胞癌是全球第六大常见癌症,也是患者死亡的第三大常见原因。如何有效监测肝癌肝切除患者的肿瘤复发或进展,对于改善患者生存时间至关重要。该研究利用41 个患者的血浆 cfDNA、胚系DNA 以及肝癌组织 DNA 样本研究了循环肿瘤 DNA(ctDNA)在预测肝癌(HCC)患者术后早期肿瘤复发和检测肿瘤负荷方面的价值。研究结果表明,ctDNA 是一种很好的实时监测指标,可以准确反映肿瘤负荷。基线 ctDNA 的中位VAF 是肝癌患者无复发生存期(RFS)的强独立预测因子。数据分析方面,该研究中癌旁组织和肝癌组织的外显子测序数据使用 Sentieon DNAseq 模块进行比对、质控指标统计、去重复、InDel 重排及 BQSR 等,使用 Sentieon TNseq 模块进行配对样本的体细胞突变检测。


测序流程

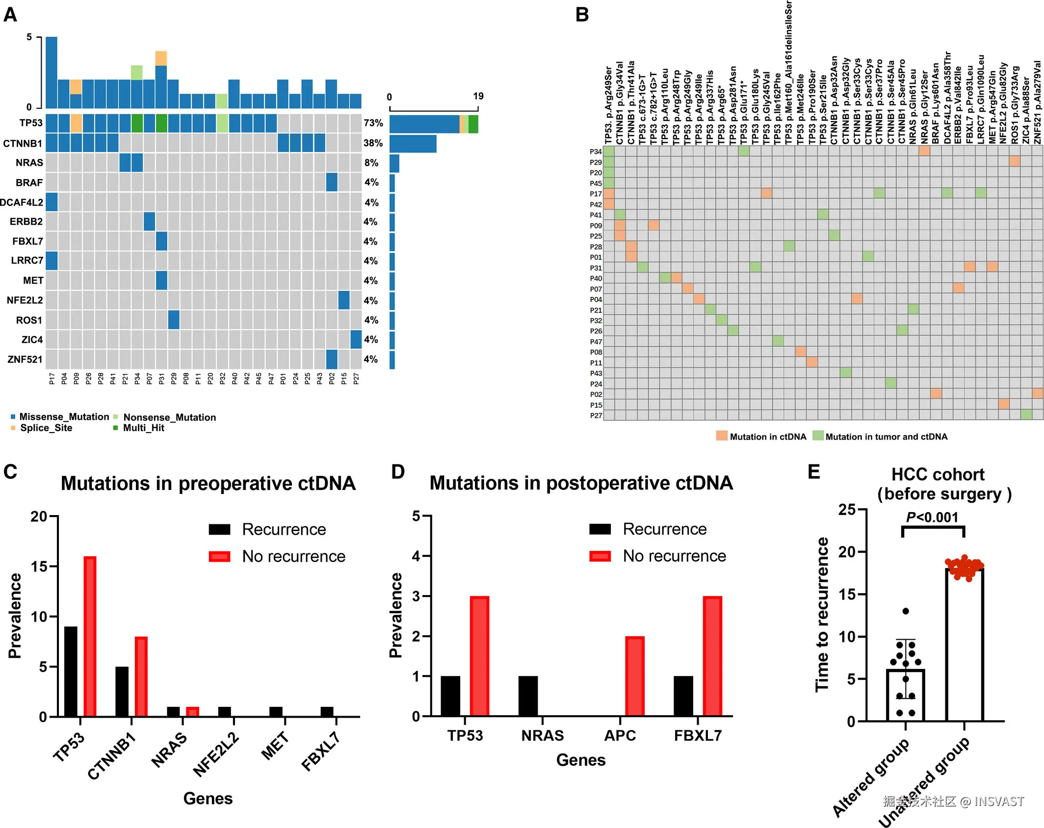
图2 突变全景及其与预后的关联  (A)41例HCC患者的突变景观,显示每个患者的体细胞突变数量(上),每个基因的突变频率(右)。(B)ctDNA和HCC组织突变谱的比较,显示每个基因(顶部)和每个患者编号(左)的突变信息。(C)手术前复发(n = 9)和不复发(n = 32)之间的突变差异。(D)手术后复发(n = 9)和不复发(n = 32)之间的突变差异。(E)NRAS,MET和NEF2L2突变与肿瘤复发之间的关联。n = 13 表示改变组,n = 28 表示未改变组。

图2 突变全景及其与预后的关联 (A)41例HCC患者的突变景观,显示每个患者的体细胞突变数量(上),每个基因的突变频率(右)。(B)ctDNA和HCC组织突变谱的比较,显示每个基因(顶部)和每个患者编号(左)的突变信息。(C)手术前复发(n = 9)和不复发(n = 32)之间的突变差异。(D)手术后复发(n = 9)和不复发(n = 32)之间的突变差异。(E)NRAS,MET和NEF2L2突变与肿瘤复发之间的关联。n = 13 表示改变组,n = 28 表示未改变组。

图3  基线ctDNA的突变中位VAF与肿瘤复发和临床参数之间的关联。 (A)不同复发状态患者术前ctDNA的中位VAF分布(复发组n = 13,无复发组n = 28)。(B)术前ctDNA中位VAF的Kaplan-Meier分析。(C)基线 AFP 水平正常患者术前 ctDNA VAF 中位数的 Kaplan-Meier 分析。(D)无MVI患者术前ctDNA中位VAF的Kaplan-Meier分析。

图3 基线ctDNA的突变中位VAF与肿瘤复发和临床参数之间的关联。 (A)不同复发状态患者术前ctDNA的中位VAF分布(复发组n = 13,无复发组n = 28)。(B)术前ctDNA中位VAF的Kaplan-Meier分析。(C)基线 AFP 水平正常患者术前 ctDNA VAF 中位数的 Kaplan-Meier 分析。(D)无MVI患者术前ctDNA中位VAF的Kaplan-Meier分析。

图4 Sentieon的作用

图4 Sentieon的作用

Sentieon软件团队拥有丰富的软件开发及算法优化工程经验,致力于解决生物数据分析中的速度与准确度瓶颈,为来自于分子诊断、药物研发、临床医疗、人群队列、动植物等多个领域的合作伙伴提供高效精准的软件解决方案,共同推动基因技术的发展。 截至2023年3月份,Sentieon已经在全球范围内为1300+用户提供服务,被世界一级影响因子刊物如NEJM、Cell、Nature等广泛引用,引用次数超过700篇。此外,Sentieon连续数年摘得了Precision FDA、Dream Challenges等多个权威评比的桂冠,在业内获得广泛认可。


文献讨论

图5 文献讨论

图5 文献讨论

ctDNA在癌症(包括HCC)临床中具有变革潜力,能无创监测突变进展,预测复发和预后。但在HCC中,ctDNA突变检测仍面临挑战,与其他癌症相比存在局限性。尽管传统临床病理特征如组织学分级、肿瘤大小等被用于预测复发,基因组特征潜力巨大,但不同研究方法和基因面板导致结果不一致,需进一步探索。


总结

综上所述,ctDNA是一种精确的动态肿瘤生物标志物,可以实时反映HCC患者的肿瘤负荷。该研究证明了ctDNA检测和VAF检测可以作为治疗前早期复发的预后因素。此外,研究者观察到NRAS,MET和NFE2L2基因突变可能预测早期肿瘤复发。串联ctDNA分析结合肿瘤组织基因组测序可以为预测和监测肿瘤复发提供精确的信息,并有助于优化个体化的多模式治疗策略。