《手把手教教学物联网项目》 05 Git 工作流程、使用规范与Sourcetree软件的使用

187 阅读5分钟

在项目开发中,Git作为代码管理的利器,扮演着至关重要的角色。然而,对于许多开发者来说,Git的工作流程并不总是清晰明了。在本文中,我们将深入探讨Git的工作流,并提供一些实践,帮助我们在后续开发中更好地管理代码。


找到柴头物联网(自己家的广告)

Bilibili:www.bilibili.com/video/BV1Mt…

CSDN:blog.csdn.net/2401_841030…

西瓜视频:www.ixigua.com/home/607342…

文档知识库:www.yuque.com/xlu103/ctio…

公众号:柴头物联网

player.bilibili.com/player.html…


1. Git 介绍


Git 工作流程 - 阮一峰的网络日志

Git 使用规范流程 - 阮一峰的网络日志

gitee:gitee.com/

🌐 Git 概述 Git 是一个分布式版本控制系统,用于跟踪计算机文件中的一系列更改,通常用于协调程序员之间的工作,他们可能不会同时在同一台机器上工作。

在了解 GIt 之前,让我们先熟悉一下 Git 的基本概念。Git中的两个重要概念是分支(Branch)和提交(Commit)。

  • 分支(Branch):在Git中,分支是指开发的不同路径或方向。通常,我们会有一个主分支(Master Branch),用于存放稳定的代码,以及多个开发分支(Development Branch),用于并行开发新功能或修复bug。
  • 提交(Commit):提交是指将代码的某个版本保存到Git仓库中的操作。每次提交都会生成一个唯一的标识符,用于跟踪代码的历史变更。

1.1. 工作流

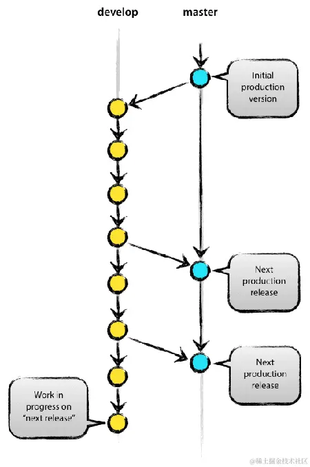
Git的工作流程可以简单地理解为开发分支(Development Branch)与主分支(Master Branch)之间的协作与合并过程。

  1. 创建开发分支:在开始开发新功能或修复bug之前,首先从主分支(Master Branch)上创建一个新的开发分支(Development Branch)。
  2. 开发与提交:在开发分支上进行代码编写、测试和提交。每次提交代表一个小的功能或修复。
  3. 合并到主分支:当开发工作完成后,将开发分支中的代码合并到主分支上。这个过程称为合并(Merge)。
  4. 发布与部署:主分支上的代码通常被视为稳定的版本,可以被发布到生产环境供客户使用。

1.2. 长期分支与短期分支

除了主分支和开发分支外,我们还可以使用长期分支和短期分支来管理代码的不同阶段和功能。

  • 长期分支:主分支和开发分支通常被视为长期分支,用于整个项目的开发和维护。
  • 短期分支:功能分支和补丁分支通常被视为短期分支,用于实现特定功能或修复特定问题。

长期分支

  • develop 开发分支
  • master 主分支

其次,项目存在三种短期分支。

  • 功能分支(feature branch)
  • 补丁分支(hotfix branch)
  • 预发分支(release branch)

一旦完成开发,它们就会被合并进develop或master,然后被删除。

1.3. 版本发布

版本管理是项目开发中至关重要的一环。通过预防分支和版本标签,可以有效管理项目的不同版本和发布。|

版本发布从 matser 主分支另起分支,每一次小更新可以 PR 到版本分支中,大更新建议另起分支,当起新版本分支后,旧版本分支应设置为保护模式(只读)。

2. Git 使用规范

团队开发中,遵循一个合理、清晰的 Git 使用流程,是非常重要。

否则,每个人都提交一堆杂乱无章的 commit,项目很快就会变得难以协调和维护。

详见文章顶部视频

  1. 新建分支
  2. 提交分支 commit
  3. 撰写提交信息
  4. 与主干同步
  5. 推送到远程仓库
  6. 发出 Pull Request
  7. 管理员处理 PR,进行分子合并

3. 如何在 Gitee 中配置分支的成员权限

在团队开发中,Git权限管理是非常重要的。通过合适的权限设置,可以保护主分支的稳定性和安全性。

  • 保护分支:通过设置保护分支,可以限制对主分支的直接推送权限,只允许特定的开发人员进行代码合并操作。
  • 权限控制:对于不同的开发人员,可以设置不同的权限级别,例如管理员、开发人员和测试人员,以实现代码管理的有效分工和协作。
  1. 仓库管理

  1. 保护分支管理

  1. 新建规则
  2. 设置分支名称或者通配符
  3. 选择可推送、可合并人员

4. Sourcetree 简介

SourceTree 是一个Git 客户端管理工具,适用于Windows 和Mac 系统。 SourceTree 简化了开发者与代码仓库之间的Git 操作方式,我们可以通过界面菜单很方便的处理Git 操作,而不需要通过命令。 通过SourceTree,我们可以管理所有的Git 库,无论是远程还是本地的。

4.1. 软件压缩包

SourceTreeSetup-3.4.17.exe.zip

直接一直下一步,不要登录和注册。

4.2. 如何使用

可以使用本地代码管理

推荐使用在线代码仓库github``gitee都是可以的,考虑到网络问题,以gitee为例教学。

详见文章顶部视频

  1. 注册 gitee 账号
  2. gitee 创建仓库
  3. 本地克隆仓库
  4. 初始化工作流
  5. 修改readme文件
  6. commit
  7. push
  8. 到仓库内查看记录
  9. 发起 PR
  10. 处理 PR

(完)


如果您读到这里,有兴趣一起学习!关注小柴,一起进步!