JD-hotkey源码剖析

751 阅读23分钟

官方架构

如上图表述了hotkey在运行时的整体流程,hotkey可以对任意突发性的无法预先感知的热点数据,包括并不限于热点数据(如突发大量请求同一个商品)、热用户(如恶意爬虫刷子)、热接口(突发海量请求同一个接口)等,进行毫秒级精准探测到。然后对这些热数据、热用户等,推送到所有服务端JVM内存中,以大幅减轻对后端数据存储层的冲击。

那么它是怎么做的呢?下面从我看官方结构图,对各个节点产生的疑问进行分析

ps:源码上很多细节已经标明了注释,这里仅是串联各个端的作用。

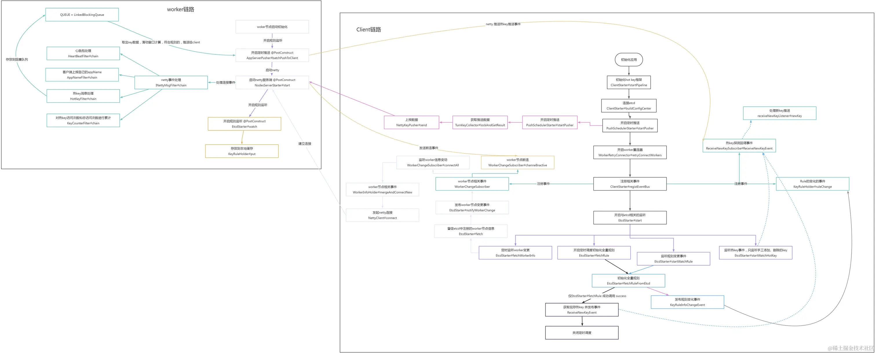
整体链路图

清晰流程图可以查看:www.yuque.com/molost/lsho… 《JD-hotkey链路图》

一、dashboard服务端

规则信息变动做了什么处理

访问配置规则页面,可以看到发起了 /rule/list 请求,那么大胆猜测一下,保存也是在类似的路径 /rule/save

通过请求路径,直接定位到相应的代码,其实就是一个mvc架构的web工程。

整体流程执行如下:

com.jd.platform.hotkey.dashboard.biz.controller.RuleController#save
public Result save(Rules rules){
    // 检验规则所属APP 信息
    checkApp(rules.getApp());
    // 校验热点规则格式
    checkRule(rules.getRules());
    rules.setUpdateUser(userName());
    // 这里时重点,调用service保存对应的规则
    int b = ruleService.save(rules);
    return b == 0 ? Result.fail():Result.success();
}

com.jd.platform.hotkey.dashboard.biz.service.impl.RuleServiceImpl#save
@Override
public int save(Rules rules) {
    String app = rules.getApp();
    // 对应路径 /jd/rules/ + app 作为key,从etcd获取旧的热kye规则值
    KeyValue kv = configCenter.getKv(ConfigConstant.rulePath + app);
    // 存在就保存历史规则快照
    String from = null;
    if (kv != null) {
        from = kv.getValue().toStringUtf8();
    }
    // 当前新规则快照 
    String to = JSON.toJSONString(rules);
    // 对应路径 /jd/rules/ + app 作为key。向etcd直接设置 新的规则值,对旧值进行覆盖 
    configCenter.put(ConfigConstant.rulePath + app, rules.getRules());
    // 根据新旧快照,保存操作日志记录
    logMapper.insertSelective(new ChangeLog(app, 1, from, to, rules.getUpdateUser(), app, SystemClock.nowDate()));
    return 1;
}

可以看到规则变化后,仅更新ectd的值和记录操作日志,并没有主动通知worker和client
这里记录一下新的疑问? 可以继续往下看,再回来回顾这两个问题。

  • 为什么不主动通知worker和client?
    • 减轻了dashboard的负担,特别是在大规模客户端的环境中,节约了dashboard的资源worker和client节点数量多的时候的交互成本
    • 每当规则发生变化时,dashboard就需要向大量客户端发送更新信息。这可能导致网络拥塞和 dashboard 性能瓶颈
    • 如果dashboard或网络发生故障导致推送失败,客户端可能无法获得最新的规则列表,这会影响热key的计算。而在拉取模式下,客户端如果在尝试拉取时失败,可以轻易实现重试逻辑,直到成功更新信息
    • 简化dashboard设计,而不是重复造轮子。
  • worker和client分别是怎么感知规则变化的?
    • 参考下面内容

二、Client客户端

客户端接入的代码,从 startPipeline 方法开始看

/** 应用初始化 */
@PostConstruct
public void initHotkey() {
    ClientStarter.Builder builder = new ClientStarter.Builder();
    ClientStarter starter = builder.setAppName("test_hot_key").setEtcdServer("http://127.0.0.1:2379").build();
    starter.startPipeline();
}

/**
 * com.jd.platform.hotkey.client.ClientStarter#startPipeline
 * 启动监听etcd
 */
public void startPipeline() {
    JdLogger.info(getClass(), "etcdServer:" + etcdServer);
    //设置caffeine的最大容量
    Context.CAFFEINE_SIZE = caffeineSize;

    //设置etcd地址
    EtcdConfigFactory.buildConfigCenter(etcdServer);
    //开始定时推送
    PushSchedulerStarter.startPusher(pushPeriod);
    PushSchedulerStarter.startCountPusher(10);
    //开启worker重连器
    WorkerRetryConnector.retryConnectWorkers();

    registEventBus();

    EtcdStarter starter = new EtcdStarter();
    //与etcd相关的监听都开启
    starter.start();
}

private void registEventBus() {
    //netty连接器会关注WorkerInfoChangeEvent事件
    EventBusCenter.register(new WorkerChangeSubscriber());
    //热key探测回调关注热key事件
    EventBusCenter.register(new ReceiveNewKeySubscribe());
    //Rule的变化的事件
    EventBusCenter.register(new KeyRuleHolder());
}

// com.jd.platform.hotkey.client.etcd.EtcdStarter#start
 public void start() {
    fetchWorkerInfo();

    fetchRule();

    startWatchRule();

    //监听热key事件,只监听手工添加、删除的key
    startWatchHotKey();
}

1、怎么维护跟worker的关系和连接

关注如下代码部分

//开启worker重连器
WorkerRetryConnector.retryConnectWorkers();

//netty连接器会关注WorkerInfoChangeEvent事件
EventBusCenter.register(new WorkerChangeSubscriber());

这里主要先看开启监听的 WorkerChangeSubscriber 订阅事件,可以看到一共订阅两个事件,一个是worker信息变动,一个是断连

public class WorkerChangeSubscriber {

    /**
     * 监听worker信息变动
     */
    @Subscribe
    public void connectAll(WorkerInfoChangeEvent event) {
        List<String> addresses = event.getAddresses();
        if (addresses == null) {
            addresses = new ArrayList<>();
        }
    
        WorkerInfoHolder.mergeAndConnectNew(addresses);
    }

    /**
     * 当client与worker的连接断开后,删除
     */
    @Subscribe
    public void channelInactive(ChannelInactiveEvent inactiveEvent) {
        //获取断线的channel
        Channel channel = inactiveEvent.getChannel();
        InetSocketAddress socketAddress = (InetSocketAddress) channel.remoteAddress();
        String address = socketAddress.getHostName() + ":" + socketAddress.getPort();
        JdLogger.warn(getClass(), "this channel is inactive : " + socketAddress + " trying to remove this connection");
    
        WorkerInfoHolder.dealChannelInactive(address);
    }

}

获取worker信息并连接

看导入的包,@Subscribe 注解是google的 eventbus 框架实现的:greenrobot.org/eventbus/

那么我们可以找对应的事件是哪里发出来的,idea直接搜索 事件类名,

往上追踪方法调用,可以看到是启动时开启了一个定时任务执行,从etcd获取相应的worker列表,然后发布一个变更事件。

com.jd.platform.hotkey.client.etcd.EtcdStarter#fetchWorkerInfo
/**
 * 每隔30秒拉取worker信息
 */
private void fetchWorkerInfo() {
    ScheduledExecutorService scheduledExecutorService = Executors.newSingleThreadScheduledExecutor();
    //开启拉取etcd的worker信息,如果拉取失败,则定时继续拉取
    scheduledExecutorService.scheduleAtFixedRate(() -> {
        JdLogger.info(getClass(), "trying to connect to etcd and fetch worker info");
        fetch();

    }, 0, 30, TimeUnit.SECONDS);
}

private void fetch() {
    IConfigCenter configCenter = EtcdConfigFactory.configCenter();

    try {
        //获取所有worker的ip
        List<KeyValue> keyValues = configCenter.getPrefix(ConfigConstant.workersPath + Context.APP_NAME);
        //worker为空,可能该APP没有自己的worker集群,就去连默认的,如果默认的也没有,就不管了,等着心跳
        if (CollectionUtil.isEmpty(keyValues)) {
            keyValues = configCenter.getPrefix(ConfigConstant.workersPath + "default");
        }
        //全是空,给个警告
        if (CollectionUtil.isEmpty(keyValues)) {
            JdLogger.warn(getClass(), "very important warn !!! workers ip info is null!!!");
        }

        List<String> addresses = new ArrayList<>();
        if (keyValues != null) {
            for (KeyValue keyValue : keyValues) {
                //value里放的是ip地址
                String ipPort = keyValue.getValue().toStringUtf8();
                addresses.add(ipPort);
            }
        }

        JdLogger.info(getClass(), "worker info list is : " + addresses + ", now addresses is "
                + WorkerInfoHolder.getWorkers());
        //发布workerinfo变更信息 事件
        notifyWorkerChange(addresses);
    } catch (StatusRuntimeException ex) {
        //etcd连不上
        JdLogger.error(getClass(), "etcd connected fail. Check the etcd address!!!");
    }

}

com.jd.platform.hotkey.client.etcd.EtcdStarter#notifyWorkerChange
private void notifyWorkerChange(List<String> addresses) {
    EventBusCenter.getInstance().post(new WorkerInfoChangeEvent(addresses));
}

订阅事件执行后,对不存在worker节点进行剔除和连接新增的worker节点,详细看下面的注释

public static void mergeAndConnectNew(List<String> allAddresses) {
    // 移除那些在最新的worker地址集里没有的那些 下线的worker节点
    removeNoneUsed(allAddresses);

    //去连接那些在etcd里有,但是list里没有的
    List<String> needConnectWorkers = newWorkers(allAddresses);
    if (needConnectWorkers.size() == 0) {
        return;
    }

    JdLogger.info(WorkerInfoHolder.class, "new workers : " + needConnectWorkers);

    //再连接,连上后,value就有值了
    NettyClient.getInstance().connect(needConnectWorkers);

    Collections.sort(WORKER_HOLDER);
}


/**
 * 底层保存worker集群其实就是一个 CopyOnWriteArrayList
 * 保存worker的ip地址和Channel的映射关系,这是有序的。每次client发送消息时,都会根据该map的size进行hash
 * 如key-1就发送到workerHolder的第1个Channel去,key-2就发到第2个Channel去
 */
private static final List<Server> WORKER_HOLDER = new CopyOnWriteArrayList<>();

/**
*  使用netty发起连接,连接成功或者失败,都保存到 WORKER_HOLDER 中,
*  区别就是连接成功的会保存 相应的连接信息到 Server中
*/
public synchronized boolean connect(List<String> addresses) {
    boolean allSuccess = true;
    for (String address : addresses) {
        if (WorkerInfoHolder.hasConnected(address)) {
            continue;
        }
        String[] ss = address.split(":");
        try {
            // 发起netty连接 
            ChannelFuture channelFuture = bootstrap.connect(ss[0], Integer.parseInt(ss[1])).sync();
            Channel channel = channelFuture.channel();
            // 连接成功保存到 WORKER_HOLDER 中 
            WorkerInfoHolder.put(address, channel);
        } catch (Exception e) {
            JdLogger.error(getClass(), "----该worker连不上----" + address);
            // 连接失败的也保存到 WORKER_HOLDER 中,但是连接信息为空
            WorkerInfoHolder.put(address, null);
            allSuccess = false;
        }
    }

    return allSuccess;
}

失败重连

那么连接失败的后续怎么处理?

还记得开头说要关注的代码,有一个 WorkerRetryConnector 重连器,就是在这里处理连接失败的worker。

public class WorkerRetryConnector {

    /**
     * 定时去重连没连上的workers
     */
    public static void retryConnectWorkers() {
        @SuppressWarnings("PMD.ThreadPoolCreationRule")
        ScheduledExecutorService scheduledExecutorService = Executors.newSingleThreadScheduledExecutor(new NamedThreadFactory("worker-retry-connector-service-executor", true));
        //开启拉取etcd的worker信息,如果拉取失败,则定时继续拉取
        scheduledExecutorService.scheduleAtFixedRate(WorkerRetryConnector::reConnectWorkers, 30, 30, TimeUnit.SECONDS);
    }

    /** 获取连接失败的Server, 然后重新连接 */
    private static void reConnectWorkers() {
        List<String> nonList = WorkerInfoHolder.getNonConnectedWorkers();
        if (nonList.size() == 0) {
            return;
        }
        JdLogger.info(WorkerRetryConnector.class, "trying to reConnect to these workers :" + nonList);
        NettyClient.getInstance().connect(nonList);
    }
}

断开连接

跟连接类似,也是由监听的具体事件往上推导,可以看到是处理和Netty的断连事件,然后进行处理,其实就是获取到具体的地址,然后从本地的列表缓存中移除,细节可以自己跟一下具体的代码。

com.jd.platform.hotkey.client.netty.NettyClientHandler#channelInactive
@Override
public void channelInactive(ChannelHandlerContext ctx) throws Exception {
    super.channelInactive(ctx);
    //断线了,可能只是client和server断了,但都和etcd没断。也可能是client自己断网了,也可能是server断了
    //发布断线事件。后续10秒后进行重连,根据etcd里的worker信息来决定是否重连,如果etcd里没了,就不重连。如果etcd里有,就重连
    notifyWorkerChange(ctx.channel());
}

private void notifyWorkerChange(Channel channel) {
    EventBusCenter.getInstance().post(new ChannelInactiveEvent(channel));
}

2、如何感知变化规则变更

关注如下代码片段

com.jd.platform.hotkey.client.ClientStarter#registEventBus
    //Rule的变化的事件
    EventBusCenter.register(new KeyRuleHolder());

com.jd.platform.hotkey.client.etcd.EtcdStarter#start
    fetchRule();
    startWatchRule();

整体思路和维护worker差不多,都是先获取全量的热key规则,然后发布变更事件。异步解耦执行规则变更逻辑,

但是这里有个差别点,就是获取规则的时机。

拉取规则的时机

  • fetchRule(),启动定时任务获取全量的规则信息,如果获取成功,则会同步拉取已经存在的热key,同时关闭定时调度的线程池,这里主要是用于应用初始加载规则和热key缓存配置。
private void fetchRule() {
    ScheduledExecutorService scheduledExecutorService = Executors.newSingleThreadScheduledExecutor();
    //开启拉取etcd的worker信息,如果拉取失败,则定时继续拉取
    scheduledExecutorService.scheduleAtFixedRate(() -> {
        JdLogger.info(getClass(), "trying to connect to etcd and fetch rule info");
        // 全量拉取rule信息
        boolean success = fetchRuleFromEtcd();
        if (success) {
            //拉取已存在的热key
            fetchExistHotKey();
            // 然后关闭定时调度的线程池
            scheduledExecutorService.shutdown();
        }

    }, 0, 5, TimeUnit.SECONDS);
}
  • startWatchRule(),开启etcd监听事件,监听应用下 所有的客户端规则的变动,这里主要是考虑规则变动的一个时效性。
/**
 * 异步监听rule规则变化
 */
private void startWatchRule() {
    ExecutorService executorService = Executors.newSingleThreadExecutor();
    executorService.submit(() -> {
        JdLogger.info(getClass(), "--- begin watch rule change ----");
        try {
            IConfigCenter configCenter = EtcdConfigFactory.configCenter();
            KvClient.WatchIterator watchIterator = configCenter.watch(ConfigConstant.rulePath + Context.APP_NAME);
            //如果有新事件,即rule的变更,就重新拉取所有的信息
            while (watchIterator.hasNext()) {
                //这句必须写,next会让他卡住,除非真的有新rule变更
                WatchUpdate watchUpdate = watchIterator.next();
                List<Event> eventList = watchUpdate.getEvents();
                JdLogger.info(getClass(), "rules info changed. begin to fetch new infos. rule change is " + eventList);

                //全量拉取rule信息
                fetchRuleFromEtcd();
            }
        } catch (Exception e) {
            JdLogger.error(getClass(), "watch err");
        }


    });
}

拉取规则的逻辑

根据appname 从etcd获取自己的rule,然后发布规则变更事件

  • 如果规则为空,清空对应的本地规则缓存信息
  • 不为空,直接替换整个规则集合
  • 然后先清除掉那些在RULE_CACHE_MAP里存的,但是rule里已没有的
  • 最后再将新增的rule,放到RULE_CACHE_MAP里面

private boolean fetchRuleFromEtcd() {
    IConfigCenter configCenter = EtcdConfigFactory.configCenter();
    try {
        List<KeyRule> ruleList = new ArrayList<>();
        //从etcd获取自己的rule
        String rules = configCenter.get(ConfigConstant.rulePath + Context.APP_NAME);
        // 如果规则为空 
        if (StringUtil.isNullOrEmpty(rules)) {
            JdLogger.warn(getClass(), "rule is empty");
            // 发布规则变更事件 
            notifyRuleChange(ruleList);
            return true;
        }
        ruleList = FastJsonUtils.toList(rules, KeyRule.class);

        // 发布规则变更事件 
        notifyRuleChange(ruleList);
        return true;
    } catch (StatusRuntimeException ex) {
        //etcd连不上
        JdLogger.error(getClass(), "etcd connected fail. Check the etcd address!!!");
        return false;
    } catch (Exception e) {
        JdLogger.error(getClass(), "fetch rule failure, please check the rule info in etcd");
        return true;
    }

}

// 发布变更事件
private void notifyRuleChange(List<KeyRule> rules) {
    EventBusCenter.getInstance().post(new KeyRuleInfoChangeEvent(rules));
}

// 订阅事件
@Subscribe
public void ruleChange(KeyRuleInfoChangeEvent event) {
    JdLogger.info(getClass(), "new rules info is :" + event.getKeyRules());
    List<KeyRule> ruleList = event.getKeyRules();
    if (ruleList == null) {
        return;
    }
    // 保存规则
    putRules(ruleList);
}

/**
 * 保存超时时间和caffeine的映射,key是超时时间,value是caffeine
 */
private static final ConcurrentHashMap<Integer, LocalCache> RULE_CACHE_MAP = new ConcurrentHashMap<>();

private static final List<KeyRule> KEY_RULES = new ArrayList<>();

/**
 * 所有的规则,如果规则的超时时间变化了,会重建caffeine
 */
public static void putRules(List<KeyRule> keyRules) {
    // 加锁执行
    synchronized (KEY_RULES) {
        //如果规则为空,清空规则表
        if (CollectionUtil.isEmpty(keyRules)) {
            KEY_RULES.clear();
            RULE_CACHE_MAP.clear();
            return;
        }

        KEY_RULES.clear();
        KEY_RULES.addAll(keyRules);

        Set<Integer> durationSet = keyRules.stream().map(KeyRule::getDuration).collect(Collectors.toSet());
        for (Integer duration : RULE_CACHE_MAP.keySet()) {
            //先清除掉那些在RULE_CACHE_MAP里存的,但是rule里已没有的
            if (!durationSet.contains(duration)) {
                RULE_CACHE_MAP.remove(duration);
            }
        }

        //遍历所有的规则
        for (KeyRule keyRule : keyRules) {
            int duration = keyRule.getDuration();
            if (RULE_CACHE_MAP.get(duration) == null) {
                LocalCache cache = CacheFactory.build(duration);
                RULE_CACHE_MAP.put(duration, cache);
            }
        }
    }
}

3、怎么上报数据给worker

看官方文档使用的API中,下面几个方法再使用过程中是会上报对应的key数据

/// 该方法会返回该key是否是热key,如果是返回true,如果不是返回false,并且会将key上报到探测集群进行数量计算。该方法通常用于判断只需要判断key是否热、不需要缓存value的场景,如刷子用户、接口访问频率等。
boolean JdHotKeyStore.isHotKey(String key)


// 该方法是一个整合方法,相当于isHotKey和get两个方法的整合,也是会上报信息
Object JdHotKeyStore.getValue(String key)

这里我们官方demo入手,看getValue + smartSet 方法 是怎么实现上报数据的

/**
 * 获取value,如果value不存在则发往netty
 */
public static Object getValue(String key, KeyType keyType) {
    try {
        //如果没有为该key配置规则,就不用上报key
        if (!inRule(key)) {
            return null;
        }
        Object userValue = null;
        // 从本地缓存获取,是不是已经存在对应的值
        ValueModel value = getValueSimple(key);

        // 为空的话
        if (value == null) {
            // 上报访问数据
            HotKeyPusher.push(key, keyType);
        } else {
            //不为空 临近过期了,也发
            if (isNearExpire(value)) {
                HotKeyPusher.push(key, keyType);
            }
            Object object = value.getValue();
            //如果是默认值,也返回null
            if (object instanceof Integer && Constant.MAGIC_NUMBER == (int) object) {
                userValue = null;
            } else {
                userValue = object;
            }
        }

        //统计计数
        KeyHandlerFactory.getCounter().collect(new KeyHotModel(key, value != null));

        return userValue;
    } catch (Exception e) {
        return null;
    }

}
  1. 判断有没有为该key配置规则,如果没有则直接返回
  2. 根据key从本地缓存获取对应的 ValueModel
    1. 如果为空,直接上报数据
    2. 不为空,且临近过期,也上报数据
    3. 不为空,构造返回值
  1. 统计计数,并返回结果值

下面看HotKeyPusher.push(key, keyType),同时结合启动时开启的定时任务 PushSchedulerStarter.startPusher(pushPeriod) ,如何实现数据的实际推送
详细看代码注释 ,省略了部分这次分支无关的代码

// com.jd.platform.hotkey.client.core.key.HotKeyPusher#push
public static void push(String key, KeyType keyType) {
    push(key, keyType, 1, false);
}

public static void push(String key, KeyType keyType, int count, boolean remove) {
    // 数据校验跟设置初始值
    ....

    // 这里使用 LongAdder 进行访问累计
    LongAdder adderCnt = new LongAdder();
    adderCnt.add(count);

    // 构建一个keymodel,
    HotKeyModel hotKeyModel = new HotKeyModel();
    hotKeyModel.setAppName(Context.APP_NAME);
    hotKeyModel.setKeyType(keyType);
    hotKeyModel.setCount(adderCnt);
    hotKeyModel.setRemove(remove);
    hotKeyModel.setKey(key);

    if (remove) {
        ......
    } else {
        //如果key是规则内的要被探测的key,就积累等待传送
        if (KeyRuleHolder.isKeyInRule(key)) {
            //TODO 重点看这里 积攒起来,等待每半秒发送一次
            KeyHandlerFactory.getCollector().collect(hotKeyModel);
        }
    }
}

// KeyHandlerFactory.getCollector().collect(hotKeyModel);  跟踪 getCollector 往下,可以看到最终实现类为 TurnKeyCollector

private ConcurrentHashMap<String, HotKeyModel> map0 = new ConcurrentHashMap<>();
private ConcurrentHashMap<String, HotKeyModel> map1 = new ConcurrentHashMap<>();
private AtomicLong atomicLong = new AtomicLong(0);

// 累计需要上报key的计数 com.jd.platform.hotkey.client.core.key.TurnKeyCollector#collect
public void collect(HotKeyModel hotKeyModel) {
    String key = hotKeyModel.getKey();
    if (StrUtil.isEmpty(key)) {
        return;
    }
    // 偶数时写入map0,奇数写入map1, 这里为什么要这么做?
    if (atomicLong.get() % 2 == 0) {
        //不存在时返回null并将key-value放入,已有相同key时,返回该key对应的value,并且不覆盖
        HotKeyModel model = map0.putIfAbsent(key, hotKeyModel);
        if (model != null) {
            // 累计访问次数 
            model.add(hotKeyModel.getCount());
        }
    } else {
        HotKeyModel model = map1.putIfAbsent(key, hotKeyModel);
        if (model != null) {
            model.add(hotKeyModel.getCount());
        }
    }

}

// 提供上报,获取对应需要上报的数据,主要是给下面的定时任务使用
public List<HotKeyModel> lockAndGetResult() {
    //自增后,对应的map就会停止被写入,等待被读取
    atomicLong.addAndGet(1);

    List<HotKeyModel> list;
    if (atomicLong.get() % 2 == 0) {
        list = get(map1);
        map1.clear();
    } else {
        list = get(map0);
        map0.clear();
    }
    return list;
}


// 实际上报key的动作 com.jd.platform.hotkey.client.core.key.PushSchedulerStarter#startPusher
public static void startPusher(Long period) {
    / period 周期时间,默认为500毫秒
    if (period == null || period <= 0) {
        period = 500L;
    }
    // 开启定时任务 
    ScheduledExecutorService scheduledExecutorService = Executors.newSingleThreadScheduledExecutor(new NamedThreadFactory("hotkey-pusher-service-executor", true));
    scheduledExecutorService.scheduleAtFixedRate(() -> {
        // 获取 TurnKeyCollector 执行类 
        IKeyCollector<HotKeyModel, HotKeyModel> collectHK = KeyHandlerFactory.getCollector();
        // 获取对应需要上报的数据
        List<HotKeyModel> hotKeyModels = collectHK.lockAndGetResult();
        // 如果不为空
        if(CollectionUtil.isNotEmpty(hotKeyModels)){
            // NettyKeyPusher 
            KeyHandlerFactory.getPusher().send(Context.APP_NAME, hotKeyModels);
            // 预留扩展实现,
            collectHK.finishOnce();
        }

    },0, period, TimeUnit.MILLISECONDS);
}

public void sendCount(String appName, List<KeyCountModel> list) {
    long now = System.currentTimeMillis();
    // 分组 key -> netty通道 , value -> 对应上报的key集合
    Map<Channel, List<KeyCountModel>> map = new HashMap<>();
    for(KeyCountModel model : list) {
        model.setCreateTime(now);
        // 从本地缓存的worker列表,选择需要发送的发送的worker节点的netty通道,hash轮询算法
        Channel channel = WorkerInfoHolder.chooseChannel(model.getRuleKey());
        if (channel == null) {
            continue;
        }
        // 不存在和赋值为空集合,存在则取出对应分组的列表
        List<KeyCountModel> newList = map.computeIfAbsent(channel, k -> new ArrayList<>());
        // 新增key
        newList.add(model);
    }

    // 遍历 并推送key的累计信息 
    for (Channel channel : map.keySet()) {
        try {
            List<KeyCountModel> batch = map.get(channel);
            HotKeyMsg hotKeyMsg = new HotKeyMsg(MessageType.REQUEST_HIT_COUNT, Context.APP_NAME);
            hotKeyMsg.setKeyCountModels(batch);
            channel.writeAndFlush(hotKeyMsg).sync();
        } catch (Exception e) {
            try {
                InetSocketAddress insocket = (InetSocketAddress) channel.remoteAddress();
                JdLogger.error(getClass(),"flush error " + insocket.getAddress().getHostAddress());
            } catch (Exception ex) {
                JdLogger.error(getClass(),"flush error");
            }

        }
    }
}

在累计上报数据的时候,为什么会根据atomicLong进行判断,偶数时写入map0,奇数写入map1?
主要是为了定时任务实际上报数据的时候,不阻塞写入操作。试想一下,如果使用一个map集合进行存储的话,定时上传为了保证数据的准确定,肯定需要进行加锁,这样的话在上报频率快的时候,效率就会大大下降,对于一个高性能的探测框架来说,肯定是不允许的。

整体思路如下

image.png

4、接收热key的流程

应用初始化时,注册热key探测回调关注热key事件,同worker管理,也是先找对应发布变更事件的地方,

//热key探测回调关注热key事件
EventBusCenter.register(new ReceiveNewKeySubscribe());

热key的数据来源

a、启动时,拉取全量规则后,获取已经存在的热key

private void fetchExistHotKey() {
    JdLogger.info(getClass(), "--- begin fetch exist hotKey from etcd ----");
    IConfigCenter configCenter = EtcdConfigFactory.configCenter();
    try {
        //获取所有热key
        List<KeyValue> handKeyValues = configCenter.getPrefix(ConfigConstant.hotKeyPath + Context.APP_NAME);

        for (KeyValue keyValue : handKeyValues) {
            String key = keyValue.getKey().toStringUtf8().replace(ConfigConstant.hotKeyPath + Context.APP_NAME + "/", "");
            HotKeyModel model = new HotKeyModel();
            model.setRemove(false);
            model.setKey(key);
            // 组装后发布变更事件 
            EventBusCenter.getInstance().post(new ReceiveNewKeyEvent(model));
        }
    } catch (StatusRuntimeException ex) {
        //etcd连不上
        JdLogger.error(getClass(), "etcd connected fail. Check the etcd address!!!");
    }

}

b、异步监听 服务端手工添加和删除key

/**
 * 异步开始监听热key变化信息,该目录里只有手工添加的key信息
 * 开启异步线程,循环监听 
 */
private void startWatchHotKey() {
    ExecutorService executorService = Executors.newSingleThreadExecutor();
    executorService.submit(() -> {
        JdLogger.info(getClass(), "--- begin watch hotKey change ----");
        IConfigCenter configCenter = EtcdConfigFactory.configCenter();
        try {
            KvClient.WatchIterator watchIterator = configCenter.watchPrefix(ConfigConstant.hotKeyPath + Context.APP_NAME);
            //如果有新事件,即新key产生或删除
            while (watchIterator.hasNext()) {
                WatchUpdate watchUpdate = watchIterator.next();

                List<Event> eventList = watchUpdate.getEvents();
                KeyValue keyValue = eventList.get(0).getKv();
                Event.EventType eventType = eventList.get(0).getType();
                try {
                    String key = keyValue.getKey().toStringUtf8().replace(ConfigConstant.hotKeyPath + Context.APP_NAME + "/", "");

                    //如果是删除key,就立刻删除
                    if (Event.EventType.DELETE == eventType) {
                        HotKeyModel model = new HotKeyModel();
                        model.setRemove(true);
                        model.setKey(key);
                        // 这里发布删除key事件 
                        EventBusCenter.getInstance().post(new ReceiveNewKeyEvent(model));
                    } else {
                        HotKeyModel model = new HotKeyModel();
                        model.setRemove(false);
                        String value = keyValue.getValue().toStringUtf8();
                        //新增热key
                        JdLogger.info(getClass(), "etcd receive new key : " + key + " --value:" + value);
                        //如果这是一个删除指令,就什么也不干
                        if (Constant.DEFAULT_DELETE_VALUE.equals(value)) {
                            continue;
                        }

                        //手工创建的value是时间戳
                        model.setCreateTime(Long.valueOf(keyValue.getValue().toStringUtf8()));

                        model.setKey(key);
                        // 新增事件 
                        EventBusCenter.getInstance().post(new ReceiveNewKeyEvent(model));
                    }
                } catch (Exception e) {
                    JdLogger.error(getClass(), "new key err :" + keyValue);
                }

            }
        } catch (Exception e) {
            JdLogger.error(getClass(), "watch err");
        }
    });

}

c、worker端推送

netty处理,包含心跳 跟 新的key事件

com.jd.platform.hotkey.client.netty.NettyClientHandler#channelRead0
@Override
protected void channelRead0(ChannelHandlerContext channelHandlerContext, HotKeyMsg msg) {
    if (MessageType.PONG == msg.getMessageType()) {
        JdLogger.info(getClass(), "heart beat");
        return;
    }
    if (MessageType.RESPONSE_NEW_KEY == msg.getMessageType()) {
        JdLogger.info(getClass(), "receive new key : " + msg);
        if (CollectionUtil.isEmpty(msg.getHotKeyModels())) {
            return;
        }
        for (HotKeyModel model : msg.getHotKeyModels()) {
            // 发布事件
            EventBusCenter.getInstance().post(new ReceiveNewKeyEvent(model));
        }
    }

}

怎么处理热key

订阅回调关注热key事件

public void newKeyComing(ReceiveNewKeyEvent event) {
    HotKeyModel hotKeyModel = event.getModel();
    if (hotKeyModel == null) {
        return;
    }
    //收到新key推送
    if (receiveNewKeyListener != null) {
        // 实际执行逻辑, 本质上操作的还是 Caffeine 
        receiveNewKeyListener.newKey(hotKeyModel);
    }
}

可以看到,接收到的事件内容主要包含如下,所属appname,是否删除,类型,创建事件,key名称,和count

com.jd.platform.hotkey.client.callback.DefaultNewKeyListener#newKey
public void newKey(HotKeyModel hotKeyModel) {
    long now = System.currentTimeMillis();
    //如果key到达时已经过去1秒了,记录一下。手工删除key时,没有CreateTime
    if (hotKeyModel.getCreateTime() != 0 && Math.abs(now - hotKeyModel.getCreateTime()) > 1000) {
        JdLogger.warn(getClass(), "the key comes too late : " + hotKeyModel.getKey() + " now " +
                +now + " keyCreateAt " + hotKeyModel.getCreateTime());
    }
    if (hotKeyModel.isRemove()) {
        //如果是删除事件,就直接删除
        deleteKey(hotKeyModel.getKey());
        return;
    }
    //已经是热key了,又推过来同样的热key,做个日志记录,并刷新一下
    if (JdHotKeyStore.isHot(hotKeyModel.getKey())) {
        JdLogger.warn(getClass(), "receive repeat hot key :" + hotKeyModel.getKey() + " at " + now);
    }
    addKey(hotKeyModel.getKey());
}

private void addKey(String key) {
    ValueModel valueModel = ValueModel.defaultValue(key);
    if (valueModel == null) {
        //不符合任何规则
        deleteKey(key);
        return;
    }
    //如果原来该key已经存在了,那么value就被重置,过期时间也会被重置。如果原来不存在,就新增的热key
    JdHotKeyStore.setValueDirectly(key, valueModel);
}

private void deleteKey(String key) {
    CacheFactory.getNonNullCache(key).delete(key);
}

这里变更通知的仅是key,那么对应的value是怎么赋值的?

回顾demo的使用案例。还需要执行一次原本的操作,获取实际值,才会对key进行赋值。

为什么不在上报的时候,直接上报对应的value?后续变更时也是直接推送即可?

1、时效性,多次变更不一样,还需要额外操作保证

2、存储成本

方法给热key赋值value,如果是热key,该方法才会赋值,非热key,什么也不做
void smartSet(String key, Object value)

public static void smartSet(String key, Object value) {
    // 判断是否是热key,如果是热key,则给value赋值
    if (isHot(key)) {
        ValueModel valueModel = getValueSimple(key);
        if (valueModel == null) {
            return;
        }
        // 设置value值。
        valueModel.setValue(value);
    }
}

三、worker计算节点

猜想一下,clent端初始是通过@PostConstruct注解,在bean初始化后做相应的逻辑处理,那么worker端是不是也是类似,通过搜索可以看到有多个逻辑初始化动作,接下来看看,worker节点是如何实现相应逻辑的。

1、如何感知变化规则变更

规则在dashboard端是存放到etcd的,那么直接看EtcdStarter的相应实现,有四个初始化动作,

根据代码可以看到 EtcdStarter#watch 方法是开启了 对 /jd/rules/ 路径下资源的监听,那么就是在该方法作为对应的入口。详细解析看下面代码注释

@PostConstruct
public void watch() {
    // 开启一个异步线程
    AsyncPool.asyncDo(() -> {
        KvClient.WatchIterator watchIterator;
        // 判断是否仅为指定app服务,根据启动时候的 application.yml 文件的workerPath配置
        if (isForSingle()) {
            // 是的话,读取指定app的规则
            watchIterator = configCenter.watch(ConfigConstant.rulePath + workerPath);
        } else {
            // 读取全量的规则
            watchIterator = configCenter.watchPrefix(ConfigConstant.rulePath);
        }
        while (watchIterator.hasNext()) {
            WatchUpdate watchUpdate = watchIterator.next();
            List<Event> eventList = watchUpdate.getEvents();

            // 取出对应变化的规则
            KeyValue keyValue = eventList.get(0).getKv();
            logger.info("rule changed : " + keyValue);

            try {
                // 变更规则
                ruleChange(keyValue);
            } catch (Exception e) {
                e.printStackTrace();
            }
        }
    });
}

// 变更规则的实际逻辑,实际就是放到本地缓存,ConcurrentHashMap
private synchronized void ruleChange(KeyValue keyValue) {
    String appName = keyValue.getKey().toStringUtf8().replace(ConfigConstant.rulePath, "");
    if (StrUtil.isEmpty(appName)) {
        return;
    }
    String ruleJson = keyValue.getValue().toStringUtf8();
    List<KeyRule> keyRules = FastJsonUtils.toList(ruleJson, KeyRule.class);
    // 放到本地缓存
    KeyRuleHolder.put(appName, keyRules);
}

/**
 * key就是appName,value是rule
 */
private static final Map<String, List<KeyRule>> RULE_MAP = new ConcurrentHashMap<>();

2、怎么接收Client上报的消息

client上报的时候是通过netty发送的,那么直接查看启动netty时配置的监听事件即可,代码入口 NodesServerStarter,

com.jd.platform.hotkey.worker.starters.NodesServerStarter#start
@PostConstruct
public void start() {
    AsyncPool.asyncDo(() -> {
        logger.info("netty server is starting");

        NodesServer nodesServer = new NodesServer();
        nodesServer.setClientChangeListener(iClientChangeListener);
        nodesServer.setMessageFilters(messageFilters);
        try {
            // 启动netty服务端
            nodesServer.startNettyServer(port);
        } catch (Exception e) {
            e.printStackTrace();
        }
    });
}

/// 启动netty
public void startNettyServer(int port) throws Exception {
    //boss单线程
    EventLoopGroup bossGroup = new NioEventLoopGroup(1);
    EventLoopGroup workerGroup = new NioEventLoopGroup(CpuNum.workerCount());
    try {
        ServerBootstrap bootstrap = new ServerBootstrap();
        bootstrap.group(bossGroup, workerGroup)
                .channel(NioServerSocketChannel.class)
                .handler(new LoggingHandler(LogLevel.INFO))
                .option(ChannelOption.SO_BACKLOG, 1024)
                //保持长连接
                .childOption(ChannelOption.SO_KEEPALIVE, true)
                //出来网络io事件,如记录日志、对消息编解码等  重点看这里,绑定了处理的逻辑
                .childHandler(new ChildChannelHandler());
        .............
    } catch (Exception e) {
        .......
    } finally {
        ........
    }
}

// 消息接收后逻辑 
private class ChildChannelHandler extends ChannelInitializer<Channel> {

    @Override
    protected void initChannel(Channel ch) {
        NodesServerHandler serverHandler = new NodesServerHandler();
        serverHandler.setClientEventListener(clientChangeListener);
        serverHandler.addMessageFilters(messageFilters);
    
        ByteBuf delimiter = Unpooled.copiedBuffer(Constant.DELIMITER.getBytes());
        ch.pipeline()
                // 拆包 基于指定字符串
                .addLast(new DelimiterBasedFrameDecoder(Constant.MAX_LENGTH, delimiter))
                // 消息解码编码
                .addLast(new MsgDecoder())
                .addLast(new MsgEncoder())
                // 实际处理逻辑
                .addLast(serverHandler);
    }
}

com.jd.platform.hotkey.worker.netty.server.NodesServerHandler#channelRead0
protected void channelRead0(ChannelHandlerContext ctx, HotKeyMsg msg) {
    if (msg == null) {
        return;
    }
    // 遍历执行 过滤器 责任链模式 
    for (INettyMsgFilter messageFilter : messageFilters) {
        boolean doNext = messageFilter.chain(msg, ctx);
        if (!doNext) {
            return;
        }
    }
}

可以看到实现有多个,分别是appName相关,心跳包,热key,和 key数据统计的,这里我们只关注热key相关的HotKeyFilter

@Component
// 注入引用集合的排序,为第三 
@Order(3)
public class HotKeyFilter implements INettyMsgFilter {
    @Resource
    private KeyProducer keyProducer;

    public static AtomicLong totalReceiveKeyCount = new AtomicLong();

    private Logger logger = LoggerFactory.getLogger(getClass());

    @Override
    public boolean chain(HotKeyMsg message, ChannelHandlerContext ctx) {
        // 判断是否对应的事件类型,是的话责任链不再往下执行,其余Filter也是一样
        if (MessageType.REQUEST_NEW_KEY == message.getMessageType()) {
            // totalReceiveKeyCount 纪元 +1 
            totalReceiveKeyCount.incrementAndGet();

            // 实际处理逻辑
            publishMsg(message, ctx);

            return false;
        }

        return true;
    }

    private void publishMsg(HotKeyMsg message, ChannelHandlerContext ctx) {
        //老版的用的单个HotKeyModel,新版用的数组
        List<HotKeyModel> models = message.getHotKeyModels();
        long now = SystemClock.now();
        if (CollectionUtil.isEmpty(models)) {
            return;
        }
        for (HotKeyModel model : models) {
            //白名单key不处理
            if (WhiteListHolder.contains(model.getKey())) {
                continue;
            }
            long timeOut = now - model.getCreateTime();
            if (timeOut > 1000) {
                if (EtcdStarter.LOGGER_ON) {
                    logger.info("key timeout " + timeOut + ", from ip : " + NettyIpUtil.clientIp(ctx));
                }
            }
            // 放到队列里面
            keyProducer.push(model, now);
        }

    }
}

// com.jd.platform.hotkey.worker.keydispatcher.KeyProducer#push
public void push(HotKeyModel model, long now) {
    if (model == null || model.getKey() == null) {
        return;
    }
    //5秒前的过时消息就不处理了
    if (now - model.getCreateTime() > InitConstant.timeOut) {
        expireTotalCount.increment();
        return;
    }

    try {
        QUEUE.put(model);
        totalOfferCount.increment();
    } catch (InterruptedException e) {
        e.printStackTrace();
    }
}

// 最总放到一个阻塞队列里面
public static BlockingQueue<HotKeyModel> QUEUE = new LinkedBlockingQueue<>(2000000);

3、如何探测为热key并推送

从第二步知道,上报的key数据时存放到 LinkedBlockingQueue 阻塞队列里面的,那么消费的时候,肯定是从这里取值,那么直接搜索 QUEUE.take() 就能找到对应处理的逻辑在哪里,详细看下面逻辑,涉及到相应的滑动窗口计算方法可以自行了解,源码已经写好详细的注释

public class KeyConsumer {

    private IKeyListener iKeyListener;

    public void setKeyListener(IKeyListener iKeyListener) {
        this.iKeyListener = iKeyListener;
    }

    public void beginConsume() {
        // 死循环处理
        while (true) {
            try {
                // 这里从队列取出,没有值的时候阻塞 
                HotKeyModel model = QUEUE.take();
                // 然后判断时删除,还是新增
                if (model.isRemove()) {
                    iKeyListener.removeKey(model, KeyEventOriginal.CLIENT);
                } else {
                    // 新增,实际看这里的逻辑
                    iKeyListener.newKey(model, KeyEventOriginal.CLIENT);
                }

                //处理完毕,将数量加1
                totalDealCount.increment();
            } catch (InterruptedException e) {
                e.printStackTrace();
            }

        }
    }
}

// 处理新key
public void newKey(HotKeyModel hotKeyModel, KeyEventOriginal original) {
    //构造cache里的key
    String key = buildKey(hotKeyModel);
    //如果在缓存存在,说明已经是热key 不进行后续处理
    Object o = hotCache.getIfPresent(key);
    if (o != null) {
        return;
    }
    // 获取对应滑动窗口
    SlidingWindow slidingWindow = checkWindow(hotKeyModel, key);
    // 在滑动窗口内,看看hot没
    boolean hot = slidingWindow.addCount(hotKeyModel.getCount());

    if (!hot) {
        //如果没hot,重新put,cache会自动刷新过期时间
        CaffeineCacheHolder.getCache(hotKeyModel.getAppName()).put(key, slidingWindow);
    } else {
        // 已经时热key后,添加到缓存中
        hotCache.put(key, 1);
        //删掉该key
        CaffeineCacheHolder.getCache(hotKeyModel.getAppName()).invalidate(key);
        //开启推送
        hotKeyModel.setCreateTime(SystemClock.now());
        //当开关打开时,打印日志。大促时关闭日志,就不打印了
        if (EtcdStarter.LOGGER_ON) {
            logger.info(NEW_KEY_EVENT + hotKeyModel.getKey());
        }
        //分别推送到各client和etcd
        for (IPusher pusher : iPushers) {
            // 其实也是放到阻塞队列,
            pusher.push(hotKeyModel);
        }
    }
}

//com.jd.platform.hotkey.worker.netty.pusher.AppServerPusher#push
public void push(HotKeyModel model) {
    hotKeyStoreQueue.offer(model);
}

// AppServerPusher 开头说明的 @PostConstruct 注解
@PostConstruct
public void batchPushToClient() {
    AsyncPool.asyncDo(() -> {
        while (true) {
            try {
                List<HotKeyModel> tempModels = new ArrayList<>();
                //每10ms推送一次 从待推送队列取出具体需要推送的key 
                Queues.drain(hotKeyStoreQueue, tempModels, 10, 10, TimeUnit.MILLISECONDS);
                if (CollectionUtil.isEmpty(tempModels)) {
                    continue;
                }

                Map<String, List<HotKeyModel>> allAppHotKeyModels = new HashMap<>();

                //拆分出每个app的热key集合,按app分堆
                for (HotKeyModel hotKeyModel : tempModels) {
                    List<HotKeyModel> oneAppModels = allAppHotKeyModels.computeIfAbsent(hotKeyModel.getAppName(), (key) -> new ArrayList<>());
                    oneAppModels.add(hotKeyModel);
                }

                //遍历所有app,进行推送
                for (AppInfo appInfo : ClientInfoHolder.apps) {
                    List<HotKeyModel> list = allAppHotKeyModels.get(appInfo.getAppName());
                    if (CollectionUtil.isEmpty(list)) {
                        continue;
                    }

                    HotKeyMsg hotKeyMsg = new HotKeyMsg(MessageType.RESPONSE_NEW_KEY);
                    hotKeyMsg.setHotKeyModels(list);

                    //整个app全部发送,通过netty
                    appInfo.groupPush(hotKeyMsg);
                }

                allAppHotKeyModels = null;

            } catch (Exception e) {
                e.printStackTrace();
            }
        }
    });
}

上面这段代码存在一个问题,官方已经明显写出注释,所以这里直接贴出来。

//********** watch here ************//
//该方法会被InitConstant.threadCount个线程同时调用,存在多线程问题
//下面的那句addCount是加了锁的,代表给Key累加数量时是原子性的,不会发生多加、少加的情况,到了设定的阈值一定会hot
//譬如阈值是2,如果多个线程累加,在没hot前,hot的状态肯定是对的,譬如thread1 加1,thread2加1,那么thread2会hot返回true,开启推送
//但是极端情况下,譬如阈值是10,当前是9,thread1走到这里时,加1,返回true,thread2也走到这里,加1,此时是11,返回true,问题来了
//该key会走下面的else两次,也就是2次推送。
//所以出现问题的原因是hotCache.getIfPresent(key)这一句在并发情况下,没return掉,放了两个key+1到addCount这一步时,会有问题
//测试代码在TestBlockQueue类,直接运行可以看到会同时hot

//那么该问题用解决吗,NO,不需要解决,1 首先要发生的条件极其苛刻,很难触发,以京东这样高的并发量,线上我也没见过触发连续2次推送同一个key的
//2 即便触发了,后果也是可以接受的,2次推送而已,毫无影响,客户端无感知。但是如果非要解决,就要对slidingWindow实例加锁了,必然有一些开销

//所以只要保证key数量不多计算就可以,少计算了没事。因为热key必然频率高,漏计几次没事。但非热key,多计算了,被干成了热key就不对了

四、总结

  • dashboard 是标准的web项目,通过controller入口,保存规则到etcd
  • client在初始化的时候,会开启各项定时任务,包含获取规则,worker节点信息保存到本地缓存
    • 通过wokrker信息,创建netty客户端跟worker节点建立连接
    • 使用对应的api时会根据热key规则进行累计
    • 定时通过netty推送统计数据到worker节点进行计算
  • worker初始化时也会开启各项定时任务,获取规则,跟启动netty服务端,等待client的连接
    • 监听client的netty事件,进行心跳,appname,热key计算,统计等处理
    • 根据时间滑动窗口算法,判定为热key,则推送对应的数据给对应的client端

上面结合各个端介绍了热key的规则配置跟怎么统计生效,部分细节可能描述的不是很准确。可以自行下载官方源码查看,其实很多细节官方已经标明了注释,最后感谢各位看到这里。