首页
AI Coding
数据标注
NEW
沸点
课程
直播
活动
APP
插件
搜索历史
清空
创作者中心
写文章
发沸点
写笔记
写代码
草稿箱
创作灵感
查看更多
登录
注册
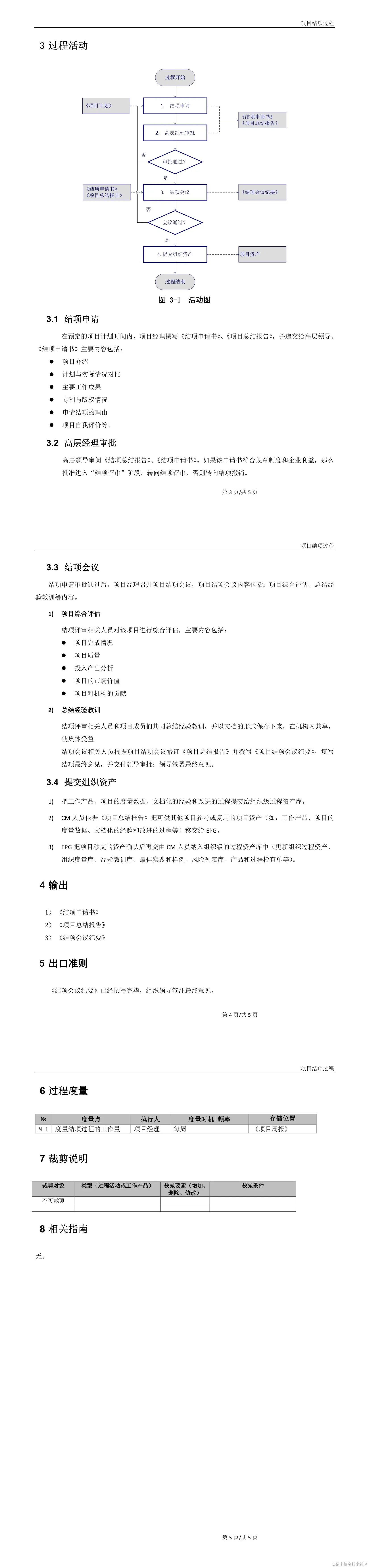
项目结项过程
软件资料下载网
2024-03-30
19
阅读1分钟
软件资料下载网
高级开发工程师
163
文章
8.7k
阅读
1
粉丝
目录
收起