结合原理图详述Dell7559笔记本电脑上电时序(广达)

386 阅读8分钟

本内容结合“Intel_广达_AM9A(HM170-6代CPU)”原理图(下称原理图),详细描述Intel酷睿6代Dell7559笔记本电脑时序。以时序波形图为主线叙述,力求好阅读、好理解。

目录:

、上电时序波形图 与电源框图

二、不插适配器G3状态

三、插入电源适配器状态

四、待机状态

五、按键 触发 开机

六、动态电压组

1、DDR主供电

2、总线供电及二级电压转换

1)单元时序   2)二级电压转换

3、主角CPU登场

1)CPU供电芯片   2)时钟   3)复位

附录


一、简介

本时序分析针对Dell7559笔记本电脑,其板号为AM9A,如下图。电路原理图下载请移步:Intel-广达-AM9A(HM170-6代CPU)

编辑

、上电时序波形图 与电源框图

原理图第53页

编辑

图1.1.1 上电时序波形图

原理图第56页

编辑

图1.1.2 电源框图

三、不插适配器G3状态

纽扣电池正极经过RTCD1双二极管改名为+3V_RTC,原理图第27页

编辑

+3V_RTC经R401改名为RTC_RST#,经R403电阻改名为SRTC_RST#。EC发出的EC_RTC_RST可强制复位PCH(南桥)。原理图第10页

编辑

四、插入电源适配器状态

CN11外接电源插座经过FL1并联FL2后改名为+DC_IN,原理图第39页

编辑

同时经过PQ29改名为PS_ID(适配器检测信号),并通知到EC。原理图第39页

编辑

PU15/BQ24780SRUYR电池管理芯片条件满足时,发出CHGR_ACDRV导通背靠背PQ40、PQ41,经过PR232取样电阻改名为+PWR_SRC。原理图第40页

编辑

电池管理芯片的5脚CHGR_ACOK送往EC(原理图第26页),用来检测适配器状态OK,如上图。并送至Q30/2N7002W截至Q31A产生3.3V_ALW_ON。 

编辑

五、待机状态

公共点+PWR_SRC给PU16/TPS51225待机芯片的12脚提供电源,其3脚产生线性电压+3.3V_RTC_LDO,13脚产生线性电压+5V_ALW2。原理图第45页

编辑

3.3V_ALW_ON经过R228电阻改名为+3.3V_EN2,送往PU16的EN2脚开启 +3.3V_ALW

编辑

EC(原理图第26页)发出的的ALW_ON可以关闭3.3V_ALW_ON。

当EC满足供电+3V_RTC和检测脚位PS_ID时就会发出ALW_ON,PU16的20脚(EN1)开启 +5V_ALW。同时送去Q31B的G极导通Q31B,截至Q31A,保持3.3V_ALW_ON高电平。

编辑

+5V_ALW自举后产生 +15V_ALW

编辑

+3.3V_ALW先产生,延时50ms后产生 +5V_ALW,如下图。

​编辑

六、按键 触发 开机

当按下开机按钮后,通过D15双二极管发出SYS_PWR_SW#给到EC,原理图第32页

编辑

EC(原理图第26页)满足VCC、WRST#、CLKRUN#、BIOS资料(电子行业常称固件即程序)、LID SW#(盖子开关)就会发出SUS_ON,开启PCH待机+3.3V_SUS,原理图第49页

编辑

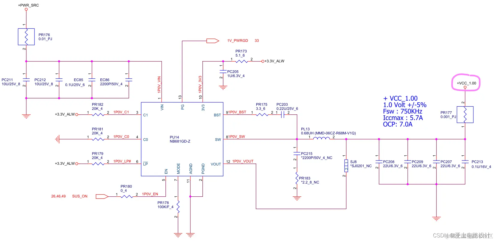
以及+VCC_1.00。原理图第48页

编辑

当+VCC_1.00供电正常后,开漏输出1V_PWRGD到R203汇总至HWPG,原理图第33页

编辑

当PCH待机电压稳定36.7mS时,EC发出RSMRST#(DPWROK)给PCH,通知PCH:待机电压已好。PCH收到RSMRST#后,确认待机电压是否到位,正常后发出SUS_PWR_ACK给EC。告诉EC它已准备好,可以上电请求,EC发出EC_PWRBTN#给PCH。

PCH满足供电+3.3V_SUS,+VCC_1.00、+3V_RTC、RTCRST#、SRTCRST#并读取BIOS资料后,作出允许上电动作,并发出SIO_SLP_S5#、SIO_SLP_S4#、SIO_SLP_S3#给EC,允许上电。同时给各大主芯片提供开启信号,EC发出RUN_ON信号开启全板供电。

七、动态电压组

1、DDR主供电

通过电源框图可以看出SIO_SLP_S5#开启内存的主供电,分别为+V_VDDQ(1.35V)、DDR3L低电压版+DDR_VTT(0.675V)。原理图第46页

编辑

1)PU13/TPS51216RUKR的12脚V5IN由+5V_ALW提供;

2)PU13有供电后,芯片内部产生一个VREF,给芯片本身作为辅助供电;

3)根据PU13的19脚MODE设定内存主电压;

4)SIO_SLP_S5#、SIO_SLP_S3#开启;

5)SIO_SLP_S5#、SIO_SLP_S4#要比SIO_SLP_S3#先出,故先输出主电压+V_VDDQ。当+V_VDDQ稳定后,再开漏输出DDR_PWRGD给到R202汇总至HWPG ( 广达特色 ) 。原理图第33页

编辑

SIO_SLP_S3#到达PU13的13脚后,再开启+DDR_VTT输出。

2、总线供电及二级电压转换

1)单元时序

(1)公共点给芯片VIN供电;

(2)+3.3V_SUS提供辅助供电;

(3)SIO_SLP_S3#延迟1ms后,由EC(原理图第26页)发出RUN_ON信号;原理图第53页

编辑

(4)RUN_ON开启+VCCIO(0.95V) 输出。原理图第47页

编辑

稳定后开漏输出VCCIO_PGOOD给到R433汇总至HWPG。原理图第33页

编辑

大与门是广达的一个特色,注:缺HWPG会掉电,这里采用线与的方式。

2)二级电压转换

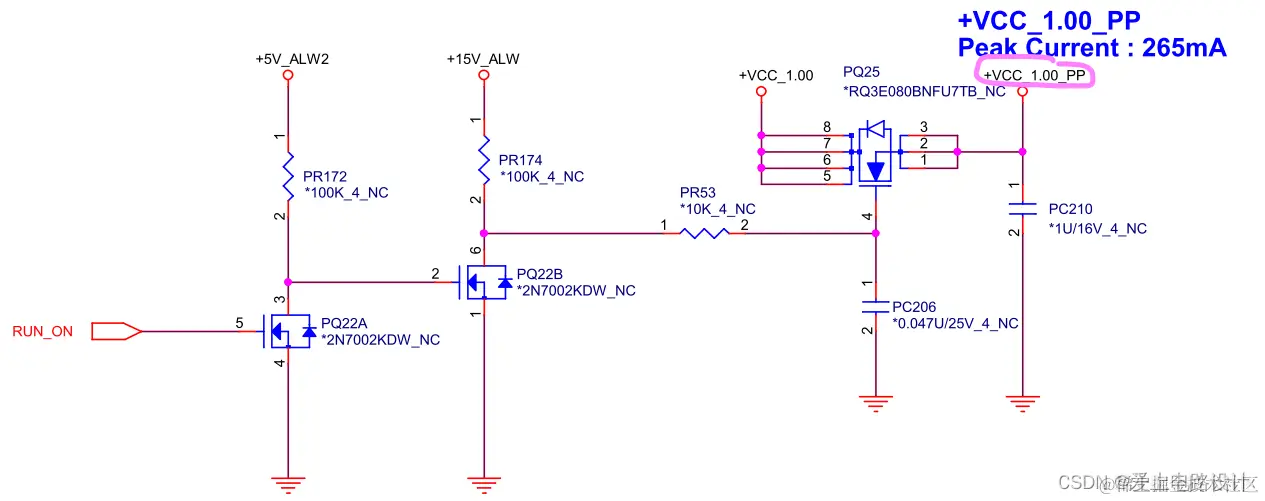
RUN_ON高电平导通PQ22A截止PQ22B,由自举升压的+15V_ALW导通PQ25,产生+VCC_1.00_PP。原理图第49页

编辑

RUN_ON又开启转换电压+3.3V_RUN、+5V_RUN,如下图。原理图第49页

编辑

开启转换电压+LED_BL,原理图第29页

编辑

开启+1.35V_RUN,原理图第30页

编辑

3、主角CPU登场

1)CPU供电芯片

PU8/NCP81205MNTXG,原理图第41页

编辑

首先是公共点给芯片提供主供电,发出HWPG后等待100ms,

编辑

如上图,由EC(原理图第26页)发出IMVP_VR_ON作为芯片的开启信号,PU8供电满足后进入工作状态,控制PQ5、PQ7、PQ8产生+VCCIN。+VCCIN出来后,PU8发出IMVP_PWRGD给到PCH的PCH_PWROK脚与EC。这个+VCCIN是核心供电,但是肯定不是正确的设定值。

个人认为HWPG相当于常见的SYS_PWROK。

2)时钟

25M晶振起振为PCH内部提供稳定频率,同时输出时钟频率。PCH读取BIOS及时钟稳定1ms以后,由PCH发出H_PWRGOOD给CPU,此信号用来唤醒集显供电。当H_PWRGOOD稳定后,CPU发出一串SVID信号,告诉芯片正确的电压值。芯片收到后,产生二相功率驱动+VCCGT和一相功率驱动+VCCSA以及正确+VCCIN电压。

编辑

原理图第43页

​编辑

原理图第44页

3)复位

IMVP_PWRGD送到PCH的PCH_PWROK脚,HWPG送至EC后,由EC等待100ms后改名发出EC_PWROK。由于IMVP_PWRGD是CPU电源管理芯片发出,而EC_PWROK汇总几个PowerGood也就相当于全板好信号,PCH收到两个PowerGood后,就会发出CPU_PLTRST#复位CPU。

附录

1、PCH全称为Platform Controller Hub,是Intel公司的集成南桥。

北桥中的内存控制器和PCIe控制器都集成到了CPU内部,相当于整个北桥芯片都集成到了CPU内部,主板上只剩下南桥,所以PCH可以理解成南桥。目前Intel有些SOC就是连PCH也集成到了CPU内部,比如:Intel Xeon D系列。

从Intel5系列芯片组开始,已经完全看不到北桥芯片的身影,只剩下一个名为PCH的芯片用来支持外设,北桥芯片已经完全被整合在CPU当中,就连最后的PCIE总线也被整合到其中。PCH芯片部分虽然比原来的南桥芯片功能上更为丰富,但其性质大体相同。它与CPU之间同样不需要交换太多的数据,因此连接总线采用DMI技术。所以看似只有2.5GT/S的DMI总线实质上是彻底释放了北桥的压力,换来的是更高的性能。

PCH具有原来ICH的全部功能,又具有原来MCH的管理引擎功能。

2、MCH相当于北桥芯片,是Memory Control Hub内存控制器中心的缩写,负责连接CPU、AGP总线和Memory。

3、ICH(I/O Controller Hub输入输出控制器中心)负责连接PCI总线、IDE设备、I/O设备等,是Intel的南桥芯片系列名称。


生来就一无所有,何俱从头再来。觉得不错,动动发财的小手点个赞哦!