网络入侵检测系统之Suricata(八)--Option实现详解

249 阅读1分钟

全局变量sigmatch_table

 typedef struct SigTableElmt_ {
    /** Packet match function pointer */
    int (*Match)(DetectEngineThreadCtx *, Packet *, const Signature *, const SigMatchCtx *);

    /** InspectionBuffer transformation callback */
    void (*Transform)(InspectionBuffer *, void *context);
    bool (*TransformValidate)(const uint8_t *content, uint16_t content_len, void *context);

    /** keyword setup function pointer */
    int (*Setup)(DetectEngineCtx *, Signature *, const char *);

    void (*Free)(DetectEngineCtx *, void *);
    uint16_t flags;
    /* coccinelle: SigTableElmt:flags:SIGMATCH_ */

    const char *name;     /**< keyword name alias */
    const char *alias;    /**< name alias */
    const char *desc;
    const char *url;

} SigTableElmt;

规则包含的option双向链表

enum DetectSigmatchListEnum {
    DETECT_SM_LIST_MATCH = 0,
    DETECT_SM_LIST_PMATCH,

    /* base64_data keyword uses some hardcoded logic so consider
     * built-in
     * TODO convert to inspect engine */
    DETECT_SM_LIST_BASE64_DATA,

    /* list for post match actions: flowbit set, flowint increment, etc */
    DETECT_SM_LIST_POSTMATCH,

    DETECT_SM_LIST_TMATCH, /**< post-detection tagging */

    /* lists for alert thresholding and suppression */
    DETECT_SM_LIST_SUPPRESS,
    DETECT_SM_LIST_THRESHOLD,
    DETECT_SM_LIST_MAX,
    /* start of dynamically registered lists */
    DETECT_SM_LIST_DYNAMIC_START = DETECT_SM_LIST_MAX,
};

Option通用流程

Tcp.Flags

规则举例:

alert tcp $EXTERNAL_NET any -> $HOME_NET any (msg:"GPL SCAN nmap fingerprint attempt"; flags:SFPU; flow:stateless; reference:arachnids,05; classtype:attempted-recon; sid:2100629; rev:7; metadata:created_at 2010_09_23, updated_at 2010_09_23;)

实现流程图:

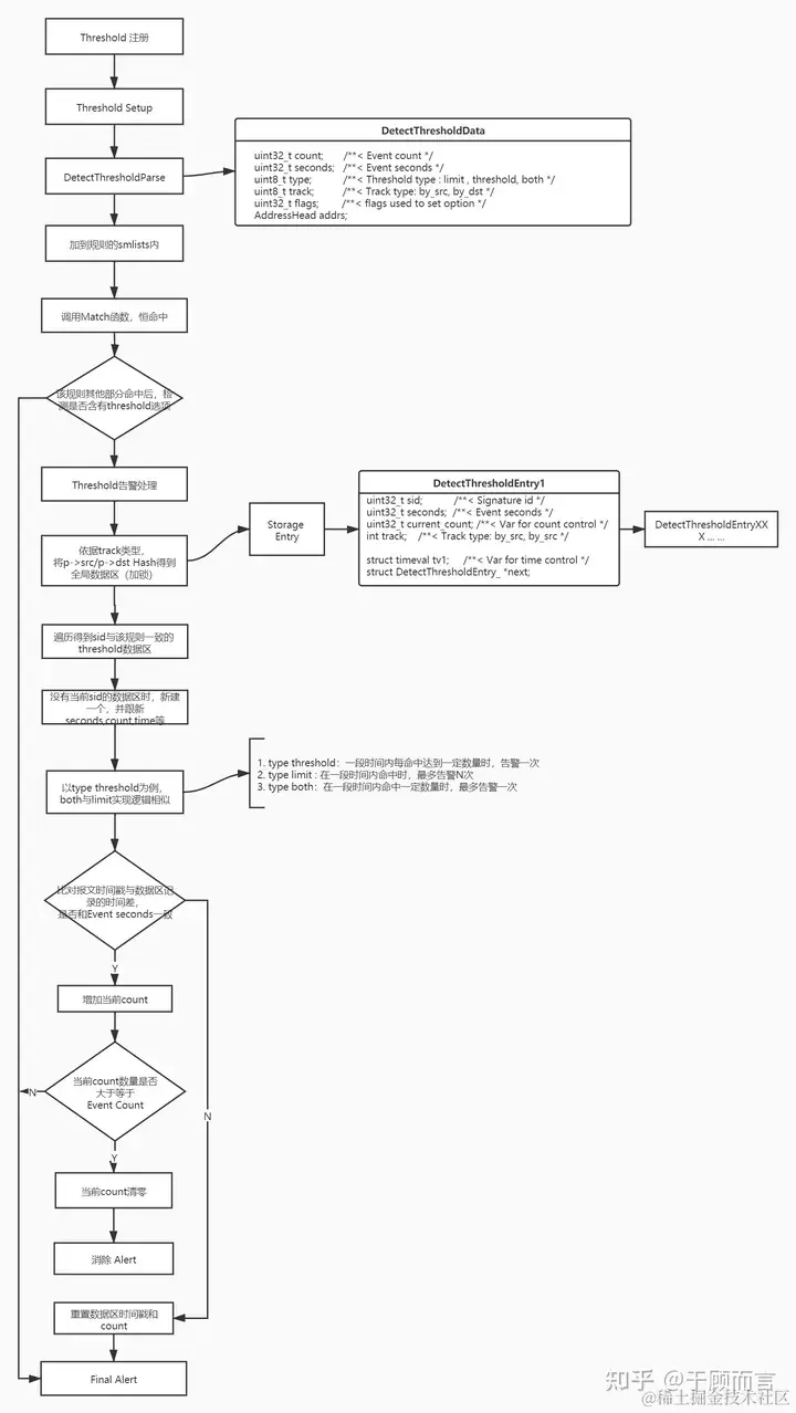
Threshold

规则举例:

alert tcp $EXTERNAL_NET 10000: -> $HOME_NET 0:1023 (msg:"ET DOS Potential Tsunami SYN Flood Denial Of Service Attempt"; flags:S; flow:to_server; dsize:>900; threshold: type limit, count 20, seconds 120, track by_src; classtype:attempted-dos; sid:2019404; rev:3; metadata:created_at 2014_10_15, updated_at 2014_10_15;)

实现流程图: