网络入侵检测系统之Suricata(二)--运行模式及数据流图

407 阅读4分钟

Running mode

Sruciata由线程和队列组成,数据包在线程间传递通过队列实现。线程由多个线程模块组成,每个线程模块实现一种功能。

Suricata有多种运行模式,这些模式与抓包驱动和IDS/IPS选择相关联。抓包驱动如:pcap, pcap file,nfqueue,ipfw,dpdk或者一个特有的抓包驱动等。Suricata在启动时只能选择某个运行模式。如-i选项表示pcap, -r表示pcapfile,-q表示nfqueue等。每一种运行模式都会初始化一些threads,queues等。模式的具体任务是由线程模块来完成。根据线程和线程模块的组织方式的不同,我们可以./suricata --list-runmodes查看运行模式,运行模式又细分为 "autofp", “single”,“wokers”

通常情况下workers性能最好,因为网卡驱动确保数据包平均分担到Suricata处理线程,每一个线程包含数据包处理完整的流水线;

  • Single mode

  • Workers

线程模块是对packet处理任务的抽象。线程模块大概有以下几种:
​
1.Receive模块:
收集网络数据包,封装成Packet对象后将其传递给Decode线程模块2.

2.Decode模块:
对Packet按协议4层模型(数据链路层、网络层、传输层、应用层)进行解码,
获取协议和负荷信息,解码完成后将 Packet传递给FlowWorker线程模块。
该模块主要是进行packet解码,不处理应用层。应用层由专门的应用层解码模块处理

3.FlowWorker模块:
对packets进行分配flow,Tcp会话管理,TCP重组,应用层数据解析处理,Detect规则检测

4.Verdict模块:
根据Detect模块检测的结果,对drop标记的包需要做丢弃处理

5.RespondReject模块:
根据detect检测后的结果,对于reject的包需要向双端发送reset包

6.logs模块:
将处理结果记录在日志中。
  • Autofp(默认运行模式)
    For processing PCAP fifiles, or in case of certain IPS setups (like NFQ), autofp is used,增加了多个数据包捕获线程和数据包解码线程:

    1. RX thread
      RX thread的作用体现为线程函数-TmThreadsSlotPktAcqLoop,主要执行的任务为:
1.给线程设置一个有意义的名称;
2.将线程绑定到指定CPU核心;
3.创建Packet对象池,用于快速存放网络数据包数据;
4.初始化与该线程关联的线程模块;
5.调用数据包收集模块,启动数据包收集,依次调用各模块处理packet,然后将packet放到输出队列中;
6.如果接收到退出信号,则中止数据包收集,销毁Packet对象池,调用线程模块的退出清理函数;
7.退出线程的执行。

    1. W thread
      w thread的作用体现为线程函数-TmThreadsSlotVar,主要执行的任务为:
1.给线程设置一个有意义的名称;
2.将线程绑定到指定CPU核心;
3.创建空Packet对象池;
4.初始化与该线程关联的线程模块;
5.从输入队列中获取packet,传递给线程模块依次处理后,放到输出队列中;
6.如果接收到退出信号,则中止数据包收集,销毁Packet对象池,调用线程模块的退出清理函数;
7.退出线程的执行。

Data Struct

  • 行级锁
    suricata针对snort单线程处理数据包,无法很好利用多核cpu的劣势,开发了多线程架构方式并发处理数据包,而很多数据是线程间共享,所以在很多地方使用行级锁哈希表等其他高效数据结构。第一个行锁使用的地方就是连接管理模块(哈希表,检索速度O(1))
typedef struct FlowBucket_ {
 Flow *head; /* 链表头*/
 Flow *tail;/* 链表尾*/
 /* 行锁类型*/
#ifdef FBLOCK_MUTEX
 SCMutex m;
#elif defined FBLOCK_SPIN
 SCSpinlock s;
#else
 #error Enable FBLOCK_SPIN or FBLOCK_MUTEX
#endif
} __attribute__((aligned(CLS))) FlowBucket;
 
 
typedef struct Flow_
{
...
/* 节点锁,提高并发*/
#ifdef FLOWLOCK_RWLOCK
 SCRWLock r;
#elif defined FLOWLOCK_MUTEX
 SCMutex m;
#else
 #error Enable FLOWLOCK_RWLOCK or FLOWLOCK_MUTEX
#endif
...
 /* 由hnext hprev 构成双向链表 */
 /** hash list pointers, protected by fb->s */
 struct Flow_ *hnext; /* hash list */
 struct Flow_ *hprev;
...
} Flow;
​
  • nf_conntrack_lock
    这个锁的作用是保护全局会话表。当CPU尝试用当前数据包skb进行会话匹配,或者准备插入新的会话时,都需要对nf_conntrack_lock进行上锁

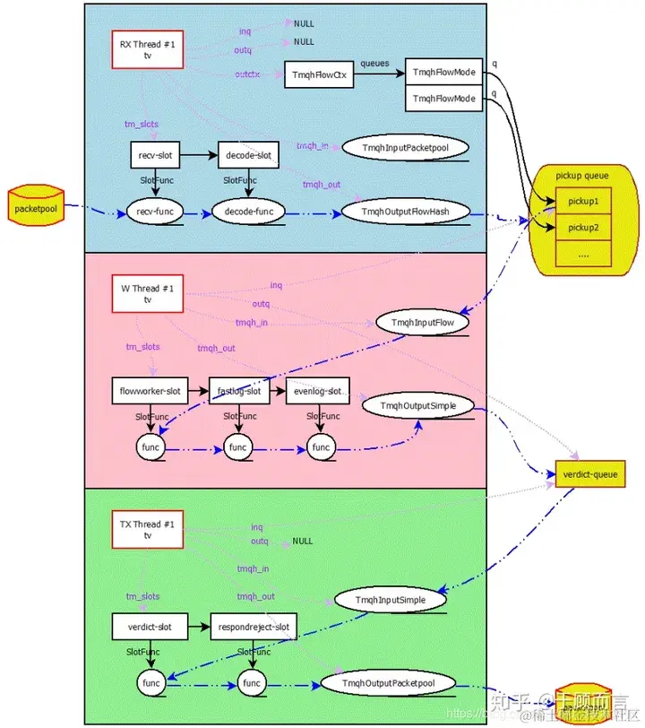
Data Flow Chat

  • 线程模块间的数据传递
    同线程内的模块之间主要是以参数的形式进行数据传递,不同线程之间以共享队列的方式进行数据传递。每个线程由ThreaVars结构体来抽象,ThreadVars对象指定线程输入数据队列inq和输出数据队列outq。这些队列在多个线程之间进行共享,一个线程的输出队列可能是另一个线程的输入队列。

  • autofp模式下数据包的传递路径