【奶奶看了都会】用 AI做猫咪剧情短片保姆级教程

4,350 阅读3分钟

AI一天,人间一年

大家这段时间在刷短视频的时候,是不是经常会刷到那种猫咪剧情短片,配合喵喵喵......的魔性背景音乐,让人看了非常上头。最近这类视频在抖音、视频号、小红书上非常火,今天小卷就来教大家如何制作。

先看视频效果:

1.GPT4账号准备

我们用到的AI生图工具是ChatGPT4的DALL.E,直接输入中文提示词,GPT4就能生成对应的图片了,使用门槛很低。GPT4的开通教程:

ChatGpt Plus充值攻略

2.分镜图大纲设计

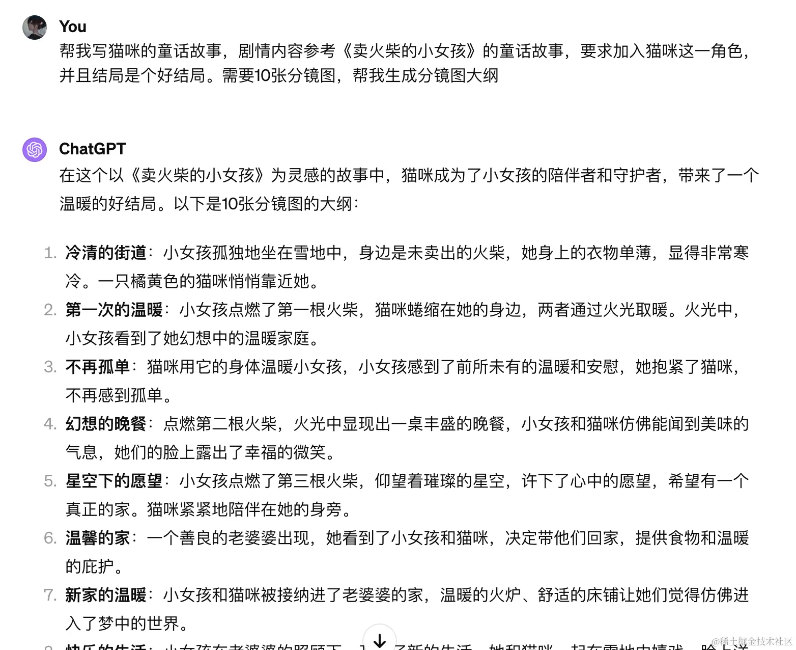
要制作剧情短片,可以让GPT4先给出剧情大纲,然后转成对应的分镜图大纲。这里示例让GPT写个童话故事的大纲,童话故事里加入猫咪角色,提示词:

我写猫咪的故事大纲,剧情内容参考《卖火柴的小女孩》的童话故事,需要加入猫咪这一角色,需要10张分镜图,先给我生成分镜图大纲

1.png

可以看到故事大纲已经生成了,如果对故事不满意,可以接着让GPT修改,直到给出满意的回复。

3.猫咪形象设计

这里我们需要生成一个橘色的胖猫咪,有2种方法可选:

(1)截取热门视频中猫咪的角色截图,丢给GPT,让它解析后重新生成

(2)直接给提示词给GPT,让它生成一个猫咪形象

我们用第二种方法生成,可根据自己喜好进行设计,下面是示例提示词:

生成一张橘黄色猫咪的形象,要求猫更胖一点,可爱一些,皮克斯风格,猫咪拟人,3D,真实渲染,戴着西洋帽,腰间别着西洋剑,一幅剑客猫咪的形象

2.png

显然结果不是很满意,接着提示词让GPT修改或者重新生成,直到出一张满意的猫咪形象。

出现满意的图片后,我们需要让GPT给出图片的gen_id和prompt,后面会用到。

给出图片的gen_id和prompt

3.png

4.保持猫咪角色一致性

在开始生成分镜图之前,先用一段咒语让GPT保持猫咪角色一致性,这样可以减少反复调试角色一致性的繁琐工作。下面提示词的gen_id记得改成自己的:

从现在开始,你的核心目标就是保持角色一致性。必须使用与gen_id为n6arLgto7gzd62Sc图像中的角色来制作相同角色的画像,以保证人物一致,且能适配更多的表情、动态、服装与场景。做得好的话我会给你1000美元小费,明白了吗

给出提示词后,可以测试下角色一致性是否生效,演示下是已经生效了的。

4.png

5.制作分镜图

把分镜图大纲的内容丢给GPT,然后我们开始一张一张的生成分镜图,对于不满意的,可以提示词修改或者重新生成。这一步需要耗费大量时间生成满意的图片

5.png

6.制作视频

视频制作用到剪映工具,把所有分镜图下载完后导入到剪映里。

背景音乐制作:从YouTube、抖音、B站等地方下载爆火的AI猫咪视频,导入到剪映里,然后分离音频,就得到BGM了

剪映可以使用踩节拍功能,为BGM打点,然后图片根据打点的间隔设置展示时间就行,一张图片展示大概2秒,最后加上背景模糊填充就完成制作了

6.png

最后,视频制作过程都是次要的,故事内容才是核心