Python逐行检查表格中的数据并对指定行加以复制

655 阅读4分钟

  本文介绍基于Python语言,读取Excel表格文件数据,并将其中符合我们特定要求那一行加以复制指定的次数,而不符合要求那一行则不复制;并将所得结果保存为新的Excel表格文件的方法。

  这里需要说明,在我们之前的文章# Python复制Excel表格中指定数据若干次的方法中,也介绍过实现类似需求的另一种Python代码,大家如果有需要可以查看上述文章;而上述文章中的代码,由于用到了DataFrame.append()这一个在最新版本pandas库中取消的方法,因此有的时候可能会出现报错的情况;且本文中的需求较之上述文章有进一步的提升,因此大家主要参考本文即可。

  首先,我们来明确一下本文的具体需求。现有一个Excel表格文件,在本文中我们就以.csv格式的文件为例;其中,如下图所示,这一文件中有一列(也就是inf_dif这一列)数据比较关键,我们希望对这一列数据加以处理——对于每一行,如果这一行的这一列数据的值在指定的范围内,那么就将这一行复制指定的次数(复制的意思相当于就是,新生成一个和当前行一摸一样数据的新行);而对于符合我们要求的行,其具体要复制的次数也不是固定的,也要根据这一行的这一列数据的值来判断——比如如果这个数据在某一个值域内,那么这一行就复制10次;而如果在另一个值域内,这一行就复制50次等。

  知道了需求,我们就可以开始代码的书写。其中,本文用到的具体代码如下所示。

# -*- coding: utf-8 -*-
"""
Created on Thu Jul  6 22:04:48 2023

@author: fkxxgis
"""

import numpy as np
import pandas as pd
import matplotlib.pyplot as plt

original_file_path = "E:/01_Reflectivity/99_Model/02_Extract_Data/26_Train_Model_New/Train_Model_0715.csv"
result_file_path = "E:/01_Reflectivity/99_Model/02_Extract_Data/26_Train_Model_New/Train_Model_0715_Over_NIR_0717_2.csv"

df = pd.read_csv(original_file_path)
duplicated_num_0 = 70
duplicated_num_1 = 35
duplicated_num_2 = 7
duplicated_num_3 = 2

num = [duplicated_num_0 if (value <= -0.12 or value >= 0.12) else duplicated_num_1 if (value <= -0.1 or value >= 0.1) \
else duplicated_num_2 if (value <= -0.07 or value >= 0.07) else duplicated_num_3 if (value <= -0.03 or value >= 0.03) \
else 1 for value in df.inf_dif]
duplicated_df = df.loc[np.repeat(df.index.values, num)]

plt.figure(0)
plt.hist(df["inf_dif"], bins = 50)
plt.figure(1)
plt.hist(duplicated_df["inf_dif"], bins = 50)

duplicated_df.to_csv(result_file_path, index=False)

  其中,上述代码的具体含义如下。

  首先,我们需要导入所需的库,包括numpypandasmatplotlib.pyplot等,用于后续的数据处理和绘图操作。接下来,即可开始读取原始数据,我们使用pd.read_csv()函数读取文件,并将其存储在一个DataFrame对象df中;这里的原始文件路径由original_file_path变量指定。

  随后,我们开始设置重复次数。在这里,我们根据特定的条件,为每个值设定重复的次数。根据inf_dif列的值,将相应的重复次数存储在num列表中。根据不同的条件,使用条件表达式(if-else语句)分别设定了不同的重复次数。

  接下来,我们使用loc函数和np.repeat()函数,将数据按照重复次数复制,并将结果存储在duplicated_df中。

  最后,为了对比我们数据重复的效果,可以绘制直方图。在这里,我们使用matplotlib.pyplot库中的hist()函数绘制了两个直方图;其中,第一个直方图是原始数据集dfinf_dif列的直方图,第二个直方图是复制后的数据集duplicated_dfinf_dif列的直方图。通过指定bins参数,将数据分成50个区间。

  完成上述操作后,我们即可保存数据。将复制后的数据集duplicated_df保存为.csv格式文件,路径由result_file_path变量指定。

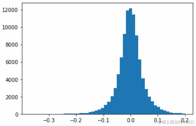
  执行上述代码,我们将获得如下所示的两个直方图;其中,第一个直方图是原始数据集dfinf_dif列的直方图,也就是还未进行数据复制的直方图。

  其次,第二个直方图是复制后的数据集duplicated_dfinf_dif列的直方图。

  可以看到,经过前述代码的处理,我们原始的数据分布情况已经有了很明显的改变。

  至此,大功告成。