深入浅出 Quill 系列之使用篇2:通过 Quill API 实现对编辑器内容的完全控制

3,680 阅读10分钟

引言

这是深入浅出 Quill 系列的第2篇。

上一篇我们介绍了 Quill 的基本使用和配置,相信大家能够使用 Quill 搭建一个简单的富文本编辑器啦。

不过实际的业务场景可能更复杂,有更多定制的需求,Quill 能否满足呢?

Quill 是一款 API 驱动的富文本编辑器,它的内容可以通过API实现完全的掌控,我们一起来看看吧。

1 对内容的控制

富文本编辑器最基本的操作就是对内容的///,比如:

  • 在编辑器某处增加一些文本
  • 选中编辑器中的一部分内容,将其删除
  • 选中一部分文本,给它添加某种格式
  • 获取其中一部分内容,对其进行转换

以上操作直接通过键盘和鼠标很容易操作,但是通过 API 如何实现呢?

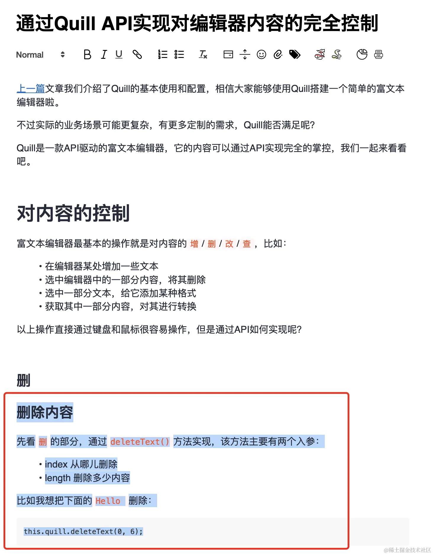
1.1 删

先看的部分,通过deleteText()方法实现,该方法主要有两个入参:

  • index 从哪儿删除
  • length 删除多少内容

比如我想把下面的上一篇删除:

this.quill.deleteText(0, 3);

删除文本.png

又比如我想删除编辑器里的所有内容,但我们不知道里面一共有多少内容,是不是需要一个一个数一下呢?

其实是不需要的,Quill 提供了一个查询编辑器总字符数的方法getLength()(后面介绍的部分也会讲到)。

所以删除所有内容也很简单:

this.quill.deleteText(0, this.quill.getLength());

还有一种常见的情况,就是我们想删除编辑器中选中的内容,这要如何实现呢?

Quill 提供了一个获取编辑器选区的方法getSelection()(后面介绍对选区的控制时会讲到)可以轻松实现:

// 获取选区内容所在的index和length
const { index, length } = this.quill.getSelection();

this.quill.deleteText(index, length);

2024-01-20 12.04.09.gif

是不是非常方便呢?

1.2 查

再来看的部分,Quill 托管了编辑器里所有的内容,因此它对里面的内容了如指掌,Quill 知道:

  • 指定位置有什么内容
  • 有多少内容
  • 它的格式是什么

可以使用getText()方法获取纯文本内容,它的使用方式和前面介绍过的deleteText()类似:

// 获取指定位置的文本
this.quill.getText(0, 6);

// 不传入任何参数,可以获取全部文本
this.quill.getText();

// 获取选中文本
const { index, length } = this.quill.getSelection();
this.quill.getText(index, length);

都知道有什么内容了,拿到内容的长度就很简单了:

const length = this.quill.getText().length;

Quill 提供了一个简便的方法getLength(),可以直接拿到全部文本的长度:

const length = this.quill.getLength();

要获取选中文本的长度,可以使用之前介绍过的getSelection()方法:

const length = this.quill.getSelection().length;

1.3 增

1.3.1 插入文本

往编辑器里增加格式化的内容是最常见的需求,Quill 针对该场景提供了非常丰富的 API,最基础的就是insertText()方法。

该方法既可以增加纯文本,又可以增加带格式的文本。

插入纯文本需要传入两个参数:

  • index 从哪个位置插入文本
  • text 插入什么文本
this.quill.insertText(0, 'Quill 是一款 API 驱动的富文本编辑器');

插入带格式的文本需要额外传入两个参数:

  • format 格式的名字
  • value 格式的值

比如我想在当前光标后面插入一个带超链接的Quill

const range = this.quill.getSelection();
if (range) {
  this.quill.insertText(range.index, 'Quill', 'link', 'https://quilljs.com/');
}

2024-01-20 12.09.37.gif

1.3.2 插入嵌入内容

插入嵌入内容的方法insertEmbed(),这个方法很强大,后续我会给大家分享如何使用这个方法在编辑器中插入龙、插入贪吃蛇游戏等好玩的内容。

这个方法和insertText()的区别在于没有第二个参数,因为它不需要插入文本。

比如插入B站风格的分割线:

const index = this.quill.getSelection().index;
this.quill.insertEmbed(index, 'divider', {
  url: 'assets/images/divider.png',
  width: '660px',
});

B站风格的分割线.png

比如插入龙:

const index = this.quill.getSelection().index;
this.quill.insertEmbed(index, 'dragon', {
  id: 'canvas-dragon',
});

2024-01-20 12.16.21.gif

比如插入贪吃蛇小游戏:

const index = this.quill.getSelection().index;
this.quill.insertEmbed(index, 'snake', {
  id: 'canvas-snake',
});

2024-01-20 12.41.58.gif

1.3.3 用纯文本替换现有内容

这两个方法都是在现有内容的基础上新增文本。

如果要直接用新的内容替换现有文本,要怎么做呢?

使用以下两个set方法即可:

  • setText 设置纯文本
  • setContents 设置带格式的文本

setText()方法只有一个参数:

  • text 需要插入的纯文本
this.quill.setText('Hello Quill!');

如果text参数传入空字符串,则会清空编辑器内容:

this.quill.setText('');

1.3.4 用 delta 数据替换现有内容

setContents()方法非常强大,可以使用指定的 delta 数据来渲染编辑器的内容。

比如我们想要将当前富文本的内容变成一个贪吃蛇游戏:

this.quill.setContents([
  { insert: { snake: { id: 'snake' } } }
]);

一般 delta 数据会存储在数据库中,使用 delta 来初始化编辑器内容时,可以使用该方法。

1.4 改

setContents()方法还有一个兄弟叫updateContents(),这俩兄弟本领都非常强。

updateContents()方法可以使用 delta 更新编辑器中的指定内容。

比如我想把选中的Quill内容变成QuillJS,并加上超链接,不使用updateContents()方法的情况下,我们需要调用多个方法:

const { index, length } = this.quill.getSelection();
this.quill.deleteText(index, length);
this.quill.insertText(index, 'QuillJS', 'link', 'https://quilljs.com/');

我们再来看看使用updateContents()方法如何实现:

this.quill.updateContents([
  { retain: index },
  { delete: length },
  { insert: 'QuillJS', attributes: { link: 'https://quilljs.com/' } }
]);

两种方法的效果一样,但是后者只需要调用一个方法。

updateContents()方法可以赋予我们通过操作 delta 这个 JSON 数据来操作编辑器内容,而不用手动调用 API 去改变内容,在某些场景下这将是一个极大的便利。

2 对格式的控制

2.1 删

除了可以删除编辑器内容外,我们可能还需要清除某部分内容的格式,清除格式可以使用removeFormat()方法,该方法的使用方式和deleteText()几乎是一样的,不再赘述。

// 清除指定位置和长度的文本的格式
this.quill.removeFormat(0, 6);

// 清除全部文本的格式
this.quill.removeFormat(0, this.quill.getLength());

// 清除选中文本的格式
const { index, length } = this.quill.getSelection();
this.quill.removeFormat(index, length);

2.2 查

获取单一格式

getText()方法只能拿到纯文本,并不知道里面有什么格式,要想获取指定文本的格式,可以使用getFormat()方法,使用方式都一样。

// 获取选中文本的格式
const { index, length } = this.quill.getSelection();
const format = this.quill.getFormat(index, length);

比如粗体的格式:

{ bold: true }

超链接的格式:

{ link: "https://juejin.cn/post/6976023288753586184" }

获取格式.gif

获取 Delta 格式

不过getFormat()方法只能拿到单一的格式,如果想知道指定内容的全部格式信息,需要使用一个更加强大的API:getContents(),这个方法能获取内容的 delta 形式,而 delta 格式不仅描述了有什么内容,还描述了这些内容的格式是什么。

比如以下选中的内容,我们看看它的内容和格式是什么。

delta格式.png

调用getContents()方法:

const { index, length } = this.quill.getSelection();
const contents = this.quill.getContents(index, length);
console.log('contents:', contents);

打印了以下信息:

{
  ops: [
    { insert: '删除内容' },
    { attributes: { header: 2 }, insert: '\n' }, // 标题二格式
    { insert: '先看' },
    { attributes: { code: true }, insert: '删' }, // 行内代码格式
    { insert: '的部分,通过' },
    { attributes: { code: true }, insert: 'deleteText()' }, // 行内代码格式
    { insert: '方法实现,该方法主要有两个入参:\nindex 从哪儿删除' },
    { attributes: { list: 'bullet' }, insert: '\n' }, // 无序列表格式
    { insert: 'length 删除多少内容' },
    { attributes: { list: 'bullet' }, insert: '\n' }, // 无序列表格式
    { insert: '比如我想把下面的' },
    { attributes: { code: true }, insert: 'Hello ' }, // 行内代码格式
    { insert: '删除:\nthis.quill.deleteText(0, 6);' },
    { attributes: { 'code-block': true }, insert: '\n' }, // 代码块格式
    { insert: '\n' }
  ]
}

从以上 delta 结构我们很容易得出编辑器内容的格式信息:

  • 删除内容是标题二格式
  • /deleteText()/Hello 是行内代码格式
  • index 从哪儿删除length 删除多少内容是无序列表格式
  • this.quill.deleteText(0, 6);是代码块格式
  • 其他内容都是纯文本格式

是不是一目了然呢?

2.3 增

除了删除和查找格式之外,还可以设置格式,Quill提供了3个设置格式的方法:

  • format(format, value) 设置选中文本的格式
  • formatLine(index, length, format, value) 设置行(块级)格式
  • formatText(index, length, format, value) 设置指定位置的文本格式
// 设置选中文本为粉色
this.quill.format('color', 'pink');

// 设置第10-20个字符为粉色
this.quill.formatText(10, 10, 'color', 'pink');

// 设置第一行为有序列表
this.quill.formatLine(0, 1, 'list', 'ordered');

3 对选区的控制

3.1 查

3.1.1 查询选区信息

获取当前选区或光标的方法getSelection(),我们在前面已经使用过多次,说明这个方法是一个非常实用的高频方法。

该方法不需要传入参数,返回当前选区信息:

  • index 选区开始位置
  • length 选区长度
{
  index: 0,
  length: 3
}

如果只有光标,没有选择任何内容,则返回的length0

如果编辑器没有光标,则返回null

3.1.2 查询文本相对定位位置

除了查询选区位置和长度,还可以使用getBounds()方法查询指定位置的文本在编辑器容器中的相对定位位置,该方法有两个入参:

  • index 选区开始位置
  • length 选区长度

比如我想看下编辑器开头的三个字符的位置:

const bounds = this.quill.getBounds(0, 3);

返回结果:

{
  bottom: 49.100006103515625
  height: 22.5
  left: 18
  right: 66
  top: 26.600006103515625
  width: 48
}

3.2 增

除了查看当前选区信息,我们还可以使用setSelection()方法手动设置选区和光标位置,该方法有两个参数:

  • index 选区开始位置
  • length 选区长度

如果只设置第一个参数,将只设置光标位置,不选中文本:

// 将光标定位到第10个字符后面
this.quill.setSelection(10);

两个参数同时设置将选中文本:

// 选中第1到10个字符
this.quill.setSelection(0, 10);

选区和光标是后续操作的基础,所以该方法和getSelection()方法一样,是一个非常常用的方法。

4 小结

我们做一个简单的小结:

  • 对内容的控制
    • 删除内容 deleteText(index, length)
    • 查找内容 getText(index, length)
    • 获取编辑器内容长度 getLength()
    • 插入文本内容 insertText(index, text, format, value)
    • 插入嵌入内容 insertEmbed(index, format, value)
    • 使用纯文本替换内容 setText(text)
    • 用 delta 数据替换现有内容 setContents(delta)
    • 用 delta 更新内容 updateContents(delta)
  • 对格式的控制
    • 删除格式 removeFormat(index, length)
    • 查找单一格式 getFormat(index, length)
    • 获取 Delta 格式 getContents(index, length)
    • 设置选中文本的格式 format(format, value)
    • 设置行格式 formatLine(index, length, format, value)
    • 设置文本格式 formatText(index, length, format, value)
  • 对选区的控制
    • 获取选区/光标信息 getSelection()
    • 获取指定文本的相对定位 getBounds(index, range)
    • 设置选区/光标 setSelection(index, range)

5 案例:查找替换功能

最后我们用一个查找替换的案例来温故下之前介绍过的 API。

// 待查找文本
const str = 'Quill';
const length = str.length;

// 匹配目标文本的正则
const reg = new RegExp(str, 'g');

let match;
while ((match = reg.exec(this.quill.getText())) !== null) {
  // 目标文本在文档中的位置
  const index = match.index;
  
  // 匹配到目标文本之后,我们可以对该文本做高亮或替换的处理
  
  // 高亮
  this.quill.formatText(index, length, 'background', '#ef0fff');
  
  // 替换
  this.quill.deleteText(index, length);
  this.quill.insertText(index, 'QuillJS', 'link', 'https://quilljs.com/');
}

查找替换动画演示效果:

2024-01-20 13.13.57.gif

深入浅出 Quill 系列之使用篇到此结束,相信你已经能够灵活使用 Quill 搭建自己的富文本编辑器,为了帮助大家更深入地理解 Quill,接下来我将会开始解析 Quill 的实现原理,敬请期待!

联系我们

GitHub:github.com/opentiny/ti…(欢迎 Star ⭐)

官网:opentiny.design/tiny-vue

B站:space.bilibili.com/15284299

个人博客:kagol.github.io/blogs

小助手微信:opentiny-official

公众号:OpenTiny