到底什么是AI Agent?为什么DeepBI数据分析软件能让复杂工作如此简单?

1,783 阅读6分钟

AI Agent(人工智能体)是一种能够感知环境、进行决策和执行动作的智能实体,也称为“智能体”。不同于传统的人工智能,AI Agent 具备通过独立思考、调用工具去逐步完成给定目标的能力。

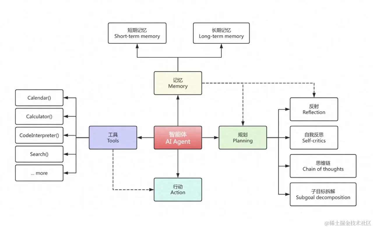
AI Agent模仿人类执行任务的四大模块:记忆、规划能力、大语言模型、工具使用。 image.png

1. 记忆(Memory)

记忆是AI Agent的核心能力之一,它使AI能够存储和检索信息,从而模仿人类的学习和经验累积。在AI系统中,记忆可以是长期存储的数据,如数据库中的信息,也可以是短期记忆,如当前任务的临时数据。通过记忆,AI能够利用过去的经验来指导当前的决策和行动,从而提高其智能水平。

2. 规划能力(Planning Ability)

规划能力是AI的一项重要能力,它涉及生成和执行多步骤策略,以达到特定目标。这包括识别任务的目标、评估可行的行动方案以及决定行动的执行顺序。在处理复杂任务和适应动态环境方面,规划能力尤为重要。通过合理的规划,AI能够优化资源的利用,提高完成任务的成功率,并在面对变化时迅速做出调整。

3. 大语言模型(Large Language Model)

大语言模型,如GPT-4和ChatGLM,是AI系统中用于理解和生成自然语言的关键组件。这些模型通过处理大量的文本数据来学习语言的语法和用法,使AI能够高效地进行语言理解、生成和翻译。它们在人机交互和信息处理方面发挥着至关重要的作用,为人们提供了更自然、准确和高效的语言交互体验。

4. 工具使用(Tool Use)

指 AI 利用外部工具或设备来完成任务的能力。在人类行为中,工具使用是智力和创造力的重要表现。AI 中的工具使用可以是软件工具,如数据库查询、数据分析软件,也可以是硬件工具,如机器人利用机械手臂进行物理操作等。

这四个模块共同组成了一个复杂且功能十分强大的AI Agent,能够在多种环境中模仿人类的行为与决策。

也就是说,只要拥有了有AI Agent的软件你就拥有了一个随时为你服务的“高级智囊团队”而且效率是之前的 几十倍甚至几百倍。比如DeepBI就把AI Agent就用到了数据分析上,效果让人直呼“YYDS"。

首先我们来了解一下什么是DeepBI?

DeepBI 是国内一家大模型初创公司Deep Insight最新推出的一款智能数据分析软件,堪称重新定义数据分析——让AI智能体们协作起来!(这的AI智能体就是AI Agent)

要知道,传统情况下,整理出一份完整全面的有建设性意义的数据分析报告需要1-2天,且成本在100-500美元之间(包括人力);如此对比起来,可真的是大写的“降本增效”!

DeepBI带来的改变

DeepBI成功的让数据分析不再有门槛,“一句话搞数据分析”成为现实。

现在有了它,数据分析可以说拼得不再是技术了,拼得更多的反倒成了想法。

宛如身边有一个可随时提问的 业内顶尖的数据分析团队,只要你问数据分析问题,它就能给你“答”出来。(下面是用的一个数据集进行的测试的部分截图) 甚至当我们没有思路的时候,不知道问什么,我们也可以让“他”为你提供不同角度的分析和出谋划策。

Agent是如何做到的呢?

我们就以一句话生成经营分析报告为例,我们具体看看AI智能体到底是如何工作的

下方截图中报告描述就是你想要生成报告的具体要求。通俗一点来讲,你发布了一项数据分析任务,具体任务内容就是报告描述 然后就能看到业内顶尖的数据分析团队 (muti-Agent)就开始“准备干活了”

团队leader先发话,大概意思就是:

来活儿喽!客户需要一份 经营分析报告

紧接着数据规划师详细地拆解了这个需求,把报告需要分析每一个角度都罗列了出来:

Agent间对话

分析角度罗列之后,需要总结出相关的数据,这时候就轮到团队中的技术咖(程序员)发力了。

只见他不费吹灰之力,立即给出了一段Python代码,执行完毕,给出了执行结果,同时将数据可视化:

然后 数据分析师 分析得出的数据,得出当前阶段的关键结论。

当所有阶段的数据分析都完成后,还会有一位报告总结师,会对整个报告做个总结,得出本次报告的最终结论: 整个对话过程如同丝滑般的顺畅,我们仿佛置身于一位尊贵的客户的视角,见证了这些“AI员工”有条不紊地推进项目的每一个环节。

不禁让人感叹,在现今的数字化时代,数据分析似乎变得前所未有的简单。不再需要深入了解复杂的IT技术,不再需要具备丰富的可视化工具经验,甚至无需掌握所有的逻辑原理。只要拥有一个想法,AI就能够为我们提供精确、高效的数据分析服务。

这种“零门槛 数据分析”的实现,无疑为许多企业和个人提供了更多的可能性。无论是专业人士还是普通人,都能通过AI的帮助,轻松地进行数据挖掘、分析和决策,从而更好地利用数据资源,提升工作效率和创新能力。

DeepBI其他的功能

当然传统BI分析软件,如仪表盘等功能,DeepBI 同样具备。

总结

个人感觉还是不错的,多表相结合操作简单,完全实现了数据分析零门槛、数据可视化等等

DeepBI 是基于GPT4的Muti-Agent数据分析软件,现已在GitHub上开源,大家可以随时去下载体验

GitHub开源地址:github.com/DeepInsight…

重要的事情说三遍:现在扫码加DeepBI用户群免费领取20W Token,免费领取20W Token,20W Token