Flink1.17.0数据流

435 阅读24分钟

文章目录


一.基本概念

官网介绍

Apache Flink 是一个框架和分布式处理引擎,用于对无界和有界数据流进行有状态计算。Flink 被设计为在所有常见的集群环境中运行,以内存中的速度和任何规模执行计算。

1.无限流有一个开始,但没有定义的结束。它们不会在生成数据时终止并提供数据。必须连续处理无限流,即事件必须在摄取后立即处理。不可能等待所有输入数据到达,因为输入是无限的,并且在任何时间点都不会完成。处理无界数据通常需要按特定顺序(例如事件发生的顺序)引入事件,以便能够推断结果完整性。(即实时数据)

2.有界流具有定义的开始和结束。可以通过在执行任何计算之前引入所有数据来处理有界流。处理有界流不需要有序引入,因为始终可以对有界数据集进行排序。有界流的处理也称为批处理。(即存储的数据)

有状态流处-flink处理流程
在这里插入图片描述
在这里插入图片描述
在这里插入图片描述
在这里插入图片描述
在这里插入图片描述

较为合适的应用场景
在这里插入图片描述
传统事务处理
在这里插入图片描述


二.Flink和Spark

  • 概念区别

    • Spark强劲的分布式大数据处理框架.它使用内存中缓存和优化的查询执行方式,可针对任何规模的数据进行快速分析查询,支持跨多个工作负载重用代码—批处理、交互式查询、实时分析、机器学习和图形处理等。Spark底层基于批处理.(流是批处理不可切分的特殊情况)
    • Flink基于流(批处理是一种有界流)
  • 数据模型

    • spark采用RDD模型,spark streaming 的 DStream 实际上也就是一组组小批数据RDD的集合
    • flink基本数据模型是数据流,以及事件(Event)序列
  • 运行时架构

    • spark是批计算,将DAG划分为不同的 stage,一个完成后才可以计算下一个
    • flink是标准的流执行模式,一个事件在一个节点处理完后可以直接发往下一个节点进行处理

三. Flink配置文件

在这里插入图片描述
jobmanager.sh 资源调度,工作分配脚本
taskmanager.sh 工作任务执行脚本
flink 启动集群后,命令执行器

四. yarn部署flink

4.1 session-cluster模式

在这里插入图片描述

# 启动hadhoop集群

# -n(--container) taskManager的数量 不建议指定.动态分配
# -s(--slot) 每个taskManager的slot数量,默认一个slot一个core.默认每个taskmanager的slot个数为1
# -jm: jobManager的内存 mb.
# -tm: 每个taskManager的内存 mb
# -nm: yarn的appName 
./yarn-session.sh -s 2 -jm 1024 -tm 1024 -nm test -d

# 提交job
./flink run -c com.vector.wc.StreamWordCount
FlinkTutorial-1.0-SNAPSHOT-jar-with-dependencies.jar --host localhost -port 7777

./flink list -a

# 取消yarn-session
yarn application --kill application_12451231_0001

4.2 pre-job-cluster模式

在这里插入图片描述

1)启动hadoop集群(略)
2)不启动yarn-session ,直接执行job

./flink run -m yarn-cluster -c com.vector.wc.StreamWordCount
FlinkTutorial-1.0-SNAPSHOT-jar-with-dependencies.jar --host localhost -port 7777

😍五.Flink运行时架构

flink运行时组件: jobManager,TaskManager,ResourceManager,Dispacher

JobManager控制一个应用程序执行的主进程,也就是说,每个应用程序都会被一个不同的JobManager所控制执行。

  • JobManager 会先接收到要执行的应用程序,这个应用程序会包括: 作业图(JobGraph)、逻辑数据流图(logical dataflow graph)和打包了所有的类、库和其它资源的JAR包。
  • JobManager 会把JobGraph转换成一个物理层面的数据流图,这个图被叫做"“执行图”(ExecutionGraph),包含了所有可以并发执行的任务。
  • JobManager 会向资源管理器(ResourceManager)请求执行任务必要的资源,也就是任务管理器( TaskManager)上的插槽((slot)。一旦它获取到了足够的资源,就会将执行图分发到真正运行它们的TaskManager上。而在运行过程中,JobManager会负责所有需要中央协调的操作,比如说检查点(checkpoints)的协调

TaskManager

  • Flink中的工作进程。通常在Flink中会有多个TaskManager运行,每一个TaskManager都包含了一定数量的插槽(slots)。插槽的数量限制了TaskManager能够执行的任务数量。
  • 启动之后,TaskManager会向资源管理器注册它的插槽;收到资源管理器的指令后,TaskManager就会将一个或者多个插槽提供给JobManager调用。JobManager就可以向插槽分配任务(tasks)来执行了。
  • 在执行过程中,一个TaskManager可以跟其它运行同一应用程序的TaskManager交换数据。

ResourceManager

  • 主要负责管理任务管理器(TaskManager)的插槽(slot) ,TaskManger插槽是Flink中定义的处理资源单元。
  • Flink为不同的环境和资源管理工具提供了不同资源管理器,比如YARN.Mesos、K8s,以及standalone部署。
  • 当JobManager申请插槽资源时,ResourceManager会将有空闲插槽的TaskManager分配给JobManager。如果ResourceManager没有足够的插槽来满足JobManager的请求,它还可以向资源提供平台发起会话,以提供启动TaskManager进程的容器。

Dispacher

  • 可以跨作业运行,它为应用提交提供了REST接口。
  • 当一个应用被提交执行时,分发器就会启动并将应用移交给一个JobManager。
  • Dispatcher也会启动一个Web Ul,用来方便地展示和监控作业执行的信息。
  • Dispatcher在架构中可能并不是必需的,这取决于应用提交运行的方式。

5.1 任务提交流程

在这里插入图片描述

5.2 如何实现并行计算

并行度 可以在代码中指定,提交job指定,也可以在集群配置给默认的并行度.
优先级:代码>提交job>集群配置的并行度

  • 一个特定算子的子任务 (subtask)的个数被称之为其并行度(parallelism) 。一般情况下,一个stream 的并行度,可以认为就是其所有算子中最大的并行度。

slots
推荐按照cpu核心数设置slot

  • Flink 中每一个TaskManager都是一个JVM进程,它可能会在独立的线程上执行一个或多个子任务
  • 为了控制一个TaskManager能接收多少个task,taskManager通过task slot来进行控制(一个TaskManager至少有一个slot)
  • 默认情况下,Flink允许子任务共享slot,即使它们是不同任务的子任务。这样的结果是,一个slot可以保存作业的整个管道。
  • Task Slot是静态的概念,是指TaskManager具有的并发执行能力

至少需要的slot数 = SUM(MAX(同一个共享组的任务数,同一个共享组的任务数的最大并行度))

情况1
在这里插入图片描述
情况2
在这里插入图片描述

.setParallelism(4).slotSharingGroup("01"); 设置并行度和共享组 显示设置共享组可以指定不同的slot并行执行.如果有地方没配,则和前一个处于同一个共享组.如果为首部.则为defalut共享组

public class StreamWordCount {
    public static void main(String[] args) throws Exception {
        StreamExecutionEnvironment env = StreamExecutionEnvironment.getExecutionEnvironment();
        // 设置并行度
        env.setParallelism(8);
        // 从文件中读取数据 有界流
//        String inputPath = System.getProperty("user.dir") + "/src/main/resources/text.txt";
//        FileSource<String> source = FileSource
//                .forRecordStreamFormat(
//                        new TextLineInputFormat("UTF-8"),
//                        new Path(inputPath))
//                        .build();
//        DataStream<String> inputDataStream =
//                env.fromSource(source, WatermarkStrategy.forBoundedOutOfOrderness(Duration.ofSeconds(3)), "text");
        
//        ParameterTool parameterTool = ParameterTool.fromArgs(args);
//        String host = parameterTool.get("host");
//        int port = parameterTool.getInt("port");
        // 从socket文本流读取数据 nc -lk 7777 无界流
        DataStreamSource<String> inputDataStream =
                env.socketTextStream("localhost", 7777);
        // 基于数据流进行转换计算
        SingleOutputStreamOperator<Tuple2<String, Integer>> resultSet =
                inputDataStream.flatMap(new WordCount.MyFlatMapper())
                .slotSharingGroup("02")
                .keyBy(KeySelector -> KeySelector.f0)
                .sum(1).setParallelism(4).slotSharingGroup("01");
        resultSet.print();
        // 执行任务
        env.execute();
    }

    public static class MyFlatMapper implements FlatMapFunction<String, Tuple2<String, Integer>> {

        @Override
        public void flatMap(String s, Collector<Tuple2<String, Integer>> collector) throws Exception {
            // 按句号分词
            String[] words = s.split("");
            // 遍历所有word,包成二元组输出
            for (String word : words) {
                collector.collect(new Tuple2<>(word, 1));
            }
        }
    }
}

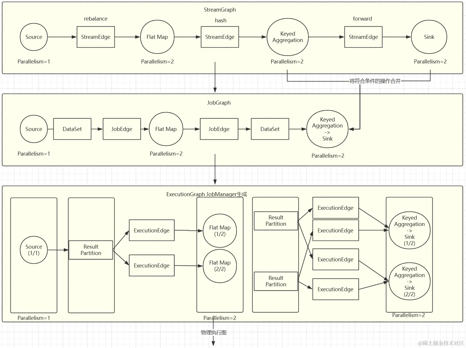
5.3 执行图

Flink 中的执行图可以分成四层: StreamGraph-> JobGraph -> ExecutionGraph->物理执行图
StreamGraph:是根据用户通过Stream API编写的代码生成的最初的图。用来表示程序的拓扑结构。
JobGraph: StreamGraph经过优化后生成了JobGraph,提交给JobManager的数据结构。主要的优化为,将多个符合条件的节点chain 在一起作为一个节点
ExecutionGraph: JobManager根据JobGraph生成ExecutionGraph。ExecutionGraph: 是JobGraph的并行化版本,是调度层最核心的数据结构。
物理执行图: JobManager根据ExecutionGraph对Job进行调度后,在各个TaskManager上部署Task后形成的“图”,并不是一个具体的数据结构。
在这里插入图片描述

5.4 数据的传输形式

算子之间传输数据的形式可以是one-to-one (forwarding)的模式也可以是redistributing的模式,具体是哪一种形式,取决于算子的种类
One-to-one: stream维护着分区以及元素的顺序(比如source和map之间)。这意味着map算子的子任务看到的元素的个数以及顺序跟source算子的子任务生产的元素的个数、顺序相同。map、fliter、flatMap等算子都是one-to-one的对应关系。
Redistributing: stream的分区会发生改变。每一个算子的子任务依据所选择的transformation发送数据到不同的目标任务。例如,keyBy基于hashCode重分区、而broadcast和rebalance 会随机重新分区,这些算子都会引起redistribute过程,而redistribute过程就类似于Spark 中的shuffle 过程。

5.5 任务链

Flink 采用了一种称为任务链的优化技术,可以在特定条件下减少本地通信的开销。为了满足任务链的要求,必须将两个或多个算子设为相同的并行度,并通过本地转发(local forward)的方式进行连接
·相同并行度的one-to-one操作,Flink这样相连的算子链接在一起形成一个task,原来的算子成为里面的subtask
·并行度相同、并且是one-to-one操作
·位于同一个共享组 三个条件缺一不可

六. 流处理API

        <dependency>
            <groupId>org.apache.flink</groupId>
            <artifactId>flink-streaming-java</artifactId>
            <version>1.17.0</version>
        </dependency>
        <!-- https://mvnrepository.com/artifact/org.apache.flink/flink-java -->
        <dependency>
            <groupId>org.apache.flink</groupId>
            <artifactId>flink-java</artifactId>
            <version>1.17.0</version>
        </dependency>

        <!-- https://mvnrepository.com/artifact/org.apache.flink/flink-clients -->
        <dependency>
            <groupId>org.apache.flink</groupId>
            <artifactId>flink-clients</artifactId>
            <version>1.17.0</version>
        </dependency>
        <!-- https://mvnrepository.com/artifact/org.apache.flink/flink-connector-base -->
        <dependency>
            <groupId>org.apache.flink</groupId>
            <artifactId>flink-connector-base</artifactId>
            <version>1.17.0</version>
        </dependency>

        <dependency>
            <groupId>org.apache.flink</groupId>
            <artifactId>flink-connector-files</artifactId>
            <version>1.17.0</version>
        </dependency>
        <!-- https://mvnrepository.com/artifact/org.apache.flink/flink-connector-kafka -->
        <dependency>
            <groupId>org.apache.flink</groupId>
            <artifactId>flink-connector-kafka</artifactId>
            <version>1.17.0</version>
        </dependency>

        <dependency>
            <groupId>org.projectlombok</groupId>
            <artifactId>lombok</artifactId>
            <version>1.18.26</version>
        </dependency>

flink系列 1.17.0版本

创建一个执行环境,表示当前执行程序的上下文。如果程序是独立调用的,则此方法返回本地执行环境;如果从命令行客户端调用程序以提交到集群,则此方法返回此集群的执行环境,也就是说,getExecutionEnvironment会根据查询运行的方式决定返回什么样的运行环境,是最常用的一种创建执行环境的方式。

如果没有设置并行度默认flink-conf.yaml配置文件的1
在这里插入图片描述

// 封装了对本地执行环境和远程执行环境的判断 流处理
StreamExecutionEnvironment env = StreamExecutionEnvironment.getExecutionEnvironment();
// 批处理
ExecutionEnvironment executionEnvironment = ExecutionEnvironment.getExecutionEnvironment();

source.txt

sensor_1,1547718199,35.8
sensor_2,1547718201,15.4
sensor_3,1547718202,6.7
sensor_4,1547718205,38.1
sensor_1,1547718191,32.8
sensor_1,1547714191,26.8
sensor_3,1547718202,6.7

SensorReadingEntity .class

// 传感器温度读数数据类型
@Data
@AllArgsConstructor
@NoArgsConstructor
public class SensorReadingEntity {
    private String id;
    private Long timestamp;
    private Double temperature;
}

6.1文件处理

public class SourceTest2_File {
    public static void main(String[] args) throws Exception {
        StreamExecutionEnvironment env = StreamExecutionEnvironment.getExecutionEnvironment();
        // 从文件中读取数据
        String inputPath = System.getProperty("user.dir") + "/src/main/resources/source.txt";


        FileSource<String> build = FileSource
                .forRecordStreamFormat(new TextLineInputFormat(), new Path(inputPath))
                .build();
        DataStream<String> dataStream = env
                .fromSource(build, WatermarkStrategy.noWatermarks(),"source.txt");
        // 打印输出
        dataStream.print();
        env.execute();


    }
}

😍6.2kafka处理

基本配置

# 修改kafka主机ip  配置localhost或127.0.0.1在wsl上可能会有问题
conf/server.properties

listeners = PLAINTEXT://非回环ip:9092
advertised.listeners=PLAINTEXT://非回环ip:9092


#开启kafka zookeeper服务
bin/zookeeper-server-start.sh config/zookeeper.properties

# 开启kafka服务
bin/kafka-server-start.sh config/server.properties

实例化交换机消息队列

# 交换机ip端口 172.27.188.96:9092  主题交换机名称aaaaa
bin/kafka-console-producer.sh  --broker-list 172.27.188.96:9092 --topic aaaaa

java连接代码

    public static void main(String[] args) throws Exception {
        StreamExecutionEnvironment env = StreamExecutionEnvironment.getExecutionEnvironment();
        String brokers = "172.27.188.96:9092";
        KafkaSource<String> source = KafkaSource.<String>builder()
                .setBootstrapServers(brokers)
                .setTopics("aaaaa")
//                .setGroupId("my-group")
                .setStartingOffsets(OffsetsInitializer.latest()) // 从最早的数据开始读取
                .setValueOnlyDeserializer(new SimpleStringSchema()) // 只需要value
                .build();

        DataStream<String> kafkaSource = env.fromSource(source, WatermarkStrategy.noWatermarks(), "Kafka Source");
        // 打印
        kafkaSource.print();
        // 执行
        env.execute();

    }

在这里插入图片描述

😍6.3 自定义数据源

/**
 * @author YuanJie
 * @projectName flink
 * @package com.vector.apitest
 * @className com.vector.apitest.SourceTest4_UDF
 * @copyright Copyright 2020 vector, Inc All rights reserved.
 * @date 2023/8/21 15:15
 */
public class SourceTest4_UDF {
    public static void main(String[] args) throws Exception {
        StreamExecutionEnvironment env = StreamExecutionEnvironment.getExecutionEnvironment();
        env.setParallelism(4);

        // 从自定义的数据源读取数据
        DataStream<SensorReading> dataStream = env.addSource(new MySensorSource());
        // 打印输出
        dataStream.print();
        // 执行
        env.execute();


    }

    // 实现自定义的SourceFunction<OUT>接口,自定义的数据源
    private static class MySensorSource implements SourceFunction<SensorReading> {
        // 定义一个标志位,用来表示数据源是否正常运行发出数据
        private boolean running = true;

        @Override
        public void run(SourceContext<SensorReading> sourceContext) throws Exception {
            // 定义一个随机数发生器
            Random random = new Random();
            // 设置10个传感器的初始温度 0~120℃正态分布
            HashMap<String, Double> sensorTempMap = new HashMap<>();
            for (int i = 0; i < 10; i++) {
                sensorTempMap.put("sensor_" + (i + 1), 60 + random.nextGaussian() * 20);
            }
            while (running) {
                // 在while循环中,随机生成SensorReading数据
                for (String sensorId : sensorTempMap.keySet()) {
                    // 在当前温度基础上随机波动
                    Double newTemp = sensorTempMap.get(sensorId) + random.nextGaussian();
                    sensorTempMap.put(sensorId, newTemp);
                    sourceContext.collect(new SensorReading(sensorId, System.currentTimeMillis(), newTemp));
                }
                // 每隔1秒钟发送一次传感器数据
                TimeUnit.MILLISECONDS.sleep(1000L);
            }

        }
        @Override
        public void cancel() {
            running = false;
        }
    }
}

😍6.4 Transform-转换算子

6.4.1 map

在这里插入图片描述

6.4.2 flatMap

在这里插入图片描述

6.4.3 filter

在这里插入图片描述
demo

 public static void main(String[] args) throws Exception {
      StreamExecutionEnvironment env = StreamExecutionEnvironment.getExecutionEnvironment();
      env.setParallelism(2);

      // 从文件读数据
      FileSource<String> build = FileSource
              .forRecordStreamFormat(new TextLineInputFormat(),
                      new Path(System.getProperty("user.dir") + "/src/main/resources/source.txt"))
              .build();

      // map 转换成长度输出
      DataStream<Integer> map = env.fromSource(build,  WatermarkStrategy.noWatermarks(), "source.txt")
              .map(String::length);
      // flatMap 按逗号分隔
      DataStream<String> flatMap = env.fromSource(build,  WatermarkStrategy.noWatermarks(), "source.txt")
              .flatMap((String s,Collector<String> collector) -> {
                  String[] split = s.split(",");
                  for (String s1 : split) {
                      collector.collect(s1);
                  }
              })
              .returns(Types.STRING);

      // filter 筛选 sensor_1 开头的id
      DataStream<String> filter = env.fromSource(build,  WatermarkStrategy.noWatermarks(), "source.txt")
              .filter(s -> s.startsWith("sensor_1"));

      map.print("map");
      flatMap.print("flatMap");
      filter.print("filter");

      env.execute();

  }

在这里插入图片描述

6.5 😍分组聚合

6.5.1 keyBy

Flink中分组后才能聚合

根据某个字段将数据分到不同分区.每个分区包含相同的key. 内部以hash形式实现.(存在hash冲突,因此能保证需要的均在某分区,但无法保证该分区key唯一)

6.5.2 滚动聚合算子(Rolling Aggregation)

这些算子可以针对KeyedStream的每一个支流做聚合。

  • sum()
  • min()
  • max()
  • minBy()
  • maxBy()
demo - max

求每组中首个设备温度变化
在这里插入图片描述

sensor_1,1547718199,35.8
sensor_2,1547718201,15.4
sensor_3,1547718202,6.7
sensor_4,1547718205,38.1
sensor_1,1547718191,39.8
sensor_1,1547714191,40.8
sensor_3,1547718202,6.7
    public static void main(String[] args) throws Exception {
        StreamExecutionEnvironment env = StreamExecutionEnvironment.getExecutionEnvironment();
        env.setParallelism(4);

        FileSource<String> build = FileSource
                .forRecordStreamFormat(new TextLineInputFormat(),
                        new Path(System.getProperty("user.dir") + "/src/main/resources/source.txt"))
                .build();
        DataStream<String> streamSource = env.fromSource(build,
                WatermarkStrategy.noWatermarks(),
                "source.txt");
        // 转换成SensorReading 类型
        DataStream<SensorReadingEntity> dataStream = streamSource.map(item -> {
            String[] split = item.split(",");
            return new SensorReadingEntity(split[0], Long.parseLong(split[1]), Double.parseDouble(split[2]));
        });

        // 分组 滚动聚合
        DataStream<SensorReadingEntity> temperature = dataStream.keyBy(SensorReadingEntity::getId)
                // 滚动聚合
                .max("temperature");

        temperature.print("temperature");
        env.execute();
    }
demo-maxBy

求实时数据中每组当前最大温度数据
在这里插入图片描述

6.5.3 reduce

求最大温度值,以及当前最新的时间戳
在这里插入图片描述

    public static void main(String[] args) throws Exception {
        StreamExecutionEnvironment env = StreamExecutionEnvironment.getExecutionEnvironment();
        env.setParallelism(4);

        FileSource<String> build = FileSource
                .forRecordStreamFormat(new TextLineInputFormat(),
                        new Path(System.getProperty("user.dir") + "/src/main/resources/source.txt"))
                .build();
        DataStream<String> streamSource = env.fromSource(build,
                WatermarkStrategy.noWatermarks(),
                "source.txt");
        // 转换成SensorReading 类型
        DataStream<SensorReadingEntity> dataStream = streamSource.map(item -> {
            String[] split = item.split(",");
            return new SensorReadingEntity(split[0], Long.parseLong(split[1]), Double.parseDouble(split[2]));
        });

        // reduce 聚合 求最大温度值,以及当前最新的时间戳
        DataStream<SensorReadingEntity> reduce = dataStream.keyBy(SensorReadingEntity::getId)
                .reduce((curState, newData) -> {
                    return new SensorReadingEntity(curState.getId(), newData.getTimestamp(), Math.max(curState.getTemperature(), newData.getTemperature()));
                });

        reduce.print("reduce");
        env.execute();
    }

😍6.6 多流转换算子 分流

以下api的demo集合

sensor_1,1547718199,35.8
sensor_2,1547718201,15.4
sensor_3,1547718202,6.7
sensor_4,1547718205,38.1
sensor_1,1547718191,32.8
sensor_1,1547714191,26.8
sensor_3,1547718202,6.7
    public static void main(String[] args) throws Exception {
        StreamExecutionEnvironment env = StreamExecutionEnvironment.getExecutionEnvironment();
        env.setParallelism(4);

        FileSource<String> build = FileSource
                .forRecordStreamFormat(new TextLineInputFormat(),
                        new Path(System.getProperty("user.dir") + "/src/main/resources/source.txt"))
                .build();
        DataStream<String> streamSource = env.fromSource(build,
                WatermarkStrategy.noWatermarks(),
                "source.txt");
        // 转换成SensorReading 类型
        DataStream<SensorReadingEntity> dataStream = streamSource.map(item -> {
            String[] split = item.split(",");
            return new SensorReadingEntity(split[0], Long.parseLong(split[1]), Double.parseDouble(split[2]));
        });

        // 分流 侧输出流 定义低温流标识
        final OutputTag<SensorReadingEntity> outputTag = new OutputTag<SensorReadingEntity>("low") {};
        SingleOutputStreamOperator<SensorReadingEntity> process = dataStream.process(new ProcessFunction<SensorReadingEntity, SensorReadingEntity>() {
            @Override
            public void processElement(SensorReadingEntity sensorReadingEntity, ProcessFunction<SensorReadingEntity, SensorReadingEntity>.Context context, Collector<SensorReadingEntity> collector) throws Exception {
                if (sensorReadingEntity.getTemperature() > 30) {
                    collector.collect(sensorReadingEntity);
                } else {
                    context.output(outputTag, sensorReadingEntity);
                }
            }
        });

        // 低温流 侧输出流
        process.getSideOutput(outputTag).print("low");
        // 高温流 主流
        process.print("high");


        // 连接流(数据类型不同) + 合流(完全相同) 转换为二元组
        DataStream<Object> map = process.map(item -> {
                    SensorReadingEntity sensorReadingEntity = (SensorReadingEntity) item;
                    return new Tuple2<>(sensorReadingEntity.getId(), sensorReadingEntity.getTemperature());
                })
                .returns(Types.TUPLE(Types.STRING, Types.DOUBLE))
                .connect(process.getSideOutput(outputTag))
                .map(new CoMapFunction<Tuple2<String, Double>, SensorReadingEntity, Object>() {
                    @Override
                    public Object map1(Tuple2<String, Double> tuple2) throws Exception {
                        return new Tuple3<>(tuple2.f0, tuple2.f1, "高温报警");
                    }
                    @Override
                    public Object map2(SensorReadingEntity sensorReadingEntity) throws Exception {
                        return new Tuple2<>(sensorReadingEntity.getId(), "正常");
                    }
                });
        map.print("connect");


        // union 合流
        DataStream<SensorReadingEntity> union = process.union(process.getSideOutput(outputTag));
        union.print("union");
        env.execute();
    }
6.6.1 getSideOutput 分流输出

用于将实时数据,根据条件分流输出.
根据30℃标准值分为高温主流和低温 侧输出流
在这里插入图片描述

6.6.2 connect 和CoMap 合流

connect只能连接两条流
在这里插入图片描述

6.6.3 union 合流

可以合并多条流,但是流的类型必须一致
DataStream →DataStream:对两个或者两个以上的DataStream进行union操作,产生一个包含所有DataStream元素的新DataStream.
在这里插入图片描述

七. 函数类

7.1 😍UDF函数类

Flink暴露了所有udf函数的接口(实现方式为接口或者抽象类)。例如MapFunction,FilterFunction,ProcessFunction等.

7.2 😍RichFunction

“富函数”是DataStream API提供的一个函数类的接口,所有Flink函数类都有其Rich 版本。它与常规函数的不同在于,可以获取运行环境的上下文,并拥有一些生命周期方法,所以可以实现更复杂的功能。
在这里插入图片描述

    public static void main(String[] args) throws Exception {
        StreamExecutionEnvironment env = StreamExecutionEnvironment.getExecutionEnvironment();
        env.setParallelism(4);

        FileSource<String> build = FileSource
                .forRecordStreamFormat(new TextLineInputFormat(),
                        new Path(System.getProperty("user.dir") + "/src/main/resources/source.txt"))
                .build();
        DataStream<String> streamSource = env.fromSource(build,
                WatermarkStrategy.noWatermarks(),
                "source.txt");
        // 转换成SensorReading 类型
        DataStream<SensorReadingEntity> dataStream = streamSource.map(item -> {
            String[] split = item.split(",");
            return new SensorReadingEntity(split[0], Long.parseLong(split[1]), Double.parseDouble(split[2]));
        });

        DataStream<Tuple2<String, Integer>> resultStream = dataStream.map(new MyMapFunction());
        resultStream.print("MyMapFunction");

        DataStream<Tuple2<String, Integer>> resultRichStream = dataStream.map(new MyRichMapFunction());
        resultStream.print("MyRichMapFunction");
        env.execute();
    }

    public static class MyMapFunction implements MapFunction<SensorReadingEntity, Tuple2<String, Integer>> {

        @Override
        public Tuple2<String, Integer> map(SensorReadingEntity value) throws Exception {
            return new Tuple2<>(value.getId(), value.getId().length());
        }
    }

    public static class MyRichMapFunction extends RichMapFunction<SensorReadingEntity,Tuple2<String,Integer>>{

            @Override
            public Tuple2<String, Integer> map(SensorReadingEntity value) throws Exception {
                return new Tuple2<>(value.getId(), getRuntimeContext().getIndexOfThisSubtask());
            }

            @Override
            public void open(org.apache.flink.configuration.Configuration parameters) throws Exception {
                // 初始化工作,一般是定义状态,或者建立数据库连接
                // 每个并行实例都会调用一次
                System.out.println("open");
            }

            @Override
            public void close() throws Exception {
                // 一般是关闭连接和清空状态的收尾操作
                // 每个并行实例都会调用一次
                System.out.println("close");;
            }
    }

7.3 重分区

上述介绍KeyBy是Hash重分区
broadcast 下游广播
shuffle 随机把当前任务分配到下游子分区
forward 直通分区
rebalance 轮询分配到下游子分区
rescale 分组轮询到下游子分区
global 只传输到下游第一个子分区
partitionCustom 自定义传输分区

    public static void main(String[] args) throws Exception {
        StreamExecutionEnvironment env = StreamExecutionEnvironment.getExecutionEnvironment();
        env.setParallelism(4);
        FileSource<String> build = FileSource
                .forRecordStreamFormat(new TextLineInputFormat(),
                        new Path(System.getProperty("user.dir") + "/src/main/resources/source.txt"))
                .build();
        DataStream<String> streamSource = env.fromSource(build,
                WatermarkStrategy.noWatermarks(),
                "source.txt");

        streamSource.print("input");

        // 1. shuffle
        DataStream<String> shuffle = streamSource.shuffle();
        shuffle.print("shuffle");
        // 2. rebalance
        DataStream<String> rebalance = streamSource.rebalance();
        rebalance.print("rebalance");
        // 3. rescale
        DataStream<String> rescale = streamSource.rescale();
        rescale.print("rescale");
        // 4. global
        DataStream<String> global = streamSource.global();
        global.print("global");
        // 5. broadcast
        DataStream<String> broadcast = streamSource.broadcast();
        broadcast.print("broadcast");
        // 6. forward
        DataStream<String> forward = streamSource.forward();
        forward.print("forward");
        // 7. keyBy
        streamSource.keyBy(item -> {
            String[] split = item.split(",");
            return split[0];
        }).print("keyBy");
        env.execute();
    }

7.4 sink 写入库

Flink没有类似于spark 中 foreach方法,让用户进行迭代的操作。虽有对外的输出操作都要利用sink完成。最后通过类似如下方式完成整个任务最终输出操作。

stream. addsink( new Mysink ( xxxx))

flink1.17.0提供的连接器
在这里插入图片描述

😍7.4.1 读kafka-写kafka

Kafka基本配置

# 修改kafka主机ip  配置localhost或127.0.0.1在wsl上可能会有问题
conf/server.properties

listeners = PLAINTEXT://非回环ip:9092
advertised.listeners=PLAINTEXT://非回环ip:9092


#开启kafka zookeeper服务
bin/zookeeper-server-start.sh config/zookeeper.properties

# 开启kafka服务
bin/kafka-server-start.sh config/server.properties

实例化交换机消息队列

# 交换机ip端口 172.27.181.61:9092  主题交换机名称topic-sink 生产者
bin/kafka-console-producer.sh  --broker-list 172.27.181.61:9092 --topic topic-producer
# 消费者
bin/kafka-console-consumer.sh  --bootstrap-server 172.27.181.61:9092 --topic topic-sink
public class SinkTest1_Kafka {
    public static void main(String[] args) throws Exception {
        StreamExecutionEnvironment env = StreamExecutionEnvironment.getExecutionEnvironment();
        env.setParallelism(1);


        String brokers = "172.27.181.61:9092";
        // 从kafka读取数据
        KafkaSource<String> source = KafkaSource.<String>builder()
                .setBootstrapServers(brokers)
                .setTopics("topic-producer")
                .setStartingOffsets(OffsetsInitializer.latest()) // 从最新的数据开始读取
                .setValueOnlyDeserializer(new SimpleStringSchema()) // 只需要value
                .build();

        DataStream<String> kafkaSource = env.fromSource(source, WatermarkStrategy.noWatermarks(), "Kafka Source");

        // 转换成SensorReading 类型
        DataStream<String> dataStream = kafkaSource.map(item -> {
            String[] split = item.split(",");
            try {
                return new SensorReadingEntity(split[0], Long.parseLong(split[1]), Double.parseDouble(split[2])).toString();
            } catch (Exception e) {
                return item;
            }
        });


        // 输出到kafka
        KafkaSink<String> sink = KafkaSink.<String>builder()
                .setBootstrapServers(brokers)
                .setRecordSerializer(KafkaRecordSerializationSchema.builder()
                        .setTopic("topic-sink")
                        .setValueSerializationSchema(new SimpleStringSchema())
                        .build()
                )
                .setDeliveryGuarantee(DeliveryGuarantee.AT_LEAST_ONCE) // 至少一次
                .build();
        dataStream.sinkTo(sink);

        env.execute();
    }
}

在这里插入图片描述

😍7.4.2 读kafka-写非关系数据库redis-redisson-自定义flink连接器

1.flink官方为我们提供了多种连接器,我们可以直接使用 官方连接地址 这里就不讲这种方法了

2.自定义连接器,以整合redisson为例
额外引入pom

   <properties>
        <maven.compiler.source>11</maven.compiler.source>
        <maven.compiler.target>11</maven.compiler.target>
        <project.build.sourceEncoding>UTF-8</project.build.sourceEncoding>
    </properties>

    <dependencies>
        <!-- https://mvnrepository.com/artifact/org.apache.flink/flink-streaming-java -->
        <dependency>
            <groupId>org.apache.flink</groupId>
            <artifactId>flink-streaming-java</artifactId>
            <version>1.17.0</version>
        </dependency>
        <!-- https://mvnrepository.com/artifact/org.apache.flink/flink-java -->
        <dependency>
            <groupId>org.apache.flink</groupId>
            <artifactId>flink-java</artifactId>
            <version>1.17.0</version>
        </dependency>

        <!-- https://mvnrepository.com/artifact/org.apache.flink/flink-clients -->
        <dependency>
            <groupId>org.apache.flink</groupId>
            <artifactId>flink-clients</artifactId>
            <version>1.17.0</version>
        </dependency>
        <!-- https://mvnrepository.com/artifact/org.apache.flink/flink-connector-base -->
        <dependency>
            <groupId>org.apache.flink</groupId>
            <artifactId>flink-connector-base</artifactId>
            <version>1.17.0</version>
        </dependency>

        <dependency>
            <groupId>org.apache.flink</groupId>
            <artifactId>flink-connector-files</artifactId>
            <version>1.17.0</version>
        </dependency>
        <!-- https://mvnrepository.com/artifact/org.apache.flink/flink-connector-kafka -->
        <dependency>
            <groupId>org.apache.flink</groupId>
            <artifactId>flink-connector-kafka</artifactId>
            <version>1.17.0</version>
        </dependency>

        <dependency>
            <groupId>org.projectlombok</groupId>
            <artifactId>lombok</artifactId>
            <version>1.18.26</version>
        </dependency>

        <dependency>
            <groupId>org.redisson</groupId>
            <artifactId>redisson-spring-boot-starter</artifactId>
            <version>3.20.0</version>
        </dependency>
    </dependencies>

配置redisson数据源,springboot可以修改该配置

//@Configuration
@Slf4j
//@ConfigurationProperties(prefix = "redisson")
//@Data
public class RedissonConfig {

   // private String host;
    //private String password;
    //private Integer database;
	// @Bean(destroyMethod = "shutdown")
    public static RedissonClient redisson() {
        Config config = new Config();
        //config.useClusterServers().addNodeAddress("127.0.0.1:6379").setPassword("123456");
        config.useSingleServer()
                .setAddress("redis://"+ "localhost:6379") // 单机模式
                .setPassword("123456") // 密码
                .setSubscriptionConnectionMinimumIdleSize(1) // 对于支持多个Redis连接的RedissonClient对象,
                .setSubscriptionConnectionPoolSize(50) // 对于支持绑定多个Redisson连接的RedissonClient对象,
                .setConnectionMinimumIdleSize(32) // 最小空闲连接数
                .setConnectionPoolSize(64) // 只能用于单机模式
                .setDnsMonitoringInterval(5000) // DNS监控间隔时间,单位:毫秒
                .setIdleConnectionTimeout(10000) // 空闲连接超时时间,单位:毫秒
                .setConnectTimeout(10000) // 连接超时时间,单位:毫秒
                .setPingConnectionInterval(10000) // 集群状态扫描间隔时间,单位:毫秒
                .setTimeout(5000) // 命令等待超时时间,单位:毫秒
                .setRetryAttempts(3) // 命令重试次数
                .setRetryInterval(1500) // 命令重试发送时间间隔,单位:毫秒
                .setDatabase(0) // 数据库编号
                .setSubscriptionsPerConnection(5); // 每个连接的最大订阅数量
        config.setCodec(new JsonJacksonCodec()); // 设置编码方式
        return Redisson.create(config);
    }
}

source.txt

sensor_1,1547718199,35.8
sensor_2,1547718201,15.4
sensor_3,1547718202,6.7
sensor_4,1547718205,38.1
sensor_1,1547718191,32.8
sensor_1,1547714191,26.8
sensor_3,1547718202,6.7

自定义RichSinkFunction
open在创建sink时候只调用一次,所以这里可以用于初始化一些资源配置
invok(Object value, Context context)方法在每次有数据流入时都会调用,所以从源中每过来一个数据都会执行
close()方法用于关闭sink时调用,一般用于释放资源

如果使用springboot整合那直接注入,就不需要在open中初始化

public class SinkTest2_Redis_UDF {
    public static void main(String[] args) throws Exception {
        StreamExecutionEnvironment env = StreamExecutionEnvironment.getExecutionEnvironment();
        env.setParallelism(4);

        FileSource<String> build = FileSource
                .forRecordStreamFormat(new TextLineInputFormat(),
                        new Path(System.getProperty("user.dir") + "/src/main/resources/source.txt"))
                .build();
        DataStream<String> streamSource = env.fromSource(build,
                WatermarkStrategy.noWatermarks(),
                "source.txt");
        // 转换成SensorReading 类型
        DataStream<SensorReadingEntity> dataStream = streamSource.map(item -> {
            String[] split = item.split(",");
            return new SensorReadingEntity(split[0], Long.parseLong(split[1]), Double.parseDouble(split[2]));
        });

        dataStream.addSink(new RedisSink_UDF());

        env.execute();
    }


    public static class RedisSink_UDF extends RichSinkFunction<SensorReadingEntity> {
        RedissonClient redisClient;

        @Override
        public void open(Configuration parameters) throws Exception {
            // springboot不需要这样获取,直接注入redisson配置类
            super.open(parameters);
            redisClient = RedissonConfig.redisson();
        }

        @Override
        public void close() throws Exception {
            super.close();
            redisClient.shutdown();
        }

        @Override
        public void invoke(SensorReadingEntity sensorReadingEntity, Context context) throws Exception {
            if(redisClient == null){
                redisClient = RedissonConfig.redisson();
            }
            System.out.println(sensorReadingEntity);
            RMap<String, SensorReadingEntity> map = redisClient.getMap("real-time-key");
            map.expire(10, TimeUnit.MINUTES);
            map.put(sensorReadingEntity.getId(),sensorReadingEntity);
        }
    }
}

在这里插入图片描述

在这里插入图片描述
在这里插入图片描述

八. Window API

一般真实的流都是无界的,怎样处理无界的数据? 即需要统计数据到未来某个时间段.

  • 可以把无限的数据流进行切分,得到有限的数据集进行处理——也就是得到有界流
  • 窗口(window)就是将无限流切割为有限流的一种方式,它会将流数据分发到有限大小的桶(bucket)中进行分析. flink的窗口概念更类似令牌桶(条件桶)的概念,因为无限数据是无法确定数据量的,需要将符合条件的数据放入对应的窗口.乱序数据也因此可以变得有序.

window类型
时间窗口 (按时间截取)

  • 滚动时间窗口
  • 滑动时间窗口
  • 会话窗口

计数窗口 (按数据个数截取)

  • 滚动计数窗口
  • 滑动计数窗口

在这里插入图片描述


在这里插入图片描述


会话窗口 session window
在这里插入图片描述

由一系列事件组合一个指定时间长度的timeout间隙组成,也就是一段时间没有接收到新数据就会生成新的窗口
特点:时间无对齐

8.1 窗口分配器 && 窗口函数

窗口分配器———window()方法
我们可以用.window()来定义一个窗口,然后基于这个window去做一些聚合或者其它处理操作。注意window()方法必须在keyBy之后才能用。Flink 提供了更加简单的.timeWindow和.countWindow方法,用于定义时间窗口和计数窗口。
在这里插入图片描述

sensor_1,1547718199,35.8
sensor_2,1547718201,15.4
sensor_3,1547718202,6.7
sensor_4,1547718205,38.1
sensor_1,1547718191,58.8
sensor_1,1547714191,40.8
sensor_3,1547718202,6.7
    public static void main(String[] args) throws Exception {
        StreamExecutionEnvironment env = StreamExecutionEnvironment.getExecutionEnvironment();
        env.setParallelism(4);

        // socketText  nc -lk 7777
        DataStreamSource<String> streamSource = env.socketTextStream("localhost", 7777);

        // 转换成SensorReading 类型
        DataStream<SensorReadingEntity> dataStream = streamSource.map(item -> {
            String[] split = item.split(",");
            return new SensorReadingEntity(split[0], Long.parseLong(split[1]), Double.parseDouble(split[2]));
        });

        // 窗口测试
        // dataStream.windowAll(); //global
        DataStream<Integer> resultStream = dataStream
                .keyBy(SensorReadingEntity::getId)
                // 滚动窗口 参数1为一个窗口1分钟s接收时间,参数2时间偏移15s开一个窗口
                .window(TumblingProcessingTimeWindows.of((Time.minutes(1)), Time.seconds(15)))
                .aggregate(new AggregateFunction<SensorReadingEntity, AtomicInteger, Integer>() {
                    @Override
                    public AtomicInteger createAccumulator() {
                        return new AtomicInteger(0);
                    }

                    @Override
                    public AtomicInteger add(SensorReadingEntity sensorReadingEntity, AtomicInteger atomicInteger) {
                        atomicInteger.incrementAndGet();
                        return atomicInteger;
                    }

                    @Override
                    public Integer getResult(AtomicInteger atomicInteger) {
                        return atomicInteger.get();
                    }

                    @Override
                    public AtomicInteger merge(AtomicInteger atomicInteger, AtomicInteger acc1) {
                        int i = atomicInteger.get() + acc1.get();
                        atomicInteger.set(i);
                        return atomicInteger;
                    }
                });

        resultStream.print();
//        dataStream.keyBy(SensorReadingEntity::getId)
//                // 滑动窗口 1个窗口30s接收时间,窗口间隔15s 开一个窗口
//                        .window(SlidingProcessingTimeWindows.of(Time.seconds(30),Time.seconds(15)));
//        dataStream.keyBy(SensorReadingEntity::getId)
//                // session窗口
//                        .window(ProcessingTimeSessionWindows.withGap(Time.minutes(1)));
//
//        dataStream.keyBy(SensorReadingEntity::getId)
//                // 滚动统计窗口
//                        .countWindow(5);
//        dataStream.keyBy(SensorReadingEntity::getId)
//                // 滑动统计窗口
//                        .countWindow(5,3);
        env.execute();
    }

先前的窗口分配器将分组的数据做了分桶. 窗口函数是对桶数据做聚合运算.
window function定义了要对窗口中收集的数据做的计算操作可以分为两类

8.1.1 增量聚合函数(incremental aggregation functions)
  • 每条数据到来就进行计算,保持一个简单的状态.
  • ReduceFunction, AggregateFunction
    在这里插入图片描述
    AggregateFunction 参数1 入参类型 参数2 中间累加状态 参数3 输出类型
8.1.2 全窗口函数(full window functions)
  • 先把窗口所有数据收集起来,等到计算的时候会遍历所有数据.
  • ProcessWindowFunction,WindowFunction
    在这里插入图片描述
8.1.3 窗口统计函数
    public static void main(String[] args) throws Exception {
        StreamExecutionEnvironment env = StreamExecutionEnvironment.getExecutionEnvironment();
        env.setParallelism(4);

        // socketText  nc -lk 7777
        DataStreamSource<String> streamSource = env.socketTextStream("localhost", 7777);

        // 转换成SensorReading 类型
        DataStream<SensorReadingEntity> dataStream = streamSource.map(item -> {
            String[] split = item.split(",");
            return new SensorReadingEntity(split[0], Long.parseLong(split[1]), Double.parseDouble(split[2]));
        });

        // 开窗计数窗口
        DataStream<Double> aggregate = dataStream.keyBy(SensorReadingEntity::getId)
                .countWindow(10, 2)
                .aggregate(new AvgTemp());
        aggregate.print();
        env.execute();
    }

    public static class AvgTemp implements AggregateFunction<SensorReadingEntity, Tuple2<Double,Integer>,Double> {
        @Override
        public Tuple2<Double, Integer> createAccumulator() {
            return new Tuple2<>(0.0,0);
        }

        @Override
        public Tuple2<Double, Integer> add(SensorReadingEntity sensorReadingEntity, Tuple2<Double, Integer> objects) {
            objects.f0 += sensorReadingEntity.getTemperature();
            objects.f1 += 1;
            return objects;
        }

        @Override
        public Double getResult(Tuple2<Double, Integer> objects) {
            return objects.f0/objects.f1;
        }

        @Override
        public Tuple2<Double, Integer> merge(Tuple2<Double, Integer> objects, Tuple2<Double, Integer> acc1) {
            return new Tuple2<>(objects.f0+acc1.f0,objects.f1+acc1.f1);
        }
    }
8.1.4 其他api函数

.trigger()——触发器定义 window 什么时候关闭,触发计算并输出结果
.evictor()——移除器定义移除某些数据的逻辑
.allowedLateness()——允许处理迟到的数据
.sideOutputLateData()——将迟到的数据放入侧输出流
.getSideOutput()——获取侧输出流

8.1.5 windows api总结

在这里插入图片描述

九.时间定义

  • Event Time 事件创建时间
  • Ingestion Time: 数据进入Flink的时间
  • Processing Time: 执行本地算子的本地系统时间,和操作系统相关

一般的更关心事件时间.而不是系统处理时间. 以用户产生时间为准,所见即所得.
flink默认时间语义在1.12已改为是事件时间

在Flink 1.12中,默认的流时间特性已更改为 TimeCharacteristic.EventTime,因此您不再需要调用此方法来启用事件时间支持。显式地使用处理时间窗口和计时器在事件时间模式下工作。如果您需要禁用水印,请使用 ExecutionConfig.setAutoWatermarkInterval(长). 如果你正在使用 TimeCharacteristic。IngestionTime,请手动设置合适的 WatermarkStrategy. 如果您正在使用通用的“时间窗口”操作(例如 org.apache.flink.streaming.api.datastream.KeyedStream.timeWindow (org.apache.flink.streaming.api.windowing.time.Time) 根据时间特征改变行为,请使用显式指定处理时间或事件时间的等效操作。

当然还要将事件时间关联数据的时间,当Flink 以Event Time模式处理数据流时,它会根据数据里的时间戳来处理基于时间的算子. 由于网络、分布式等原因,会导致乱序数据的产生
在这里插入图片描述

9.1 WaterMark定义

怎样避免乱序数据带来计算不正确?
遇到一个时间戳达到了窗口关闭时间,不应该立刻触发窗口计算,而是等待一段时间,等迟到的数据来了再关闭窗口
Watermark是一种衡量Event Time进展的机制,可以设定延迟触发
Watermark是用于处理乱序事件的,而正确的处理乱序事件,通常用Watermark机制结合window来实现;
数据流中的Watermark用于表示timestamp小于Watermark 的数据,都已经到达了,因此,window的执行也是由Watermark触发的。
watermark用来让程序自己平衡延迟和结果正确性

watermark是一条特殊的数据记录
watermark必须单调递增,以确保任务的事件时间时钟在向前推进,而不是在后退
watermark 与数据的时间戳相关

基于上述条件. 当数据乱序来临时 —>
watermark = Max(当前窗口最大事件时间,新来的事件时间) - 设置的延迟时间
即为watermark 标准时间.当watermark 标准时间到达关闭要求,则直接关闭旧窗口

9.2 WaterMark上下游算子传递

WaterMark是慢钟标准时间, 因此广播到下游算子.
由于flink多是并行计算,那并行的上游任务WaterMark可能不相同.那下游获得的WaterMark以哪个上游任务的WaterMark为准呢?
下游WaterMark = Min(上游并行算子)