荣幸,上了小米的文化墙!

4,280 阅读5分钟

大家好呀,我是楼仔。

我的故事入选了武汉小米价值观文化墙,主要是我在小米的一些成长经历。

人生本是一场修行,你所经历的磨难,当时会很痛苦,多年后会发现,它们已融于你的血与骨,成为你一生的财富。

文章不长,希望通过我的故事,给你不一样的感悟和启发。

01 成功入选

事情是这样的,前两周老板让我填写在武汉小米的个人事迹,能体现小米的价值观,后来才知道,小米会从武汉总部选一些代表,在公司宣传他们的个人事迹。

很荣幸,我被选中了,真的非常意外,因为这个超级难!

有多难呢?

整个武汉总部有几千人,只选 20 个代表,这可比我之前拿青年工程师,或者优秀员工难多了。

看一下其他人的事迹,有在小米汽车安全攻防做出突出贡献,有在疫情期间驰援武汉雷神山和火神山医院建设,有在耳机降噪算法进行深度突破并超越友商。

能和这么厉害的同学站在一起,真的感觉非常荣幸!

下面就给大家讲讲我的故事。

02 我的故事

2021 年初,因为业务调整,我带领团队同学转到新的部门,技术栈需要从 Go 切到 Java。

由于大家都没有 Java 经验,且新的部门对 Java 要求非常高,所以在刚转岗的那段时间,工作非常吃力,完全跟不上节奏。

后来原团队同学的陆续离职,给我的打击很大,信心也一度跌落谷底。

我是一个不服输的人,于是给自己定了一个目标:5 个月时间,从 Java 小白直接进阶到中级水平。

这看上去是一件不可能完成的事情,因为 Java 技术生态没有 1 - 2 年的功底是很难达到中高阶。

于是我每天 5:50 起床,6:30 到公司,中午 11:50 到 12:25 学习 30 分钟,晚上有时也会学习 30 分钟,保证每天 2-3 小时的学习时间。

为了监督自己,我开通了微信公众号“楼仔”,保证每周 3-4 篇文章的输出。

就这样,整整坚持了 5 个月,共写了 65 篇文章,达成既定目标,下面是我当时的学习计划:

坚持做有意义且对的事情,真的会很酷!

就这样,每天早起到公司写公众号的习惯也一直延续下去,一晃就是一年半,在公司内外也收获了一定的影响力。

但我心底一直隐隐有个想法,如何才能把持续学习技术的热情带到团队、甚至整个部门呢?

2022 年 7 月,有个老板找到我,希望能成立一个虚拟的学习组织,主要为了提升武汉的技术氛围和影响力,当时感觉这件事情很有挑战,立马答应下来。

两周后,我们这个组织成立了,我起名为“技术 π”,下面是设计师帮忙设计的 Logo,一个小人站在讲台前分享。

到目前为止,技术 π 已组织 11 场技术分享,2 场圆桌 π 线下活动,1 场武汉技术峰会,总参与人次 3000+,在整个小米武汉总部很有影响力。

然后我的公众号,已输出 190 多篇文章,其中技术文章占 155 篇,收获 2W+ 粉丝。

敢想敢干、技术为本、持续学习,已成为我一贯的工作作风,并促使我持续成长。

下面是宣传版的内容:

03 写在最后

后来过了很久,我才问找我做“技术 π”的那个老板:公司那么多人,当时为什么会选我呢?

他说是通过朋友的推荐,因为这个朋友关注了我的公众号。

我泯然一笑。

有时我会想,如果我没写公众号,可能我的技术还在原地踏步,不会有“技术 π”,不会收获公司的众多荣誉,更不会有这么多默默支持我的粉丝。

但是促使我写公众号的原因,居然是公司的那场变动。

只是很多同学没有挺过去,选择离开,反倒那些留下来的同学,很多都做得比之前更好。

面对困难,迎难直上,这就是我的处事态度。

人生本是一场修行,你所经历的磨难,当时会很痛苦,多年后会发现,它们已融于你的血与骨,成为你一生的财富。


最后给大家推荐几本楼仔的原创手册,一共 7 本,免费的哈~~

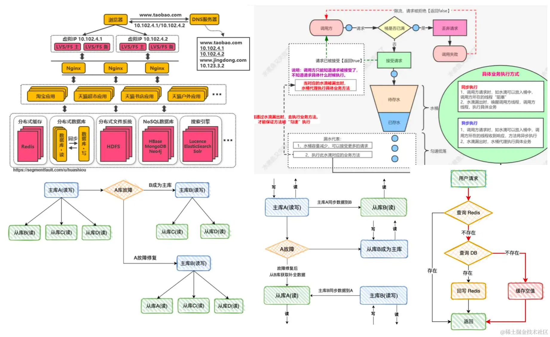
楼仔已经把高并发、源码解析、架构选型、JVM、并发编程等 7 个系列,整理成 PDF,都是他 8 年大厂的知识沉淀。

比如高并发手册,总共 7 章:高并分布式架构、MySQL 和 Redis 一致性、限流、缓存击穿/穿透/雪崩、Redis 高可用、分库分表、MySQL 主从。

内容绝对干货,随便拿出一篇,都是高频面试考点,关键是手绘图也非常的精美。

这样的手册,一共有 7 本,全部楼仔原创。

长按或扫描下面二维码,加楼仔微信好友,回复 “123” 即可免费获取。

特别是里面的 「软技能」 文章,强烈建议大家看一遍,都是楼仔工作 8 年的心得。