Spring AOP底层原理深度剖析

135 阅读14分钟

动态代理

代理模式的解释:为其他对象提供一种代理以控制对这个对象的访问,增强一个类中的某个方法,对程序进行扩展。

比如现在要对一个UserService进行代理,并增强其test方法。

public class UserService {
    public void test() {
        System.out.println("test...");
    }
}

如果现在想在不修改UserService类的源码前提下,给test()增加额外逻辑,那么就可以使用动态代理机制来创建UserService对象了,比如:

        UserService target = new UserService();
        // 通过cglib技术
        Enhancer enhancer = new Enhancer();
        enhancer.setSuperclass(UserService.class);
        // 定义额外逻辑,也就是代理逻辑
        enhancer.setCallbacks(new Callback[]{(MethodInterceptor) (o, method, objects, methodProxy) -> {
            System.out.println("before...");
            Object result = methodProxy.invoke(target, objects);
            System.out.println("after...");
            return result;
        }});
        // 动态代理所创建出来的UserService对象
        UserService userService = (UserService) enhancer.create();
        // 执行这个userService的test方法时,就会额外会执行一些其他逻辑
        userService.test();

得到的都是UserService对象,但是执行test()方法时的效果却不一样了,这就是代理所带来的效果

上面是通过cglib来实现的代理对象的创建,是基于父子类的,被代理类(UserService)是父类,代理类是子类,代理对象就是代理类的实例对象,代理类是由cglib创建的,对于程序员来说不用关心。 除开cglib技术,jdk本身也提供了一种创建代理对象的动态代理机制,但是它只能代理接口,也就是UserService得先有一个接口才能利用jdk动态代理机制来生成一个代理对象,比如:

    public interface UserInterface {
        public void test();
    }
    public class UserService implements UserInterface {
        public void test() {
            System.out.println("test...");
        }
    }

利用JDK动态代理来生成一个代理对象:

        UserService target = new UserService();
        // UserInterface接口的代理对象
        Object proxy = Proxy.newProxyInstance(UserService.class.getClassLoader(), new Class[]
                {UserInterface.class}, (proxy1, method, args1) -> {
                    System.out.println("before...");
                    Object result = method.invoke(target, args1);
                    System.out.println("after...");
                    return result;
                });
        UserInterface userService = (UserInterface) proxy;
        userService.test();

如果把new Class[]{UserInterface.class},替换成new Class[]{UserService.class},允许代码会直接报错:

Exception in thread "main" java.lang.IllegalArgumentException:
com.zxzg.service.UserService is not an interface

表示一定要是个接口。

由于这个限制,所以产生的代理对象的类型是UserInterface,而不是UserService,这是需要注意 的。

ProxyFactory

上面介绍了两种动态代理技术,那么在Spring中进行了封装,封装出来的类叫做ProxyFactory, 表示是创建代理对象的一个工厂,使用起来会比上面的更加方便,比如:

        UserService target = new UserService();
        ProxyFactory proxyFactory = new ProxyFactory();
        proxyFactory.setTarget(target);
        proxyFactory.addAdvice((MethodInterceptor) invocation -> {
            System.out.println("before...");
            Object result = invocation.proceed();
            System.out.println("after...");
            return result;
        });
        UserInterface userService = (UserInterface) proxyFactory.getProxy();
        userService.test();

通过ProxyFactory,可以不再关系到底是用cglib还是jdk动态代理了,ProxyFactory会去判断,如果UserService实现了接口,那么ProxyFactory底层就会用jdk动态代理,如果没有实现接口,就会用cglib技术,上面的代码,就是由于UserService实现了UserInterface接口,所以最后产生的代理对象是UserInterface类型。

Advice的分类

  1. Before Advice:方法之前执行
  2. After returning advice:方法return后执行
  3. After throwing advice:方法抛异常后执行
  4. After (finally) advice:方法执行完finally之后执行,这是最后的,比return更后
  5. Around advice:这是功能最强大的Advice,可以自定义执行顺序

Advisor的理解

跟Advice类似的还有一个Advisor的概念,一个Advisor是有一个Pointcut和一个Advice组成的,通过Pointcut可以指定要需要被代理的逻辑,比如一个UserService类中有两个方法,按上面的例子,这两个方法都会被代理,被增强,那么我们现在可以通过Advisor,来控制到具体代理哪一个方法, 比如:

UserService target = new UserService();
        ProxyFactory proxyFactory = new ProxyFactory();
        proxyFactory.setTarget(target);
        proxyFactory.addAdvisor(new PointcutAdvisor() {
            @Override
            public Pointcut getPointcut() {
                return new StaticMethodMatcherPointcut() {
                    @Override
                    public boolean matches(Method method, Class<?> targetClass) {
                        return method.getName().equals("testAbc");
                    }
                };
            }
            @Override
            public Advice getAdvice() {
                return (MethodInterceptor) invocation -> {
                    System.out.println("before...");
                    Object result = invocation.proceed();
                    System.out.println("after...");
                    return result;
                };
            }
            @Override
            public boolean isPerInstance() {
                return false;
            }
        });
        UserInterface userService = (UserInterface) proxyFactory.getProxy();
        userService.test();
    }

上面代码表示,产生的代理对象,只有在执行testAbc这个方法时才会被增强,会执行额外的逻辑,而在执行其他方法时是不会增强的。

创建代理对象的方式

上面介绍了Spring中所提供了ProxyFactory、Advisor、Advice、PointCut等技术来实现代理对象的创建,但是在使用Spring时,并不会直接这么去使用ProxyFactory,比如说,希望ProxyFactory所产生的代理对象能直接就是Bean,能直接从Spring容器中得到UserService的代理对象,而这些,Spring都是支持的,只不过,作为开发者得告诉Spring,那些类需要被代理,代理逻辑是什么。

ProxyFactoryBean

    @Bean
    public ProxyFactoryBean userServiceProxy(){
        UserService userService = new UserService();
        ProxyFactoryBean proxyFactoryBean = new ProxyFactoryBean();
        proxyFactoryBean.setTarget(userService);
        proxyFactoryBean.addAdvice(new MethodInterceptor() {
            @Override
            public Object invoke(MethodInvocation invocation) throws Throwable {
                System.out.println("before...");
                Object result = invocation.proceed();
                System.out.println("after...");
                return result;
            }
        });
        return proxyFactoryBean;
    }

通过这种方式来定义一个UserService的Bean,并且是经过了AOP的,但是这种方式只能针对某一个Bean。它是一个FactoryBean,所以利用的就是FactoryBean技术,间接的将UserService的代理对象作为了Bean。

ProxyFactoryBean还有额外的功能,比如可以把某个Advise或Advisor定义成为Bean,然后再ProxyFactoryBean中进行设置

    @Bean
    public MethodInterceptor zxzgAroundAdvise(){
        return invocation -> {
            System.out.println("before...");
            Object result = invocation.proceed();
            System.out.println("after...");
            return result;
        };
    }
    @Bean
    public ProxyFactoryBean userService(){
        UserService userService = new UserService();
        ProxyFactoryBean proxyFactoryBean = new ProxyFactoryBean();
        proxyFactoryBean.setTarget(userService);
        proxyFactoryBean.setInterceptorNames("zxzgAroundAdvise");
        return proxyFactoryBean;
    }

BeanNameAutoProxyCreator

ProxyFactoryBean得自己指定被代理对象,那么可以通过BeanNameAutoProxyCreator来通过制定某个bean的名字,来对该bean进行代理

    @Bean
    public BeanNameAutoProxyCreator beanNameAutoProxyCreator() {
        BeanNameAutoProxyCreator beanNameAutoProxyCreator = new BeanNameAutoProxyCreator();
        beanNameAutoProxyCreator.setBeanNames("userSe*");
        beanNameAutoProxyCreator.setInterceptorNames("zxzgAroundAdvise");
        beanNameAutoProxyCreator.setProxyTargetClass(true);
        return beanNameAutoProxyCreator;
    }

通过BeanNameAutoProxyCreator可以对批量的Bean进行AOP,并且指定了代理逻辑,指定一个InterceptorName,也是一个Advise,前提条件是这个Advise也得是一个Bean,这样Spring才能找到,但是BeanNameAutoProxyCreator的缺点很明显,它只能根据beanName来执行想要代理的Bean。

DefaultAdvisorAutoProxyCreator

    @Bean
    public DefaultPointcutAdvisor defaultPointcutAdvisor(){
        NameMatchMethodPointcut pointcut = new NameMatchMethodPointcut();
        pointcut.addMethodName("test");
        DefaultPointcutAdvisor defaultPointcutAdvisor = new DefaultPointcutAdvisor();
        defaultPointcutAdvisor.setPointcut(pointcut);
        defaultPointcutAdvisor.setAdvice(new ZxzgAfterReturningAdvise());
        return defaultPointcutAdvisor;
    }
    @Bean
    public DefaultAdvisorAutoProxyCreator defaultAdvisorAutoProxyCreator() {
        DefaultAdvisorAutoProxyCreator defaultAdvisorAutoProxyCreator = new
                DefaultAdvisorAutoProxyCreator();
        return defaultAdvisorAutoProxyCreator;
    }

通过DefaultAdvisorAutoProxyCreator会直接去找所有Advisor类型的Bean,根据Advisor中PointCut和Advice信息,确定要代理的Bean以及代理逻辑。

但是发现通过这种方式,得依赖某一个类来实现定义的Advisor,或者Advise,或者Pointcut,那么这个步骤能不能更加简化一点呢?

对的,通过注解!

比如能不能只定义一个类,然后通过在类中的方法上通过某些注解,来定义PointCut以及Advice,可以的,比如:

    @Aspect
    @Component
    public class ZxzgAspect {
        @Before("execution(public void com.zxzg.service.UserService.test())")
        public void zxzgBefore(JoinPoint joinPoint) {
            System.out.println("zxzgBefore");
        }
    }

通过上面这个类,就直接定义好了所有代理的方法(通过一个表达式),以及代理逻辑(被@Before修饰的方法),简单明了,这样对于Spring来说,它要做的就是来解析这些注解了,解析之后得到对应的Pointcut对象、Advice对象,生成Advisor对象,扔进ProxyFactory中,进而产生对象的代理对象,具体怎么解析这些注解就是@EnableAspectJAutoProxy注解所要做的事情了

对Spring AOP的理解

OOP表示面向对象编程,是一种编程思想,AOP表示面向切面编程,也是一种编程思想,而我们上面所描述的就是Spring为了让程序员更加方便的做到面向切面编程所提供的技术支持,换句话说,就是Spring提供一套机制,可以让我们更加容易的来进行AOP,所以这套机制我们也可以称之为Spring AOP。

但是值得注意的是,上面所提供的注解的方式来定义Pointcut和Advice,Spring并不是首创,首创是AspectJ,而且也不仅仅只有Spring提供了一套机制来支持AOP,还有比如 JBoss 4.0、aspectwerkz等技术都提供了对于AOP的支持。而刚刚说的注解的方式,Spring是依赖了AspectJ的,或者说,Spring是直接把AspectJ中所定义的那些注解直接拿过来用,自己没有再重复定义了,不过也仅仅只是把注解的定义赋值过来了,每个注解具体底层是怎么解析的,还是Spring自己做的,所以我们在用Spring时,如果你想用@Before、@Around等注解,是需要单独引入aspecj相关jar包的,比如:

compile group: 'org.aspectj', name: 'aspectjrt', version: '1.9.5'
compile group: 'org.aspectj', name: 'aspectjweaver', version: '1.9.5'

值得注意的是:AspectJ是在编译时对字节码进行了修改,是直接在UserService类对应的字节码中进行增强的,也就是可以理解为是在编译时就会去解析@Before这些注解,然后得到代理逻辑,加入到被代理的类中的字节码中去的,所以如果想用AspectJ技术来生成代理对象 ,是需要用单独的AspectJ编译器的。我们在项目中很少这么用,我们仅仅只是用了@Before这些注解,而我们在启动Spring的过程中,Spring会去解析这些注解,然后利用动态代理机制生成代理对象的。

AOP中的概念

上面我们已经提到Advisor、Advice、PointCut等概念了,还有一些其他的概念,首先关于AOP中的概念本身是比较难理解的,Spring官网上是这么说的:

Let us begin by defining some central AOP concepts and terminology. These terms are
not Spring-specific. Unfortunately, AOP terminology is not particularly intuitive.
However, it would be even more confusing if Spring used its own terminology

意思是,AOP中的这些概念不是Spring特有的,不幸的是,AOP中的概念不是特别直观的,但是,如果Spring重新定义自己的那可能会导致更加混乱

  1. Aspect:表示切面,比如被@Aspect注解的类就是切面,可以在切面中去定义Pointcut、Advice等等
  2. Join point:表示连接点,表示一个程序在执行过程中的一个点,比如一个方法的执行,比如一个异常的处理,在Spring AOP中,一个连接点通常表示一个方法的执行。
  3. Advice:表示通知,表示在一个特定连接点上所采取的动作。Advice分为不同的类型,后面详细讨论,在很多AOP框架中,包括Spring,会用Interceptor拦截器来实现Advice,并且在连接点周围维护一个Interceptor链
  4. Pointcut:表示切点,用来匹配一个或多个连接点,Advice与切点表达式是关联在一起的,Advice将会执行在和切点表达式所匹配的连接点上
  5. Introduction:可以使用@DeclareParents来给所匹配的类添加一个接口,并指定一个默认实现
  6. Target object:目标对象,被代理对象
  7. AOP proxy:表示代理工厂,用来创建代理对象的,在Spring Framework中,要么是JDK动态代理,要么是CGLIB代理
  8. Weaving:表示织入,表示创建代理对象的动作,这个动作可以发生在编译时期(比如Aspejctj),或者运行时,比如Spring AOP

Advice在Spring AOP中对应API

上面说到的Aspject中的注解,其中有五个是用来定义Advice的,表示代理逻辑,以及执行时机:

  1. @Before
  2. @AfterReturning
  3. @AfterThrowing
  4. @After
  5. @Around

前面也提到过,Spring自己也提供了类似的执行实际的实现类:

  1. 接口MethodBeforeAdvice,继承了接口BeforeAdvice
  2. 接口AfterReturningAdvice
  3. 接口ThrowsAdvice
  4. 接口AfterAdvice
  5. 接口MethodInterceptor

Spring会把五个注解解析为对应的Advice类:

  1. @Before:AspectJMethodBeforeAdvice,实际上就是一个MethodBeforeAdvice
  2. @AfterReturning:AspectJAfterReturningAdvice,实际上就是一个AfterReturningAdvice
  3. @AfterThrowing:AspectJAfterThrowingAdvice,实际上就是一个MethodInterceptor
  4. @After:AspectJAfterAdvice,实际上就是一个MethodInterceptor
  5. @Around:AspectJAroundAdvice,实际上就是一个MethodInterceptor

TargetSource的使用

在日常的AOP中,被代理对象就是Bean对象,是由BeanFactory给创建出来的,但是Spring AOP中提供了TargetSource机制,可以让来自定义逻辑来创建被代理对象。

比如之前所提到的@Lazy注解,当加在属性上时,会产生一个代理对象赋值给这个属性,产生代理对象的代码为:

   protected Object buildLazyResolutionProxy(final DependencyDescriptor descriptor, final
    @Nullable String beanName) {
        BeanFactory beanFactory = getBeanFactory();
        Assert.state(beanFactory instanceof DefaultListableBeanFactory,
                "BeanFactory needs to be a DefaultListableBeanFactory");
        final DefaultListableBeanFactory dlbf = (DefaultListableBeanFactory) beanFactory;
        TargetSource ts = new TargetSource() {
            @Override
            public Class<?> getTargetClass() {
                return descriptor.getDependencyType();
            }
            @Override
            public boolean isStatic() {
                return false;
            }
            @Override
            public Object getTarget() {
                Set<String> autowiredBeanNames = (beanName != null ? new LinkedHashSet<>
                        (1) : null);
                Object target = dlbf.doResolveDependency(descriptor, beanName,
                        autowiredBeanNames, null);
                if (target == null) {
                    Class<?> type = getTargetClass();
                    if (Map.class == type) {
                        return Collections.emptyMap();
                    }
                    else if (List.class == type) {
                        return Collections.emptyList();
                    }
                    else if (Set.class == type || Collection.class == type) {
                        return Collections.emptySet();
                    }
                    throw new
                            NoSuchBeanDefinitionException(descriptor.getResolvableType(),
                            "Optional dependency not present for lazy injection point");
                }
                if (autowiredBeanNames != null) {
                    for (String autowiredBeanName : autowiredBeanNames) {
                        if (dlbf.containsBean(autowiredBeanName)) {
                            dlbf.registerDependentBean(autowiredBeanName, beanName);
                        }
                    }
                }
                return target;
            }
            @Override
            public void releaseTarget(Object target) {
            }
        };
        ProxyFactory pf = new ProxyFactory();
        pf.setTargetSource(ts);
        Class<?> dependencyType = descriptor.getDependencyType();
        if (dependencyType.isInterface()) {
            pf.addInterface(dependencyType);
        }
        return pf.getProxy(dlbf.getBeanClassLoader());
    }

这段代码就是利用了ProxyFactory来生成代理对象,以及使用了TargetSource,以达到代理对象在执行某个方法时,调用TargetSource的getTarget()方法实时得到一个被代理对象。

ProxyFactory选择cglib或jdk动态代理原理

ProxyFactory在生成代理对象之前需要决定到底是使用JDK动态代理还是cglib技术:

        // config就是ProxyFactory对象
        // optimize为true,或proxyTargetClass为true,或用户没有给ProxyFactory对象添加interface
        if (config.isOptimize() || config.isProxyTargetClass() ||
                hasNoUserSuppliedProxyInterfaces(config)) {
            Class<?> targetClass = config.getTargetClass();
            if (targetClass == null) {
                throw new AopConfigException("TargetSource cannot determine target class: " +
                        "Either an interface or a target is required for proxy creation.");
            }
            // targetClass是接口,直接使用Jdk动态代理
            if (targetClass.isInterface() || Proxy.isProxyClass(targetClass)) {
                return new JdkDynamicAopProxy(config);
            }
            // 使用Cglib
            return new ObjenesisCglibAopProxy(config);
        } else {
            // 使用Jdk动态代理
            return new JdkDynamicAopProxy(config);
        }

代理对象创建过程

JdkDynamicAopProxy

  1. 在构造JdkDynamicAopProxy对象时,会先拿到被代理对象自己所实现的接口,并且额外的增加SpringProxy、Advised、DecoratingProxy三个接口,组合成一个Class[],并赋值给proxiedInterfaces属性
  2. 并且检查这些接口中是否定义了equals()、hashcode()方法
  3. 执行 Proxy.newProxyInstance(classLoader, this.proxiedInterfaces, this) ,得到代理对象, JdkDynamicAopProxy作为InvocationHandler,代理对象在执行某个方法时,会进入到JdkDynamicAopProxy的invoke()方法中

ObjenesisCglibAopProxy

  1. 创建Enhancer对象
  2. 设置Enhancer的superClass为通过ProxyFactory.setTarget()所设置的对象的类
  3. 设置Enhancer的interfaces为通过ProxyFactory.addInterface()所添加的接口,以及SpringProxy、Advised、DecoratingProxy接口
  4. 设置Enhancer的Callbacks为DynamicAdvisedInterceptor
  5. 最后创建一个代理对象,代理对象在执行某个方法时,会进入到DynamicAdvisedInterceptor的intercept()方法中

代理对象执行过程

  1. 在使用ProxyFactory创建代理对象之前,需要往ProxyFactory先添加Advisor
  2. 代理对象在执行某个方法时,会把ProxyFactory中的Advisor拿出来和当前正在执行的方法进行 匹配筛选
  3. 把和方法所匹配的Advisor适配成MethodInterceptor
  4. 把和当前方法匹配的MethodInterceptor链,以及被代理对象、代理对象、代理类、当前Method对象、方法参数封装为MethodInvocation对象
  5. 调用MethodInvocation的proceed()方法,开始执行各个MethodInterceptor以及被代理对象的对应方法
  6. 按顺序调用每个MethodInterceptor的invoke()方法,并且会把MethodInvocation对象传入invoke()方法
  7. 直到执行完最后一个MethodInterceptor了,就会调用invokeJoinpoint()方法,从而执行被代理对象的当前方法

各注解对应的MethodInterceptor

  • @Before对应的是AspectJMethodBeforeAdvice,在进行动态代理时会把AspectJMethodBeforeAdvice转成MethodBeforeAdviceInterceptor,先执行advice对应的方法,再执行MethodInvocation的proceed(),会执行下一个Interceptor,如果没有下一个Interceptor了,会执行target对应的方法
  • @After对应的是AspectJafterAdvice,直接实现了MethodInterceptor,先执行MethodInvocation的proceed(),会执行下一个Interceptor,如果没有下一个Interceptor了,会执行target对应的方法,再执行advice对应的方法
  • @Around对应的是AspectJAroundAdvice,直接实现了MethodInterceptor,直接执行advice对应的方法,由@Around自己决定要不要继续往后面调用
  • @AfterThrowing对应的是AspectJAfterThrowingAdvice,直接实现了MethodInterceptor,先执行MethodInvocation的proceed(),会执行下一个Interceptor,如果没有下一个Interceptor了,会执行target对应的方法,如果上面抛了Throwable,那么则会执行advice对应的方法
  • @AfterReturning对应的是AspectJAfterReturningAdvice,在进行动态代理时会把AspectJAfterReturningAdvice转成AfterReturningAdviceInterceptor,先执行MethodInvocation的proceed(),会执行下一个Interceptor,如果没有下一个Interceptor了,会执行target对应的方法,执行上面的方法后得到最终的方法的返回值,再执行Advice对应的方法

AbstractAdvisorAutoProxyCreator

DefaultAdvisorAutoProxyCreator的父类是AbstractAdvisorAutoProxyCreator。

AbstractAdvisorAutoProxyCreator非常强大以及重要,只要Spring容器中存在这个类型的Bean,就相当于开启了AOP,AbstractAdvisorAutoProxyCreator实际上就是一个BeanPostProcessor,所以在创建某个Bean时,就会进入到它对应的生命周期方法中,比如:在某个Bean初始化之后,会调用wrapIfNeceesary()方法进行AOP,底层逻辑是,AbstractAdvisorAutoProxyCreator会找到所有的Advisor,然后判断当前这个Bean是否存在某个Advisor与之匹配(根据Poincut),如果匹配就表示当前这个Bean有对应的切面逻辑,需要进行AOP,需要产生一个代理对象。

@EnableAspectJAutoProxy

这个注解主要就是往Spring容器中添加一个AnnotationAwareAspectJAutoProxyCreator类型的Bean。

image.png

AspectJAwareAdvisorAutoProxyCreator继承了AbstractAdvisorAutoProxyCreator,重写了findCandidateAdvisors()方法,AbstractAdvisorAutoProxyCreator只能找到所有Advisor类型的Bean对象,但是AspectJAwareAdvisorAutoProxyCreator除开可以找到所有Advisor类型的Bean对象,还能把@Aspect注解所标注的Bean中的@Before等注解及方法进行解析,并生成对应的Advisor对象。

所以,可以理解@EanbleAspectJAutoProxy,其实就是想SPring容器中添加了一个AbstractAdvisorAutoProxyCreator类型的Bean,从而开启了AOP,并且换回解析@Before等注解生成Advisor。

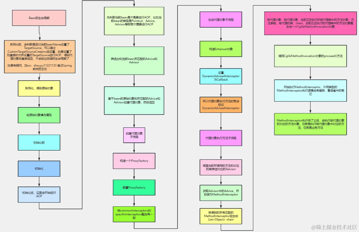
Spring中AOP原理流程图

image.png

Introduction

www.cnblogs.com/powerwu/art…

LoadTimeWeaver

www.cnblogs.com/davidwang45…