JVM | 从类加载到JVM内存结构

9,317 阅读14分钟

引言

我在上篇文章:[JVM | 基于类加载的一次完全实践]JVM | 基于类加载的一次完全实践 - 掘金 (juejin.cn) 中为你讲解如何请“建筑工人”来做一些定制化的工作。但是,大型的Java应用程序时,材料(类)何止数万,我们直接堆放在工地上(JVM)上吗?相反,JVM有着一套精密的管理机制,来确保类的加载、验证、解析和初始化等任务能够有序且高效地完成。 在Java的世界中,虚拟机(JVM)是我们每一个程序的运行环境,而它的内存结构更是决定我们程序运行性能的关键因素。理解JVM的内存结构,不仅可以帮助我们编写出更高效的代码,而且可以在程序出现问题时,更快地定位并解决问题。然而,JVM内存结构的复杂性,很多人仍然存在许多误解和疑惑。 在本篇文章中,我们将详细地探讨这些“建筑工人”是如何处理“建筑材料”的,从而帮助你更深入地理解JVM类加载和初始化的内部工作机制。希望通过这篇文章,可以带你更深入地理解Java程序的运行机制。让我们开始吧!


类的加载

我在之前为你讲解了类的生命周期,你还记得吗?我们来回顾下:加载、验证、准备、解析、初始化、使用和卸载。 接下来,我们再深入分析完整的过程。

加载类进JVM内存

还是以Building为例。假设你在编译器中编写了Building类,并生成了相应的字节码文件Building.class。当你启动你的Java程序时,首先JVM启动并初始化。在这个过程中,JVM的类装载子系统起着关键的作用。类装载子系统的主要职责就是加载类到JVM中。当类被加载时,Java虚拟机首先将类的元信息放入运行时数据区的元空间中,然后在堆中生成java.lang.Class类的实例。这个Class对象会包含指向元空间中类元信息的引用。文字还是过于抽象,我画了一张图,你看: 在这里插入图片描述

这里有几个让人混淆的地方,我来为你解释一下:

两个Class

图中有两处Building.class。但是,此Class非彼Class。第一步的Class代表着Building的字节码文件。而第二步的Class则为指向Building类元信息的Class对象。

两处元空间

这里我从不同的JDK内存结构讲起,你可以比较这两者差异: 在JDK7里,类元数据信息被存储在堆的一部分,叫做方法区,它需要参与垃圾回收,但时常被GC忽略。所以方法区的存在让内存管理成本变高,而且在空间分配不当的情况下,容易出现内存溢出的情况。 所以在JDK8时,将方法区改为元空间,并把其移到本地内存中,这样可以更好地管理内存,避免出现内存溢出的情况。

JVM内存和直接内存

在图中你可以看到,JVM内存本地内存都属于(物理)内存的一部分,为什么要把它们分开讨论呢?因为目标不同,JVM是由JVM进程管理的一块内存空间,它可以对其中的内存进行自动垃圾收集。而本地内存是不受JVM管理,而且不受JVM内存设置的限制。

直接内存和(操作系统)内存

虽然直接内存不受垃圾回收管理。但是它依然是Java虚拟机从操作系统申请的。它可以用于高效的I/O操作,如果你想使用直接内存空间可以使用这个方法:ByteBuffer.allocateDirect()


类的链接过程

接下来我们看下链接的过程,链接分为三步:验证阶段,准备阶段,解析阶段。这个过程由类加载子系统来完成,我们来看下:

验证阶段

JVM 读取类文件后,需要对其进行验证,确保这个类文件满足 JVM规范要求,不会有安全问题。

准备阶段

JVM 为类的静态变量分配内存,并且为它们设置默认值。在我们的 Building 类中,constructionYear 就是一个静态变量,所以它会在这个阶段被初始化为 0(对于 int 类型,初始化默认值为 0)。静态变量是属于类的,我们会把它放在元空间中,你看: 在这里插入图片描述

解析阶段

JVM 将类的二进制数据中的符号引用替换为直接引用。这个过程是在元空间完成的。符号引用就是一组符号来描述所引用的目标,直接引用就是直接指向目标的指针、相对偏移量或者是一个能直接定位到目标的句柄。 直接引用好理解,符号应用是啥?以Building为例,符号引用就是:org.kfaino.jvm.Building.construct:()Lorg/kfaino/jvm/Building; 这两个东西都在元空间的运行时常量池中,你看:

在这里插入图片描述


类的初始化阶段

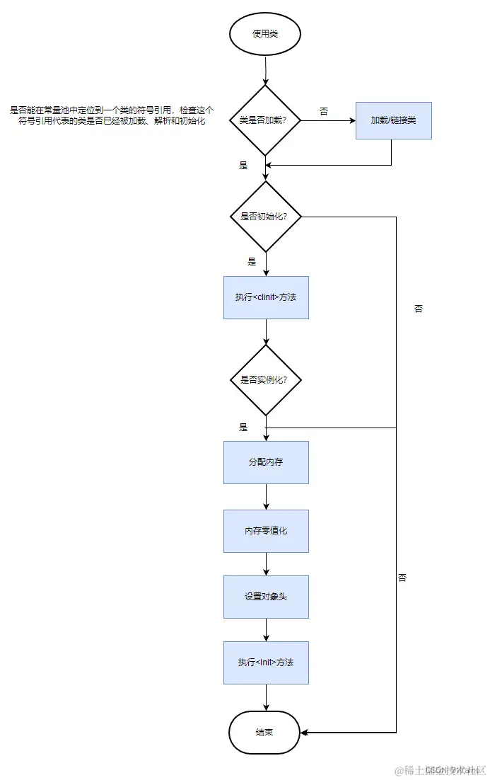
在讲类初始化之前,我们应该要知道类什么时候开始初始化,什么时候又不初始化?这里也是面试的常考题,我们来重点分析下。


类什么时候不初始化?

我直接以代码举例,你可以看下:

static String CONSTANT = "我是静态常量,我要被放到堆的常量池里面了";
static int i = 128;

这里展示了两种情况,引用类型的String会被放到堆的字符串常量池中,而int类型则会被放在上面的元空间的静态变量中,你可以结合上面的图理解。接下来,我们看下初始化的情况。


类什么时候开始初始化?

还是以代码举例,你可以看下:

Building building = new Building();
Building.静态方法();
// 如果initializeBoolean为false也不会初始化
Class<?> clazz = Class.forName("org.kfaino.jvm.Building");

// 作为父类的情况
class SubBuilding extends Building {}

看完这些初始化的情况之后,我们来看下具体是怎么初始化的。


类的初始化

初始化阶段首先会为对象分配内存,内存分配完成后,需要将分配给对象的内存空间都初始化为零值(分配零值)。然后设置对象头。分配内存好理解,因为当Class被加载进元空间中就已经可以算出每个类型的内存大小了。至于对象头,我打算在垃圾回收时为你讲解,限于篇幅,这里按下不表。 这里的分配零值也有可考的内容,你看:

public class ZeroTest {
    int i;  
    public void testMethod() {
        int j;  
        System.out.println(i);  
        // Variable 'j' might not have been initialized
        System.out.println(j);  
    }
}

因为i在初始化时有分配0,所有可以正常输出。但是j是局部变量,没有初始化就会报错。

做完这三件事之后,JVM 会执行类的初始化代码。对于 Building 类来说,constructionYear 在这个阶段会被初始化为 2023,这个值是在类的静态初始化器(<clinit>)中设置的。 我在上篇文章中说到:如果我们在多线程中使用类加载器,可能会导致类被重复加载多次。除了会浪费资源外,还会导致我们一些静态初始化代码被执行多次。 指的就是<clinit> 。有关也有一个常见的面试题,我为你展示代码,你暂停思考下,结果如何:

public class Building {
    static int constructionYear = 2023;

    static {
        constructionYear = 2024;
    }

    public static void main(String[] args) {
        System.out.println(constructionYear);
    }
}

想好了吗?最终答案是2024。因为静态变量和静态代码块会放在静态初始化器中按顺序执行的。


使用

在完成初始化后,类就可以被应用程序正常使用了。当你调用一个方法时,JVM会为这个方法创建一个新的栈帧,并压入到当前线程的Java栈中。Java栈是线程私有的内存区域,用于存储每个方法调用的状态,包括局部变量、操作数栈、动态链接等信息。

方法调用

方法调用具体过程是什么样的呢? 依然以 Building 为例, 我i先改造下它,加上一个计算建筑年龄的方法,你看:

public class Building {
    private static final int CONSTRUCTION_YEAR = 1998;

    public int calculateAge(int currentYear) {
        return currentYear - CONSTRUCTION_YEAR;
    }
}

接下来,假设有一段代码调用了 calculateAge 方法:

public static void main(String[] args) {
    Building building = new Building();
    int age = building.calculateAge(2023);
}

calculateAge 方法被调用时,我们来看下在JVM虚拟机内存发生了什么?为了方便你理解, 我事先画了一张图,你看: 在这里插入图片描述 我在图中完整标注出执行顺序,你可以暂停看下。接下来我详细的为你解释:

  1. 方法调用:当Java代码执行到building.calculateAge(2023)时,首先JVM会通过对象引用(即building)查找到类Building,然后在类中查找calculateAge方法的符号引用。
  2. 动态链接:JVM会根据Building类中的符号引用找到calculateAge方法在运行时常量池中的直接引用,获取改方法的内存地址。
  3. 创建新的栈帧:JVM为调用的方法创建一个新的栈帧,并推入当前线程的Java栈顶。这个栈帧包含局部变量表、操作数栈、动态链接和方法出口
  4. 初始化局部变量表:JVM将方法调用的参数(即currentYearthis)存储到新栈帧的局部变量表中。
  5. 更新程序计数器:JVM的程序计数器更新为calculateAge方法的第一条字节码指令。
  6. 执行方法体: JVM开始执行calculateAge方法的字节码。当执行到currentYear - CONSTRUCTION_YEAR时,它会将currentYearCONSTRUCTION_YEAR推入操作数栈,然后执行减法操作,并将结果推入操作数栈顶。
  7. 方法返回:执行完calculateAge方法后,JVM将操作数栈顶的结果(即年龄)作为方法返回值,并将calculateAge方法的栈帧从Java栈中弹出。
  8. 接收返回值:calculateAge方法的返回值被推入调用者(即main方法)的操作数栈中,并赋值给局部变量age
  9. 更新程序计数器:JVM的程序计数器更新为main方法的下一条指令。

至此,我们就完成了从类的加载,到类的实例化,再到类的使用完整的过程。在这个过程中,你可以看到JVM运行时数据区的各个部分是如何协同工作的。细心体会之后,你会发现类的加载和初始化阶段主要与元空间有关,而类的实例化阶段主要与堆有关。顺便我画了一张图,你可以看一下: 在这里插入图片描述 接下来我们来看下类不用之后如何被卸载。


卸载

垃圾回收

Building对象不再被任何引用变量引用时(对象不可达),它就成为了垃圾。在某个时间点,垃圾收集器会回收这个对象占用的堆内存,这块我将在后续的垃圾回收为你详细讲解。

类的完全卸载

如果Building类的ClassLoader实例被回收,且没有任何线程在Building类的方法内执行,且没有任何Java栈帧持有Building类的方法的引用,那么JVM会判断Building类可以被卸载,并可能在未来的某个时间点,由垃圾收集器回收其在元空间内占用的内存。对,你没听错。方法区也可以进行垃圾回收。但是,类的完全卸载是一件苛刻的事情,你还记得我在第一篇文章中说的AppClassLoader吗?它是由BootstrapClassLoader创建,它的生命周期与JVM一样长,不会被垃圾回收。所以由AppClassLoader创建的类不会被卸载。当然,如果你想要卸载类,可以用第二篇文章中的自定义类加载器。


文中重要部分解析

初始化和未初始化

我在前面强调:什么时候会进行类的初始化阶段,什么会只进行加载和链接。知道这两个差异有什么用呢?我们在编写代码的时候可以减少内存开销,我们现在知道类的初始化阶段需要分配内存,如果我们写一个懒加载,在使用时才初始化,那么我们的内存就会减少很多。相信你已经明白它的价值了。当然,空有概念没有代码可不行,我为你举一个例子,你可以看下:

public class ConfigManager {
    private Map<String, Supplier<Config>> allConfigs = new HashMap<>();

    public ConfigManager() {
        // 在初始化阶段,只是将配置类的构造函数注册到map中
        allConfigs.put("config1", Config1::new);
        allConfigs.put("config2", Config2::new);
        // ...
        allConfigs.put("configN", ConfigN::new);
    }

    public Config getConfig(String name) {
        return allConfigs.get(name).get();
    }
}

相比原来new的操作,我使用了Config1::new。它不会在一开始就被初始化,而是在我们getConfig()的时候,才进行初始化。这就是专家级和普通级别程序员的差距。

直接内存VSJVM内存

我在之前为你提到:ByteBuffer.allocateDirect() 方法,它可以使用直接内存。用直接内存有什么好处?答案是可以减少内存复制的开销,直接缓冲区可以直接在内存中进行数据操作,无需将数据复制到Java堆内存中。还是老规矩,我用代码为你演示一个读取文件IO的场景,你看:

	// 一个5G的视频
    private static final String FILE_PATH = "C:\\Users\\xxx\\Desktop\\1.mp4";
    // 1MB
    private static final int BUFFER_SIZE = 1024 * 1024;

    public static void main(String[] args) throws Exception {
    	// 我用了懒加载
        testBufferAllocator(ByteBuffer::allocate, "Heap Buffer");
        testBufferAllocator(ByteBuffer::allocateDirect, "Direct Buffer");
    }

    private static void testBufferAllocator(BufferAllocator allocator, String testName) throws Exception {
        try (FileChannel channel = FileChannel.open(Paths.get(FILE_PATH), StandardOpenOption.READ)) {
            ByteBuffer buffer = allocator.allocate(BUFFER_SIZE);

            Instant start = Instant.now();
            while (channel.read(buffer) > 0) {
                buffer.clear();
            }
            Instant end = Instant.now();

            System.out.printf("%s: %s ms%n", testName, Duration.between(start, end).getNano() / 1000000);
        }
    }

    private interface BufferAllocator {
        ByteBuffer allocate(int capacity);
    }

我分别用堆缓存直接缓存来测试它们两个的吞吐量。我们来看下结果:

Connected to the target VM, address: '127.0.0.1:5061', transport: 'socket'
Heap Buffer: 934 ms
Direct Buffer: 765 ms
Disconnected from the target VM, address: '127.0.0.1:5061', transport: 'socket'

Process finished with exit code 0

直接内存比堆内存快了将近200ms。这两种内存的差距就在于堆内存多出了数据从内核缓冲区复制到Java堆内存中的缓冲区步骤。


关于intern()方法

我在上面说到,String类型的静态变量会被放到堆的字符串常量池中。它的目的就是为了减少相同字符串初始化带来的开销。当然,这样的设计就会带来一个问题。你来看下这段代码:

String s1 = "Building";
String s2 = new String("Building");
System.out.println(s1 == s2);
System.out.println(s1 == s2.intern()); 

输出结果是多少呢?暂停思考下,有答案了你再接着往下看

我来公布答案:第一个为false ,因为 s2 是一个新的字符串实例:第二个为true,因为 s2.intern() 返回的是字符串常量池中的 "Hello";

如果你感兴趣还可以阅读官方文档,我对相关部分进行了截图,你可以看下,链接已放在参考文献中,如果你感兴趣,也可以阅读。 在这里插入图片描述

总结

至此,本篇完结。我们来回顾一下:本篇文章是类加载过渡到JVM内存结构的衔接文章。为了让你把之前的知识串起来,我结合了内存结构重新为你讲解类的生命周期。希望看完这篇文章,你会有不一样的收获。

参考文献

  1. Java虚拟机规范(Java SE 8版)
  2. JVMInternals
  3. JavaGuide Java内存区域详解

后续

本篇文章从类的完整生命周期的角度为你深入解析了JVM内存结构,但仍有一些细节未涉及,例如:本地方法栈的具体工作方式,以及本地方法是C++代码,它是如何运作的?在接下来的文章中,我将进一步展开,为你勾勒出JVM内存结构的全貌,让你对其有更深入、全面的理解。敬请继续关注!