C++的向上转型

844 阅读5分钟

在 C/C++ 中经常会发生数据类型的转换,例如将 int 类型的数据赋值给 float 类型的变量时,编译器会先把 int 类型的数据转换为 float 类型再赋值;反过来,float 类型的数据在经过类型转换后也可以赋值给 int 类型的变量。

数据类型转换的前提是,编译器知道如何对数据进行取舍。例如:

    int a = 10.9;
    printf("%d\n", a);

输出结果为 10,编译器会将小数部分直接丢掉(不是四舍五入)。再如:

    float b = 10;
    printf("%f\n", b);

输出结果为 10.000000,编译器会自动添加小数部分。

类其实也是一种数据类型,也可以发生数据类型转换,不过这种转换只有在基类和派生类之间才有意义,并且只能将派生类赋值给基类,包括将派生类对象赋值给基类对象、将派生类指针赋值给基类指针、将派生类引用赋值给基类引用,这在 C++ 中称为向上转型(Upcasting)。相应地,将基类赋值给派生类称为向下转型(Downcasting)。

向上转型非常安全,可以由编译器自动完成;向下转型有风险,需要程序员手动干预。

向上转型和向下转型是面向对象编程的一种通用概念,它们也存在于 Java、C# 等编程语言中。

将派生类对象赋值给基类对象

下面的例子演示了如何将派生类对象赋值给基类对象:

    #include <iostream>
    using namespace std;
    //基类
    class A{
    public:
        A(int a);
    public:
        void display();
    public:
        int m_a;
    };
    A::A(int a): m_a(a){ }
    void A::display(){
        cout<<"Class A: m_a="<<m_a<<endl;
    }
    //派生类
    class B: public A{
    public:
        B(int a, int b);
    public:
        void display();
    public:
        int m_b;
    };
    B::B(int a, int b): A(a), m_b(b){ }
    void B::display(){
        cout<<"Class B: m_a="<<m_a<<", m_b="<<m_b<<endl;
    }
    int main(){
        A a(10);
        B b(66, 99);
        //赋值前
        a.display();
        b.display();
        cout<<"--------------"<<endl;
        //赋值后
        a = b;
        a.display();
        b.display();
        return 0;
    }

运行结果:

Class A: m_a=10

Class B: m_a=66, m_b=99


Class A: m_a=66

Class B: m_a=66, m_b=99

本例中 A 是基类, B 是派生类,a、b 分别是它们的对象,由于派生类 B 包含了从基类 A 继承来的成员,因此可以将派生类对象 b 赋值给基类对象 a。通过运行结果也可以发现,赋值后 a 所包含的成员变量的值已经发生了变化。

赋值的本质是将现有的数据写入已分配好的内存中,对象的内存只包含了成员变量,所以对象之间的赋值是成员变量的赋值,成员函数不存在赋值问题。

运行结果也有力地证明了这一点,虽然有a=b;这样的赋值过程,但是 a.display() 始终调用的都是 A 类的 display() 函数。换句话说,对象之间的赋值不会影响成员函数,也不会影响 this 指针。将派生类对象赋值给基类对象时,会舍弃派生类新增的成员,也就是“大材小用”,如下图所示:

可以发现,即使将派生类对象赋值给基类对象,基类对象也不会包含派生类的成员,所以依然不同通过基类对象来访问派生类的成员。对于上面的例子,a.m_a 是正确的,但 a.m_b 就是错误的,因为 a 不包含成员 m_b。

这种转换关系是不可逆的,只能用派生类对象给基类对象赋值,而不能用基类对象给派生类对象赋值。

理由很简单,基类不包含派生类的成员变量,无法对派生类的成员变量赋值。同理,同一基类的不同派生类对象之间也不能赋值。要理解这个问题,还得从赋值的本质入手。赋值实际上是向内存填充数据,当数据较多时很好处理,舍弃即可;本例中将 b 赋值给 a 时(执行a=b;语句),成员 m_b 是多余的,会被直接丢掉,所以不会发生赋值错误。但当数据较少时,问题就很棘手,编译器不知道如何填充剩下的内存;如果本例中有b= a;这样的语句,编译器就不知道该如何给变量 m_b 赋值,所以会发生错误。

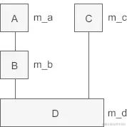
将派生类指针赋值给基类指针

除了可以将派生类对象赋值给基类对象(对象变量之间的赋值),还可以将派生类指针赋值给基类指针(对象指针之间的赋值)。我们先来看一个多继承的例子,继承关系为:

下面的代码实现了这种继承关系:

    #include <iostream>
    using namespace std;
    //基类A
    class A{
    public:
        A(int a);
    public:
        void display();
    protected:
        int m_a;
    };
    A::A(int a): m_a(a){ }
    void A::display(){
        cout<<"Class A: m_a="<<m_a<<endl;
    }
    //中间派生类B
    class B: public A{
    public:
        B(int a, int b);
    public:
        void display();
    protected:
        int m_b;
    };
    B::B(int a, int b): A(a), m_b(b){ }
    void B::display(){
        cout<<"Class B: m_a="<<m_a<<", m_b="<<m_b<<endl;
    }
    //基类C
    class C{
    public:
        C(int c);
    public:
        void display();
    protected:
        int m_c;
    };
    C::C(int c): m_c(c){ }
    void C::display(){
        cout<<"Class C: m_c="<<m_c<<endl;
    }
    //最终派生类D
    class D: public B, public C{
    public:
        D(int a, int b, int c, int d);
    public:
        void display();
    private:
        int m_d;
    };
    D::D(int a, int b, int c, int d): B(a, b), C(c), m_d(d){ }
    void D::display(){
        cout<<"Class D: m_a="<<m_a<<", m_b="<<m_b<<", m_c="<<m_c<<", m_d="<<m_d<<endl;
    }
    int main(){
        A *pa = new A(1);
        B *pb = new B(2, 20);
        C *pc = new C(3);
        D *pd = new D(4, 40, 400, 4000);
        pa = pd;
        pa -> display();
        pb = pd;
        pb -> display();
        pc = pd;
        pc -> display();
        cout<<"-----------------------"<<endl;
        cout<<"pa="<<pa<<endl;
        cout<<"pb="<<pb<<endl;
        cout<<"pc="<<pc<<endl;
        cout<<"pd="<<pd<<endl;
        return 0;
    }

运行结果:

Class A: m_a=4

Class B: m_a=4, m_b=40

Class C: m_c=400


pa=0x9b17f8

pb=0x9b17f8

pc=0x9b1800

pd=0x9b17f8

本例中定义了多个对象指针,并尝试将派生类指针赋值给基类指针。与对象变量之间的赋值不同的是,对象指针之间的赋值并没有拷贝对象的成员,也没有修改对象本身的数据,仅仅是改变了指针的指向。

1) 通过基类指针访问派生类的成员

请读者先关注第 68 行代码,我们将派生类指针 pd 赋值给了基类指针 pa,从运行结果可以看出,调用 display() 函数时虽然使用了派生类的成员变量,但是 display() 函数本身却是基类的。也就是说,将派生类指针赋值给基类指针时,通过基类指针只能使用派生类的成员变量,但不能使用派生类的成员函数,这看起来有点不伦不类,究竟是为什么呢?第 71、74 行代码也是类似的情况。

pa 本来是基类 A 的指针,现在指向了派生类 D 的对象,这使得隐式指针 this 发生了变化,也指向了 D 类的对象,所以最终在 display() 内部使用的是 D 类对象的成员变量,相信这一点不难理解。

编译器虽然通过指针的指向来访问成员变量,但是却不通过指针的指向来访问成员函数:编译器通过指针的类型来访问成员函数。对于 pa,它的类型是 A,不管它指向哪个对象,使用的都是 A 类的成员函数,具体原因已在《C++函数编译原理和成员函数的实现》中做了详细讲解。

概括起来说就是:编译器通过指针来访问成员变量,指针指向哪个对象就使用哪个对象的数据;编译器通过指针的类型来访问成员函数,指针属于哪个类的类型就使用哪个类的函数。

2) 赋值后值不一致的情况

本例中我们将最终派生类的指针 pd 分别赋值给了基类指针 pa、pb、pc,按理说它们的值应该相等,都指向同一块内存,但是运行结果却有力地反驳了这种推论,只有 pa、pb、pd 三个指针的值相等,pc 的值比它们都大。也就是说,执行pc = pd;语句后,pc 和 pd 的值并不相等。

这非常出乎我们的意料,按照我们通常的理解,赋值就是将一个变量的值交给另外一个变量,不会出现不相等的情况,究竟是什么导致了 pc 和 pd 不相等呢?我们将在《将派生类指针赋值给基类指针时到底发生了什么?》一节中解开谜底。

将派生类引用赋值给基类引用

引用在本质上是通过指针的方式实现的,这一点已在《引用在本质上是什么,它和指针到底有什么区别》中进行了讲解,既然基类的指针可以指向派生类的对象,那么我们就有理由推断:基类的引用也可以指向派生类的对象,并且它的表现和指针是类似的。

修改上例中 main() 函数内部的代码,用引用取代指针:

    int main(){
        D d(4, 40, 400, 4000);
       
        A &ra = d;
        B &rb = d;
        C &rc = d;
       
        ra.display();
        rb.display();
        rc.display();
        return 0;
    }

运行结果:Class A: m_a=4Class B: m_a=4, m_b=40Class C: m_c=400ra、rb、rc 是基类的引用,它们都引用了派生类对象 d,并调用了 display() 函数,从运行结果可以发现,虽然使用了派生类对象的成员变量,但是却没有使用派生类的成员函数,这和指针的表现是一样的。

引用和指针的表现之所以如此类似,是因为引用和指针并没有本质上的区别,引用仅仅是对指针进行了简单封装,读者可以猛击《引用在本质上是什么,它和指针到底有什么区别》一文深入了解。最后需要注意的是,向上转型后通过基类的对象、指针、引用只能访问从基类继承过去的成员(包括成员变量和成员函数),不能访问派生类新增的成员。