什么是广义表

167 阅读11分钟

目录

什么是广义表

广义表的原子和子表

广义表的表头和表尾

广义表的存储结构详解(包含2种存储方案)

广义表的另一种存储结构

广义表的复制详解(含C语言代码实现)

总结


什么是广义表

广义表(Lists,又称列表)是一种非线性的数据结构,是线性表的一种推广。即广义表中放松对表元素的原子限制容许它们具有其自身结构(即可以有子表) 。它被广泛的应用于人工智能等领域的表处理语言LISP语言中。在LISP语言中,广义表是一种最基本的数据结构,就连LISP 语言的程序也表示为一系列的广义表

前面讲过,数组即可以存储不可再分的数据元素(如数字 5、字符 'a'),也可以继续存储数组(即 n 维数组)。

但需要注意的是,以上两种数据存储形式绝不会出现在同一个数组中。例如,我们可以创建一个整形数组去存储 {1,2,3},我们也可以创建一个二维整形数组去存储 {{1,2,3},{4,5,6}},但数组不适合用来存储类似 {1,{1,2,3}} 这样的数据。

有人可能会说,创建一个二维数组来存储{1,{1,2,3}}。在存储上确实可以实现,但无疑会造成存储空间的浪费。

对于存储 {1,{1,2,3}} 这样的数据,更适合用广义表结构来存储。

广义表,又称列表,也是一种线性存储结构。同数组类似,广义表中既可以存储不可再分的元素,也可以存储广义表,记作:

LS = (a1,a2,…,an)

其中,LS 代表广义表的名称,an 表示广义表存储的数据。广义表中每个 ai 既可以代表单个元素,也可以代表另一个广义表。

广义表的原子和子表

通常,广义表中存储的单个元素称为 "原子",而存储的广义表称为 "子表"。

例如创建一个广义表 LS = {1,{1,2,3}},我们可以这样解释此广义表的构成:广义表 LS 存储了一个原子 1 和子表 {1,2,3}。

以下是广义表存储数据的一些常用形式:

  • A = ():A 表示一个广义表,只不过表是空的。
  • B = (e):广义表 B 中只有一个原子 e。
  • C = (a,(b,c,d)) :广义表 C 中有两个元素,原子 a 和子表 (b,c,d)。
  • D = (A,B,C):广义表 D 中存有 3 个子表,分别是A、B和C。这种表示方式等同于 D = ((),(e),(b,c,d)) 。
  • E = (a,E):广义表 E 中有两个元素,原子 a 和它本身。这是一个递归广义表,等同于:E = (a,(a,(a,…)))。


注意,A = () 和 A = (()) 是不一样的。前者是空表,而后者是包含一个子表的广义表,只不过这个子表是空表。

广义表的表头和表尾

当广义表不是空表时,称第一个数据(原子或子表)为"表头",剩下的数据构成的新广义表为"表尾"。

强调一下,除非广义表为空表,否则广义表一定具有表头和表尾,且广义表的表尾一定是一个广义表。

例如在广义表中 LS={1,{1,2,3},5} 中,表头为原子 1,表尾为子表 {1,2,3} 和原子 5 构成的广义表,即 {{1,2,3},5}。

再比如,在广义表 LS = {1} 中,表头为原子 1 ,但由于广义表中无表尾元素,因此该表的表尾是一个空表,用 {} 表示。

广义表的存储结构详解(包含2种存储方案)

由于广义表中既可存储原子(不可再分的数据元素),也可以存储子表,因此很难使用顺序存储结构表示,通常情况下广义表结构采**用链表**实现。

使用顺序表实现广义表结构,不仅需要操作 n 维数组(例如 {1,{2,{3,4}}} 就需要使用三维数组存储),还会造成存储空间的浪费。

使用链表存储广义表,首先需要确定链表中节点的结构。由于广义表中可同时存储原子和子表两种形式的数据,因此链表节点的结构也有两种,如图 1 所示:


广义表节点的两种类型


图 1 广义表节点的两种类型


如图 1 所示,表示原子的节点由两部分构成,分别是 tag 标记位和原子的值,表示子表的节点由三部分构成,分别是 tag 标记位、hp 指针和 tp 指针。

tag 标记位用于区分此节点是原子还是子表,通常原子的 tag 值为 0,子表的 tag 值为 1。子表节点中的 hp 指针用于连接本子表中存储的原子或子表,tp 指针用于连接广义表中下一个原子或子表。

因此,广义表中两种节点的 C 语言表示代码为:

  1. typedef struct GLNode{

  2. int tag;//标志域

  3. union{

  4. char atom;//原子结点的值域

  5. struct{

  6. struct GLNode * hp,*tp;

  7. }ptr;//子表结点的指针域,hp指向表头;tp指向表尾

  8. }subNode;

  9. }*Glist;

这里用到了 union 共用体,因为同一时间此节点不是原子节点就是子表节点,当表示原子节点时,就使用 atom 变量;反之则使用 ptr 结构体。

例如,广义表 {a,{b,c,d}} 是由一个原子 a 和子表 {b,c,d} 构成,而子表 {b,c,d} 又是由原子 b、c 和 d 构成,用链表存储该广义表如图 2 所示:


广义表 {a,{b,c,d}} 的结构示意图


图 2 广义表 {a,{b,c,d}} 的结构示意图


图 2 可以看到,存储原子 a、b、c、d 时都是用子表包裹着表示的,因为原子 a 和子表 {b,c,d} 在广义表中同属一级,而原子 b、c、d 也同属一级。

图 2 中链表存储的广义表用 C  语言代码表示为:

  1. Glist creatGlist(Glist C) {

  2. //广义表C

  3. C = (Glist)malloc(sizeof(Glist));

  4. C->tag = 1;

  5. //表头原子‘a’

  6. C->subNode.ptr.hp = (Glist)malloc(sizeof(Glist));

  7. C->subNode.ptr.hp->tag = 0;

  8. C->subNode.ptr.hp->subNode.atom = 'a';

  9. //表尾子表(b,c,d),是一个整体

  10. C->subNode.ptr.tp = (Glist)malloc(sizeof(Glist));

  11. C->subNode.ptr.tp->tag = 1;

  12. C->subNode.ptr.tp->subNode.ptr.hp = (Glist)malloc(sizeof(Glist));

  13. C->subNode.ptr.tp->subNode.ptr.tp = NULL;

  14. //开始存放下一个数据元素(b,c,d),表头为‘b’,表尾为(c,d)

  15. C->subNode.ptr.tp->subNode.ptr.hp->tag = 1;

  16. C->subNode.ptr.tp->subNode.ptr.hp->subNode.ptr.hp = (Glist)malloc(sizeof(Glist));

  17. C->subNode.ptr.tp->subNode.ptr.hp->subNode.ptr.hp->tag = 0;

  18. C->subNode.ptr.tp->subNode.ptr.hp->subNode.ptr.hp->subNode.atom = 'b';

  19. C->subNode.ptr.tp->subNode.ptr.hp->subNode.ptr.tp = (Glist)malloc(sizeof(Glist));

  20. //存放子表(c,d),表头为c,表尾为d

  21. C->subNode.ptr.tp->subNode.ptr.hp->subNode.ptr.tp->tag = 1;

  22. C->subNode.ptr.tp->subNode.ptr.hp->subNode.ptr.tp->subNode.ptr.hp = (Glist)malloc(sizeof(Glist));

  23. C->subNode.ptr.tp->subNode.ptr.hp->subNode.ptr.tp->subNode.ptr.hp->tag = 0;

  24. C->subNode.ptr.tp->subNode.ptr.hp->subNode.ptr.tp->subNode.ptr.hp->subNode.atom = 'c';

  25. C->subNode.ptr.tp->subNode.ptr.hp->subNode.ptr.tp->subNode.ptr.tp = (Glist)malloc(sizeof(Glist));

  26. //存放表尾d

  27. C->subNode.ptr.tp->subNode.ptr.hp->subNode.ptr.tp->subNode.ptr.tp->tag = 1;

  28. C->subNode.ptr.tp->subNode.ptr.hp->subNode.ptr.tp->subNode.ptr.tp->subNode.ptr.hp = (Glist)malloc(sizeof(Glist));

  29. C->subNode.ptr.tp->subNode.ptr.hp->subNode.ptr.tp->subNode.ptr.tp->subNode.ptr.hp->tag = 0;

  30. C->subNode.ptr.tp->subNode.ptr.hp->subNode.ptr.tp->subNode.ptr.tp->subNode.ptr.hp->subNode.atom = 'd';

  31. C->subNode.ptr.tp->subNode.ptr.hp->subNode.ptr.tp->subNode.ptr.tp->subNode.ptr.tp = NULL;

  32. return C;

  33. }

广义表的另一种存储结构

如果你觉得图 2 这种存储广义表的方式不合理,可以使用另一套表示广义表中原子和子表结构的节点,如图 3 所示:


广义表的另一套节点结构


图 3 广义表的另一套节点结构


如图 3 所示,表示原子的节点构成由 tag 标记位、原子值和 tp 指针构成,表示子表的节点还是由 tag 标记位、hp 指针和 tp 指针构成。

图 3 的节点结构用 C 语言代码表示为:

  1. typedef struct GNode {

  2. int tag;//标志域

  3. union {

  4. int atom;//原子结点的值域

  5. struct GNode* hp;//子表结点的指针域,hp指向表头

  6. }subNode;

  7. struct GNode* tp;//这里的tp相当于链表的next指针,用于指向下一个数据元素

  8. }GLNode, *Glist;

采用图 3 中的节点结构存储广义表 {a,{b,c,d}} 的示意图如图 4 所示:


广义表 {a,{b,c,d}} 的存储结构示意图


图 4 广义表 {a,{b,c,d}} 的存储结构示意图


图 4 存储广义表对应的 C 语言代码为:

  1. Glist creatGlist(Glist C) {

  2. C = (Glist)malloc(sizeof(GLNode));

  3. C->tag = 1;

  4. C->subNode.hp = (Glist)malloc(sizeof(GLNode));

  5. C->tp = NULL;

  6. //表头原子a

  7. C->subNode.hp->tag = 0;

  8. C->subNode.hp->subNode.atom = 'a';

  9. C->subNode.hp->tp = (Glist)malloc(sizeof(GLNode));

  10. C->subNode.hp->tp->tag = 1;

  11. C->subNode.hp->tp->subNode.hp = (Glist)malloc(sizeof(GLNode));

  12. C->subNode.hp->tp->tp = NULL;

  13. //原子b

  14. C->subNode.hp->tp->subNode.hp->tag = 0;

  15. C->subNode.hp->tp->subNode.hp->subNode.atom = 'b';

  16. C->subNode.hp->tp->subNode.hp->tp = (Glist)malloc(sizeof(GLNode));

  17. //原子c

  18. C->subNode.hp->tp->subNode.hp->tp->tag = 0;

  19. C->subNode.hp->tp->subNode.hp->tp->subNode.atom = 'c';

  20. C->subNode.hp->tp->subNode.hp->tp->tp = (Glist)malloc(sizeof(GLNode));

  21. //原子d

  22. C->subNode.hp->tp->subNode.hp->tp->tp->tag = 0;

  23. C->subNode.hp->tp->subNode.hp->tp->tp->subNode.atom = 'd';

  24. C->subNode.hp->tp->subNode.hp->tp->tp->tp = NULL;

  25. return C;

  26. }

需要初学者注意的是,无论采用以上哪一种节点结构存储广义表,都不要破坏广义表中各数据元素之间的并列关系。拿 {a,{b,c,d}} 来说,原子 a 和子表 {b,c,d} 是并列的,而在子表 {b,c,d} 中原子 b、c、d 是并列的。

广义表的复制详解(含C语言代码实现)

对于任意一个非空广义表来说,都是由两部分组成:表头和表尾。反之,

只要确定的一个广义表的表头和表尾,那么这个广义表就可以唯一确定下来。

复制一个广义表,也是不断的复制表头和表尾的过程。如果表头或者表尾同样是一个广义表,依旧复制其表头和表尾。

所以,复制广义表的过程,其实就是不断的递归,复制广义表中表头和表尾的过程。

递归的出口有两个:

  1. 如果当前遍历的数据元素为空表,则直接返回空表。
  2. 如果当前遍历的数据元素为该表的一个原子,那么直接复制,返回即可。


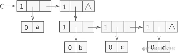
还拿广义表 C 为例:

广义表C的结构示意图


图1 广义表 C 的结构示意图


代码实现:

  1. #include <stdio.h>

  2. #include <stdlib.h>

  3. typedef struct GLNode{

  4. int tag;//标志域

  5. union{

  6. char atom;//原子结点的值域

  7. struct{

  8. struct GLNode * hp,*tp;

  9. }ptr;//子表结点的指针域,hp指向表头;tp指向表尾

  10. };

  11. }*Glist,GNode;

  12. Glist creatGlist(Glist C){

  13. //广义表C

  14. C=(Glist)malloc(sizeof(GNode));

  15. C->tag=1;

  16. //表头原子‘a’

  17. C->ptr.hp=(Glist)malloc(sizeof(GNode));

  18. C->ptr.hp->tag=0;

  19. C->ptr.hp->atom='a';

  20. //表尾子表(b,c,d),是一个整体

  21. C->ptr.tp=(Glist)malloc(sizeof(GNode));

  22. C->ptr.tp->tag=1;

  23. C->ptr.tp->ptr.hp=(Glist)malloc(sizeof(GNode));

  24. C->ptr.tp->ptr.tp=NULL;

  25. //开始存放下一个数据元素(b,c,d),表头为‘b’,表尾为(c,d)

  26. C->ptr.tp->ptr.hp->tag=1;

  27. C->ptr.tp->ptr.hp->ptr.hp=(Glist)malloc(sizeof(GNode));

  28. C->ptr.tp->ptr.hp->ptr.hp->tag=0;

  29. C->ptr.tp->ptr.hp->ptr.hp->atom='b';

  30. C->ptr.tp->ptr.hp->ptr.tp=(Glist)malloc(sizeof(GNode));

  31. //存放子表(c,d),表头为c,表尾为d

  32. C->ptr.tp->ptr.hp->ptr.tp->tag=1;

  33. C->ptr.tp->ptr.hp->ptr.tp->ptr.hp=(Glist)malloc(sizeof(GNode));

  34. C->ptr.tp->ptr.hp->ptr.tp->ptr.hp->tag=0;

  35. C->ptr.tp->ptr.hp->ptr.tp->ptr.hp->atom='c';

  36. C->ptr.tp->ptr.hp->ptr.tp->ptr.tp=(Glist)malloc(sizeof(GNode));

  37. //存放表尾d

  38. C->ptr.tp->ptr.hp->ptr.tp->ptr.tp->tag=1;

  39. C->ptr.tp->ptr.hp->ptr.tp->ptr.tp->ptr.hp=(Glist)malloc(sizeof(GNode));

  40. C->ptr.tp->ptr.hp->ptr.tp->ptr.tp->ptr.hp->tag=0;

  41. C->ptr.tp->ptr.hp->ptr.tp->ptr.tp->ptr.hp->atom='d';

  42. C->ptr.tp->ptr.hp->ptr.tp->ptr.tp->ptr.tp=NULL;

  43. return C;

  44. }

  45. void copyGlist(Glist C, Glist *T){

  46. //如果C为空表,那么复制表直接为空表

  47. if (!C) {

  48. *T=NULL;

  49. }

  50. else{

  51. *T=(Glist)malloc(sizeof(GNode));//C不是空表,给T申请内存空间

  52. //申请失败,程序停止

  53. if (!*T) {

  54. exit(0);

  55. }

  56. (*T)->tag=C->tag;//复制表C的tag值

  57. //判断当前表元素是否为原子,如果是,直接复制

  58. if (C->tag==0) {

  59. (*T)->atom=C->atom;

  60. }else{//运行到这,说明复制的是子表

  61. copyGlist(C->ptr.hp, &((*T)->ptr.hp));//复制表头

  62. copyGlist(C->ptr.tp, &((*T)->ptr.tp));//复制表尾

  63. }

  64. }

  65. }

  66. int main(int argc, const char * argv[]) {

  67. Glist C=NULL;

  68. C=creatGlist(C);

  69. Glist T=NULL;

  70. copyGlist(C,&T);

  71. printf("%c",T->ptr.hp->atom);

  72. return 0;

  73. }

运行结果:

a

总结

在实现复制广义表的过程中,实现函数为:

void copyGlist(Glist C, Glist *T);

其中,Glist *T,等同于: struct GLNode* *T,此为二级指针,不是一级指针。在主函数中,调用此函数时,传入的是指针 T 的地址,而不是 T 。

这里使用的是地址传递,而不是值传递。如果在这里使用值传递,会导致广义表 T 丢失结点,复制失败。