数据结构的树存储结构

360 阅读19分钟

数据结构的树存储结构

之前介绍的所有的数据结构都是线性存储结构。本章所介绍的树结构是一种非线性存储结构, 存储的是具有“一对多”关系的数据元素的集合。

                                                                 

       (A)                                                                        (B) 

图 1 树的示例


图 1(A) 是使用树结构存储的集合 {A,B,C,D,E,F,G,H,I,J,K,L,M} 的示意图。对于数据 A 来说,和数据 B、C、D 有关系;对于数据 B 来说,和 E、F 有关系。这就是“一对多”的关系。

将具有“一对多”关系的集合中的数据元素按照图 1(A)的形式进行存储,整个存储形状在逻辑结构上看,类似于实际生活中倒着的树(图 1(B)倒过来),所以称这种存储结构为“树型”存储结构。

树的结点

结点:使用树结构存储的每一个数据元素都被称为“结点”。例如,图 1(A)中,数据元素 A 就是一个结点;

父结点(双亲结点)、子结点和兄弟结点:对于图 1(A)中的结点 A、B、C、D 来说,A 是 B、C、D 结点的父结点(也称为“双亲结点”),而 B、C、D 都是 A 结点的子结点( 也称“孩子结点”)。对于 B、C、D 来说,它们都有相同的父结点,所以它们互为兄弟结点

树根结点(简称“根结点”):每一个非空树都有且只有一个被称为根的结点。图 1(A)中,结点 A 就是整棵树的根结点。

树根的判断依据为:如果一个结点没有父结点, 那么这个结点就是整棵树的根结点。

叶子结点:如果结点没有任何子结点,那么此结点称为叶子结点(叶结点)。例如图 1(A)中,结点 K、L、F、G、M、I、J 都是这棵树的叶子结点。

子树和空树

子树:如图 1(A)中,整棵树的根结点为结点 A,而如果单看结点 B、E、F、K、L 组成的部分来说,也是棵树,而且节点 B 为这棵树的根结点。所以称 B、E、F、K、L 这几个结点组成的树为整棵树的子树;同样,结点 E、K、L 构成的也是一棵子树,根结点为 E。

注意:单个结点也是一棵树,只不过根结点就是它本身。图 1(A)中,结点 K、L、F 等都是树,且都是整棵树的子树。

知道了子树的概念后,树也可以这样定义:树是由根结点和若干棵子树构成的。

空树:如果集合本身为空,那么构成的树就被称为空树。空树中没有结点。

补充:在树结构中,对于具有同一个根结点的各个子树,相互之间不能有交集。例如,图 1(A)中,除了根结点 A,其余元素又各自构成了三个子树,根结点分别为 B、C、D,这三个子树相互之间没有相同的结点。如果有,就破坏了树的结构,不能算做是一棵树。

结点的度和层次

对于一个结点,拥有的子树数(结点有多少分支)称为结点的度(Degree) 。例如,图 1(A)中,根结点 A 下分出了 3 个子树,所以,结点 A 的度为 3。

一棵树的度是树内各结点的度的最大值。图 1(A)表示的树中,各个结点的度的最大值为 3,所以,整棵树的度的值是 3。

 

结点的层次:从一棵树的树根开始,树根所在层为第一层,根的孩子结点所在的层为第二层,依次类推。对于图 1(A)来说,A 结点在第一层,B、C、D 为第二层,E、F、G、H、I、J 在第三层,K、L、M 在第四层。

一棵树的深度(高度)是树中结点所在的最大的层次。图 1(A)树的深度为 4。

如果两个结点的父结点虽不相同,但是它们的父结点处在同一层次上,那么这两个结点互为堂兄弟。例如,图 1(A)中,结点 G 和 E、F、H、I、J 的父结点都在第二层,所以之间为堂兄弟的关系。

有序树和无序树

如果树中结点的子树从左到右看,谁在左边,谁在右边,是有规定的,这棵树称为有序树;反之称为无序树。

在有序树中,一个结点最左边的子树称为"第一个孩子",最右边的称为"最后一个孩子"。

拿图 1(A)来说,如果是其本身是一棵有序树,则以结点 B 为根结点的子树为整棵树的第一个孩子,以结点 D 为根结点的子树为整棵树的最后一个孩子。

森林

由 m(m >= 0)个互不相交的树组成的集合被称为森林。图 1(A)中 ,分别以 B、C、D 为根结点的三棵子树就可以称为森林。

前面讲到,树可以理解为是由根结点和若干子树构成的,而这若干子树本身是一个森林,所以,树还可以理解为是由根结点和森林组成的。用一个式子表示为:

Tree =(root,F)

其中,root 表示树的根结点,F 表示由 m(m >= 0)棵树组成的森林。

树的表示方法

除了图 1(A)表示树的方法外,还有其他表示方法:


(A)                                         (B)

图2 树的表示形式

图 2(A)是以嵌套的集合的形式表示的(集合之间绝不能相交,即图中任意两个圈不能相交)。

图 2(B)使用的是凹入表示法(了解即可),表示方式是:最长条为根结点,相同长度的表示在同一层次。 例如 B、C、D 长度相同,都为 A 的子结点,E 和 F 长度相同,为 B 的子结点,K 和 L 长度相同,为 E 的子结点,依此类推。

最常用的表示方法是使用广义表的方式。图 1(A)用广义表表示为:

(A , ( B ( E ( K , L ) , F ) , C ( G ) , D ( H ( M ) , I , J ) ) )

总结

树型存储结构类似于家族的族谱,各个结点之间也同样可能具有父子、兄弟、表兄弟的关系。本节中,要重点理解树的根结点和子树的定义,同时要会计算树中各个结点的度和层次,以及树的深度。

什么是二叉树(包含满二叉树和完全二叉树)

简单地理解,满足以下两个条件的树就是二叉树:

  1. 本身是有序树;
  2. 树中包含的各个节点的度不能超过 2,即只能是 0、1 或者 2;


例如,图 1a) 就是一棵二叉树,而图 1b) 则不是。


二叉树示意图


图 1 二叉树示意图

二叉树的性质

经过前人的总结,二叉树具有以下几个性质:

  1. 二叉树中,第 i 层最多有 2i-1 个结点
  2. 如果二叉树的深度为 K,那么此二叉树最多有 2K-1 个结点。
  3. 二叉树中,终端结点数(叶子结点数)为 n0,度为 2 的结点数为 n2,则 n0=n2+1

性质 3 的计算方法为:对于一个二叉树来说,除了度为 0 的叶子结点和度为 2 的结点,剩下的就是度为 1 的结点(设为 n1),那么总结点 n=n0+n1+n2
同时,对于每一个结点来说都是由其父结点分支表示的,假设树中分枝数为 B,那么总结点数 n=B+1。而分枝数是可以通过 n1 和 n2 表示的,即 B=n1+2*n2。所以,n 用另外一种方式表示为 n=n1+2*n2+1。
两种方式得到的 n 值组成一个方程组,就可以得出 n0=n2+1。


二叉树还可以继续分类,衍生出满二叉树和完全二叉树。

满二叉树

如果二叉树中除了叶子结点,每个结点的度都为 2,则此二叉树称为满二叉树。


满二叉树示意图


图 2 满二叉树示意图


如图 2 所示就是一棵满二叉树。

满二叉树除了满足普通二叉树的性质,还具有以下性质:

  1. 满二叉树中第 i 层的节点数为 2n-1 个。
  2. 深度为 k 的满二叉树必有 2k-1 个节点 ,叶子数为 2k-1。
  3. 满二叉树中不存在度为 1 的节点,每一个分支点中都两棵深度相同的子树,且叶子节点都在最底层。
  4. 具有 n 个节点的满二叉树的深度为 log2(n+1)。

完全二叉树

如果二叉树中除去最后一层节点为满二叉树,且最后一层的结点依次从左到右分布,则此二叉树被称为完全二叉树。

完全二叉树示意图


图 3 完全二叉树示意图


如图 3a) 所示是一棵完全二叉树,图 3b) 由于最后一层的节点没有按照从左向右分布,因此只能算作是普通的二叉树。

完全二叉树除了具有普通二叉树的性质,它自身也具有一些独特的性质,比如说,n 个结点的完全二叉树的深度为 ⌊log2n⌋+1。

⌊log2n⌋ 表示取小于 log2n 的最大整数。例如,⌊log24⌋ = 2,而 ⌊log25⌋ 结果也是 2。

对于任意一个完全二叉树来说,如果将含有的结点按照层次从左到右依次标号(如图 3a)),对于任意一个结点 i ,完全二叉树还有以下几个结论成立:

  1. 当 i>1 时,父亲结点为结点 [i/2] 。(i=1 时,表示的是根结点,无父亲结点)
  2. 如果 2*i>n(总结点的个数) ,则结点 i 肯定没有左孩子(为叶子结点);否则其左孩子是结点 2*i 。
  3. 如果 2*i+1>n ,则结点 i 肯定没有右孩子;否则右孩子是结点 2*i+1 。

二叉树的顺序存储结构(看了无师自通)

二叉树的存储结构有两种,分别为顺序存储和链式存储。本节先介绍二叉树的顺序存储结构

二叉树的顺序存储,指的是使用顺序表(数组)存储二叉树。需要注意的是,顺序存储只适用于完全二叉树。换句话说,只有完全二叉树才可以使用顺序表存储。因此,如果我们想顺序存储普通二叉树,需要提前将普通二叉树转化为完全二叉树。

有读者会说,满二叉树也可以使用顺序存储。要知道,满二叉树也是完全二叉树,因为它满足完全二叉树的所有特征。

普通二叉树转完全二叉树的方法很简单,只需给二叉树额外添加一些节点,将其"拼凑"成完全二叉树即可。如图 1 所示:



图 1 普通二叉树的转化


图 1 中,左侧是普通二叉树,右侧是转化后的完全(满)二叉树。

解决了二叉树的转化问题,接下来学习如何顺序存储完全(满)二叉树。

完全二叉树的顺序存储,仅需从根节点开始,按照层次依次将树中节点存储到数组即可。



图 2 完全二叉树示意图


例如,存储图 2 所示的完全二叉树,其存储状态如图 3 所示:



图 3 完全二叉树存储状态示意图


同样,存储由普通二叉树转化来的完全二叉树也是如此。例如,图 1 中普通二叉树的数组存储状态如图 4 所示:



图 4 普通二叉树的存储状态


由此,我们就实现了完全二叉树的顺序存储。

不仅如此,从顺序表中还原完全二叉树也很简单。我们知道,完全二叉树具有这样的性质,将树中节点按照层次并从左到右依次标号(1,2,3,...),若节点 i 有左右孩子,则其左孩子节点为 2*i,右孩子节点为 2*i+1。此性质可用于还原数组中存储的完全二叉树,也就是实现由图 3 到图 2、由图 4 到图 1 的转变。

二叉树的链式存储结构(C语言详解)

本节我们学习二叉树的链式存储结构

普通二叉树示意图


图 1 普通二叉树示意图


如图 1 所示,此为一棵普通的二叉树,若将其采用链式存储,则只需从树的根节点开始,将各个节点及其左右孩子使用链表存储即可。因此,图 1 对应的链式存储结构如图 2 所示:


二叉树链式存储结构示意图


图 2 二叉树链式存储结构示意图


由图 2 可知,采用链式存储二叉树时,其节点结构由 3 部分构成(如图 3 所示):

  • 指向左孩子节点的指针(Lchild);
  • 节点存储的数据(data);
  • 指向右孩子节点的指针(Rchild);

二叉树节点结构


图 3 二叉树节点结构


表示该节点结构的 C 语言代码为:

  1. typedef struct BiTNode{

  2. TElemType data;//数据域

  3. struct BiTNode *lchild,*rchild;//左右孩子指针

  4. struct BiTNode *parent;

  5. }BiTNode,*BiTree;


图 2 中的链式存储结构对应的 C 语言代码为:

  1. #include <stdio.h>

  2. #include <stdlib.h>

  3. #define TElemType int

  4. typedef struct BiTNode{

  5.     TElemType data;//数据域

  6.     struct BiTNode *lchild,*rchild;//左右孩子指针

  7. }BiTNode,*BiTree;

  8. void CreateBiTree(BiTree *T){

  9.     *T=(BiTNode*)malloc(sizeof(BiTNode));

  10.     (*T)->data=1;

  11.     (*T)->lchild=(BiTNode*)malloc(sizeof(BiTNode));

  12.     (*T)->lchild->data=2;

  13.     (*T)->rchild=(BiTNode*)malloc(sizeof(BiTNode));

  14.     (*T)->rchild->data=3;

  15.     (*T)->rchild->lchild=NULL;

  16.     (*T)->rchild->rchild=NULL;

  17.     (*T)->lchild->lchild=(BiTNode*)malloc(sizeof(BiTNode));

  18.     (*T)->lchild->lchild->data=4;

  19.     (*T)->lchild->rchild=NULL;

  20.     (*T)->lchild->lchild->lchild=NULL;

  21.     (*T)->lchild->lchild->rchild=NULL;

  22. }

  23. int main() {

  24.     BiTree Tree;

  25.     CreateBiTree(&Tree);

  26.     printf("%d",Tree->lchild->lchild->data);

  27.     return 0;

  28. }

程序输出结果:

4

其实,二叉树的链式存储结构远不止图 2 所示的这一种。例如,在某些实际场景中,可能会做 "查找某节点的父节点" 的操作,这时可以在节点结构中再添加一个指针域,用于各个节点指向其父亲节点,如图 4 所示:


自定义二叉树的链式存储结构


图 4 自定义二叉树的链式存储结构

这样的链表结构,通常称为三叉链表。

利用图 4 所示的三叉链表,我们可以很轻松地找到各节点的父节点。因此,在解决实际问题时,用合适的链表结构存储二叉树,可以起到事半功倍的效果。

树的双亲表示法

普通树结构的数据。


普通树存储结构


图 1 普通树存储结构


如图 1 所示,这是一棵普通的树,该如何存储呢?通常,存储具有普通树结构数据的方法有 3 种:

  1. 双亲表示法;
  2. 孩子表示法;
  3. 孩子兄弟表示法;


本节先来学习双亲表示法。

双亲表示法采用顺序表(也就是数组)存储普通树,其实现的核心思想是:顺序存储各个节点的同时,给各节点附加一个记录其父节点位置的变量。

注意,根节点没有父节点(父节点又称为双亲节点),因此根节点记录父节点位置的变量通常置为 -1。

例如,采用双亲表示法存储图 1 中普通树,其存储状态如图 2 所示:


双亲表示法存储普通树示意图


图 2 双亲表示法存储普通树示意图

树的孩子表示法

孩子表示法存储普通树采用的是 "顺序表+链表" 的组合结构,其存储过程是:从树的根节点开始,使用顺序表依次存储树中各个节点,需要注意的是,与双亲表示法不同,孩子表示法会给各个节点配备一个链表,用于存储各节点的孩子节点位于顺序表中的位置。

如果节点没有孩子节点(叶子节点),则该节点的链表为空链表。

例如,使用孩子表示法存储图 1a) 中的普通树,则最终存储状态如图 1b) 所示:



图 1 孩子表示法存储普通树示意图


图 1 所示转化为 C 语言代码为:

  1. #include<stdio.h>

  2. #include<stdlib.h>

  3. #define MAX_SIZE 20

  4. #define TElemType char

  5. //孩子表示法

  6. typedef struct CTNode {

  7.     int child;//链表中每个结点存储的不是数据本身,而是数据在数组中存储的位置下标

  8.     struct CTNode * next;

  9. }ChildPtr;

  10. typedef struct {

  11.     TElemType data;//结点的数据类型

  12.     ChildPtr* firstchild;//孩子链表的头指针

  13. }CTBox;

  14. typedef struct {

  15.     CTBox nodes[MAX_SIZE];//存储结点的数组

  16.     int n, r;//结点数量和树根的位置

  17. }CTree;

  18. //孩子表示法存储普通树

  19. CTree initTree(CTree tree) {

  20.     printf("输入节点数量:\n");

  21.     scanf("%d", &(tree.n));

  22.     for (int i = 0; i < tree.n; i++) {

  23.         printf("输入第 %d 个节点的值:\n", i + 1);

  24.         getchar();

  25.         scanf("%c", &(tree.nodes[i].data));

  26.         tree.nodes[i].firstchild = (ChildPtr*)malloc(sizeof(ChildPtr));

  27.         tree.nodes[i].firstchild->next = NULL;

  28.         printf("输入节点 %c 的孩子节点数量:\n", tree.nodes[i].data);

  29.         int Num;

  30.         scanf("%d", &Num);

  31.         if (Num != 0) {

  32.             ChildPtr * p = tree.nodes[i].firstchild;

  33.             for (int j = 0; j < Num; j++) {

  34.                 ChildPtr * newEle = (ChildPtr*)malloc(sizeof(ChildPtr));

  35.                 newEle->next = NULL;

  36.                 printf("输入第 %d 个孩子节点在顺序表中的位置", j + 1);

  37.                 scanf("%d", &(newEle->child));

  38.                 p->next = newEle;

  39.                 p = p->next;

  40.             }

  41.         }

  42.     }

  43.     return tree;

  44. }

  45. void findKids(CTree tree, char a) {

  46.     int hasKids = 0;

  47.     for (int i = 0; i < tree.n; i++) {

  48.         if (tree.nodes[i].data == a) {

  49.             ChildPtr * p = tree.nodes[i].firstchild->next;

  50.             while (p) {

  51.                 hasKids = 1;

  52.                 printf("%c ", tree.nodes[p->child].data);

  53.                 p = p->next;

  54.             }

  55.             break;

  56.         }

  57.     }

  58.     if (hasKids == 0) {

  59.         printf("此节点为叶子节点");

  60.     }

  61. }

  62. int main()

  63. {

  64.     CTree tree;

  65.     for (int i = 0; i < MAX_SIZE; i++) {

  66.         tree.nodes[i].firstchild = NULL;

  67.     }

  68.     tree = initTree(tree);

  69.     //默认数根节点位于数组notes[0]处

  70.     tree.r = 0;

  71.     printf("找出节点 F 的所有孩子节点:");

  72.     findKids(tree, 'F');

  73.     return 0;

  74. }

程序运行结果为:

输入节点数量:
10
输入第 1 个节点的值:
R
输入节点 R 的孩子节点数量:
3
输入第 1 个孩子节点在顺序表中的位置1
输入第 2 个孩子节点在顺序表中的位置2
输入第 3 个孩子节点在顺序表中的位置3
输入第 2 个节点的值:
A
输入节点 A 的孩子节点数量:
2
输入第 1 个孩子节点在顺序表中的位置4
输入第 2 个孩子节点在顺序表中的位置5
输入第 3 个节点的值:
B
输入节点 B 的孩子节点数量:
0
输入第 4 个节点的值:
C
输入节点 C 的孩子节点数量:
1
输入第 1 个孩子节点在顺序表中的位置6
输入第 5 个节点的值:
D
输入节点 D 的孩子节点数量:
0
输入第 6 个节点的值:
E
输入节点 E 的孩子节点数量:
0
输入第 7 个节点的值:
F
输入节点 F 的孩子节点数量:
3
输入第 1 个孩子节点在顺序表中的位置7
输入第 2 个孩子节点在顺序表中的位置8
输入第 3 个孩子节点在顺序表中的位置9
输入第 8 个节点的值:
G
输入节点 G 的孩子节点数量:
0
输入第 9 个节点的值:
H
输入节点 H 的孩子节点数量:
0
输入第 10 个节点的值:
K
输入节点 K 的孩子节点数量:
0
找出节点 F 的所有孩子节点:G H K

使用孩子表示法存储的树结构,正好和双亲表示法相反,适用于查找某结点的孩子结点,不适用于查找其父结点。

其实,我们还可以将双亲表示法和孩子表示法合二为一,那么图 1a) 中普通树的存储效果如图 2所示:



图 2 双亲孩子表示法


使用图 2 结构存储普通树,既能快速找到指定节点的父节点,又能快速找到指定节点的孩子节点。该结构的实现方法很简单,只需整合这两节的代码即可,因此不再赘述。

树的孩子兄弟表示法

一种常用方法——孩子兄弟表示法。


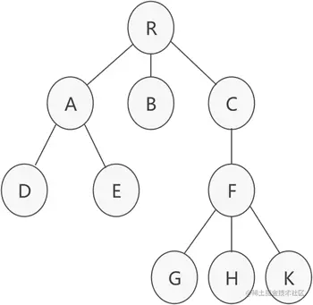
普通树示意图


图 1 普通树示意图


树结构中,位于同一层的节点之间互为兄弟节点。例如,图 1 的普通树中,节点 A、B 和 C 互为兄弟节点,而节点  D、E 和 F 也互为兄弟节点。

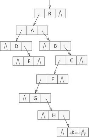
孩子兄弟表示法,采用的是链式存储结构,其存储树的实现思想是:从树的根节点开始,依次用链表存储各个节点的孩子节点和兄弟节点。

因此,该链表中的节点应包含以下 3 部分内容(如图 2 所示):

  1. 节点的值;
  2. 指向孩子节点的指针;
  3. 指向兄弟节点的指针;

节点结构示意图


图 2 节点结构示意图


用 C 语言代码表示节点结构为:

  1. #define ElemType char

  2. typedef struct CSNode{

  3. ElemType data;

  4. struct CSNode * firstchild,*nextsibling;

  5. }CSNode,*CSTree;


以图 1 为例,使用孩子兄弟表示法进行存储的结果如图 3 所示:


孩子兄弟表示法示意图


图 3 孩子兄弟表示法示意图


由图 3 可以看到,节点 R 无兄弟节点,其孩子节点是 A;节点 A 的兄弟节点分别是 B 和 C,其孩子节点为 D,依次类推。

实现图 3 中的 C 语言实现代码也很简单,根据图中链表的结构即可轻松完成链表的创建和使用,因此不再给出具体代码。

接下来观察图 1 和图 3。图 1 为原普通树,图 3 是由图 1 经过孩子兄弟表示法转化而来的一棵树,确切地说,图 3 是一棵二叉树。因此可以得出这样一个结论,即通过孩子兄弟表示法,任意一棵普通树都可以相应转化为一棵二叉树,换句话说,任意一棵普通树都有唯一的一棵二叉树于其对应。

因此,孩子兄弟表示法可以作为将普通树转化为二叉树的最有效方法,通常又被称为"二叉树表示法"或"二叉链表表示法"。