HBase Compaction 原理与线上调优实践

1,349 阅读25分钟

作者:vivo 互联网存储技术团队- Hang Zhengbo

本文对 HBase Compaction 的原理、流程以及限流的策略进行了详细的介绍,列举了几个线上进行调优的案例,最后对 Compaction 的相关参数进行了总结。

一、Compaction 介绍

HBase 是基于一种 LSM-Tree(Log-Structured Merge Tree)体系架构的存储模型设计的,写入时先写入 WAL(Write-Ahead-Log)日志,再写入 Memstore 缓存,满足一定条件后,会执行 Flush 操作将缓存数据刷写到磁盘,生成一个 HFile 数据文件。随着数据不断写入,HFile 文件会越来越多,文件太多导致查询数据时 IO 次数增加,进而影响到 HBase 的查询性能。为了优化读的性能,采用合并小 HFile 的方法来减少文件数量,这种合并 HFile 的操作就称为 Compaction。Compaction 是从一个 Region 的一个 Store 中选择部分 HFile 文件进行合并的过程。合并原理是从这些待合并的数据文件中依次读出 KeyValue,由小到大排序后写入一个新的文件中。之后这个新生成的文件就会取代之前已合并的所有文件对外提供服务。

1.1 Compaction 的分类

HBase 根据合并规模将 Compaction 分为两类:Minor Compaction 和 Major Compaction。

  • Minor Compaction 是指选取部分小的、相邻的 HFile,将它们合并成一个更大的 HFile;

  • Major Compaction 是指将一个Store 中所有的 HFile 合并成一个 HFile,这个过程会清理三种无意义的数据:TTL 过期数据、被删除的数据与版本号超过设定版本号的数据。

下图形象的描述了2种 Compaction 的区别:

图片

一般情况下,Major Compaction 持续时间比较长,整个过程消耗大量系统资源,因此线上数据量较大的业务通常推荐关闭自动触发 Major Compaction 功能,改为在业务低峰期手动触发(或设置策略自动在低峰期触发)。

1.2 Compaction的意义

  1. 合并小文件,减少文件数,提升读取性能,稳定随机读延迟;

  2. 合并的时候会读取远程 DataNode 上的文件写入本地 DataNode,提高数据的本地化率;

  3. 清除过期数据和被删除的数据,减少表的存储量。

1.3 Compaction触发时机

HBase 中触发 Compaction 的时机有很多种,最常见的触发时机有三种:后台线程周期性检查时触发、MemStore Flush 触发以及手动触发。

(1)后台线程周期性检查:后台线程 CompactionChecker 会定期检查是否需要执行 Compaction,检查周期为hbase.server.thread.wakefrequency *hbase.server.compactchecker.interval.multiplier,这里主要考虑的是一段时间内没有写入请求导致 Flush 触发不了 Compaction 的情况。其中参数hbase.server.thread.wakefrequency 默认值是10s,是 HBase 服务端线程唤醒时间间隔,参数hbase.server.compactchecker.interval.multiplier 默认值1000,是 Compaction 操作周期性检查乘数因子。10 * 1000 s 约等于 2hrs 46mins 40sec。

(2)MemStore Flush:Compaction 的根源在于 Flush,MemStore 达到一定阈值就会触发 Flush ,将内存中的数据刷写到磁盘生成 HFile 文件,随着 HFile 文件越来越多就需要执行 Compaction。HBase 每次 Flush之后,都会判断是否需要进行 Compaction,一旦满足 Minor Compaction 或 Major Compaction 的条件便会触发执行。

(3)手动:是指通过 HBase API、HBase Shell 或者 Master UI 界面等方式执行 compact、major_compact 等命令。

二、Compaction流程

了解完基本的背景后,接下来介绍 Compaction 的整个过程。

  • RegionServer 启动一个 Compaction 检查线程,定期对 Region 的 Store 进行检查;

  • Compaction 始于特定的触发条件。一旦触发,HBase 会将该 Compaction 交由一个独立的线程处理;

  • 从对应的 Store 中选择合适的 HFile 文件,这步是整个 Compaction 的核心,选取文件时需要遵循很多条件,比如文件数既不能太多也不能太少、文件大小不能太大等,尽可能地选取承载 IO 负载重的文件集。基于此,HBase 实现了多种文件选取策略:常用的有RatioBasedCompactionPolicy、ExploringCompactionPolicy 和 StripeCompactionPolicy 等,也支持自定义的 Compaction 算法;

  • 选出待合并的文件后,会根据这些 HFile 文件的总大小选择对应的线程池来进行处理;

  • 对这些文件执行具体的 Compaction 操作。

下图简单的描述了上述流程。

图片

下面对图2中具体的每一步进行详细说明。

2.1 启动 Compaction 定时线程

在 RegionServer 启动时,会初始化 CompactSplitThread 线程以及定时检查的 CompactionChecker ,默认10s执行一次。

// Compaction thread
this.compactSplitThread = new CompactSplitThread(this);
// Background thread to check for compactions; needed if region has not gotten updates
// in a while. It will take care of not checking too frequently on store-by-store basis.
this.compactionChecker = new CompactionChecker(this, this.threadWakeFrequency, this);
 
if (this.compactionChecker != null) choreService.scheduleChore(compactionChecker);

其中 CompactSplitThread 是用来实现 Compaction 以及 Split 流程的类,而 CompactChecker 是用来周期性检查是否执行 Compaction 的。

CompactionChecker 是 ScheduledChore 类型,而 ScheduledChore 是 HBase定期执行的一个 Task。

2.2 触发 Compaction

Compaction 的触发时机在上面已经介绍过,下面对这3种触发机制进行详细的介绍。

2.2.1 后台线程周期性检查

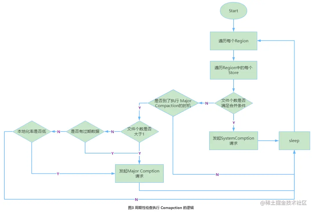
后台线程 CompactionChecker 定期检查是否需要执行 Compaction,检查周期为hbase.regionserver.compaction.check.period(默认10s)。

(1)首先检查文件数是否大于可执行 Compaction 的文件数,一旦大于就会触发 Compaction。

(2)如果不满足,会接着检查是否到了 Major Compaction 的执行周期。如果当前 Store 中 HFile 的最早更新时间早于某个值 mcTime,就会触发 Major Compaction,其中 mcTime 是一个浮动值,浮动区间默认为[7-7*0.2,7+7*0.2],其中7为配置项 hbase.hregion.majorcompaction 设置,0.2为配置项 hbase.hregion.majorcompaction.jitter,所以在7天左右就会执行一次 Major Compaction。用户如果想禁用 Major Compaction,只需要将参数hbase.hregion.majorcompaction 设为0。

(3)如果到了 Major Compaction 的执行周期:

  • 首先判断有几个 HFile 文件,如果只有1个文件,会判断是否有过期数据、本地化率是否比较低,如果都不满足就不做 Major Compaction;

  • 如果大于1个文件,也会做 Major Compaction。

后台线程周期性检查的流程如图3所示。

图片

下面是该线程的关键代码:

//ScheduledChore的run方法会一直调用chore函数
@Override
protected void chore() {
  // 遍历instance下的所有online的region 进行循环检测
  // onlineRegions是HRegionServer上存储的所有能够提供有效服务的在线Region集合;
  for (HRegion r : this.instance.onlineRegions.values()) {
    if (r == null)
      continue;
    // 取出每个region的store
    for (Store s : r.getStores().values()) {
      try {
        // 检查是否需要compact的时间间隔 hbase.server.compactchecker.interval.multiplier * hbase.server.thread.wakefrequency,multiplier默认1000;
        long multiplier = s.getCompactionCheckMultiplier();
        assert multiplier > 0;
        // 未到multiplier的倍数跳过,每当迭代因子iteration为合并检查倍增器multiplier的整数倍时,才会发起检查
        if (iteration % multiplier != 0) continue;
        // 需要合并的话,发起SystemCompaction请求,此处最终比较的是是否当前hfile数量减去正在compacting的文件数大于设置的compact min值。若满足则执行systemcompact
        if (s.needsCompaction()) {
          // Queue a compaction. Will recognize if major is needed.
          this.instance.compactSplitThread.requestSystemCompaction(r, s, getName()
              + " requests compaction");
        } else if (s.isMajorCompaction()) {
          if (majorCompactPriority == DEFAULT_PRIORITY
              || majorCompactPriority > r.getCompactPriority()) {
            this.instance.compactSplitThread.requestCompaction(r, s, getName()
                + " requests major compaction; use default priority", null);
          } else {
            this.instance.compactSplitThread.requestCompaction(r, s, getName()
                + " requests major compaction; use configured priority",
              this.majorCompactPriority, null);
          }
        }
      } catch (IOException e) {
        LOG.warn("Failed major compaction check on " + r, e);
      }
    }
  }
  iteration = (iteration == Long.MAX_VALUE) ? 0 : (iteration + 1);
}

2.2.2 Memstore Flush 触发

Memstore Flush 会产生 HFile 文件,文件越来越多就需要 Compaction。因此在每次执行完 Flush 操作之后,都会对当前 Store 中的文件数进行判断,一旦文件数超过 Compaction 的阈值 ,就会触发 Compaction。这里需要强调的是,Compaction 是以 Store 为单位进行的,而在 Flush 触发条件下,整个 Region 的所有 Store 都会执行 Compaction,所以会在短时间内可能会执行多次 Compaction。下面是 Flush 操作触发 Compaction 的代码。

/**
   * Flush a region.
   * @param region Region to flush.
   * @param emergencyFlush Set if we are being force flushed. If true the region
   * needs to be removed from the flush queue. If false, when we were called
   * from the main flusher run loop and we got the entry to flush by calling
   * poll on the flush queue (which removed it).
   * @param forceFlushAllStores whether we want to flush all store.
   * @return true if the region was successfully flushed, false otherwise. If
   * false, there will be accompanying log messages explaining why the region was
   * not flushed.
   */
  private boolean flushRegion(final Region region, final boolean emergencyFlush,
      boolean forceFlushAllStores) {
    synchronized (this.regionsInQueue) {
      FlushRegionEntry fqe = this.regionsInQueue.remove(region);
      // Use the start time of the FlushRegionEntry if available
      if (fqe != null && emergencyFlush) {
        // Need to remove from region from delay queue.  When NOT an
        // emergencyFlush, then item was removed via a flushQueue.poll.
        flushQueue.remove(fqe);
      }
    }
  
    lock.readLock().lock();
    try {
      // flush
      notifyFlushRequest(region, emergencyFlush);
      FlushResult flushResult = region.flush(forceFlushAllStores);
     // 检查是否需要compact
      boolean shouldCompact = flushResult.isCompactionNeeded();
      // We just want to check the size
      // 检查是否需要split
      boolean shouldSplit = ((HRegion)region).checkSplit() != null;
      if (shouldSplit) {
        this.server.compactSplitThread.requestSplit(region);
      } else if (shouldCompact) {
        // 发起compact请求
        server.compactSplitThread.requestSystemCompaction(
            region, Thread.currentThread().getName());
      }
    } catch (DroppedSnapshotException ex) {
      // Cache flush can fail in a few places. If it fails in a critical
      // section, we get a DroppedSnapshotException and a replay of wal
      // is required. Currently the only way to do this is a restart of
      // the server. Abort because hdfs is probably bad (HBASE-644 is a case
      // where hdfs was bad but passed the hdfs check).
      server.abort("Replay of WAL required. Forcing server shutdown", ex);
      return false;
    } catch (IOException ex) {
      LOG.error("Cache flush failed" + (region != null ? (" for region " +
          Bytes.toStringBinary(region.getRegionInfo().getRegionName())) : ""),
        RemoteExceptionHandler.checkIOException(ex));
      if (!server.checkFileSystem()) {
        return false;
      }
    } finally {
      lock.readLock().unlock();
      wakeUpIfBlocking();
    }
    return true;
  }

2.2.3 手动触发

手动触发就是通过命令或者 API 接口手动触发 Compaction,手动触发的原因有三个:

  • 很多业务担心自动 Major Compaction 影响读写性能,因此会选择低峰期手动触发;

  • 用户在执行完修改ttl的属性后希望立刻生效,执行手动触发 Major Compaction;

  • 硬盘容量不够的情况下手动触发 Major Compaction 删除大量过期数据。

大多数都是基于第1点原因进行手动触发。

2.3 选择待合并的文件

Compaction 的核心就是选择合适的文件进行合并,因为合并文件的大小以及其当前承载的 IO 直接决定了 Compaction 的效果。希望能找到这样的文件:承载了大量 IO 请求但是文件大小很小,这样 Compaction 本身不会消耗太多 IO,而且合并完成之后对读的性能会有显著提升。现实情况可能大部分都不会是这样。目前 HBase 提供了多种 Minor Compaction 文件选择策略,通过配置项hbase.hstore.engine.class 设置。不管哪种策略,在执行之前都要做对文件做一些筛选操作,排除不符合条件的文件,以减少 Compaction 的工作量,减少对读写的影响。

  • 排除当前正在执行 Compaction 的文件;

  • 如果一个文件所有的记录都已经过期,则直接将文件删除;

  • 排除过大的单个文件,如果文件大小大于 hbase.hstore.compaction.max.size(默认Long最大值)则被排除,不排除会产生大量 IO 消耗。

排除完后剩下的文件称为候选文件,接下来会再判断是否满足 Major Compaction 条件,如果满足,就会选择全部文件进行合并。判断条件有下面三条,只要满足其中一条就会执行 Major Compaction:

  • 到了 Compaction 自动执行的周期且候选文件数小于 hbase.hstore.compaction.max(默认10),如果关掉自动 Major Compaction 执行则不适用;

  • Store 中含有 Reference 文件,Reference 文件是 Split Region 产生的临时引用文件,在 Compaction 过程中删除;

  • 用户手动执行的 Major Compaction。

如果不满足上述执行条件,则为 Minor compaction。Minor Compaction 的策略有很多种,下面重点介绍 RationBasedCompactionPolicy(0.98之前的版本)、ExploringCompactionPolicy(0.98之后默认的版本) 和 StripeCompactionPolicy 的执行策略。

2.3.1 Compaction文件选择策略的建模

所谓的 Compaction 文件选择策略可以建模为下面的问题:

图片

图中的每个数字表示了文件的 Sequence ID,数字越大则文件越新,很有可能刚刚Flush而成,意味着文件 Size 也可能越小。这样的文件在 Compaction 时优先选择,因此 Store下的 Storefile 文件会依据 Sequence ID 从小到大排序,依次标记为 f[0]、f[1]。。。。f[n-1],筛选策略就是要确定一个连续范围 [Start, End] 内的 Storefile 参与 Compaction。

Compaction 的目的是减少文件数量和删除无用的数据,优化读性能,Compaction 实现是将原文件的内容重写到新的文件,如果文件过大意味着 Compaction 的时间长,Compaction 过程中产生的 IO 放大越明显,因此文件筛选的准则是用最小的 IO 代价去合并减少最多的文件数。

Compaction 依赖两个先决条件:

  • 所有 StoreFile 按照顺序进行排序(此顺序为:老文件在前,新文件在后);

  • 参与 Compaction 的文件必须是连续的。

2.3.2 RationBasedCompactionPolicy

基本思想就是选择在固定 End 为最后一个文件的前提下(一般情况),从队列头开始滑动寻找 Start,直到 Start 满足下面的条件之一便停止扫描:

  1. 当前文件大小 < 比当前文件新的所有文件大小总和 * ratio,就是满足公式 f[start].size <= ratio * (f[start+1].size +.......+ f[end-1].size)。其中 ration 是一个可变的比例,高峰期 ration 为1.2,非高峰期 ration 为5,非高峰期允许合并更大的文件。可以通过参数 hbase.offpeak.start.hour 和 hbase.offpeak.end.hour 设置高峰期时间段。

  2. 当前所剩候选文件数 >= hbase.store.compaction.min(默认为3),因为要保证本次 Compaction 的时候文件个数要大于配置的 Compaction 最小值。

下面附上 RationBasedCompactionPolicy 的具体逻辑代码。

/**
  * @param candidates pre-filtrate
  * @return filtered subset
  * -- Default minor compaction selection algorithm:
  * choose CompactSelection from candidates --
  * First exclude bulk-load files if indicated in configuration.
  * Start at the oldest file and stop when you find the first file that
  * meets compaction criteria:
  * (1) a recently-flushed, small file (i.e. <= minCompactSize)
  * OR
  * (2) within the compactRatio of sum(newer_files)
  * Given normal skew, any newer files will also meet this criteria
  * <p/>
  * Additional Note:
  * If fileSizes.size() >> maxFilesToCompact, we will recurse on
  * compact().  Consider the oldest files first to avoid a
  * situation where we always compact [end-threshold,end).  Then, the
  * last file becomes an aggregate of the previous compactions.
  *
  * normal skew:
  *
  *         older ----> newer (increasing seqID)
  *     _
  *    | |   _
  *    | |  | |   _
  *  --|-|- |-|- |-|---_-------_-------  minCompactSize
  *    | |  | |  | |  | |  _  | |
  *    | |  | |  | |  | | | | | |
  *    | |  | |  | |  | | | | | |
  */
ArrayList<StoreFile> applyCompactionPolicy(ArrayList<StoreFile> candidates,
    boolean mayUseOffPeak, boolean mayBeStuck) throws IOException {
  if (candidates.isEmpty()) {
    return candidates;
  }
  
  // we're doing a minor compaction, let's see what files are applicable
  int start = 0;
  // 获取文件合并比例:取参数hbase.hstore.compaction.ratio,默认为1.2
  double ratio = comConf.getCompactionRatio();
  if (mayUseOffPeak) {
    // 取参数hbase.hstore.compaction.ratio.offpeak,默认为5.0
    ratio = comConf.getCompactionRatioOffPeak();
    LOG.info("Running an off-peak compaction, selection ratio = " + ratio);
  }
  
  // get store file sizes for incremental compacting selection.
  final int countOfFiles = candidates.size();
  long[] fileSizes = new long[countOfFiles];
  long[] sumSize = new long[countOfFiles];
  for (int i = countOfFiles - 1; i >= 0; --i) {
    StoreFile file = candidates.get(i);
    fileSizes[i] = file.getReader().length();
    // calculate the sum of fileSizes[i,i+maxFilesToCompact-1) for algo
    // tooFar表示后移动最大文件数位置的文件大小,也就是刚刚满足达到最大文件数位置的那个文件,从i至tooFar数目为合并时允许的最大文件数
    int tooFar = i + comConf.getMaxFilesToCompact() - 1;
    sumSize[i] = fileSizes[i]
      + ((i + 1 < countOfFiles) ? sumSize[i + 1] : 0)
      - ((tooFar < countOfFiles) ? fileSizes[tooFar] : 0);
  }
  // 倒序循环,如果文件数目满足最小合并时允许的最小文件数,且该位置的文件大小大于合并时允许的文件最小大小与下一个文件窗口文件总大小乘以一定比例中的较大者,则继续;
  // 实际上就是选择出一个文件窗口内能最小能满足的文件大小的一组文件
  while (countOfFiles - start >= comConf.getMinFilesToCompact() &&
    fileSizes[start] > Math.max(comConf.getMinCompactSize(),
        (long) (sumSize[start + 1] * ratio))) {
    ++start;
  }
  if (start < countOfFiles) {
    LOG.info("Default compaction algorithm has selected " + (countOfFiles - start)
      + " files from " + countOfFiles + " candidates");
  } else if (mayBeStuck) {
    // We may be stuck. Compact the latest files if we can.保证最小文件数目的要求
    int filesToLeave = candidates.size() - comConf.getMinFilesToCompact();
    if (filesToLeave >= 0) {
      start = filesToLeave;
    }
  }
  candidates.subList(0, start).clear();
  return candidates;
}

2.3.3 ExploringCompactionPolicy

该策略继承自 RatioBasedCompactionPolicy,不同的是 Ration 策略在找到一个合适的文件集合之后就停止扫描了,而 Exploring 策略会把 Storefile 列表划分成多个子队列,从中找出一个最优解参与 Compaction。最优解可以理解为:待合并文件数最多或者待合并文件数相同的情况下文件较小,这样有利于减少 Compaction 带来的 IO 消耗。算法流程可以描述为:

  1. 从头到尾遍历文件,判断所有符合条件的组合;

  2. 选择组合内文件数 >= minFiles,且 <= maxFiles;

  3. 计算各组合文件的总大小 size,选择组合 size <= MaxCompactSize,且 >= minCompactSize;

  4. 每个组合里面的每一个文件大小都必须满足 FileSize(i) <= (sum(0,N,FileSize(_)) - FileSize(i)) * ration,意义在于去掉很大的文件,每次 Compaction 时应该尽量合并一些大小较小的文件;

  5. 满足以上 1-4 条件的组合里面选择文件数最多,文件数一样多时进一步选择文件总 size 最小的,目的在于尽可能多地合并文件并且 Compaction 带来的 IO 压力越小越好。

下面附上 ExploringCompactionPolicy 的具体逻辑代码。

public List<StoreFile> applyCompactionPolicy(final List<StoreFile> candidates,
       boolean mightBeStuck, boolean mayUseOffPeak, int minFiles, int maxFiles) {
  
    final double currentRatio = mayUseOffPeak
        ? comConf.getCompactionRatioOffPeak() : comConf.getCompactionRatio();
  
    // Start off choosing nothing.
    List<StoreFile> bestSelection = new ArrayList<StoreFile>(0);
    List<StoreFile> smallest = mightBeStuck ? new ArrayList<StoreFile>(0) : null;
    long bestSize = 0;
    long smallestSize = Long.MAX_VALUE;
  
    int opts = 0, optsInRatio = 0, bestStart = -1; // for debug logging
    // Consider every starting place. 从头到尾遍历文件
    for (int start = 0; start < candidates.size(); start++) {
      // Consider every different sub list permutation in between start and end with min files.
      for (int currentEnd = start + minFiles - 1;
          currentEnd < candidates.size(); currentEnd++) {
        List<StoreFile> potentialMatchFiles = candidates.subList(start, currentEnd + 1);
  
        // Sanity checks
        if (potentialMatchFiles.size() < minFiles) {
          continue;
        }
        if (potentialMatchFiles.size() > maxFiles) {
          continue;
        }
  
        // Compute the total size of files that will
        // have to be read if this set of files is compacted. 计算文件大小
        long size = getTotalStoreSize(potentialMatchFiles);
  
        // Store the smallest set of files.  This stored set of files will be used
        // if it looks like the algorithm is stuck. 总size最小的
        if (mightBeStuck && size < smallestSize) {
          smallest = potentialMatchFiles;
          smallestSize = size;
        }
  
        if (size > comConf.getMaxCompactSize(mayUseOffPeak)) {
          continue;
        }
  
        ++opts;
        if (size >= comConf.getMinCompactSize()
            && !filesInRatio(potentialMatchFiles, currentRatio)) {
          continue;
        }
  
        ++optsInRatio;
        if (isBetterSelection(bestSelection, bestSize, potentialMatchFiles, size, mightBeStuck)) {
          bestSelection = potentialMatchFiles;
          bestSize = size;
          bestStart = start;
        }
      }
    }
    if (bestSelection.size() == 0 && mightBeStuck) {
      LOG.debug("Exploring compaction algorithm has selected " + smallest.size()
          + " files of size "+ smallestSize + " because the store might be stuck");
      return new ArrayList<StoreFile>(smallest);
    }
    LOG.debug("Exploring compaction algorithm has selected " + bestSelection.size()
        + " files of size " + bestSize + " starting at candidate #" + bestStart +
        " after considering " + opts + " permutations with " + optsInRatio + " in ratio");
    return new ArrayList<StoreFile>(bestSelection);
  }

2.3.4 StripeCompactionPolicy

Stripe Compaction (HBASE-7667)还是为了减少 Major Compaction 的压力而提出的。其思想是:减少 Major Compaction 压力最直接办法是减少 Region 的大小,最好整个集群都是由很多小 Region 组成,这样参与 Compaction 的文件总大小就必然不会太大。可是 Region 设置过小会导致 Region 数量很多,这一方面会导致 HBase 管理 Region 的开销很大,另一方面 Region 过多也要求 HBase 能够分配更多的内存作为 Memstore 使用,否则有可能导致整个 RegionServer 级别的 Flush,进而引起长时间的写阻塞。因此单纯地通过将 Region 大小设置过小并不能本质解决问题。

(1) Level Compaction

社区开发者借鉴了 Leveldb 的 Compaction 策略 Level Compaction。Level Compaction 设计思路是将 Store 中的所有数据划分为很多层,每一层都会有一部分数据,如下图所示:

图片

数据组织形式不再按照时间前后进行组织,而是按照 KeyRange 进行组织,每个 KeyRange 中会包含多个文件,这些文件所有数据的 Key 必须分布在同一个范围。比如 Key 分布在 Key0 - KeyN之间的所有数据都会落在第一个 KeyRange 区间的文件中,Key 分布在 KeyN+1 - KeyT 之间的所有数据会分布在第二个区间的文件中,以此类推。

整个数据体系会被划分为很多层,最上层(Level 0)表示最新数据,最下层(Level 6)表示最旧数据。每一层都由大量 KeyRange 块组成(Level 0除外),KeyRange 之间没有 Key 重合。而且层数越大,对应层的每个 KeyRange 块大小越大,下层 KeyRange 块大小是上一层大小的10倍。图中 Range 颜色越深,对应的 Range 块越大。

数据从 Memstore 中 Flush 之后,会首先落入 Level 0,此时落入 Level 0 的数据可能包含所有可能的 Key。此时如果需要执行 Compaction,只需要将 Level 0 中的 KV 一个一个读出来,然后按照 Key 的分布分别插入 Level 1 中对应 KeyRange 块的文件中,如果此时刚好 Level 1 中的某个KeyRange 块大小超过了一定阈值,就会继续往下一层合并。

Level Compaction 依然会有 Major Compaction 的概念,发生 Major Compaction 只需要将 Range 块内的文件执行合并就可以,而不需要合并整个 Region 内的数据文件。

可见,这种 Compaction 在合并的过程中,从上到下只需要部分文件参与,而不需要对所有文件执行 Compaction 操作。另外,Level Compaction 还有另外一个好处,对于很多只读最近写入数据’的业务来说,大部分读请求都会落到 Level 0,这样可以使用 SSD 作为上层 Level 存储介质,进一步优化读。然而,这种 Compaction 因为 Level 层数太多导致 Compaction 的次数明显增多,经过测试,发现这种 Compaction 并没有对 IO 利用率有任何提升。

(2)Stripe Compaction

虽然原生的 Level Compaction 并不适用于 HBase,但是这种 Compaction 的思想却激发了HBase 研发者的灵感,再结合之前提到的小 Region 策略,就形成了 Stripe Compaction。

同 Level Compaction 相同,Stripe Compaction 会将整个 Store 中的文件按照 Key 划分为多个 Range,称为 Stripe,Stripe 的数量可以通过参数设定,相邻的 Stripe 之间 Key 不会重合。Stripe 类似于 Sub-Region 的概念,即将一个大 Region 切分成了很多小的 Sub-Region。

随着数据写入,Memstore 执行 Flush 之后形成 HFile,这些 HFile 并不会马上写入对应的 Stripe,而是放到一个称为 L0 的地方,用户可以配置 L0 可以放置 HFile 的数量。一旦 L0 放置的文件数超过设定值,系统就会将这些 HFile 写入对应的 Stripe:首先读出 HFile 的 KVs,再根据每个 KV 的 Key 定位到具体的 Stripe,将该 KV 插入对应 Stripe 的文件中即可,如图6所示。由于 Stripe 是个小的 Region,所以 Compaction 并不会太多消耗系统资源。另外,读取数据时,根据对应的 Key 查找到对应的 Stripe,然后在 Stripe 内部执行查找,因为 Stripe 内数据量相对很小,所以一定程度上也可以提升数据查找性能。

图片

2.4 执行 Compaction 操作

挑选好待合并文件后,就是执行真正的合并。合并流程主要分为以下几步:

  1. 按顺序读出待合并所有 HFile 文件的 KV,并顺序写到位于./tmp 目录下的临时文件中;

  2. 将临时文件移动到对应 Region 的正式数据目录中;

  3. 将 Compaction 的输入文件路径和输出文件路径封装为 KV 写入 WAL 日志,并打上 Compaction 标记,最后强制执行 sync;

  4. 将对应 Region 数据目录下的 Compaction 的输入文件全部删除。

HBase对整个 Compaction 的考虑是非常全面的,上述4个步骤的每一步发生错误,都具有很强的容错性和幂等性(执行一次和多次的结果相同)。

  • 如果 RS 在步骤2或步骤2之前发生异常,本次 Compaction 会被认为失败,如果继续进行同样的 Compaction,上次异常对接下来的 Compaction不会有任何影响,也不会对读写有影响,唯一的影响就是多了一份冗余的数据;

  • 如果 RS 在步骤2之后、步骤3或步骤3之前发生异常,也仅仅会多一份冗余数据;

  • 如果在步骤3之后、步骤4之前发生异常,则 RS 在重新打开 Region 之后就会从 WAL 中看到上次 Compaction 的日志。因为此时输入文件和输出文件已经持久化到 HDFS,因此只需要根据 WAL 日志移除掉 Compaction 的输入文件即可。

下面附上 Store 的 compact 方法。

public List<StoreFile> compact(CompactionContext compaction,
   CompactionThroughputController throughputController, User user) throws IOException {
   assert compaction != null;
   List<StoreFile> sfs = null;
   CompactionRequest cr = compaction.getRequest();
   try {
     // Do all sanity checking in here if we have a valid CompactionRequest
     // because we need to clean up after it on the way out in a finally
     // block below
     long compactionStartTime = EnvironmentEdgeManager.currentTime();
     assert compaction.hasSelection();
     Collection<StoreFile> filesToCompact = cr.getFiles();
     assert !filesToCompact.isEmpty();
     synchronized (filesCompacting) {
       // sanity check: we're compacting files that this store knows about
       // TODO: change this to LOG.error() after more debugging
       // 再次检查
       Preconditions.checkArgument(filesCompacting.containsAll(filesToCompact));
     }
  
     // Ready to go. Have list of files to compact.
     LOG.info("Starting compaction of " + filesToCompact.size() + " file(s) in "
         + this + " of " + this.getRegionInfo().getRegionNameAsString()
         + " into tmpdir=" + fs.getTempDir() + ", totalSize="
         + TraditionalBinaryPrefix.long2String(cr.getSize(), "", 1));
  
     // Commence the compaction.  开始compact,newFiles是合并后的新文件
     List<Path> newFiles = compaction.compact(throughputController, user);
  
     long outputBytes = 0L;
     // TODO: get rid of this!
     if (!this.conf.getBoolean("hbase.hstore.compaction.complete", true)) {
       LOG.warn("hbase.hstore.compaction.complete is set to false");
       sfs = new ArrayList<StoreFile>(newFiles.size());
       final boolean evictOnClose =
           cacheConf != null? cacheConf.shouldEvictOnClose(): true;
       for (Path newFile : newFiles) {
         // Create storefile around what we wrote with a reader on it.
         StoreFile sf = createStoreFileAndReader(newFile);
         sf.closeReader(evictOnClose);
         sfs.add(sf);
       }
       return sfs;
     }
     // Do the steps necessary to complete the compaction.
     // 将newFiles移动到新的位置,返回StoreFile列表
     sfs = moveCompatedFilesIntoPlace(cr, newFiles, user);
     // 在WAL中写入Compaction记录
     writeCompactionWalRecord(filesToCompact, sfs);
     // 将新生成的StoreFile列表替换到StoreFileManager的storefile中
     replaceStoreFiles(filesToCompact, sfs);
     // 根据compact类型,累加相应计数器
     if (cr.isMajor()) {
       majorCompactedCellsCount += getCompactionProgress().totalCompactingKVs;
       majorCompactedCellsSize += getCompactionProgress().totalCompactedSize;
     } else {
       compactedCellsCount += getCompactionProgress().totalCompactingKVs;
       compactedCellsSize += getCompactionProgress().totalCompactedSize;
     }
     for (StoreFile sf : sfs) {
       outputBytes += sf.getReader().length();
     }
     // At this point the store will use new files for all new scanners.
     // 归档旧文件
     completeCompaction(filesToCompact, true); // Archive old files & update store size.
     long now = EnvironmentEdgeManager.currentTime();
     if (region.getRegionServerServices() != null
         && region.getRegionServerServices().getMetrics() != null) {
       region.getRegionServerServices().getMetrics().updateCompaction(cr.isMajor(),
         now - compactionStartTime, cr.getFiles().size(), newFiles.size(), cr.getSize(),
         outputBytes);
     }
     // 记录日志信息并返回
     logCompactionEndMessage(cr, sfs, now, compactionStartTime);
     return sfs;
   } finally {
     finishCompactionRequest(cr);
   }
 }

三、Compaction 的限流

上述几种策略都是根据不同的业务场景设置对应的文件选择策略,核心都是减少参与 Compaction 的文件数,缩短整个 Compaction 执行的时间,间接降低 Compaction 的 IO 放大效应,减少对业务读写的延迟影响。但是,如果不对 Compaction 执行阶段的读写吞吐量进行限制的话也会引起短时间大量系统资源消耗,影响用户读写延迟。HBase 通过限制 Compaction 速度 和 Compaction 的带宽来对 Compaction 进行限流。

3.1 Limit Compaction Speed

该优化方案通过感知 Compaction 的压力情况自动调节系统的 Compaction 吞吐量,在压力大的时候降低合并吞吐量,压力小的时候增加合并吞吐量。

基本原理为:

在正常情况下,用户需要设置吞吐量下限参数 hbase.hstore.compaction.throughput.lower.bound (默认10MB/sec) 和上限参数 hbase.hstore.compaction.throughput.higher.bound (默认20MB/sec),实际会工作时吞吐量为 lower + (higer – lower) * ratio,其中 ratio 是一个取值范围在0到1的小数,它由当前 Store 中待参与 Compation 的 HFile 数量决定,数量越多,ratio 越小,反之越大。

如果当前 Store中 HFile 的数量太多,并且超过了参数 blockingFileCount,此时所有写请求就会阻塞等待 Compaction 完成,这种场景下上述限制会自动失效。

3.2 Compaction BandWidth Limit

原理其实和 Limit Compaction Speed 思路基本一致,它主要涉及两个参数:compactBwLimit 和 numOfFilesDisableCompactLimit。

作用分别如下:

  • compactBwLimit:一次 Compaction 的最大带宽使用量,如果 Compaction 所使用的带宽高于该值,就会强制令其 sleep 一段时间。

  • numOfFilesDisableCompactLimit:很显然,在写请求非常大的情况下,限制 Compaction 带宽的使用量必然会导致 HFile 堆积,进而会影响到读请求响应延时。因此该值意义就很明显,一旦 Store 中 HFile 数量超过该设定值,带宽限制就会失效。

// 该方法进行Compaction的动态限制
private void tune(double compactionPressure) {
    double maxThroughputToSet;
    // 压力大于1,最大限速不受限制
    if (compactionPressure > 1.0) {
      // set to unlimited if some stores already reach the blocking store file count
      maxThroughputToSet = Double.MAX_VALUE;
     // 空闲时间,最大限速为设置的Compaction最大吞吐量
    } else if (offPeakHours.isOffPeakHour()) {
      maxThroughputToSet = maxThroughputOffpeak;
    } else {
      // compactionPressure is between 0.0 and 1.0, we use a simple linear formula to
      // calculate the throughput limitation.
      // lower + (higher - lower) * ratio
      maxThroughputToSet =
          maxThroughputLowerBound + (maxThroughputHigherBound - maxThroughputLowerBound)
              * compactionPressure;
    }
    if (LOG.isDebugEnabled()) {
      LOG.debug("compactionPressure is " + compactionPressure + ", tune compaction throughput to "
          + throughputDesc(maxThroughputToSet));
    }
    this.maxThroughput = maxThroughputToSet;
  }

再来看下获取 R S的 Compaction 压力的 getCompactionPressure 方法,其实就是遍历每个 Region 的每个 Store,取压力最大的。

@Override
public double getCompactionPressure() {
  double max = 0;
  for (Region region : onlineRegions.values()) {
    for (Store store : region.getStores()) {
      double normCount = store.getCompactionPressure();
      if (normCount > max) {
        max = normCount;
      }
    }
  }
  return max;
}
@Override
public double getCompactionPressure() {
  int storefileCount = getStorefileCount();
  int minFilesToCompact = comConf.getMinFilesToCompact();
  if (storefileCount <= minFilesToCompact) {
    return 0.0;
  }
  return (double) (storefileCount - minFilesToCompact) / (blockingFileCount - minFilesToCompact);
}

HBase 的限流方案通过感知 Compaction 的压力情况自动调节系统的 Compaction 吞吐量,在压力大的时候降低合并吞吐量,压力小的时候增加合并吞吐量。

基本原理为:

在正常情况下,用户需要设置吞吐量下限参数 hbase.hstore.compaction.throughput.lower.bound (默认10MB/sec)   和上限参数 hbase.hstore.compaction.throughput.higher.bound(默认20MB/sec),而实际会工作在吞吐量为 lower + (higer – lower) * ratio的情况下,其中 ratio 是一个取值范围在0到1的小数,它由当前 Store 中待参与 Compation 的 HFile 数量决定,数量越多,ratio 越小,反之越大。

如果当前 Store中 HFile 的数量太多,并且超过了 blockingFileCount 的值,该值由参数 hbase.hstore.blockingStoreFiles 配置,此时所有写请求就会阻塞等待 Compaction 完成,这种场景下,上述限制会自动失效。

四、线上遇到的问题及调优方法

由于线上环境的复杂性,对 Compaction 模块做了较多的优化,下面选取两个典型案例进行说明。

4.1 关闭了自动触发 Major Compaction,但是监控中 Major Compaction 队列仍然有值进而影响读写性能

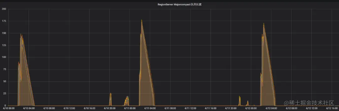
线上集群都是关闭自动触发 Major Compaction 的功能,在业务低峰期由定时任务手动触发 Major Compaction。在某次故障中,业务反馈读写性能在非执行 Major Compaction 的时段延迟比较大。查看监控发现,监控中的 Major Compaction 队列的值比较大。

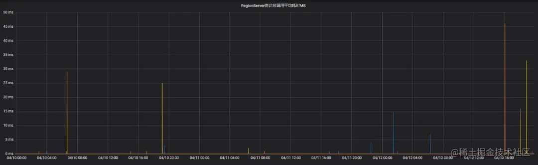
下面是当时的 Major Compaction 队列长度和读写调用平均耗时的监控图,从图中可以很明显地看出下面几点:

  • Major Compaction 的队列长度比较大的时候,读写的耗时也比较大;

  • Major Compaction 的队列长度跟入流量有关系,入流量比较大的时候,Major Compaction 的队列长度就比较大。

这里就产生了疑问,关闭了自动 Major Compaction,是什么条件触发了 Major Compaction ?

图片

图片

带着上面的疑问,我们从源码的层面对问题进行分析。

1)首先查看了 Major Compaction 队列长度这个指标的含义,该指标表示 longCompaction 线程池的工作队列中等待的个数。

@Override
public int getLargeCompactionQueueSize() {
  //The thread could be zero.  if so assume there is no queue.
  if (this.regionServer.compactSplitThread == null) {
    return 0;
  }
  return this.regionServer.compactSplitThread.getLargeCompactionQueueSize();
}
public int getLargeCompactionQueueSize() {
  return longCompactions.getQueue().size();
}

2)查看 HBase 日志,发现确实有做 Major Compaction 的行为。

图片

3)进一步排查什么时候会去调用 long Compaction 的线程池,查看 Compaction 选择 long Compaction 和 small Compaction 队列相关的源码。

/**
 * @param candidateFiles candidate files, ordered from oldest to newest. All files in store.
 * @return subset copy of candidate list that meets compaction criteria
 * @throws java.io.IOException
 */
public CompactionRequest selectCompaction(Collection<StoreFile> candidateFiles,
    final List<StoreFile> filesCompacting, final boolean isUserCompaction,
    final boolean mayUseOffPeak, final boolean forceMajor) throws IOException {
  // Preliminary compaction subject to filters
  ArrayList<StoreFile> candidateSelection = new ArrayList<StoreFile>(candidateFiles);
  // Stuck and not compacting enough (estimate). It is not guaranteed that we will be
  // able to compact more if stuck and compacting, because ratio policy excludes some
  // non-compacting files from consideration during compaction (see getCurrentEligibleFiles).
  int futureFiles = filesCompacting.isEmpty() ? 0 : 1;
  boolean mayBeStuck = (candidateFiles.size() - filesCompacting.size() + futureFiles)
      >= storeConfigInfo.getBlockingFileCount();
  candidateSelection = getCurrentEligibleFiles(candidateSelection, filesCompacting);
  LOG.debug("Selecting compaction from " + candidateFiles.size() + " store files, " +
      filesCompacting.size() + " compacting, " + candidateSelection.size() +
      " eligible, " + storeConfigInfo.getBlockingFileCount() + " blocking");
 
  // If we can't have all files, we cannot do major anyway
  boolean isAllFiles = candidateFiles.size() == candidateSelection.size();
  if (!(forceMajor && isAllFiles)) {
    // 过滤掉大文件
    candidateSelection = skipLargeFiles(candidateSelection, mayUseOffPeak);
    isAllFiles = candidateFiles.size() == candidateSelection.size();
  }
  ...
}

其中 skipLargeFiles 方法对待合并文件进行过滤,去掉大文件,该阈值是由 maxCompactSize =conf.getLong(HBASE_HSTORE_COMPACTION_MAX_SIZE_KEY,Long.MAX_VALUE)配置,默认是Long.MAX_VALUE。

/**
 * @param candidates pre-filtrate
 * @return filtered subset
 * exclude all files above maxCompactSize
 * Also save all references. We MUST compact them
 */
private ArrayList<StoreFile> skipLargeFiles(ArrayList<StoreFile> candidates,
  boolean mayUseOffpeak) {
  int pos = 0;
  while (pos < candidates.size() && !candidates.get(pos).isReference()
    && (candidates.get(pos).getReader().length() > comConf.getMaxCompactSize(mayUseOffpeak))) {
    ++pos;
  }
  if (pos > 0) {
    LOG.debug("Some files are too large. Excluding " + pos
        + " files from compaction candidates");
    candidates.subList(0, pos).clear();
  }
  return candidates;
}

之后再通过待合并文件的大小来选择 long Compaction 线程池还是 small Compaction 的线程池。

@Override
public boolean throttleCompaction(long compactionSize) {
  return compactionSize > comConf.getThrottlePoint();
}

这个阈值的计算方法如下,默认是2.5G,就是说如果待合并的文件大小大于2.5G,就会放到 long Compaction 的线程池中去执行。

throttlePoint = conf.getLong("hbase.regionserver.thread.compaction.throttle",
          2 * maxFilesToCompact * storeConfigInfo.getMemstoreFlushSize());

4)查看 ReigonServer 该时间段的日志,发现有大量大于 2.5G 的文件在 Compaction,这就解释了为什么RS日志中该时间段并没有做 Major Compaction 的日志但是 long Compaction 队列有值的问题。

图片

至此,问题原因就找到了,入流量的增加导致单个 HFile 文件比较大,Flush 之后做 Minor Compaction 的时候如果待合并文件总大小大于2.5G(默认值)的时候,会将此次 Minor Compaction 放入到 long Compaction 的线程池中执行。待合并的文件比较大导致磁盘 IO 消耗比较高,进而影响到读写性能。

5)措施

我们调整了 Compaction 的参数 hbase.hstore.compaction.max.size 将该值修改为2G,表示在 Minor Compaction 的时候大于 2G 的 HFile 将会被排除,等到业务低峰期的时候再对大于2G的文件合并,减少 Compaction 对磁盘 IO 的影响。

6)效果

调整之后,在非手动触发 Major Compaction 期间就很少有占用 long Compaction 线程池的情况出现了,读写平均耗时也降到了50ms以下。

图片

图片

4.2 定时手动触发的 Major Compation 任务执行时间过长

业务反馈某张表的读写性能最近有点慢,通过监控查看到该表的存储一直在增长,存储单副本达到了578TB。查看表信息,该表的TTL设置的15天,该表的输入流量也没有明显的增加。监控图如下:

图片

图片

于是怀疑每天的 Compaction 任务没有做完,导致过期数据未能完全删除。查看线上配置,Major Compaction 的线程池大小是1,该表的数据量又比较大。于是调整了 Compaction 线程池的大小为10,并且设置了集群的空闲时间 hbase.offpeak.start.hour 与 hbase.offpeak.end.hour,在这个时间段内 Compaction 的时候可以增加待合并文件大小。调整完成后,通过监控查看 Compaction 的效果对比图,可以看到 Compaction 的工作量明显增大了。

图片

查看该表所占存储的大小,可以看到该表已经从 578T 下降到了 349T,下降幅度达到了40%。业务的读写耗时也恢复正常。Compaction 的参数比较重要, 在调整的时候需要考虑对业务是否有影响,调整之后要多观察业务的耗时情况,可以循序渐进的对参数进行调整。

五、Compaction相关参数介绍

下面附上 Compaction 相关的参数,线上环境可以根据实际情况进行调整。

图片

六、总结

Compaction 是 HBase 提升读写性能非常重要的手段,而 Compaction 的逻辑又比较复杂,并且使用不当,会导致写放大,进而会影响到正常的读写请求。本文重点介绍了 Compaction 的触发机制、Compaction 发展过程中出现的多种合并策略、待合并文件的选择算法、 Compaction 的限流以及 Compaction 相关的参数做了详细的描述,最后选择线上的2个案例,介绍了具体的分析思路和调优的方法,经调优后,性能得到了成倍的提升,保障了业务高效、稳定的运行。