VPNService 使用及原理解析

2,415 阅读2分钟

如何使用VPNService

VPNService原理-2.png

vpnService内部构成

    VpnService继承service,内部维护了一个VPNManagerService的代理对象VPNManager,同时对外提供Builder方法用于构造VpnConfig。

    我们使用VpnConfig设置好我们需要的VPNService的配置参数,由VPNManager通过AIDL传递给VPNManagerService,在对应的VPN对象里建立vpn连接。

establish 方法原理

VPNService原理-1 (1).png

    establish 方法属于核心方法,我们建立连接主要靠这个方法。

  • 主要流程
  1. 通过AIDL将vpnconfig对象传递给VPNManagerService
  2. service中查找到当前的VPN对象
  3. 生成虚拟网卡tun
  4. 在VPN对象中对比老的链路,决定是否复用
  5. 如果不复用,则创建新的LinkProperties对象,同时创建其对应的 NetworkCapabilities 和 NetworkAgent对象
  6. 通过NetworkAgent来和底层物理链路建立连接
  7. 回收旧tun,返回新tun

    图中可以看到,这里会检查是否调用prepare方法,那么这个方法主要做什么事情呢?

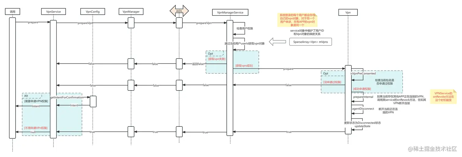
prepare 方法原理

VPNService原理-3.png

    VPNService的prepare方法是我们想要使用vpn时候,调用的第一个方法,通过这个方法来获取一个intent,这个intent可以通过startActivityForResult来给用户弹一个系统VPN权限确认弹窗,用户只有同意了该权限,那么才可以继续使用vpn,否则将无法使用该功能。

  • 对于prepare的核心操作是在vpn对象中,会依次判断
    1. 对于当前包名,是否之前已经授权过,对于同一个包名只需要授权一次。
    2. 如果当前存在正在连接的VPn,会将vpn断开,重置网络vpn状态
    3. 告知被断开VPn的service,调用其onRevoke方法

    对于获取到的Intent,通过在Activity中调用startActivityForResult方法来显示弹窗,用户点击弹窗后,如果当前VPNManagerService中没有该用户对应的Vpn对象,那么会创建一个保存到SpareArray中。