SpringMVC(牛客Java面试宝典补充)

231 阅读6分钟

SpringMVC(牛客Java面试宝典补充)

根据牛客面试指南Java工程师模块问题进行整理和细微补充,仅供参考,不合理地方请评论区指出共勉

1.什么是MVC?

MVC是一种设计模式,在这种模式下软件被分为三层,即Model(模型)、View(视图)、Controller(控制器)。Model代表的是数据,View代表的是用户界面,Controller代表的是数据的处理逻辑,它是Model和View这两层的桥梁。将软件分层的好处是,可以将对象之间的耦合度降低,便于代码的维护。

MVC结构示意图

2.DAO层是做什么的?

DAO是Data Access Object的缩写,即数据访问对象,在项目中它通常作为独立的一层,专门用于访问数据库。这一层的具体实现技术有很多,常用的有Spring JDBC、Hibernate、JPA、MyBatis等,在Spring框架下无论采用哪一种技术访问数据库,它的编程模式都是统一的。

3.SpringMVC核心组件有哪些

结合SpringMVC执行流程更好理解

  • DispatcherServlet核心的中央处理器,负责接收请求、分发,并给予客户端响应。

  • HandlerMapping处理器映射器,根据 uri 去匹配查找能处理的 Handler ,并会将请求涉及到的拦截器和 Handler 一起封装。

  • HandlerAdapter处理器适配器,根据 HandlerMapping 找到的 Handler ,适配执行对应的 Handler

  • Handler请求处理器,处理实际请求的处理器。

  • ViewResolver视图解析器,根据 Handler 返回的逻辑视图 / 视图,解析并渲染真正的视图,并传递给 DispatcherServlet 响应客户端

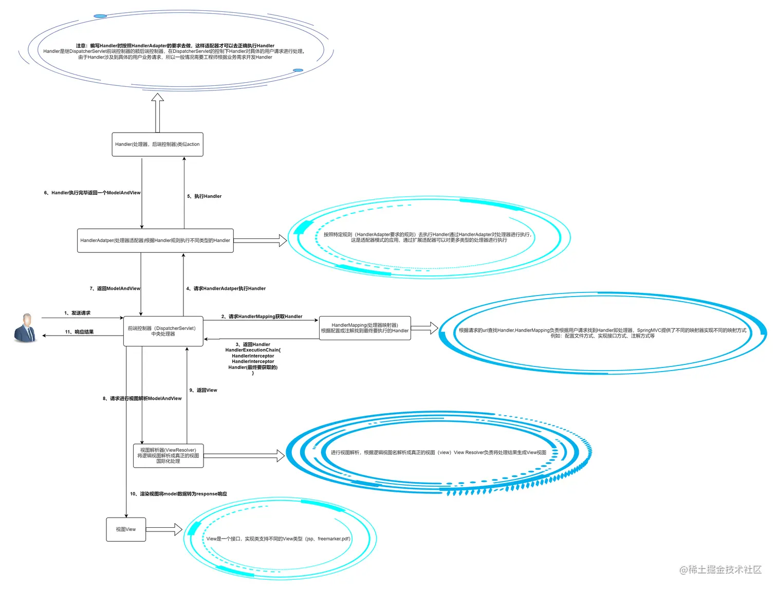
4.介绍一下Spring MVC的执行流程

SpringMVC执行流程图

  1. 整个过程开始于客户端发出的一个HTTP请求,Web应用服务器接收到这个请求。如果匹配DispatcherServlet的请求映射路径,则Web容器将该请求转交给DispatcherServlet处理。
  2. DispatcherServlet接收到这个请求后,将根据请求的信息(包括URL、HTTP方法、请求报文头、请求参数、Cookie等)及HandlerMapping的配置找到处理请求的处理器(Handler)。可将HandlerMapping看做路由控制器,将Handler看做目标主机。值得注意的是,在Spring MVC中并没有定义一个Handler接口,实际上任何一个Object都可以成为请求处理器。
  3. 当DispatcherServlet根据HandlerMapping得到对应当前请求的Handler后,通过HandlerAdapter对Handler进行封装,再以统一的适配器接口调用Handler。HandlerAdapter是Spring MVC框架级接口,顾名思义,HandlerAdapter是一个适配器,它用统一的接口对各种Handler方法进行调用。
  4. 处理器完成业务逻 辑的处理后,将返回一个ModelAndView给DispatcherServlet,ModelAndView包含了视图逻辑名和模型数据信息。
  5. ModelAndView中包含的是“逻辑视图名”而非真正的视图对象,DispatcherServlet借由ViewResolver完成逻辑视图名到真实视图对象的解析工作。
  6. 当得到真实的视图对象View后,DispatcherServlet就使用这个View对象对ModelAndView中的模型数据进行视图渲染。
  7. 最终客户端得到的响应消息可能是一个普通的HTML页面,也可能是一个XML或JSON串,甚至是一张图片或一个PDF文档等不同的媒体形式。

5.说一说你知道的Spring MVC注解

常用注解

Restful API

@RequestMapping:

作用:该注解的作用就是用来处理请求地址映射的,也就是说将其中的处理器方法映射到url路径上。

属性:

  • method:是让你指定请求的method的类型,比如常用的有get和post。
  • value:是指请求的实际地址,如果是多个地址就用{}来指定就可以啦。
  • produces:指定返回的内容类型,当request请求头中的Accept类型中包含指定的类型才可以返回的。
  • consumes:指定处理请求的提交内容类型,比如一些json、html、text等的类型。
  • headers:指定request中必须包含那些的headed值时,它才会用该方法处理请求的。
  • params:指定request中一定要有的参数值,它才会使用该方法处理请求。

@RequestParam:

作用:是将请求参数绑定到你的控制器的方法参数上,是Spring MVC中的接收普通参数的注解。

属性:

  • value是请求参数中的名称。
  • required是请求参数是否必须提供参数,它的默认是true,意思是表示必须提供。

@RequestBody:

作用:如果作用在方法上,就表示该方法的返回结果是直接按写入的Http responsebody中(一般在异步获取数据时使用的注解)。

属性:required,是否必须有请求体。它的默认值是true,在使用该注解时,值得注意的当为true时get的请求方式是报错的,如果你取值为false的话,get的请求是null。

@PathVaribale:

作用:该注解是用于绑定url中的占位符,但是注意,spring3.0以后,url才开始支持占位符的,它是Spring MVC支持的rest风格url的一个重要的标志。

6.介绍一下Spring MVC的拦截器

参考文章

拦截器会对处理器进行拦截,这样通过拦截器就可以增强处理器的功能。Spring MVC中,所有的拦截器都需要实现HandlerInterceptor接口,该接口包含如下三个方法:preHandle()、postHandle()、afterCompletion()。

这些方法的执行流程如下图:

拦截器执行流程

通过上图可以看出,Spring MVC拦截器的执行流程如下:

  • 执行preHandle方法,它会返回一个布尔值。如果为false,则结束所有流程,如果为true,则执行下一步。
  • 执行处理器逻辑,它包含控制器的功能。
  • 执行postHandle方法。
  • 执行视图解析和视图渲染。
  • 执行afterCompletion方法。

Spring MVC拦截器的开发步骤如下:

  1. 开发拦截器:

    实现handlerInterceptor接口,从三个方法中选择合适的方法,实现拦截时要执行的具体业务逻辑。

  2. 注册拦截器:

    定义配置类,并让它实现WebMvcConfigurer接口,在接口的addInterceptors方法中,注册拦截器,并定义该拦截器匹配哪些请求路径。

7.怎么去做请求拦截?

如果是对Controller进行拦截,则可以使用Spring MVC的拦截器。

如果是对所有的请求(如访问静态资源的请求)进行拦截,则可以使用Filter。

如果是对除了Controller之外的其他Bean的请求进行拦截,则可以使用Spring AOP。