阿里组织架构迎来巨变!拆分为六大业务,或可分别独立上市

363 阅读13分钟

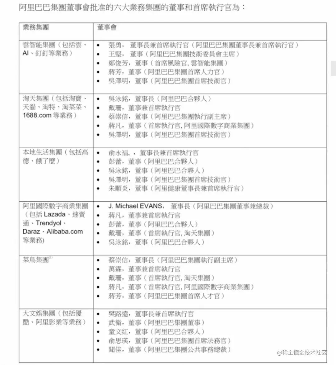
“1+6+N”组织调整是阿里巴巴“24年来最重要的一次组织变革”,六大业务集团及业务公司可以独立融资或独立上市,意味着阿里的整体估值将得到大幅提升。

马云回国、阿里巴巴宣布启动“1+6+N”组织调整、具备条件的业务集团和公司将独立上市……一系列有关阿里的消息在市场流传,让阿里巴巴股价反应积极,其美股股价自3月28日上涨至今已有19%。

“1+6+N”组织调整被称之为阿里巴巴“24年来最重要的一次组织变革”,而在阿里的这次变革中,市场最关心的还是阿里六大业务集团及业务公司可以独立融资或独立上市一事,这意味着阿里的整体估值将得到重估。

阿里组织架构迎来巨变!拆分为六大业务,或可分别独立上市

分拆背后是收入增速放缓

“条件成熟一个,上市一个。”阿里巴巴董事会主席兼CEO张勇表示,希望阿里巴巴未来能够长出若干个上市公司,过几年继续“生儿育女”,长出更多上市公司。

张勇的表述预示着阿里旗下的业务将更加独立。据了解,此次变革中,各业务集团和业务公司分别成立董事会,实行各业务集团和业务公司董事会领导下的CEO负责制,意味着每个集团、公司都是自己生存下去的“第一责任人”,阿里从过去的对旗下业务人、财、事全面管理的统管模式转向控股模式,以股东身份参与旗下各业务集团、业务公司董事会,行使股东权利、履行股东义务。

阿里这艘巨轮发展到一定规模以后,势必面临管理岗位传递效率非常低、决策慢等大公司病的困扰。阿里此次设立各业务集团,在管理上能压缩层级,通过直面市场独立运营,效率会逐步提高。阿里巨轮分拆下航,不只是解决“大”的问题,还与外部市场压力变大不无关系。在过去几年,涉嫌反垄断遭巨额罚款,抖音电商强势崛起,拼多多、京东抢食市场份额、互联网红利见顶等一系列新变化,均对阿里形成有力冲击。

阿里此次组织变革确实是受到市场竞争环境的影响,例如,以淘宝、天猫为代表的中国商业增速开始放缓,抖音直播电商、京东、拼多多等竞争对手逐步壮大,进而造成竞争压力加大。

从业绩来看,撑起阿里营业收入半壁江山的中国商业板块收入增速已经明显放缓。据今年2月23日发布2023财年三季报(自然年2022年第四季度财报)显示,中国商业板块(淘宝、天猫、淘特、淘菜菜、盒马、天猫超市、高鑫零售、天猫国际及阿里健康等,以及包括1688.com在内的批发业务)占据总营收的69%,其中,第四季度来自中国零售商业的收入为1657.65亿元,同比下降1%。

对于商业板块业务收入增速的放缓,阿里表示,主要由于消费需求减少、竞争持续,以及因为疫情,2022年12月供应链和物流受到影响,进而导致淘宝和天猫的线上实物商品GMV(剔除未支付订单)同比录得单位数下降。

从外部竞争来看,抖音、快手等短视频平台的崛起,让直播带货正在蚕食传统电商业务,另外,阿里虽然仍是电商领域的绝对霸主,但竞争对手京东、拼多多等电商平台的强势崛起,无疑对阿里的电商业务也形成挑战。

随着抖音等新的巨头介入电子商务,给传统电商带来了严重的竞争压力,GMV增速放缓,沉默用户快速成长等都影响着企业财务报表和资本市场表现,“分拆在解决企业效率的同时,也可以避免夕阳业务表现不佳影响集团整体利益。”

 

阿里分拆后 ** **云业务将率先IPO

3月30日,阿里首席财务官徐宏在阿里电话会上表示,在所有的业务板块和业务公司里,除了淘宝天猫商业集团之外,其他所有的业务集团和业务公司都会形成可独立融资和分拆,未来会准备好一个上一个。

徐宏的表述意味着淘宝天猫业务商业集团作为阿里的“现金牛”业务不在此次拆分上市之列,而其他的业务板块和业务公司都有上市的可能性。那么,哪些业务会率先独立上市呢?

从过去一年市场消息来看,盒马、阿里云、Lazada都传出要单独上市的消息。其中,阿里云作为国内最早进入云计算市场的服务商最受市场期待。另外,一个明显信号是,张勇已亲自挂帅阿里云智能业务。

“阿里云可能会最先启动IPO。”赵振营认为,一方面经过过去几年的高速成长,阿里云为自己IPO打下了良好的基础,而另一方面随着物联网时代的到来,整个社会对AIOT的需求会呈现爆发式成长,云智能业务有着良好的市场预期。

阿里云已经实现盈利。在最新一季度财报中,阿里云季度营收在跨分部抵消前和抵消后分别为266.93亿元和201.79亿元,经调整后EBITA利润为3.56亿元,相比去年同期的1.34亿元,同比增长166%。拉长时间线来看,财报显示,2018财年~2022财年,阿里云年营收从133.9亿元迅速上长升到745.68亿元,5年增长456.9%。

阿里组织架构迎来巨变!拆分为六大业务,或可分别独立上市

阿里云在国内的市场份额可谓是当之无愧的霸主。据中商产业研究院数据显示,国内2022年前四大云计算厂商分别为阿里云、华为云、腾讯云和百度智能云,占云服务客户支出总额的79%。其中,阿里云排在第一位,在云基础设施服务方面的客户总支出占36%,远超以19%的市场份额排名第二的华为云。

阿里组织架构迎来巨变!拆分为六大业务,或可分别独立上市

阿里巴巴获估值修正机会

阿里宣布拆分消息后,市场反应积极。3月28日,阿里巴巴美股股价上涨了14.3%,创出近9个月来最大单日涨幅。那么,除了股价的上涨,阿里旗下业务部门拆分上市后对母公司影响究竟有多大呢?

从估值角度看,分拆上市对阿里现有的估值或有一定的正向作用。早在2020年投资者日期间,时任阿里巴巴集团CFO武卫曾公开表示,“根据分类加总估值法,市场对阿里巴巴集团总体业务中的诸多业务板块并未赋予应有的价值,无论是核心商业中的新业务,还是云计算,以及在被投资公司中的股份价值,这些并没有计入阿里当前应有的市值内。”

据了解,阿里作为业务复杂的多元化企业,在估值时会用分部估值法,但这类企业会受到多元化折让的影响,多元折射会造成股票价格在市场上会有折价,而企业分拆后,子公司价值得到重估,这将大幅增加阿里的整体估值。

对于一个复合业务的巨无霸公司而言,在股东层面去解锁价值是个世纪难题,对大型控股集团,常识是会用各业务分部加总法(sum-of-the-parts valuation);但在市场行云流觞的时候对其不停调整预期与动态估值,很整体也很粗糙。如果未来盒马、钉钉、阿里云,这些公司都能单独上市,阿里集团本身的价值将进一步解锁,想象空间将会更大。

对于阿里的估值问题,国金证券在2020年曾将阿里巴巴的各个业务作出估值分析,其采用分部估值法(SOTP)对公司给出的估值数据显示,核心商业交易市场(淘宝天猫+国内批发)得到估值38781亿元;新零售(包括盒马、银泰等),得到估值842亿元;Lazada得到持股估值377亿元,本地生活(饿了么+口碑)得到估值1011亿元;菜鸟得到阿里持股估值1223亿元;阿里云得到估值2836亿元。

今年以来,互联网市场利好消息不断,增长势能重新释放,阿里等多元化企业通过拆分,对于投资者而言,可以独立去评估,吸引投资者更多的资金,拆分出来的企业也可以获得更高估值。阿里宣布组织变革后,市场已经给出了积极反应,投资者接下来可能不再使用远期市盈率等的估值框架,而开始使用“分部加总”估值法,这意味着阿里至少有100%的上涨空间。

瑞穗证券在近期发布的研报中也提出,将根据新业务部门使用“分部加总”估值法为阿里巴巴估值。瑞穗证券给出的阿里巴巴目标价为190美元,若按照最新的102.7美元股价测算,意味着阿里股价有80%的上涨空间。

关联关系和母公司“空心化”问题需要重视

企业分拆上市,今年已经成为一种潮流。3月30日,京东在港交所发布公告,拟分拆京东工业和京东产发并于香港联合交易所有限公司主板独立上市。3月28日晚间,南方航空披露公告表示,拟将控股子公司南方物流分拆至上交所主板上市。此外,中国联通、信立泰、海康威视、科伦药业、沃尔核材等均披露将拆分子公司上市的消息。

今年企业分拆上市热潮兴起,主要有两方面原因:政策面上随着我国资本市场改革不断深化且步伐加快,上市公司在境内分拆子公司上市获得政策支持。2022年1月,证监会发布《上市公司分拆规则(试行)》,整合了境内外分拆上市规则,统一和完善境内外监管要求。当前境内分拆上市机制不断完善,配套政策持续出台,助力企业实践多元化资本运作。另一方面,随着疫情结束,中国经济发展开始再次进入快车道,而国际经济走势并不乐观,国际资本介入中国市场的趋势日益明显,为企业的分拆上市提供了一定的资金支持。

一方面,分拆上市有助于被分拆业务板块借助资本市场凝聚资源,进而独立发展做大做强,并通过合并报表来支持母公司增厚业绩和推动规模增长;另一方面,通过分拆上市在提升子公司流动性的同时,也可以推动母公司流动性的提升,从而促进母公司股价与市值的成长,此外也能和母公司形成资本策应与联动关系。

然而值得注意的是,分拆上市虽然可以让母公司更具潜力的业务得到更高的估值水平,但也要警惕分拆所带来的问题,如果拆分不当,子母公司间难以实现彻底切割的关联关系以及造成母公司空心化风险。

在关联关系上,以阿里系公司为例,菜鸟、阿里云等业务作为内部孵化出来的业务集团,其内生价值就是它的网络协同效应,一旦分拆上市,如何处理好与阿里系之间的关联关系是必须面对的问题。

阿里系分拆上市的难点主要是如何解决与阿里自身的关联交易和同业竞争问题,而分拆上市除了有助于被分拆业务的做大做强从而推动阿里合并报表增厚业绩之外,也有助于在提升阿里的流动性基础上推动阿里市值和股价的成长。

一旦拆分上市,母公司对于子公司掌控力、关联性都会减弱,因为势必要引入战略投资者和其他股东,也将派入其他董事。因此,阿里集团如何控股,如何处理好与上市公司的关系是不得不面对的新问题。

对于母公司“空心化”风险问题,证监会也曾提出,对分拆上市试点中发现的虚假信息披露、内幕交易、操纵市场,尤其是利用分拆上市进行概念炒作、忽悠式分拆等违法违规行为加大打击力度。中天科技分拆子公司上市“流产”就是一个很好例证,3月19日晚间,中天科技发布公告称,鉴于中天科技海缆在中天科技股份主营业务结构中的重要性,根据自身经营情况及未来业务战略定位,出于对上市公司可持续发展的推动及全体股东的利益保护,公司统筹安排业务发展和资本运作规划,经过与相关各方充分沟通及审慎论证,决定终止本次中天科技海缆股份有限公司(下称“中天海缆”)分拆上市事项。

随着经济恢复,企业融资需求增加,从业务发展的角度看,很多上市公司业务已经可以独立循环,分拆上市其实有利于进一步资源聚焦。如果母公司只是作为一个持股平台存在,则确实存在空心化风险,但是如果母公司是在不断孵化新的业务,然后将成熟业务分拆出来上市,这样母公司是不会存在空心化风险的,反倒是发挥了一个创新策源地和产业发动机的作用。