探索RabbitMQ的特色功能:释放RabbitMQ尖端特性的潜力

212 阅读6分钟

1、简介

RabbitMQ 是一个功能强大的开源消息中间件,采用 AMQP(Advanced Message Queuing Protocol)协议来实现可靠的消息传递。它提供了可靠性、灵活性和可扩展性,被广泛应用于分布式系统、微服务架构和异步通信等场景。本文将介绍 RabbitMQ 的概念、特性和原理,帮助读者全面了解这一强大的消息中间件。

概念和基本术语:

  • 消息中间件:解释了消息中间件的概念和作用,以及为什么在分布式系统中使用消息中间件。
  • 队列(Queue):介绍了 RabbitMQ 中的队列概念,包括队列的声明、绑定和消费者的订阅。
  • 交换机(Exchange):解释了交换机的作用和类型,包括直连交换机、扇形交换机和主题交换机。
  • 绑定(Binding):介绍了如何将队列和交换机进行绑定,以及绑定规则的概念。

基本特性:

  • 可靠性:

  • 消息持久化:RabbitMQ 支持将消息持久化到磁盘,确保在服务器故障或重启后消息不会丢失。

  • 消息确认机制:生产者可以通过消息确认机制获得消费者对消息的确认,确保消息被成功处理。

  • 可靠性保证:RabbitMQ 提供了多种机制来确保消息的可靠传递,如发布确认、事务机制等。

  • 灵活性:

  • 多种消息模式:RabbitMQ 支持多种消息模式,包括简单模式、工作模式、发布/订阅模式和主题模式,以满足不同业务需求。

  • 动态路由:通过交换机和路由规则,RabbitMQ 提供了灵活的消息路由机制,允许根据消息的内容和属性将消息发送到不同的队列。

  • 多语言支持:

  • RabbitMQ 提供了丰富的客户端库和 API,支持多种编程语言,如 Java、Python、C#、Ruby 等,方便开发者进行集成和使用。

  • 可编程性:

  • RabbitMQ 提供了灵活的编程接口和插件机制,允许开发者根据业务需求进行定制和扩展。

  • 可扩展性:

  • 高并发处理:RabbitMQ 能够处理大量的并发消息,适用于高并发场景和大规模的消息处理。

  • 水平扩展:通过将多个 RabbitMQ 节点组成集群,可以实现水平扩展和负载均衡,提高消息处理的吞吐量和可靠性。

2、架构

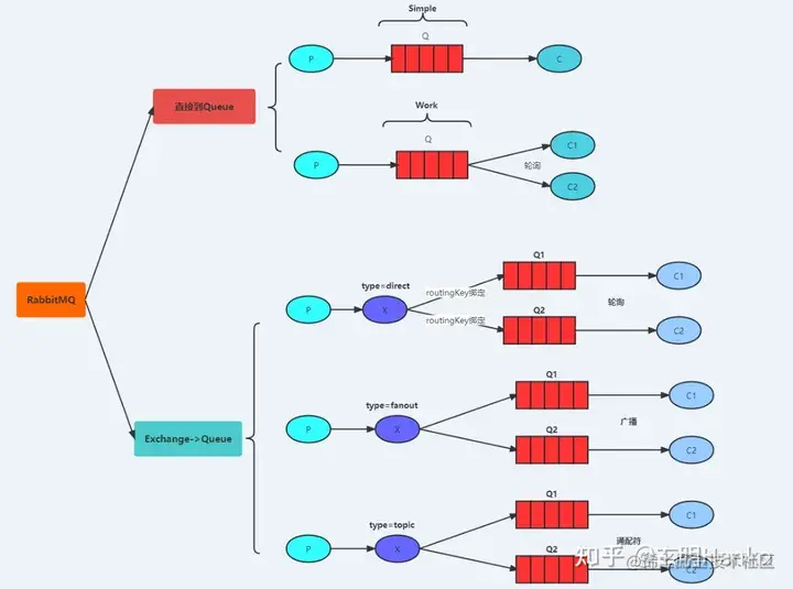
3、消息模式

以下是官网上消息模式:

  • 简单模式Simple:一个生产者一个消费者绑定一个队列
  • 工作模式Work:一个生产者多个消费者消费同一个队列
  • 点对点模式 type=Direct:一个生产者多个消费者,通过exchange及routingkey绑定特定的queue
  • 扇形模式(发布/订阅模式)type=Fanout:一个生产者多个消费者,通过exchange绑定多个queue
  • 主题模式type=Topic:绑定多个queue,同时增加topic 通配符 * #

总结一下可以分为生产者直接发送到Queue与生产者通过路由再到Queue

4、路由机制

在 RabbitMQ 中,有几种不同类型的交换器可用,包括直接交换器(direct exchange)、主题交换器(topic exchange)和扇形交换器(fanout exchange)不同类型的交换器使用不同的路由规则。

以下是 RabbitMQ 中常见的几种路由机制:

  1. 直接交换器(Direct Exchange): 直接交换器是最简单的交换器类型,它将消息路由到与消息中的路由键(routing key)完全匹配的队列。在创建绑定时,需要指定队列和交换器之间的路由键。
  2. 主题交换器(Topic Exchange): 主题交换器根据通配符匹配规则将消息路由到一个或多个队列。通配符可以使用 *(匹配一个单词)和 #(匹配零个或多个单词)。生产者在发送消息时指定一个路由键,交换器根据绑定的路由键和主题规则将消息路由到相应的队列。
  3. 扇形交换器(Fanout Exchange): 扇形交换器将消息广播到所有绑定到该交换器的队列中。它忽略路由键,只需将消息发送到与交换器绑定的所有队列即可。Fanout Exchange也就是我们通常说的广播或者发布与订阅模式。

路由机制的选择取决于应用程序的需求和消息的路由策略。通过合理使用交换器和绑定,可以灵活地进行消息路由和分发。

5、应答机制(ACK)

在 RabbitMQ 中,消息的应答(acknowledgment)机制用于确保消息的可靠传递和处理。应答机制涉及两个角色:生产者和消费者。

生产者发布消息到 RabbitMQ 之后,可以选择等待消费者的应答来确认消息是否被成功接收和处理。消费者在接收和处理消息后,会发送一个应答给 RabbitMQ,告知消息已经被处理完成。

 // 手动发送应答
channel.basicAck(envelope.getDeliveryTag(), false);
System.out.println("Acknowledged message: " + message);

6、有序性

在 RabbitMQ 中,消息的有序性是相对于每个队列而言的,而不是整个 RabbitMQ 的消息流。RabbitMQ 保证在单个队列中消息的有序性,即按照消息的顺序进行投递和消费。

当生产者将消息发送到队列时,RabbitMQ 会按照先进先出(FIFO)的顺序进行排列。消费者从队列中获取消息时,也会按照相同的顺序接收消息。

7、事务

在 RabbitMQ 中,可以使用事务来确保消息的可靠性传递。事务提供了一种机制,可以将一组操作作为一个原子单元进行提交或回滚,从而保证消息的完整性。

使用事务的步骤如下:

  1. 创建信道(Channel)并开启事务模式: 首先,创建 RabbitMQ 连接,并在连接上创建一个信道。然后,通过调用 channel.txSelect() 方法来开启事务模式。
  2. 发布消息到队列: 在事务模式下,通过调用 channel.basicPublish() 方法将消息发布到指定的队列。
  3. 提交事务或回滚: 在完成消息发布后,可以选择提交事务或回滚事务。如果所有的操作都成功完成,可以通过调用 channel.txCommit() 方法来提交事务。如果发生错误或者需要回滚事务,可以通过调用 channel.txRollback() 方法来回滚事务。

8、持久化

在 RabbitMQ 中,消息持久化是一种机制,确保消息在发生异常或服务器故障时不会丢失。通过将消息和队列设置为持久化,可以在 RabbitMQ 重新启动后仍然保留消息。

要实现消息持久化,需要考虑以下两个方面:

  1. 队列持久化: 在声明队列时,通过设置 durable 参数为 true 来将队列标记为持久化队列。例如:

    channel.queueDeclare("my_queue", true, false, false, null);

  2. 消息持久化: 在发布消息时,通过设置 BasicProperties 的 deliveryMode 属性为 2,将消息标记为持久化消息。例如:

    AMQP.BasicProperties properties = new AMQP.BasicProperties.Builder() .deliveryMode(2) // 持久化消息 .build(); channel.basicPublish("", "my_queue", properties, message.getBytes());

9、多语言

10、下载与安装

安装指南:

www.rabbitmq.com/download.ht…

===========================================

如果文章对你有帮助,请不要忘记加个关注、点个赞。必回关!