【JS每日一算法】55.旋转链表(循环链表)

249 阅读1分钟

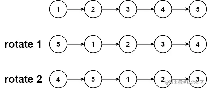
给你一个链表的头节点 head ,旋转链表,将链表每个节点向右移动 k 个位置。

提示:

  • 链表中节点的数目在范围 [0, 500] 内
  • -100 <= Node.val <= 100
  • 0 <= k <= 2 * 109

示例:

rotate1.jpg

输入: head = [1,2,3,4,5], k = 2
输出: [4,5,1,2,3]

题解:

更多JS版本题解点击链接关注该仓库👀

/**
 * @description: 循环链表   TC:O(n)  SC:O(1)
 * @author: JunLiangWang
 * @param {*} head   给定链表头节点
 * @param {*} k      每个节点向右移动 k 个位置
 * @return {*}
 */
function circularLinkedList(head, k){
    /**
     * 该方案使用循环链表的方式,将链表首尾相连,然后
     * 找到移动后的头节点的上一个节点,将头节点保存,
     * 然后将该节点与头节点断开 ,最后返回头节点即可
     */

    // 如果没有节点或仅有一个节点,直接返回即可
    if(!head||!head.next)return head;
    let node=head,size=1;
    // 找到最后一个节点,并计算链表长度
    while(node.next){
        node=node.next;
        size++;
    }
    // 当k等于size的倍数时,移动过后的链表与
    // 原链表并无差异
    k=k%size;
    if(k===0)return head;
    // 将链表首尾相连,组成循环链表
    node.next=head;
    // 找到移动后的头节点的上一个节点
    node=head
    while(size-k>1){
        node=node.next;
        k++;
    }
    // 将头节点保存
    head=node.next
    // 将循环链表断开
    node.next=null;
    // 返回头节点
    return head;
}

来源:力扣(LeetCode)