WMS基础原理

679 阅读5分钟

WMS原理

1. WMS原理:WMS角色与实例化过程

  • window:它是一个抽象类,具体实现类为 PhoneWindow ,它对 View 进行管理。Window是View的容器,View是Window的具体表现内容;

  • windowManager:是一个接口类,继承自接口 ViewManager ,从它的名称就知道它是用来管理 Window 的,它的实现类为 WindowManagerImpl;

  • WMS:是窗口的管理者,它负责窗口的启动、添加和删除。另外窗口的大小和层级也是由它进行管理的;

image.png

SystemServer启动WMS流程表:

image.png

1.1 window

image.png

1.2 显示层级

image.png

1.3 窗口标志位

1.FLAG_ALLOW_LOCK_WHILE_SCREEN_ON(当Window可见时允许锁屏) 2.FLAG_NOT_FOCUSABLE(Window 不能获得输入焦点,即不接受任何按键或按钮事件,例如该 Window 上 有 EditView,点击 EditView 是 不会弹出软键盘的,Window 范围外的事件依旧为原窗口处理;例如点击该窗口外的view,依然会有响应。另外只要设置了此Flag,都将会启用FLAG_NOT_TOUCH_MODAL) 3.FLAG_NOT_TOUCH_MODAL(设置了该 Flag,将 Window 之外的按键事件发送给后面的 Window 处理, 而自己只会处理 Window 区域内的触摸事件;Window 之外的 view 也是可以响应 touch 事件。 4.FLAG_NOT_TOUCHABLE(设置了该Flag,表示该 Window 将不会接受任何 touch 事件,例如点击该 Window 不会有响应,只会传给下面有聚焦的窗口) 5.FLAG_KEEP_SCREEN_ON(只要 Window 可见时屏幕就会一直亮着,视频播放、游戏) 6.FLAG_LAYOUT_NO_LIMITS(允许 Window 超过屏幕之外) 7.FLAG_IGNORE_CHEEK_PRESSES(当用户的脸贴近屏幕时(比如打电话),不会去响应此事件 ) 8.FLAG_SHOW_WHEN_LOCKED(当用户的脸贴近屏幕时(比如打电话),不会去响应此事件 9.FLAG_IGNORE_CHEEK_PRESSES ; 窗口可以在锁屏的 Window 之上显示, 使用Activity#setShowWhenLocked(boolean) 方法代替)

1.4 WindowManager

在了解WindowManager管理View实现之前,先了解下WindowManager相关类图以及Activity界面各层级显示关系;

image.png

2. WMS工作原理

2.1 WMS职责

image.png

2.2 WMS中重要的一些属性释义

image.png

2.3 AddWindow源码分析

WMS中addWindow源码分析,在分析addWindow之前,先了解几个类;

  • WindowToken

    WindowToken具有令牌的作用,是对应用组件的行为进行规范管理的一个手段。WindowToken由应用组件或其管理者负责向WMS声明并持有。应用组件在需要新的窗口时,必须提供WindowToken以表明自己的身份,并且窗口的类型必须与所持有的WindowToken的类型一致,同时它将属于同一个应用组件的窗口组织在了一起;

  • DisplayContent

    如果说WindowToken按照窗口之间的逻辑关系将其分组,那么DisplayContent则根据窗口的显示位置将其分组。隶属于同一个DisplayContent的窗口将会被显示在同一个屏幕中。每一个DisplayContent都对应这一个唯一的ID,在添加窗口时可以通过指定这个ID决定其将被显示在那个屏幕中。DisplayContent是一个非常具有隔离性的一个概念。处于不同DisplayContent的两个窗口在布局、显示顺序以及动画处理上不会产生任何耦合。因此,就这几个方面来说,DisplayContent就像一个孤岛,所有这些操作都可以在其内部独立执行。因此,这些本来属于整个WMS全局性的操作,变成了DisplayContent内部的操作了。

  • WindowState 表示一个窗口的所有属性,所以它是WMS中事实上的窗口;当向WMS添加一个窗口时,WMS会为其创建一个WindowState。另外WMS.addWindow()函数中看到新的WindowState被保存到mWindowMap中,键值为IWindow的Bp端。mWindowMap是整个系统所有窗口的一个全集。

img

2.4 removeWindow

void removeWindow(Session session, IWindow client) {
         synchronized (mGlobalLock) {
                //获取WindowState
             WindowState win = windowForClientLocked(session, client, false);
             if (win != null) {
                 //执行删除
                 win.removeIfPossible();
                 return;
             }
         // Remove embedded window map if the token belongs to an embedded window
         mEmbeddedWindowController.remove(client);
     }
 }

win.removeIfPossible方法和它的名字一样, 并不是直接执行删除操作,而是进行多个条件判断过滤,满足其中一个条件就会return,推迟删除操作。比如View正在运行一个动画,这是就会推迟删除操作直到动画完成。然后调用removeImmediately方法。

3. 事件派发

image.png

EventHub: 1.使用inotify监听输入设备的添加和移除; 2.使用epoll机制监听输入设备的数据变化; 3.读取设备文件数据; 4.将原始数据返回给InputReader; InputReader:不断读取由EventHub监听到的input事件,将多个事件组合成一个可供上层消费的事件(比如将一组触摸事件合并成一个action_down事件),然后交给InputDispatcher进行事件分发; InputDispatcher:拿到InputReader获取的事件后,对事件进行包装,寻找并分发到目标窗口,对应inputChannel输入; Android系统是由事件驱动的,而input是常见的事件之一,点击、滑动、长按等操作,都属于input事件,核心类就是InputReader和InputDispatcher;

image.png

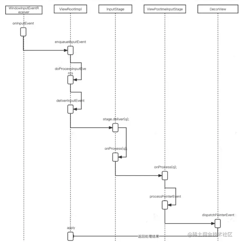
解释: ViewRootImpl#WindowInputEventReceiver:从下面源码可以看出,此类用于InputChannel输入事件接收以及处理输入事件分发;

    final class WindowInputEventReceiver extends InputEventReceiver {
        //构造方法,接受inputchannel输入事件
         public WindowInputEventReceiver(InputChannel inputChannel, Looper looper) {
             super(inputChannel, looper);
         }
 
    
    @Override
     public void onInputEvent(InputEvent event) {
        ...
         if (processedEvents != null) {
             if (processedEvents.isEmpty()) {
                 // InputEvent consumed by mInputCompatProcessor
                 finishInputEvent(event, true);
             } else {
                 for (int i = 0; i < processedEvents.size(); i++) {
                    //对输入事件进行分发
                     enqueueInputEvent(
                             processedEvents.get(i), this,
                             QueuedInputEvent.FLAG_MODIFIED_FOR_COMPATIBILITY, true);
                 }
             }
         } else {
             enqueueInputEvent(event, this, 0, true);
         }
     }

ViewRootImpl#InputStage:抽象类,主要用来将事件的处理分成若干个阶段(stage)进行,如果该事件没有被处理,则该stage就会调用onProcess方法处理,然后调用forward执行下一个stage的处理;如果该事件被标识为处理则直接调用forward,执行下一个stage的处理,直到没有下一个stage;

ViewPostImeInputStage:InputStage的子类,将输入事件传递到上层视图;至此,输入事件一层层向上传递,最终交由具体的view进行处理;