设计模式-工厂模式

94 阅读5分钟

工厂模式 FactoryPattern

工厂模式UML关联类图

没有抽象工厂 noFactory

 /**
     * @Author Peggy
     * @Date 2023-05-17 16:09
     **/
    public class DeliverController {
        /**
         * 按照类型的不同发放商品
         * 奖品类型: 1 打折券 ,2 优酷会员,3 小礼品
         */
        public void awardToUser(AwardInfo awardInfo){
            
            if(awardInfo.getAwardTypes() == 1){ //打折券
                DiscountService discountService = new DiscountService();
                DiscountResult result = discountService.sendDiscount(awardInfo.getUid(),
                                awardInfo.getAwardNumber());
                System.out.println("打折券发放成功!"+ JSON.toJSON(result));
            }else if(awardInfo.getAwardTypes() == 2){ //优酷会员
                //获取用户手机号
                String bindMobile = awardInfo.getExtMap().get("phone");
                //调用service
                YouKuMemberService youKuMemberService = new YouKuMemberService();
                youKuMemberService.openMember(bindMobile,awardInfo.getAwardNumber());
                System.out.println("优酷会员发放成功!");
            }else if(awardInfo.getAwardTypes() == 3){
                /*小礼品 封装收货用户信息 */
                SmallGiftInfo smallGiftInfo = new SmallGiftInfo();
                smallGiftInfo.setUserName(awardInfo.getExtMap().get("username"));
                        smallGiftInfo.setOrderId(UUID.randomUUID().toString());
                smallGiftInfo.setRelAddress(awardInfo.getExtMap().get("adderss"));
                        SmallGiftService smallGiftService = new SmallGiftService();
                Boolean isSuccess = smallGiftService.giveSmallGift(smallGiftInfo);
                System.out.println("小礼品发放成功!" + isSuccess);
            }
            
        }
    }
    ​

可以看到之前的这种架构,DeliverController的代码违反了开闭原则的规范,而且如果说有抽奖的接口出现了问题,那么进行重构的成本就会非常高。

除此之外代码中有一组if分支判断逻辑,现在看起来还可以,但是如果经历几次迭代和拓展,后续ifelse肯定还会增加,到时候接手这段代码的研发将会十分痛苦。

简单工厂 simpleFactory

image-20230517200641556


    /**
     * @Author Peggy
     * @Date 2023-05-17 17:46
     * 生成免费商品
     **/
    public class FreeGoodsFactory {
        private static IFreeGoods iFreeGoods = null;
    ​
        //通过商品请求类型返回指定商品
        public static IFreeGoods getInstance(Integer awardType) {
    ​
            if (awardType == 1) { //打折券
                iFreeGoods = new DiscountFreeGoods();
            }
            if (awardType == 2) { //优酷会员
                iFreeGoods = new SmallGiftFreeGoods();
            }
            if (awardType == 3) { //小礼品
                iFreeGoods = new YouKuMemberFreeGoods();
            }
            return iFreeGoods;
        }
    }

优点:封装了创建对象的过程,可以通过参数直接获取对象。把对象的创建和业务逻辑层分开,这样以后就避免了修改客户代码,如果要实现新产品直接修改工厂类,而不需要在原代码中修改,这样就降低了客户代码修改的可能性,更加容易扩展。

缺点:增加新产品时还是需要修改工厂类的代码,违背了“开闭原则”。

工厂模式 factoryMethod

image-20230517210526636

DeliverController_1

    /**
     * 按照类型的不同发放商品
     */
    public ResponseResult awardToUser(AwardInfo awardInfo) {
​
        /*************************工厂类对象的创建**************************/
        //从上面的代码实现来看,工厂类对象的创建逻辑又耦合进了 awardToUser() 方
        //法中,跟我们最初的代码版本非常相似,引入工厂方法非但没有解决问题,反倒
        //让设计变得更加复杂了。
​
        if (awardInfo.getAwardTypes() == 1) {
            freeGoodsFactory = new DiscoutFreeGoodsFactory();
        } else if (awardInfo.getAwardTypes() == 2) {
            freeGoodsFactory = new SamllGiftFreeGoodsFactory();
        }
​
        /***************************************************************/
        //为了解决这样的问题,我们可以创建一个工厂的工厂,去包装我们的工厂模式
​
        IFreeGoods freeGoods = freeGoodsFactory.getInstance();
        System.out.println("===== 工厂方法模式 ========");
        ResponseResult result = freeGoods.sendFreeGoods(awardInfo);
        return result;
    }

DeliverController_2

    
    /**
     * 按照类型的不同发放商品
     */
    public ResponseResult awardToUser(AwardInfo awardInfo) {
​
        //按照不同的类型获取对应工厂
        FfreeGoodsFactory = FreeGoodsFactoryMap.getPareserFactory(awardInfo.getAwardTypes());
​
        IFreeGoods freeGoods = freeGoodsFactory.getInstance();
        System.out.println("===== 工厂方法模式 ========");
        ResponseResult result = freeGoods.sendFreeGoods(awardInfo);
        return result;
    }

现在我们的代码已经基本上符合了开闭原则,当有新增的产品时,我们需要做的事情包括:

  1. 创建新的产品类,并且让该产品实现抽象产品接口
  2. 创建产品类对应的具体工厂,并让具体工厂实现抽象工厂
  3. 将新的具体工厂对象,添加到FreeGoodsFactoryMap的cachedFactories中即可,需要改动的代码改动的非常少.

工厂方法优缺点 优点:用户只需要知道具体工厂的名称就可得到所要的产品,无须知道产品的具体创建过程;在系统增加新的产品时只需要添加具体产品类和对应的具体工厂类,无须对原工厂进行任何修改,满足开闭原则; 缺点:每增加一个产品就要增加一个具体产品类和一个对应的具体工厂类,这增加了系统的复杂度。

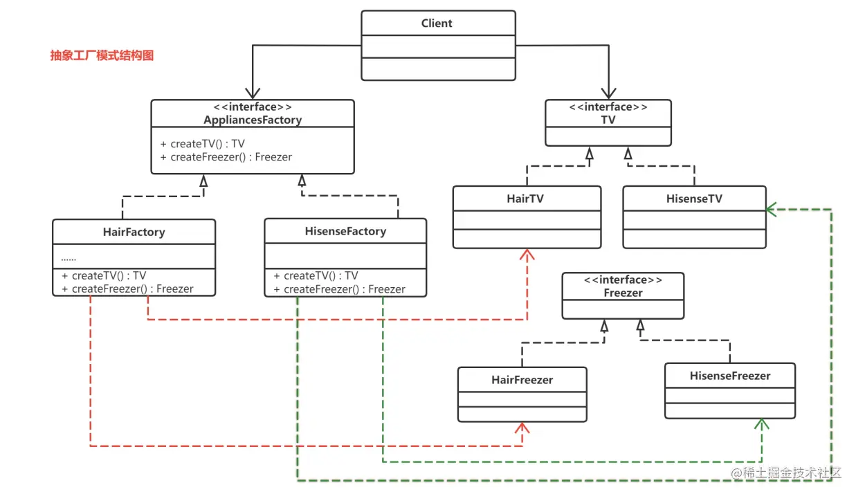
抽象工厂

image-20230517211308109

在上图中,每一个具体工厂可以生产属于一个产品族的所有产品,例如海尔工厂生产海尔电视机、海尔空调和海尔冰箱,所生产的产品又位于不同的产品等级结构中. 如果使用工厂方法模式,上图所示的结构需要提供9个具体工厂,而使用抽象工厂模式只需要提供3个具体工厂,极大减少了系统中类的个数。

抽象工厂模式(Abstract Factory Pattern) 原始定义:

*提供一个创建一系列相关或相互依赖对象的接口,而无须指定它们具体的类。 *抽象工厂模式为创建一组对象提供了解决方案.与工厂方法模式相比,*抽象工厂模式中的具体工厂不只是创建一种产品,而是负责创建一个产品族. *如下图

image-20230517211659116

抽象工厂模式原理

在抽象工厂模式中,每一个具体工厂都提供了多个工厂方法,用于产生多种不同类型的产品。

这些产品构成了一个产品族。

image-20230517211907682

抽象工厂模式的主要角色如下:

  • 抽象工厂(Abstract Factory):它声明了一种用于创建一族产品的方法,每一个方法对应一种产品。
  • 具体工厂(Concrete Factory):主要是实现抽象工厂中的多个抽象方法,完成具体产品的创建。
  • 抽象产品(Product):定义了产品的规范,描述了产品的主要特性和功能,抽象工厂模式有多个抽象产品。
  • 具体产品(ConcreteProduct):实现了抽象产品角色所定义的接口,由具体工厂来创建,它 同具体工厂之间是多对一的关系。

抽象工厂模式优点

  1. 对于不同产品系列有比较多共性特征时,可以使用抽象工厂模式,有助于提升组件的复用性.
  2. 当需要提升代码的扩展性并降低维护成本时,把对象的创建和使用过程分开,能有效地将代码统一到一个级别上
  3. 解决跨平台带来的兼容性问题抽象工厂模式缺点增加新的产品等级结构麻烦,需要对原有结构进行较大的修改,甚至需要修改抽象层代码,这显然会带来较大不变,违背了开闭原则.