React-合成事件解析

922 阅读3分钟

react合成事件

React合成事件是React提供的一种事件处理机制,它抽象了浏览器原生事件,提供了一些额外的特性和优化。

React合成事件的主要特点包括:

  1. 与原生事件兼容:React合成事件模拟了大部分浏览器原生事件的接口和行为,因此可以直接替换掉原生事件处理函数。
  2. 跨平台支持:React合成事件可以在不同平台上使用相同的代码,无需考虑浏览器兼容性问题。
  3. 事件委托:React合成事件采用了事件委托的方式处理事件,减少了事件监听器的数量,提高了性能。
  4. 自动化内存管理:React合成事件会在组件卸载时自动销毁相关的事件监听器,避免了内存泄漏问题。

React合成事件的具体实现方式包括:

  1. 将所有事件绑定到document上,通过事件冒泡的方式传递到目标元素。(件委托机制冒泡到 root(react 17) 或者 document(react 16))
  2. 将原生事件封装成合成事件,添加一些额外的属性和方法(如stopPropagation()preventDefault()等)。
  3. 将合成事件传递给组件的事件处理函数中,在处理函数中可以直接访问到合成事件对象,而无需关心浏览器兼容性问题。

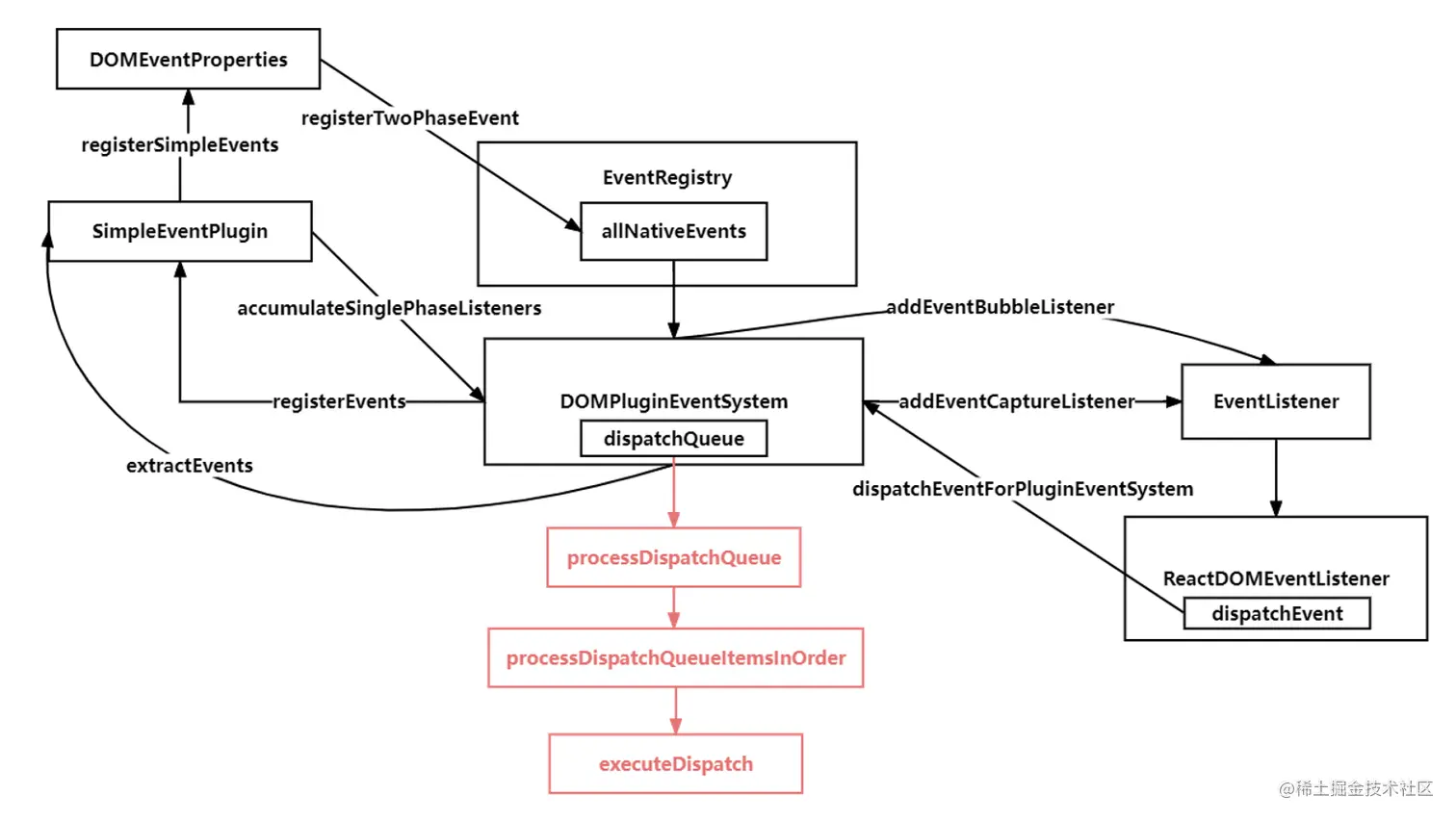
事件执行流程

react 事件冒泡捕捉

image.png

image.png

1.事件的注册

事件监听使用addEventListener来实现冒泡和捕捉

import { registerTwoPhaseEvent } from "./EventRegistry";
export function createRoot(
  container: Element | Document | DocumentFragment,
  options?: CreateRootOptions
): RootType {
  const rootContainerElement: Document | Element | DocumentFragment =
    container.nodeType === COMMENT_NODE
      ? (container.parentNode: any)
      : container;

  // 在createRoot的时候监听事件,listenToAllSupportedEvents中调用EventListener.js中的监听方法来监听事件,如addEventBubbleListener,addEventBubbleListener
  listenToAllSupportedEvents(rootContainerElement);

  // $FlowFixMe[invalid-constructor] Flow no longer supports calling new on functions
  return new ReactDOMRoot(root);
}
// const allNativeEvents: Set<DOMEventName> = new Set();

export function listenToAllSupportedEvents(rootContainerElement: EventTarget) {
  if (!(rootContainerElement: any)[listeningMarker]) {
    (rootContainerElement: any)[listeningMarker] = true;
    allNativeEvents.forEach(domEventName => {
      // We handle selectionchange separately because it
      // doesn't bubble and needs to be on the document.
      if (domEventName !== 'selectionchange') {
        if (!nonDelegatedEvents.has(domEventName)) {
        //注册冒泡阶段
          listenToNativeEvent(domEventName, false, rootContainerElement);
        }
        //注册捕获阶段
        listenToNativeEvent(domEventName, true, rootContainerElement);
      }
    });
  }
}

export function listenToNativeEvent(
  domEventName: DOMEventName,
  isCapturePhaseListener: boolean,
  target: EventTarget,
): void {
  let eventSystemFlags = 0;
  if (isCapturePhaseListener) {
    eventSystemFlags |= IS_CAPTURE_PHASE;
  }
  //注册监听函数
  addTrappedEventListener(
    target,
    domEventName,
    eventSystemFlags,
    isCapturePhaseListener,
  );
}

function addTrappedEventListener(
  targetContainer: EventTarget,
  domEventName: DOMEventName,
  eventSystemFlags: EventSystemFlags,
  isCapturePhaseListener: boolean,
  isDeferredListenerForLegacyFBSupport?: boolean,
) {
  let listener = createEventListenerWrapperWithPriority(
    targetContainer,
    domEventName,
    eventSystemFlags,
  );
// 后面的方法中调用addEventCaptureListener,addEventBubbleListenerWithPassiveFlag,addEventBubbleListener等函数
  unsubscribeListener = addEventCaptureListener(
        targetContainer,
        domEventName,
        listener,
      );
}
// EventListener.js

export function addEventBubbleListener(
  target: EventTarget,
  eventType: string,
  listener: Function
): Function {
  target.addEventListener(eventType, listener, false);
  return listener;
}

export function addEventCaptureListener(
  target: EventTarget,
  eventType: string,
  listener: Function
): Function {
  target.addEventListener(eventType, listener, true);
  return listener;
}


const topLevelEventsToReactNames: Map<DOMEventName, string | null> = new Map();
// DOMEventProperties.js
function registerSimpleEvent(domEventName: DOMEventName, reactName: string) {
  topLevelEventsToReactNames.set(domEventName, reactName);
  registerTwoPhaseEvent(reactName, [domEventName]);
}

export function registerSimpleEvents() {
  for (let i = 0; i < simpleEventPluginEvents.length; i++) {
    const eventName = ((simpleEventPluginEvents[i]: any): string);
    const domEventName = ((eventName.toLowerCase(): any): DOMEventName);
    const capitalizedEvent = eventName[0].toUpperCase() + eventName.slice(1);
    registerSimpleEvent(domEventName, "on" + capitalizedEvent);
  }
  // Special cases where event names don't match.
  registerSimpleEvent(ANIMATION_END, "onAnimationEnd");
  registerSimpleEvent(ANIMATION_ITERATION, "onAnimationIteration");
  registerSimpleEvent(ANIMATION_START, "onAnimationStart");
  registerSimpleEvent("dblclick", "onDoubleClick");
  registerSimpleEvent("focusin", "onFocus");
  registerSimpleEvent("focusout", "onBlur");
  registerSimpleEvent(TRANSITION_END, "onTransitionEnd");
}

// EventRegistry.js
const allNativeEvents: Set<DOMEventName> = new Set();
export function registerTwoPhaseEvent(
  registrationName: string,
  dependencies: Array<DOMEventName>
): void {
  registerDirectEvent(registrationName, dependencies);
  registerDirectEvent(registrationName + "Capture", dependencies);
}

export function registerDirectEvent(
  registrationName: string,
  dependencies: Array<DOMEventName>
) {
  registrationNameDependencies[registrationName] = dependencies;
  for (let i = 0; i < dependencies.length; i++) {
    allNativeEvents.add(dependencies[i]);
  }
}



// DOMPluginEventSystem.js
function dispatchEventsForPlugins(
  domEventName: DOMEventName,
  eventSystemFlags: EventSystemFlags,
  nativeEvent: AnyNativeEvent,
  targetInst: null | Fiber,
  targetContainer: EventTarget
): void {
  const nativeEventTarget = getEventTarget(nativeEvent);
  const dispatchQueue: DispatchQueue = [];
  extractEvents(
    dispatchQueue,
    domEventName,
    targetInst,
    nativeEvent,
    nativeEventTarget,
    eventSystemFlags,
    targetContainer
  );
  processDispatchQueue(dispatchQueue, eventSystemFlags);
}
export function processDispatchQueue(
  dispatchQueue: DispatchQueue,
  eventSystemFlags: EventSystemFlags
): void {
  const inCapturePhase = (eventSystemFlags & IS_CAPTURE_PHASE) !== 0;
  for (let i = 0; i < dispatchQueue.length; i++) {
    const { event, listeners } = dispatchQueue[i];
    processDispatchQueueItemsInOrder(event, listeners, inCapturePhase);
    //  event system doesn't use pooling.
  }
  // This would be a good time to rethrow if any of the event handlers threw.
  rethrowCaughtError();
}
// ReactDOMEventListener.js

2.事件绑定

// dispatchEventForPluginEventSystem、

// createEventListenerWrapperWithPriority方法中注册事件回调的函数,
// 还记得事件的优先级么?
//离散事件优先级 click onchange
export const DiscreteEventPriority = SyncLane; //1
//连续事件的优先级 mousemove
export const ContinuousEventPriority = InputContinuousLane; //4
//默认事件车道
export const DefaultEventPriority = DefaultLane; //16
//空闲事件优先级
export const IdleEventPriority = IdleLane; //

export function createEventListenerWrapperWithPriority(
  targetContainer: EventTarget,
  domEventName: DOMEventName,
  eventSystemFlags: EventSystemFlags,
): Function {
  const eventPriority = getEventPriority(domEventName);
  let listenerWrapper;
  switch (eventPriority) {
    case DiscreteEventPriority:
      listenerWrapper = dispatchDiscreteEvent;
      break;
    case ContinuousEventPriority:
      listenerWrapper = dispatchContinuousEvent;
      break;
    case DefaultEventPriority:
    default:
      listenerWrapper = dispatchEvent;
      break;
  }
  return listenerWrapper.bind(
    null,
    domEventName,
    eventSystemFlags,
    targetContainer,
  );
}


function dispatchDiscreteEvent(
  domEventName: DOMEventName,
  eventSystemFlags: EventSystemFlags,
  container: EventTarget,
  nativeEvent: AnyNativeEvent,
) {
  const previousPriority = getCurrentUpdatePriority();
  const prevTransition = ReactCurrentBatchConfig.transition;
  ReactCurrentBatchConfig.transition = null;
  try {
    setCurrentUpdatePriority(DiscreteEventPriority);
    dispatchEvent(domEventName, eventSystemFlags, container, nativeEvent);
  } finally {
    setCurrentUpdatePriority(previousPriority);
    ReactCurrentBatchConfig.transition = prevTransition;
  }
}

3.事件触发


export function dispatchEvent(
  domEventName: DOMEventName,
  eventSystemFlags: EventSystemFlags,
  targetContainer: EventTarget,
  nativeEvent: AnyNativeEvent,
): void {
  if (!_enabled) {
    return;
  }
   dispatchEventOriginal(
      domEventName,
      eventSystemFlags,
      targetContainer,
      nativeEvent,
    );
}
// 执行
if (blockedOn === null) {
    dispatchEventForPluginEventSystem(
      domEventName,
      eventSystemFlags,
      nativeEvent,
      return_targetInst,
      targetContainer,
    );
    if (allowReplay) {
      clearIfContinuousEvent(domEventName, nativeEvent);
    }
    return;
  }
//   extractEvents中存储事件
    processDispatchQueue(dispatchQueue, eventSystemFlags);
/** + * 处理dispatch方法 
+ * @param {*} event 合成事件对象
+ * @param {*} dispatchListeners 监听函数
+ * @param {*} inCapturePhase 是否是获取阶段
+ */
// processDispatchQueueItemsInOrder处理冒泡或者捕捉
function processDispatchQueueItemsInOrder(
  event: ReactSyntheticEvent,
  dispatchListeners: Array<DispatchListener>,
  inCapturePhase: boolean,
): void {
  let previousInstance;
  if (inCapturePhase) {//因为收集的时候是从内往外,所以捕获阶段是倒序执行
    for (let i = dispatchListeners.length - 1; i >= 0; i--) {
      const {instance, currentTarget, listener} = dispatchListeners[i];
      if (instance !== previousInstance && event.isPropagationStopped()) {
        return;
      }
      executeDispatch(event, listener, currentTarget);
      previousInstance = instance;
    }
  } else {
    for (let i = 0; i < dispatchListeners.length; i++) {
      const {instance, currentTarget, listener} = dispatchListeners[i];
      if (instance !== previousInstance && event.isPropagationStopped()) {
        return;
      }
      executeDispatch(event, listener, currentTarget);
      previousInstance = instance;
    }
  }
}

另外在 React 事件系统中还有其他事件监听,大家感兴趣可以去了解源码,这些方法的作用如下:

listenToNativeEvent:监听原生 DOM 事件,可以用于处理自定义组件中的原生事件。 listenToNonDelegatedEvent:监听非委托事件(即不冒泡的事件)。 listenToNativeEventForNonManagedEventTarget:为非受控事件目标添加原生事件监听器,例如在自定义组件内部使用的第三方库。 listenToAllSupportedEvents:监听组件支持的所有事件。