Springboot】关于tomcat的这十个问题

1,059 阅读10分钟

1、tomcat的架构是什么样的

Tomcat的架构包括以下几个部分:

Catalina:负责处理HTTP请求的核心组件。 Coyote:负责处理HTTP请求的底层组件。它实现了HTTP协议和连接阈值控制。 Jasper:负责解析和编译JSP页面。 Cluster:负责实现Tomcat的集群模式。 Manager:提供一个基本的管理后台,用于管理Web应用程序、Session和JVM等。 Realm:定义Tomcat的用户认证和授权机制。 Valve:提供一个扩展的框架,允许在处理请求和响应的过程中插入自定义的逻辑处理。 以上这些组件共同协作,构成了Tomcat的整体架构。

2、tomcat中 Catalina 是做什么的

Catalina是Tomcat中负责处理HTTP请求的核心组件。它是一个实现了Servlet和JSP规范的Web容器。Catalina的主要职责是管理Web应用程序的生命周期和处理HTTP请求和响应。它还负责解析Web应用程序的配置文件和管理Servlet上下文。Catalina是Tomcat中的一个重要组件,为Web应用程序提供了高效、安全和可靠的服务器环境。

3、tomcat的线程机制

Tomcat的线程机制主要是基于线程池实现的,其中的线程池用于管理和调度线程,以便为每个并发请求提供独立的线程。Tomcat中缺省的线程池是org.apache.tomcat.util.threads.ThreadPoolImpl,该线程池具有以下属性:

预先创建指定数量的线程。 当请求过多时,自动创建新线程,数量达到最大值(maxThreads)后等待请求。 线程池中的线程不会超时,即当线程完成一个任务后会继续等待新任务。 线程池中的线程创建后不会提前销毁。 线程池具有监控和统计信息等功能。 另外,Tomcat还提供了Executor接口,可以根据需要自定义线程池的行为,包括定义线程数量、线程超时等属性。这些线程机制的设计,帮助Tomcat在高并发请求的情况下提供更好的性能和稳定性。

4、Tomcat实现Executor接口自定义线程池

在Tomcat中,实现Executor接口可以自定义线程池的行为。以下是一个示例代码:

定义一个实现Executor接口的类,如下所示:

public class MyCustomExecutor implements Executor {
    private static final int MAX_THREADS = 200;
    private static final int QUEUE_CAPACITY = 1000;
 
    private final ThreadPoolExecutor threadPoolExecutor;
 
    public MyCustomExecutor() {
        // 创建一个线程池
        threadPoolExecutor = new ThreadPoolExecutor(
            MAX_THREADS, // 最大线程数
            MAX_THREADS, // 核心线程数
            60, // 线程超时时间(单位秒)
            TimeUnit.SECONDS,
            new ArrayBlockingQueue<>(QUEUE_CAPACITY), // 阻塞队列
            new ThreadPoolExecutor.CallerRunsPolicy() // 堵塞策略
        );
    }
 
    // Executor接口的execute方法实现
    public void execute(Runnable command) {
        // 将任务提交给线程池执行
        threadPoolExecutor.execute(command);
    }
}

在Tomcat中添加配置文件(如server.xml文件)以使用自定义的线程池,如下所示:

<!-- 在<Connector>元素中添加属性executor -->
<Connector port="8080" protocol="HTTP/1.1"
    connectionTimeout="20000"
    redirectPort="8443"
    executor="myCustomExecutor" />
 
<!-- 添加<Executor>元素配置 -->
<Executor name="myCustomExecutor" 
    className="com.example.MyCustomExecutor" />

这样,Tomcat就会使用自定义的线程池来处理HTTP请求了。需要注意以下几点:

在配置文件中指定线程池的名称和全路径的类名。 重写Executor接口的execute方法,在其中将任务提交给线程池。 可以根据具体需求配置线程池的大小,队列容量,超时设置等属性。

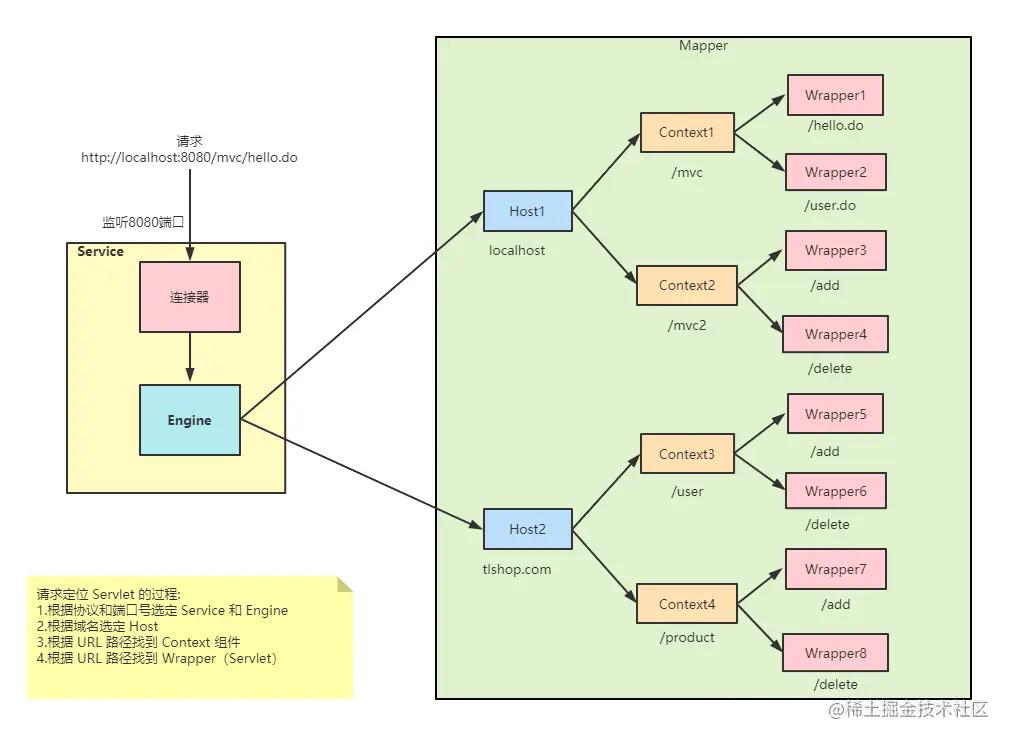
5、请求进入tomcat之后的工作流程

当HTTP请求进入Tomcat后,Tomcat会先进行一系列的处理,以确保请求能够被正确处理。以下是Tomcat接收和处理HTTP请求的工作流程:

请求的到达 HTTP请求首先通过Tomcat的监听端口到达,Tomcat会监听HTTP请求的到达,并建立一个TCP连接。

2.解析HTTP请求

Tomcat会对请求进行解析,提取出请求头和请求体。应用程序可以使用HttpServletRequest对象来访问这些请求属性。

3.匹配到相应的Host和Context

Tomcat会根据请求的URL和主机名匹配到相应的Host和Context,以确定请求应该由哪个Web应用程序处理。

4.处理SSL

如果请求是通过HTTPS协议传输的,则Tomcat会验证客户端证书(如果启用了),并根据配置文件中的设置进行SSL握手。

5. 获取HttpServletRequest和HttpServletResponse对象

当Tomcat匹配到相应的Host和Context之后,就会创建一个新的HttpServletRequest和HttpServletResponse对象,它们代表了当前的HTTP请求和响应。

6.处理Session

如果请求中包含Session ID,Tomcat会尝试从Session Manager中获取Session对象,并将其与HttpServletRequest绑定。

7.调用预处理器

Tomcat会调用Web应用程序中定义的Filter和Servlet的init()方法和doFilter()方法,以执行一些需要在请求处理之前完成的操作,例如拦截、认证、过滤等。

8.发送请求到Servlet

Tomcat将请求转发到匹配的Servlet中进行处理。Servlet根据请求的类型(GET、POST等)来处理请求,并生成相应的响应。

9.调用后处理器

请求处理完成后,Tomcat会调用Web应用程序中定义的Filter和Servlet的destroy()方法,以执行一些需要在请求处理之后完成的操作,例如清理、日志记录等。

10.发送响应到客户端

Tomcat将Servlet生成的响应返回给客户端并关闭TCP连接。

总之,Tomcat的工作流程包括请求接收、解析和处理。Tomcat根据请求的URL和主机名匹配到相应的Host和Context,再将请求转发到相应的Servlet进行处理,最后返回响应并关闭TCP连接。

image.png

6、Springboot 中配置Tomcat的属性

在Spring Boot中,我们可以通过在配置文件(application.properties或application.yml)中添加属性来控制Tomcat的一些行为和属性。下面是一些常用的Tomcat配置属性:


server.port - 设置应用程序监听的端口号,默认为8080。
server.port=8080

server.connection-timeout - 设置Tomcat在等待HTTP请求完成的超时时间(毫秒)。

server.connection-timeout=60000

server.max-threads - 设置Tomcat线程池的最大线程数。

server.max-threads=200

server.tomcat.min-spare-threads - 设置Tomcat线程池的最小空闲线程数。

server.tomcat.min-spare-threads=20

server.tomcat.max-connections - 设置Tomcat处理的最大请求连接数。

server.tomcat.max-connections=1000

server.tomcat.max-http-post-size - 设置Tomcat可接受的POST请求的最大大小(字节数)。

server.tomcat.max-http-post-size=10485760

server.tomcat.uri-encoding - 设置Tomcat使用的URI编码。

server.tomcat.uri-encoding=UTF-8

server.tomcat.protocol-header - 设置Tomcat使用的协议头。

server.tomcat.protocol-header=x-forwarded-proto

以上是一些常用的Tomcat配置属性,你可以根据具体需求进行选择和配置。通过配置这些属性,我们可以方便地控制和优化Spring Boot应用程序的Tomcat性能和行为。

7、Springboot中怎么配置tomcat线程池

在Spring Boot中,我们可以通过配置服务器的线程池来优化Tomcat的性能。

首先,我们需要在配置文件中设置Tomcat的线程池类型为ThreadPool:

server.tomcat.threads.type=org.apache.tomcat.util.threads.ThreadPool

然后,我们可以配置一些参数来优化线程池的性能,例如:

corePoolSize:线程池维护线程的最小数量,默认为10个。 maxPoolSize:线程池维护线程的最大数量,超过这个数量时将会抛出异常,默认为200个。 queueCapacity:线程池中任务队列的容量,当所有线程都在工作时,新任务将会被放在队列中等待执行。如果队列已满,将会创建新的线程执行任务,线程数量不会超过maxPoolSize。默认为无限大,如果需要限制队列大小,可以设置该值。 keepAliveSeconds:空闲线程的存活时间,超过这个时间将会被销毁 8、Springboot中怎么自定义tomcat线程池 在Spring Boot应用程序中,我们可以通过实现EmbeddedServletContainerCustomizer接口自定义Tomcat线程池。以下是一个自定义线程池的示例:

@Configuration
public class CustomTomcatConfig implements EmbeddedServletContainerCustomizer {
 
    @Override
    public void customize(ConfigurableEmbeddedServletContainer container) {
        if (container instanceof TomcatEmbeddedServletContainerFactory) {
            TomcatEmbeddedServletContainerFactory tomcat = (TomcatEmbeddedServletContainerFactory) container;
            tomcat.addConnectorCustomizers(connector -> {
                ProtocolHandler handler = connector.getProtocolHandler();
                if (handler instanceof Http11NioProtocol) {
                    Http11NioProtocol protocol = (Http11NioProtocol) handler;
                    protocol.setExecutor(createExecutor());
                }
            });
        }
    }
 
    private Executor createExecutor() {
        ThreadPoolExecutor executor = new ThreadPoolExecutor(200, 1000, 60, TimeUnit.SECONDS, new SynchronousQueue<>());
        executor.setRejectedExecutionHandler(new ThreadPoolExecutor.AbortPolicy());
        return executor;
    }
}

在上面的示例中,我们实现了EmbeddedServletContainerCustomizer接口,并重写了其中的customize方法。在该方法中,我们检查是否使用的是Tomcat容器,如果是,则将线程池设置为自定义的线程池。在createExecutor方法中,我们创建一个线程数为200到1000之间的线程池,线程保活时间为60秒,并且使用了一个同步队列。当线程池队列已满并且无法创建新线程时,我们设置了一个策略,如果线程池已满,则终止提交新任务并抛出RejectedExecutionException。

通过实现EmbeddedServletContainerCustomizer接口,我们可以方便地自定义Tomcat容器,包括线程池等。

9、tomcat怎么调优

Tomcat是Java应用程序服务器中使用最广泛的一个。在Tomcat应用程序中,针对一些性能瓶颈,可以采取一些调优操作。下面列举了一些常见的调优方式:

调整JVM参数:Tomcat是基于Java虚拟机(JVM)构建的,所以JVM调优也是Tomcat中的一项重要的调优策略之一。例如,调整内存大小(Xms和Xmx)以及垃圾收集器的选择都会影响Tomcat的性能。 调整Tomcat线程池参数:Tomcat默认使用的是一个有限的线程池。如果 Tomcat应用程序使用大量的HTTP线程或长时间运行的线程等任务时,可以通过调整Tomcat线程池的最大线程数和空闲线程数等参数以充分利用服务器资源来提高性能。 使用缓存:开启和使用缓存可以提高Tomcat应用程序的性能和响应速度。Tomcat会缓存一些页面并为它们生成预编译的JSP页面以提高响应速度。 启用压缩:Tomcat支持响应GZIP压缩,可以在传输页面时启用压缩来减小网络传输的大小,从而提高关键内容的加载速度。 使用CDN:使用内容分发网络(CDN)可以将网站内容放置到靠近用户的节点上,从而加快内容的加载速度,并且减轻了服务器的负载。 定期进行性能测试:对Tomcat应用程序进行定期性能测试可以及时发现性能瓶颈,从而采取相应的措施来解决性能问题。 以上是一些Tomcat的调优策略,你可以根据自己的实际应用需求和使用情况采取不同的调优方法和策略来提高Tomcat应用程序的性能和稳定性。

10、springboot中监听tomcat的生命周期的接口 在 Spring Boot 应用中,可以通过实现org.springframework.boot.web.servlet.ServletContextInitializer接口,实现对 Tomcat 生命周期事件的监听。该接口包含一个 onStartup 方法,该方法注册了 ServletContext 监听器以及 Servlet Filters,以监听 Tomcat 的生命周期事件。

例如,以下代码展示了如何实现一个 ServletContextInitializer 接口监听 Tomcat 生命周期事件:

import org.springframework.boot.web.servlet.ServletContextInitializer;
import javax.servlet.ServletContext;
import javax.servlet.ServletException;
public class MyInitializer implements ServletContextInitializer {
    @Override
    public void onStartup(ServletContext servletContext) throws ServletException {
        // 监听 Tomcat 启动事件
        servletContext.addListener(new MyServletContextListener());
        // 注册自定义过滤器
        FilterRegistration.Dynamic filter = servletContext.addFilter("myFilter", MyFilter.class);
        filter.addMappingForUrlPatterns(null, false, "/");
    }
}
}

在上面的例子中,我们通过 MyServletContextListener 监听了 Tomcat 的启动事件,并在 ServletContext 中注册了自定义过滤器 MyFilter。同时,也可以在 MyInitializer 中实现其他的功能,如动态注册 Servlet,注册 URL 映射等等。

要使 MyInitializer 生效,则需要将它声明为一个 Spring Bean,例如在 Spring Boot 的主应用程序类中添加以下代码:

@SpringBootApplication
public class MyApplication {
    public static void main(String[] args) {
        SpringApplication.run(MyApplication.class, args);
    }
    @Bean
    public ServletContextInitializer myInitializer() {
        return new MyInitializer();
    }
}

以上配置将创建 MyInitializer 的 Bean 并注入到 Spring IoC 容器中,以便在应用启动时自动注册监听器。这样,当应用启动时,Tomcat 容器就会触发 MyInitializer.onStartup() 方法来初始化 ServletContext。