首页
沸点
课程
数据标注
HOT
AI Coding
更多
直播
活动
APP
插件
直播
活动
APP
插件
搜索历史
清空
创作者中心
写文章
发沸点
写笔记
写代码
草稿箱
创作灵感
查看更多
登录
注册
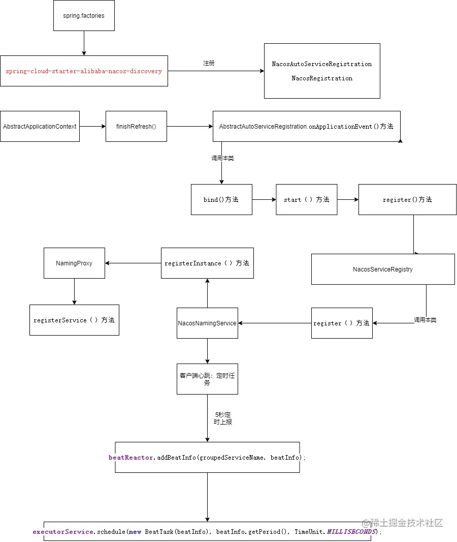
1. nacos客户端注册以及心跳源码流程
doukill
2023-03-22
52
阅读1分钟
doukill
Java开发
69
文章
10k
阅读
1
粉丝
目录
收起