java排序

134 阅读18分钟

1. 选择排序

这个排序方法最简单,废话不多说,直接上代码:

public class SelectSort {

    /**

     * 选择排序

     * 思路:每次循环得到最小值的下标,然后交换数据。

     * 如果交换的位置不等于原来的位置,则不交换。

     */

    public static void main(String[] args) {

        selectSort(Datas.data);

        Datas.prints("选择排序");

    }

    public static void selectSort(int[] data){

        int index=0;

        for (int i = 0; i < data.length; i++) {

            index = i;

            for (int j = i; j < data.length; j++) {

                if (data[index]>data[j]) {

                    index = j;

                }

            }

            if (index != i) {

                swap(data,index,i);

            }

        }

    }

    public static void swap(int[] data,int i,int j){

        int temp = data[i];

        data[i] = data[j];

        data[j] = temp;

    }

}

选择排序两层循环,第一个层循环遍历数组,第二层循环找到剩余元素中最小值的索引,内层循环结束,交换数据。内层循环每结束一次,排好一位数据。两层循环结束,数据排好有序。

2 冒泡排序 


冒泡排序也简单,上代码先:

public class BubbleSort {

    /**

     * 冒泡排序

     * 思路:内部循环每走一趟排好一位,依次向后排序

     */

    public static void main(String[] args) {

        bubbleSort(Datas.data);

    }

 

    private static void bubbleSort(int[] data) {

        int temp;

        for (int i = 0; i < data.length; i++) {

            for (int j = i+1; j < data.length; j++) {

                if (data[i]>data[j]) {

                    temp =data[i];

                    data[i]=data[j];

                    data[j] = temp;

                }

            }

        }

        Datas.prints("冒泡排序");

    }

}

冒泡排序和选择排序有点像,两层循环,内层循环每结束一次,排好一位数据。不同的是,数据像冒泡一样,不断的移动位置,内层循环结束,刚好移动到排序的位置。 
 
该图对应上面的代码进行的说明,没有用专门的画图工具,使用的是window的maspint,大家凑合着看哈^_^明白意思就成!

3 插入排序 


插入排序也是简单的排序方法,代码量不多,先看代码:

public class InsertSort {

    /**

     * 插入排序

     * 思路:将数据插入到已排序的数组中。

     */

    public static void main(String[] args) {

        int[] data = Datas.data;

        int temp;

        for (int i = 1; i < data.length; i++) {

            temp = data[i];//保存待插入的数值

            int j = i;

            for (; j>0 && temp<data[j-1]; j--) {

                data[j] = data[j-1];

                //如果带插入的数值前面的元素比该值大,就向后移动一位

            }

            //内部循环结束,找到插入的位置赋值即可。

            data[j]=temp;

        }

        Datas.prints("插入排序");

    }

}

 
该图是上面插入排序的说明图,插入排序,其过程就是其名字说明的一样,将待排序的数据插入到已排序的数据当中。两层循环,内层循环结束一次,插入排序排好一位数据。

4 希尔排序 


希尔排序,也叫缩减增量排序,其中增量的设置影响着程序的性能。最好的增量的设置为1,3,5,7,11,。。。这样一组素数,并且各个元素之间没有公因子。这样的一组增量 叫做Hibbard增量。使用这种增量的希尔排序的最坏清醒运行时间为θ() 
当不使用这种增量时,希尔排序的最坏情形运行时间为θ()

 步骤1:比如现在有数组{82 ,31 ,29 ,71, 72, 42, 64, 5,110}   第一次取增量设置为array.length/2 = 4    先从82开始以4为增量遍历直到末尾,得到(82,42) 排序得到{42 ,31 ,29 ,71, 72, 82, 64, 5,110}。 然后从第二个数31开始重复上一个步骤,得到(31,64) 排序得到{42 ,31 ,29 ,71, 72, 82, 64, 5,110}.......   以4为增量的遍历完数组之后,得到的结果是{42 ,31,5,71,72,82,64,29,110}

   然后重新区增量,这儿设定为incrementNum/2 = 2,对{42 ,31,5,71,72,82,64,29,110}重复步骤1。  完事之后,在取新的增量,重复步骤1。 直到取到的增量小于1,退出循环。

 

这里电脑打印这些太麻烦,干脆手写拍照啦哈哈哈哈。。。。。 
好了,废话不多说,上代码;

public class ShellSort {

 

    /**

     * 希尔排序(缩减增量排序)

     * 想想也不难。

     * 思路:三层循环

     * 第一层循环:控制增量-增量随着程序的进行依次递减一半

     * 第二层循环:遍历数组

     * 第三层循环:比较元素,交换元素。

     * 这里需要注意的是:比较的两个元素和交换的两个元素是不同的。

     */

    public static void main(String[] args) {

        int[] data = Datas.data;

        int k;

        for (int div = data.length/2; div>0; div/=2) {

            for (int j = div; j < data.length; j++) {

                int temp = data[j];

                for (k=j; k>=div && temp<data[k-div] ; k-=div) {

                    data[k] = data[k-div];

                }

                data[k] = temp;

            }

        }

        Datas.prints("希尔排序");

    }

}

 
程序中,需要注意的是第三层循环,第三层循环的代码中,if语句的比较和内部的交换是分别不同的两个数据。原因是:把大的数据后移,小的数据前移,形成这样一种趋势,才能实现排序。 
当然可以试试,if语句比较的两个数据和内部移动的数据一致的话,会出现什么问题?出现的问题就是移动的数据打破了之前形成的大的数据在后,小的数据在前的趋势。无法排序。

5 堆排序

堆排序,要知道什么是堆?说白了,堆就是完全二叉树,堆是优先队列。要求父元素比两个子元素要大。这就好办了。数组元素构建堆,根节点最大,删除根节点得到最大值,剩下的元素再次构建堆,接着再删除根节点,得到第二大元素,剩下的元素再次构建堆,依次类推,得到一组排好序的数据。为了更好地利用空间,我们把删除的元素不使用新的空间,而是使用堆的最后一位保存删除的数据。 
代码上来:

public class HeapSort {

    /**

     * 堆排序(就是优先队列)

     * 也就是完全二叉树

     * 第一步:建堆.其实就是讲数组中的元素进行下虑操作,

     *      使得数组中的元素满足堆的特性。

     * 第二步:通过将最大的元素转移至堆的末尾,

     *      然后将剩下的元素在构建堆。

     *      完成排序。

     * 最重要的过程就是构建堆的过程。

     * 里面的比较思路和希尔排序中的比较思路一致。

     * 将大的元素上浮,小的元素下浮。始终和temp比较。

     * temp除了第一次比较可能改变外,其他次数的比较不改变该值。

     * 这样的处理就是让较大的元素趋于上浮,较小的元素下浮。

     */

    public static void main(String[] args) {

        int[] data = Datas.data;

        for (int i = data.length/2; i >=0; i--) {

            buildHeap(data,i,data.length);

        }

        Datas.prints("堆排序-构建树");

        System.out.println("============================");

        for (int i = data.length-1; i>0; i--) {

            swap(data, 0, i);

            buildHeap(data, 0, i);

        }

        Datas.prints("堆排序-排序后");

    }

    static void swap(int[] data,int i,int j){

        int temp = data[i];

        data[i] = data[j];

        data[j] = temp;

    }

    static void buildHeap(int[] data,int i,int len){

        int leftChild = leftChild(i);

        int temp = data[i];

        for (; leftChild<len;) {

            if (leftChild != len-1 && data[leftChild]<data[leftChild+1]) {

                leftChild++;

            }

            if (temp<data[leftChild]) {

                data[i] = data[leftChild];

            }else {

                /**braek说明两个儿子都比父节点小,

                * 父节点大于两个儿子

                * 所以直接停止比较,减小比较的次数。

                */

                break;

            }

            i = leftChild;

            leftChild = leftChild(i);

        }

        data[i] = temp;

    }

    //返回节点i的左儿子的index

    static int leftChild(int i){

        return 2*i+1;

    }

}

 
堆排序,最重要的就是构建堆,构建堆是核心!我们代码中使用的是数组形式的二叉树,也就是优先队列。要真正看懂这部分的代码,需要知道优先队列部分的知识,不难,看看就懂啦。说白了就是二叉树。

6 归并排序

归并排序思路就是将两个已经排好序的数组插入到第三个数组当中。核心就是将原有数组分割两部分,排好序,插入到第三个与原有数组大小一致的数组中。代码上来:

public class Merge Sort {

    /**

     * 归并排序

     * 思路:如果是两个已排序的数组,进行合并非常简单。

     * 所以就对原有数组进行分割,分割成各个排序的数组,

     * 然后递归合并。

     */

    public static void main(String[] args) {

        int[] data = Datas.data;

        merge(data);

        Datas.prints("归并排序");

    }

    public static void merge(int[] data){

        int[] temp = new int[data.length];

        merge0(data, temp, 0, data.length-1);

    }

    public static void merge0(int[] data,int[] temp,int left,int rigth){

        if (left<rigth) {

            int center = (left+rigth)/2;

            merge0(data, temp, left, center);

            merge0(data, temp, center+1, rigth);

            mergeSort(data,temp,left,center,rigth);

        }

    }

    public static void mergeSort(int[] data,int[] temp,int left,int center,int right){

        int leftEnd = center;

        int rightStar = center+1;

        int len = right-left+1;

        int tempPos = left;

        /**

         * 这里的三个循环很容易理解。

         * 其实现实两个已经排序的数组进行比较,

         * 将元素添加到temp数组中保存。

         */

        while (left<=leftEnd&&rightStar<=right) {

            if (data[left]<=data[rightStar]) {

                temp[tempPos++] = data[left++];

            }else {

                temp[tempPos++] = data[rightStar++];

            }

        }

        while (left<=leftEnd) {

            temp[tempPos++]=data[left++];

        }

        while (rightStar<=right) {

            temp[tempPos++]=data[rightStar++];

        }

        /**

         * 关键的一步是下面的拷贝工作。

         * 为什么数组中的拷贝是从right--开始???

         * 原因是:通过说明图中,我们知道,元素比较之后,

         * 会将元素赋值给temp数组相对应的位置上,并不会影响其他位置的数据。

         * 并且下面的循环中也没有使用其他位置上面的数据,仅仅拷贝

         * 本次已经排序的元素。

         * 下面的拷贝是从right开始,right位置是本次排序最右边的元素

         * 其实也可以从left开始,只不过left在上面的排序中值已经改变,

         * 可以定义一个int leftFlag = left;保存初始最左边的位置,

         * 此时下面的循环可以改为:

         * for (int i = 0; i < len; i++,leftFlag++) {

         *  data[leftFlag]=temp[leftFlag];

         * }

         * 运行程序,你会发现,正确输出结果。

         */

        for (int i = 0; i < len; i++,right--) {

            data[right]=temp[right];

        }

    }

}

说明图中已经说明了关于数组分割,排序、归并的步骤。归并排序其实就是分割,排序,归并,最后得到排序的结果。 
排序要等到分割完成之后进行,归并要等盗排序之后进行。 
分割通过递归调用进行,排序通过程序中的三个while循环进行,即完成了归并。最后将数据拷贝要原来的数组中去。

7 快速排序 


快速排序有点类似于归并排序,其实也是分割,不同的是,快速排序的分割是按照中值进行分割的,所以中值的好坏影响着程序的性能。最常见的情形是三数中值分割法!! 
该方法的思路是选取左,右、中三个数进行交换,把三个数中最小值放在左边,中间值放在中间,最大值放在右边,这样以中值为界形成了两部分,要注意这时候还没有排序,只是进行了枢纽元的选取。中间值就是枢纽元!

然后以枢纽元为中心,分别交换左右两侧的数据,把大的数据放在枢纽元的右侧,把小的数据放在枢纽元的左侧,最终形成大致排序的两组数据,枢纽元排好序,然后递归调用快速排序。 
同时,为了移动数据方便,我们把枢纽元的位置放在right-1的位置。 
大家可能要问了:为什么把枢纽元放在right-1的位置呢? 
原因是:right的位置放置的是比枢纽元大的数,在选取枢纽元的时候,我们把大的数放在right的位置,最小的数放在left的位置,把枢纽元放在right-1的位置,这样当完成数据交换之后枢纽元只需一次交换。如果把枢纽元放在中间的位置,要知道的是,中间位置并不一定就是枢纽元要排序的位置。这个地方要搞清楚,还得看代码:

public class QuickSort {

    /**

     * 快速排序

     * 首先找到三数中值,然后分别移动左右两边的数据,

     * 以中值数分割成两组,一组比中值数大,一组比中值数小。

     * 然后递归快排两组数组。

     * 当待排序的数组小于CUTOFF时,使用插入排序。

     */

    public static void main(String[] args) {

        quickSort(Datas.data,0,Datas.data.length-1);

        Datas.prints("快速排序");

    }

    public static void quickSort(int[] data,int left,int right){

        int CUTOFF = 1;

        if (left+CUTOFF<right) {

            //找到中值数

            int media = media3(data, left, right);

            //保存左右界,left,right值不变

            int i =left;

            int j = right-1;

            //循环移动左右两边的元素

            while (true) {

                while(data[++i]<media);

                while (data[--j]>media);

                if (i>j) {

                    break;

                }

                swap(data, i, j);

            }

            //将中值数移动到i处。中值数即排在i处。

            swap(data, i, right-1);

            //递归排序中值数两边的数据

            quickSort(data, left, i-1);

            quickSort(data, i+1, right);

        }else {

            /**

             * 插入排序

             * 当待排序的元素少于20个时候,

             * 快速排序性能不如直接插入排序好。

             * 所以else语句里面,在待排序基本有序的情况下

             * 可以使用直接插入排序更好。

             */

            InsertSort.main(null);

        }

    }

    //找到中值数

    public static int media3(int[] data,int left,int right){

        int center = (left+right)/2;

        /**

         * 前两个if语句的比较,

         * 使得最小值放在最左边。

         */

        if (data[center]<data[left]) {

            swap(data, center, left);

        }

        if (data[right]<data[left]) {

            swap(data, right, left);

        }

        /**

         * 第三个if语句使得最大值放在最右边。

         * 中间值,放在中间位置。

         */

        if (data[right]<data[center]) {

            swap(data, right, center);

        }

        //把中间的位置放在right-1的位置。

        swap(data, center, right-1);

        return data[right-1];

    }

    //交换数据

    public static void swap(int[] data,int i,int j){

        int temp = data[i];

        data[i] = data[j];

        data[j] = temp;

    }

}

快速排序说明图,示意了i、j游标的移动位置。结合程序应该能看懂。 
不过值得大家注意的是,程序中不仅仅使用快速排序的思路,而在最后,当left与right的差值在CUTOFF的时候,直接使用直接插入排序,不再使用快速排序。原因我在注释中已经给出。 
如果不使用CUTOFF时候的插入排序,最终的结果并不是我们想要的。如果仅仅使用快速排序得到最终结果,则代码是不正确的。 
上面的代码必须在最后使用一次插入排序才能得到最终的结果。

8 基数排序

桶排序之前不了解,我看的《数据结构算法分析》一书中并没有给出大量的讲解,反而代码是通过例题的形式给出的。桶排序其实就是形成大的容器,通过比较数据各个位上的数进行排序。 
别的不多说了,直接上代码:

public class RadixSort {

    /**

     * 基数排序

     * 二维数组构成桶

     * 一维数组记录每个位存放的个数。

     * 每次构建桶完成,拷贝数据到原来的数组中去。

     * 继续下一轮桶的构建。

     * 分别个位,十位,百位。。。

     * 程序必须知道最大值的位数。

     */

    public static void main(String[] args) {

        radixSort(Datas.data,3);

        Datas.prints("基数排序");

    }

    public static void radixSort(int[] data,int maxLen){

        //maxLen表示最大值的长度

        //LSD最低位优先排序  MSD最高位优先排序    l从0开始 循环三次

        int k = 0;

        int n = 1;

        int[][] bucket = new int[10][data.length];//桶

        /**

         * 表示桶的每一行也就是每一位存放的个数

         */

        int[] orders = new int[10];

        int temp = 0;

        for (int l = 0; l < maxLen; l++) {

            for (int i = 0; i < data.length; i++) {

                temp = (data[i]/n)%10;

                bucket[temp][orders[temp]] = data[i];

                orders[temp]++;

            }

            //将桶中的数值保存会原来的数组中

            for (int i = 0; i < 10; i++) {

                for (int j = 0; j < orders[i]; j++) {

                    if (orders[i]>0) {

                        data[k]=bucket[i][j];

                        k++;

                    }

                }

                //拷贝完成清除记录的个数,设为0

                orders[i]=0;

            }

            //n乘以10 取十位  百位的数值

            n*=10;

            k=0;

            //k值记录拷贝数据到原有数组中的位置,拷贝完成恢复0

        }

    }

}

 
这个是实例,程序打印结果的话,不好看,只好手写大家看效果。 
bucket二维数组存放原始数据。orders数组存放每一位数存放的原始数据的个数。外层循环每执行一次,就把数据拷贝给原来的数组。然后进行下一轮循环。分别进行个位、十位、百位、、、、的循环。这是从最低位开始排序。也有最高位开始进行的排序。

9 计数排序 


这个直接上代码:

public class CuntingSort {

 

    /**

     * 计数排序

     * 思路:构建一个与待排序中最大值相同大小的数组,

     * 该数组存放待排序数组中每个数字出现的个数。

     */

    public static void main(String[] args) {

        cunting(Datas.data, 333);

        Datas.prints("计数排序");

    }

 

    public static void cunting(int[] data,int max){

        int[] temp = new int[max+1];

        int[] result = new int[data.length];

        /**

         * 该循环设置初始值为0

         */

        for (int i = 0; i < temp.length; i++) {

            temp[i]=0;

        }

        /**

         * 该for语句循环遍历原数组,将数组中元素出现的个数存放在

         * temp数组中相对应的位置上。

         * temp数组长度与最大值的长度一致。保证每个元素都有一个对应的位置。

         */

        for (int i = 0; i < data.length; i++) {

            temp[data[i]]+=1;

        }

        /**

         * 累计每个元素出现的个数。

         * 通过该循环,temp中存放原数组中数据小于等于它的个数。

         * 也就是说此时temp中存放的就是对应的元素排序后,在数组中存放的位置+1。

         */

        for (int i = 1; i < temp.length; i++) {

            temp[i]=temp[i]+temp[i-1];

        }

        /**

         * 这里从小到大遍历也可以输出正确的结果,但是不是稳定的。

         * 只有从大到小输出,结果才是稳定的。

         * result中存放排序会的结果。

         */

        for (int i = data.length-1; i>=0; i--) {

            int index = temp[data[i]];

            result[index-1]= data[i];

            temp[data[i]]--;

        }

        Datas.data = result;

    }

}

这个排序还真没法画图,其实这个排序相当容易理解。找出待排序数组中最大的元素,构建一个与最大元素数+1长度的数组temp,这样保证待排序数组中的每一个元素都能在temp数组中找到自己的位置,但是temp不是用来存放元素的,而是存放每个元素在待排序数组中出现的个数。这一步通过第二个for循环得到。 
接着第三个for循环,循环遍历temp,目的就是得到每个元素排序后存放在原有数组中的位置。大家想一想,每个位置存放自己出现的个数,那么小于自己的元素出现的个数加到一起,即可得到自己排序后数组中的存放位置。是不是真的很巧妙!!!!! 
到此,基本就是该排序算法的核心啦!!!

10 桶排序 


桶排序是另外一种以O(n)或者接近O(n)的复杂度排序的算法. 它假设输入的待排序元素是等可能的落在等间隔的值区间内.一个长度为N的数组使用桶排序, 需要长度为N的辅助数组. 等间隔的区间称为桶, 每个桶内落在该区间的元素. 桶排序是基数排序的一种归纳结果。 
算法的主要思想: 待排序数组A[1…n]内的元素是随机分布在[0,1)区间内的的浮点数.辅助排序数组B[0….n-1]的每一个元素都连接一个链表. 将A内每个元素乘以N(数组规模)取底,并以此为索引插入(插入排序)数组B的对应位置的连表中. 最后将所有的链表依次连接起来就是排序结果.

这个过程可以简单的分步如下
1、设置一个定量的数组当作空桶子。 
2、寻访序列,并且把项目一个一个放到对应的桶子去。 
3、对每个不是空的桶子进行排序。 
4、从不是空的桶子里把项目再放回原来的序列中

例如要对大小为[1..1000]范围内的n个整数A[1..n]排序,可以把桶设为大小为10的范围,具体而言,设集合B[1]存储[1..10]的整数,集合B[2]存储(10..20]的整数,……集合B[i]存储((i-1)*10, i*10]的整数,i = 1,2,..100。总共有100个桶。然后对A[1..n]从头到尾扫描一遍,把每个A[i]放入对应的桶B[j]中。 然后再对这100个桶中每个桶里的数字排序,这时可用冒泡,选择,乃至快排,一般来说任何排序法都可以。最后依次输出每个桶里面的数字,且每个桶中的数字从小到大输出,这样就得到所有数字排好序的一个序列了。

/**

     * 桶排序算法,对arr进行桶排序,排序结果仍放在arr中

     * @param arr

     */ 

    public static void main(String[] args){

        bucketSort(Datas.datad);

        for (int i = 0; i < Datas.datad.length; i++) {

            System.out.println(Datas.datad[i]+",");

        }

    }

    public static void bucketSort(double arr[]){ 

 

        int n = arr.length;

 

        ArrayList<Double> arrList[] = new ArrayList[n];

        //把arr中的数均匀的的分布到[0,1)上,每个桶是一个list,存放落在此桶上的元素  

        for(int i =0;i<n;i++){

            int temp = (int) Math.floor(n*arr[i]);

            if(null==arrList[temp])

                arrList[temp] = new ArrayList<>();

            arrList[temp].add(arr[i]);

        } 

 

        //对每个桶中的数进行插入排序  

        for(int i = 0;i<n;i++){ 

            if(null!=arrList[i]) 

                insert(arrList[i]); 

        } 

 

        //把各个桶的排序结果合并  

        int count = 0;

 

        for(int i = 0;i<n;i++){ 

            if(null!=arrList[i]){ 

                Iterator<Double> iter = arrList[i].iterator(); 

                while(iter.hasNext()){ 

                    Double d = (Double)iter.next(); 

                    arr[count] = d;

                    count++; 

                } 

            } 

        } 

    } 

 

    /**

     * 用插入排序对每个桶进行排序

     * @param list

     */ 

    public static void insert(ArrayList<Double> list){ 

        if(list.size()>1){ 

            for(int i =1;i<list.size();i++){ 

                if((Double)list.get(i)<(Double)list.get(i-1)){ 

                    double temp = (Double) list.get(i); 

                    int j = i-1; 

                    for(;j>=0&&((Double)list.get(j)>(Double)list.get(j+1));j--) 

                        list.set(j+1, list.get(j)); 

                    list.set(j+1, temp); 

                }

            }

        }

    }

}

举例说明: 
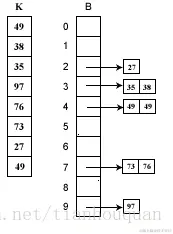
假如待排序列K= { 49、 38 、 35、 97 、 76、 73 、 27、 49 }。这些数据全部在1—100之间。因此我们定制10个桶,然后确定映射函数f(k)=k/10。则第一个关键字49将定位到第4个桶中(49/10=4)。依次将所有关键字全部堆入桶中,并在每个非空的桶中进行快速排序后得到如下图所示: 
 
对上图只要顺序输出每个B[i]中的数据就可以得到有序序列了。 
这个例子有点类似于基数排序。因此,可以说,桶排序是基数排序的一种。