Android IM即时通信多进程中间件的设计与实现-剥离长连接,让组件职责更单一

3,295 阅读4分钟

在Android IM即时通信多进程中间件设计与实现 一文中主要的点有两个

  1. 多进程完成客户端和服务端的通信
  2. 通信的介质

让SDK更通用

整个实现中其实我是不关心你到底使用websocket还是自己撸的TCP还是其他,我关心的是多进程中间件的实现。

所以我们要做一个设计,我希望在我的整个Demo 中不关心长链接的具体实现,但是我能在Demo 对整个长连接进行管理、使用,我的目标是:

  1. 在使用Demo时不需要考虑长连接的实现方式
  2. 在任何已经存在的长连接代码中,此Demo 均能实现其多进程中间件的职责

这样设计的优势在哪里?

  1. 可以更多的作为一个开放平台
  2. 不管以后发展中出现多牛逼的长连接方式,都不影响我们的业务

这个设计会具备以下特点

  1. 涉及核⼼功能统⼀管理升级;
  2. 保证核⼼功能具备⾼灵活替换性;
  3. Demo与长连接框架完全剥离,项⽬⾯向中间层编码,⽆须了解实际实现SDK

物理结构

中间件形成独⽴SDK,项⽬⾯向图⽚加载框架编码,所有功能统⼀管理;依赖关系⻅下图:

image.png

多进程中间件

当前的组件设计核⼼思想是彻底弱化长连接在项⽬中的定义,达到项⽬直接与IMClient接触,终极⽬标是项⽬只知道IMClient⽽不知道长连接,所以整体SDK呈现出了如下图的组件架构模式: 可以包含了多个不同的组件

image.png

具体实现

使用依赖反转原则进行高层逻辑实现

  1. LongConnectService
/**
 * Create by kpa(billkp@yeah.net) on 2023/3/13
 * 16:58
 * Describe :整个实现中其实我是不Core你到底使用websocket还是自己撸的TCP还是其他,
 * 我关心的是多进程中间件的实现。所以我们对这部分做一个
 * 抽象连接器
 */
interface LongConnectionService {
    /**
     * 初始化长连接实例
     */
    fun initLongConnection()

    /**
     * 连接长连接
     */
    fun connect()

    /**
     * 断开长连接
     */
    fun disConnect()

    /**
     * 重新连接长连接
     */
    fun reConnect()

}

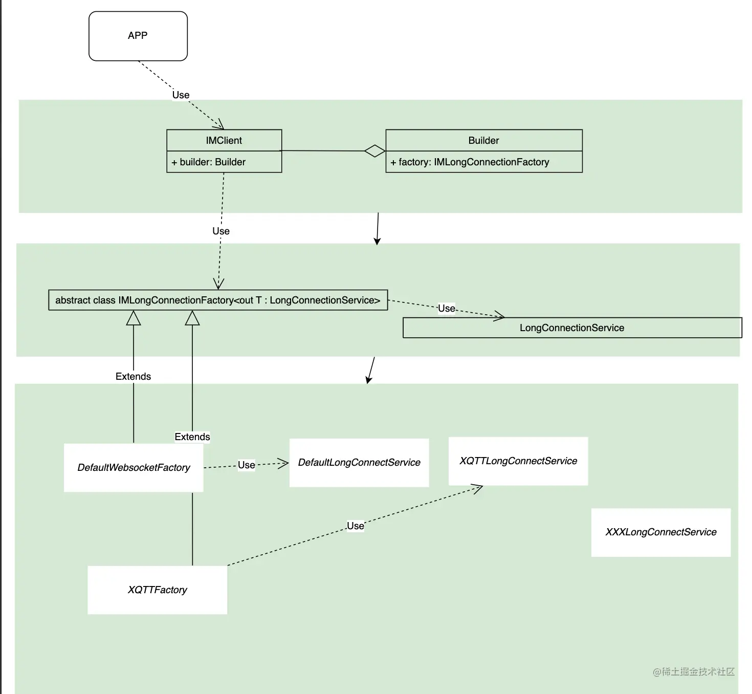
然后我们使用抽象工厂模式提供对长连接器的统一创建

image.png

修改中间件IMClient

对于SDK⽽⾔,长连接器操作、配置等,需要提供统⼀的配置类以供APP进⾏配,可使用Builder模式,封装其职责,总的来说他将变为APP对其配置和操作的工具

class IMClient private constructor(builder: Builder) {

  
    private var longConnectionFactory: IMLongConnectionFactory<LongConnectionService>? = null

    init {
        longConnectionFactory = builder.getFactory()
    }

    //...
    companion object {
        @Volatile
        private lateinit var mInstance: IMClient


        fun isInstalled() = this::mInstance.isInitialized

        @JvmStatic
        fun init(imClient: IMClient): IMClient {
            synchronized(IMClient::class) {
                if (!isInstalled()) {
                    mInstance = imClient
                } else {
                    throw RuntimeException("已经初始化")
                }
            }
            return mInstance;
        }

        @JvmStatic
        fun with(): IMClient {
            if (isInstalled()) {
                throw RuntimeException("未初始化")
            }
            return mInstance;
        }


    }

    class Builder {
        private var mFactory: IMLongConnectionFactory<LongConnectionService>? = null


        fun withFactory(factory: IMLongConnectionFactory<LongConnectionService>) = apply {
            this.mFactory = factory
        }

//如果不设置长连接器,将默认本Demo 中的DefaultWebsocketFactory
        fun getFactory(): IMLongConnectionFactory<LongConnectionService> {
            if (mFactory == null) {
                mFactory = DefaultWebsocketFactory.create()
            }
            return mFactory!!
        }

        fun build(): IMClient {
            return init(IMClient(this))
        }
    }

    //...

}

中间件使用


// Context of the app under test.
val appContext = InstrumentationRegistry.getInstrumentation().targetContext
// 初始化
IMClient.Builder()
    .withFactory(DefaultWebsocketFactory.create()).build()

// 使用
IMClient.with().connect()
IMClient.with().send("我是发送的消息内容")

怎么接入自己的长连接代码

通过上面的类图,相信大家已经知道怎么接入了。

  1. 实现LongConnectionService 高级抽象
class DefaultLongConnectionImpl(private val mContext: Context) : LongConnectionService {
    override fun initLongConnection() {
        TODO("Not yet implemented")
    }

    override fun connect() {
        TODO("Not yet implemented")
    }

    override fun disConnect() {
        TODO("Not yet implemented")
    }

    override fun reConnect() {
        TODO("Not yet implemented")
    }
}
  1. 创建对应的工厂创建器
class DefaultWebsocketFactory : IMLongConnectionFactory<DefaultLongConnectionImpl>() {

    companion object {
        @JvmStatic
        fun create(): DefaultWebsocketFactory {
            return DefaultWebsocketFactory()
        }
    }

    override fun createLongConnection(context: Context): DefaultLongConnectionImpl {
        return DefaultLongConnectionImpl(context)
    }
}

详细的流程设计

image.png

拒绝侵入三方SDK,让你的业务独立起来

在⽅案设计中,完成了项⽬与IMClient 的连接,也设计了核⼼长连接的的切换、功能抽象等⼯作,但是还存在以下问题:

  1. 长连接的代码对于使用自己代码的同学,他是对于的无用的
  2. 组件的职责不明确

但是处理方式极其简单,我们只需要将抽象的高层逻辑部分移动到其他组件中,在组件层面,也就是代码仓库中隔离开,这将不再存在以上问题。

总结

这种设计方式在开发中应用场景众多,基本上所有使用第三方组件的场景都应该按照如此设计,这样既能保证业务不受侵害,在将来业务走上正轨也不影响你替换组件,这样我们就做到了:

  1. 控制反转
  2. 组件层级分明
  3. 各组件间物理隔离
  4. 根据需求单独打包 (⽐如项⽬研发接⼊了2款长连接框架,上线时只需要其中之一,即将需要的进⾏物 理依赖,其他的取消依赖即可)
  5. 去除IMClinet中⼼化,多⼈开发不受影响(开发中间件和长连接将变成两个业务)
  6. 提升了组件稳定性

当然,组件的业务复杂程度不是我关心的,但是大家可以进行提取,丰富自己的业务。

代码:

github.com/kongxiaoan/…