【framework】ConfigurationContainer简介

99 阅读1分钟

1 前言

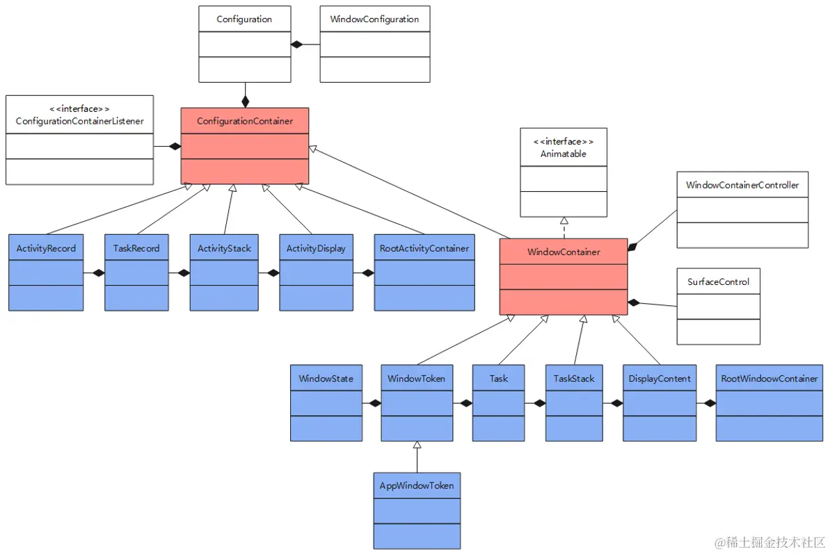
​ 如图所示,ConfigurationContainer 是 AMS 家族的重要基类;WindowContainer 继承自 ConfigurationContainer,是 WMS 家族的重要基类。

img

​ 本文主要介绍 ConfigurationContainer、Configuration、WindowConfiguration、ConfigurationContainerListener。

2 源码

2.1 WindowConfiguration、Configuration、ConfigurationContainerListener

(1)WindowConfiguration

private Rect mAppBounds

private int mWindowingMode

private int mActivityType

(2)Configuration

public final WindowConfiguration windowConfiguration = new WindowConfiguration()

public float fontScale;

//Mobile Country Code
public int mcc

//Mobile Network Code
public int mcc

public Locale locale

public boolean userSetLocale

public int screenWidthDp

public int screenHeightDp

public int densityDpi

(3)ConfigurationContainerListener

void onOverrideConfigurationChanged(Configuration overrideConfiguration)

2.2 ConfigurationContainer

​ 源码地址→/frameworks/base/services/core/java/com/android/server/wm/ConfigurationContainer.java

(1)类定义

//E为当前节点的子节点类型
public abstract class ConfigurationContainer<E extends ConfigurationContainer>

(2)主要属性

//容器配置
private Configuration mFullConfiguration = new Configuration()

//被覆盖的容器配置
private Configuration mOverrideConfiguration = new Configuration()

//被合并的容器配置
private Configuration mMergedOverrideConfiguration = new Configuration()

//监听被覆盖的容器配置是否发生变化
private ArrayList<ConfigurationContainerListener> mChangeListeners = new ArrayList<>()

(3)获取成员变量

//获取 mFullConfiguration
public Configuration getConfiguration()

//获取 mOverrideConfiguration
public Configuration getOverrideConfiguration()

//获取 mMergedOverrideConfiguration
public Configuration getMergedOverrideConfiguration()

(4)更新配置

//更新 mFullConfiguration
public void onConfigurationChanged(Configuration newParentConfig)

//更新 mOverrideConfiguration
public void onOverrideConfigurationChanged(Configuration overrideConfiguration)

(5)获取边框

//获取边框,取值:mFullConfiguration.windowConfiguration.getBounds()
public Rect getBounds()

//获取边框,取值:mOverrideConfiguration.windowConfiguration.getBounds()
public Rect getOverrideBounds()

(6)窗口模式

//获取窗口配置,取值:mFullConfiguration.windowConfiguration
public WindowConfiguration getWindowConfiguration()

//获取窗口模式,取值:mFullConfiguration.windowConfiguration.getWindowingMode()
public int getWindowingMode()

//是否处于多窗口模式
public boolean inMultiWindowMode()

//是否处于分屏模式
public boolean inSplitScreenWindowingMode()

//是否处于Pip模式
public boolean inPinnedWindowingMode()

//是否处于 FreeformW 模式(窗口可以移动)
public boolean inFreeformWindowingMode()

(7)ActivityType

//取值:mFullConfiguration.windowConfiguration.getActivityType()
public int getActivityType()

//取值:mFullConfiguration.windowConfiguration.getActivityType()
public int getActivityType()

public boolean isActivityTypeHome()

public boolean isActivityTypeRecents()

public boolean isActivityTypeAssistant()

public boolean isActivityTypeStandard()

(8)注册/注销监听器

//mChangeListeners.add(listener)
public void registerConfigurationChangeListener(ConfigurationContainerListener listener)

//mChangeListeners.remove(listener)
public void unregisterConfigurationChangeListener(ConfigurationContainerListener listener)

(9)抽象方法

//获取子节点个数
abstract protected int getChildCount()

//获取子节点
abstract protected E getChildAt(int index)

//获取父节点
abstract protected ConfigurationContainer getParent()

​ 声明:本文转自【framework】ConfigurationContainer简介