Java多线程(四)---并发编程容器

138 阅读7分钟

1.经常使用什么并发容器,为什么?

答:Vector、ConcurrentHashMap、HasTable

一般软件开发中容器用的最多的就是HashMap、ArrayList,LinkedList ,等等

但是在多线程开发中就不能乱用容器,如果使用了未加锁(非同步)的的集合,你的数据就会非常的混乱。由此在多线程开发中需要使用的容器必须是加锁(同步)的容器。

2. 什么是Vector

Vector与ArrayList一样,也是通过数组实现的,不同的是它支持线程的同步,即某一时刻只有一个线程能够写Vector,避免多线程同时写而引起的不一致性,但实现同步需要很高的花费,访问它比访问ArrayList慢很多( ArrayList是最常用的List实现类,内部是通过数组实现的,它允许对元素进行快速随机访问。当从ArrayList的中间位置插入或者删除元素时,需要对数组进行复制、移动、代价比较高。因此,它适合随机查找和遍历,不适合插入和删除。ArrayList的缺点是每个元素之间不能有间隔。 )

3. ArrayList和Vector有什么不同之处?

Vector方法带上了synchronized关键字,是线程同步的

  1. ArrayList添加方法源码

  1. Vector添加源码(加锁了synchronized关键字)

4. 为什么HashTable是线程安全的?

因为HasTable的内部方法都被synchronized修饰了,所以是线程安全的。其他的都和HashMap一样

  1. HashMap添加方法的源码

  1. HashTable添加方法的源码

5.ConcurrentHashMap,讲一下他和HashTable的不同之处?

多线程环境可以使用Collections.synchronizedMap同步加锁的方式,还可以使用HashTable,但是同步的方式显然性能不达标,而ConurrentHashMap更适合高并发场景使用。

ConcurrentHashmap在JDK1.7和1.8的版本改动比较大,1.7使用Segment+HashEntry分段锁的方式实现,1.8则抛弃了Segment,改为使用CAS+synchronized+Node实现,同样也加入了红黑树,避免链表过长导致性能的问题。

1.7分段锁

从结构上说,1.7版本的ConcurrentHashMap采用分段锁机制,里面包含一个Segment数组,Segment继承与ReentrantLock,Segment则包含HashEntry的数组,HashEntry本身就是一个链表的结构,具有保存key、value的能力能指向下一个节点的指针。

实际上就是相当于每个Segment都是一个HashMap,默认的Segment长度是16,也就是支持16个线程的并发写,Segment之间相互不会受到影响。

put流程

其实发现整个流程和HashMap非常类似,只不过是先定位到具体的Segment,然后通过ReentrantLock去操作而已,后面的流程我就简化了,因为和HashMap基本上是一样的。

  1. 计算hash,定位到segment,segment如果是空就先初始化
  2. 使用ReentrantLock加锁,如果获取锁失败则尝试自旋,自旋超过次数就阻塞获取,保证一定获取锁成功
  3. 遍历HashEntry,就是和HashMap一样,数组中key和hash一样就直接替换,不存在就再插入链表,链表同样

get流程

get也很简单,key通过hash定位到segment,再遍历链表定位到具体的元素上,需要注意的是value是volatile的,所以get是不需要加锁的。

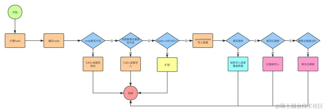
1.8CAS+synchronized

1.8抛弃分段锁,转为用CAS+synchronized来实现,同样HashEntry改为Node,也加入了红黑树的实现。主要还是看put的流程。

put流程

  1. 首先计算hash,遍历node数组,如果node是空的话,就通过CAS+自旋的方式初始化
  2. 如果当前数组位置是空则直接通过CAS自旋写入数据
  3. 如果hash==MOVED,说明需要扩容,执行扩容
  4. 如果都不满足,就使用synchronized写入数据,写入数据同样判断链表、红黑树,链表写入和HashMap的方式一样,key hash一样就覆盖,反之就尾插法,链表长度超过8就转换成红黑树

get查询

get很简单,通过key计算hash,如果key hash相同就返回,如果是红黑树按照红黑树获取,都不是就遍历链表获取。

6. Collections.synchronized * 是什么?

注意:* 号代表后面是还有内容的

此方法是干什么的呢,他完完全全的可以把List、Map、Set接口底下的集合变成线程安全的集合

Map<String, Object> synchronizedHashMap = 
         Collections.synchronizedMap(new HashMap<String, Object>());

7. SynchronizedMap 和 ConcurrentHashMap 有什么区别?

SynchronizedMap 一次锁住整张表来保证线程安全,所以每次只能有一个线程来访为 map。

ConcurrentHashMap 使用分段锁来保证在多线程下的性能。

ConcurrentHashMap 中则是一次锁住一个桶。ConcurrentHashMap 默认将hash 表分为 16 个桶,诸如 get,put,remove 等常用操作只锁当前需要用到的桶。这样,原来只能一个线程进入,现在却能同时有 16 个写线程执行,并发性能的提升是显而易见的。

另外 ConcurrentHashMap 使用了一种不同的迭代方式。在这种迭代方式中,当iterator 被创建后集合再发生改变就不再是抛出ConcurrentModificationException,取而代之的是在改变时 new新的数据从而不影响原有的数据,iterator 完成后再将头指针替换为新的数据 ,这样 iterator线程可以使用原来老的数据,而写线程也可以并发的完成改变。

8. CopyOnWriteArrayList 是什么?

CopyOnWriteArrayList 是一个并发容器。有很多人称它是线程安全的,我认为这句话不严谨,缺少一个前提条件,那就是非复合场景下操作它是线程安全的。

CopyOnWriteArrayList(免锁容器)的好处之一是当多个迭代器同时遍历和修改这个列表时,不会抛出 ConcurrentModificationException。在CopyOnWriteArrayList 中,写入将导致创建整个底层数组的副本,而源数组将保留在原地,使得复制的数组在被修改时,读取操作可以安全地执行。

9. CopyOnWriteArrayList 的使用场景?

合适读多写少的场景。

10. CopyOnWriteArrayList 的缺点?

由于写操作的时候,需要拷贝数组,会消耗内存,如果原数组的内容比较多的情况下,可能导致young gc 或者 full gc。

不能用于实时读的场景,像拷贝数组、新增元素都需要时间,所以调用一个 set 操作后,读取到数据可能还是旧的,虽然CopyOnWriteArrayList 能做到最终一致性,但是还是没法满足实时性要求。

由于实际使用中可能没法保证 CopyOnWriteArrayList 到底要放置多少数据,万一数据稍微有点多,每次 add/set 都要重新复制数组,这个代价实在太高昂了。在高性能的互联网应用中,这种操作分分钟引起故障。

11. CopyOnWriteArrayList 的设计思想?

  • 读写分离,读和写分开
  • 最终一致性
  • 使用另外开辟空间的思路,来解决并发冲突

12. 常用的并发工具类有哪些?

  • CountDownLatch

CountDownLatch 类位于java.util.concurrent包下,利用它可以实现类似计数器的功能。比如有一个任务A,它要等待其他3个任务执行完毕之后才能执行,此时就可以利用CountDownLatch来实现这种功能了。

  • CyclicBarrier (回环栅栏)

CyclicBarrier它的作用就是会让所有线程都等待完成后才会继续下一步行动。

CyclicBarrier初始化时规定一个数目,然后计算调用了CyclicBarrier.await()进入等待的线程数。当线程数达到了这个数目时,所有进入等待状态的线程被唤醒并继续。

CyclicBarrier初始时还可带一个Runnable的参数, 此Runnable任务在CyclicBarrier的数目达到后,所有其它线程被唤醒前被执行。

  • Semaphore (信号量)

Semaphore 是 synchronized 的加强版,作用是控制线程的并发数量(允许自定义多少线程同时访问)。就这一点而言,单纯的synchronized 关键字是实现不了的。