自用前端面试题(Vue)

271 阅读51分钟

1.VUE的基本原理

当一个Vue实例创建时,Vue会遍历data中的属性,用 Object.defineProperty(vue3.0使用proxy )将它们转为 getter/setter,并且在内部追踪相关依赖,在属性被访问和修改时通知变化。 每个组件实例都有相应的 watcher 程序实例,它会在组件渲染的过程中把属性记录为依赖,之后当依赖项的setter被调用时,会通知watcher重新计算,从而致使它关联的组件得以更新。

image.png

2.双向数据绑定的原理

Vue.js 是采用数据劫持结合发布者-订阅者模式的方式,通过Object.defineProperty()来劫持各个属性的setter,getter,在数据变动时发布消息给订阅者,触发相应的监听回调。主要分为以下几个步骤:

  1. 需要observe的数据对象进行递归遍历,包括子属性对象的属性,都加上setter和getter这样的话,给这个对象的某个值赋值,就会触发setter,那么就能监听到了数据变化
  2. compile解析模板指令,将模板中的变量替换成数据,然后初始化渲染页面视图,并将每个指令对应的节点绑定更新函数,添加监听数据的订阅者,一旦数据有变动,收到通知,更新视图
  3. Watcher订阅者是Observer和Compile之间通信的桥梁,主要做的事情是: ①在自身实例化时往属性订阅器(dep)里面添加自己 ②自身必须有一个update()方法 ③待属性变动dep.notice()通知时,能调用自身的update()方法,并触发Compile中绑定的回调,则功成身退。
  4. MVVM作为数据绑定的入口,整合Observer、Compile和Watcher三者,通过Observer来监听自己的model数据变化,通过Compile来解析编译模板指令,最终利用Watcher搭起Observer和Compile之间的通信桥梁,达到数据变化 -> 视图更新;视图交互变化(input) -> 数据model变更的双向绑定效果。

image.png

3.使用 Object.defineProperty() 来进行数据劫持有什么缺点?

在对一些属性进行操作时,使用这种方法无法拦截,比如通过下标方式修改数组数据或者给对象新增属性,这都不能触发组件的重新渲染,因为 Object.defineProperty 不能拦截到这些操作。更精确的来说,对于数组而言,大部分操作都是拦截不到的,只是 Vue 内部通过重写函数的方式解决了这个问题。

在 Vue3.0 中已经不使用这种方式了,而是通过使用 Proxy 对对象进行代理,从而实现数据劫持。使用Proxy 的好处是它可以完美的监听到任何方式的数据改变,唯一的缺点是兼容性的问题,因为 Proxy 是 ES6 的语法。

4.MVVM、MVC、MVP的区别

MVC、MVP 和 MVVM 是三种常见的软件架构设计模式,主要通过分离关注点的方式来组织代码结构,优化开发效率。 在开发单页面应用时,往往一个路由页面对应了一个脚本文件,所有的页面逻辑都在一个脚本文件里。页面的渲染、数据的获取,对用户事件的响应所有的应用逻辑都混合在一起,这样在开发简单项目时,可能看不出什么问题,如果项目变得复杂,那么整个文件就会变得冗长、混乱,这样对项目开发和后期的项目维护是非常不利的。

  1. MVCMVC 通过分离 Model、View 和 Controller 的方式来组织代码结构。其中 View 负责页面的显示逻辑,Model 负责存储页面的业务数据,以及对相应数据的操作。并且 View 和 Model 应用了观察者模式,当 Model 层发生改变的时候它会通知有关 View 层更新页面。Controller 层是 View 层和 Model 层的纽带,它主要负责用户与应用的响应操作,当用户与页面产生交互的时候,Controller 中的事件触发器就开始工作了,通过调用 Model 层,来完成对 Model 的修改,然后 Model 层再去通知 View 层更新。
    image.png
  2. MVVMMVVM 分为 Model、View、ViewModel
    Model代表数据模型,数据和业务逻辑都在Model层中定义;
    View代表UI视图,负责数据的展示;
    ViewModel负责监听Model中数据的改变并且控制视图的更新,处理用户交互操作。
    Model和View并无直接关联,而是通过ViewModel来进行联系的,Model和ViewModel之间有着双向数据绑定的联系。因此当Model中的数据改变时会触发View层的刷新,View中由于用户交互操作而改变的数据也会在Model中同步。 这种模式实现了 Model和View的数据自动同步,因此开发者只需要专注于数据的维护操作即可,而不需要自己操作DOM。
    image.png
  3. MVPMVP 模式与 MVC 唯一不同的在于 Presenter 和 Controller。在 MVC 模式中使用观察者模式,来实现当 Model 层数据发生变化的时候,通知 View 层的更新。这样 View 层和 Model 层耦合在一起,当项目逻辑变得复杂的时候,可能会造成代码的混乱,并且可能会对代码的复用性造成一些问题。MVP 的模式通过使用 Presenter 来实现对 View 层和 Model 层的解耦。MVC 中的Controller 只知道 Model 的接口,因此它没有办法控制 View 层的更新,MVP 模式中,View 层的接口暴露给了 Presenter 因此可以在 Presenter 中将 Model 的变化和 View 的变化绑定在一起,以此来实现 View 和 Model 的同步更新。这样就实现了对 View 和 Model 的解耦,Presenter 还包含了其他的响应逻辑。

5.Computed 和 Watch 的区别

详细版本:ustbhuangyi.github.io/vue-analysi…

对于Computed:

  • 它支持缓存,只有依赖的数据发生了变化,才会重新计算
  • 不支持异步,当Computed中有异步操作时,无法监听数据的变化
  • computed的值会默认走缓存,计算属性是基于它们的响应式依赖进行缓存的,也就是基于data声明过,或者父组件传递过来的props中的数据进行计算的。
  • 如果一个属性是由其他属性计算而来的,这个属性依赖其他的属性,一般会使用computed
  • 如果computed属性的属性值是函数,那么默认使用get方法,函数的返回值就是属性的属性值;在computed中,属性有一个get方法和一个set方法,当数据发生变化时,会调用set方法。

对于Watch:

  • 它不支持缓存,数据变化时,它就会触发相应的操作
  • 支持异步监听
  • 监听的函数接收两个参数,第一个参数是最新的值,第二个是变化之前的值
  • 当一个属性发生变化时,就需要执行相应的操作
  • 监听数据必须是data中声明的或者父组件传递过来的props中的数据,当发生变化时,会触发其他操作,函数有两个的参数:
    • immediate:组件加载立即触发回调函数
    • deep:深度监听,发现数据内部的变化,在复杂数据类型中使用,例如数组中的对象发生变化。需要注意的是,deep无法监听到数组和对象内部的变化。

当想要执行异步或者昂贵的操作以响应不断的变化时,就需要使用watch。

总结:

  • computed 计算属性 : 依赖其它属性值,并且 computed 的值有缓存,只有它依赖的属性值发生改变,下一次获取 computed 的值时才会重新计算 computed 的值。
  • watch 侦听器 : 更多的是观察的作用,无缓存性,类似于某些数据的监听回调,每当监听的数据变化时都会执行回调进行后续操作。

运用场景:

  • 当需要进行数值计算,并且依赖于其它数据时,应该使用 computed,因为可以利用 computed 的缓存特性,避免每次获取值时都要重新计算。
  • 当需要在数据变化时执行异步或开销较大的操作时,应该使用 watch,使用 watch 选项允许执行异步操作 ( 访问一个 API ),限制执行该操作的频率,并在得到最终结果前,设置中间状态。这些都是计算属性无法做到的。

6.Computed 和 Methods 的区别

相同点:
可以将同一函数定义为一个 method 或者一个计算属性。对于最终的结果,两种方式是相同的。
不同点:

  • computed: 计算属性是基于它们的依赖进行缓存的,只有在它的相关依赖发生改变时才会重新求值;
  • method 调用总会执行该函数

7.slot是什么?有什么作用?原理是什么?

slot又名插槽,是Vue的内容分发机制,组件内部的模板引擎使用slot元素作为承载分发内容的出口。插槽slot是子组件的一个模板标签元素,而这一个标签元素是否显示,以及怎么显示是由父组件决定的。slot又分三类,默认插槽,具名插槽和作用域插槽。

  • 默认插槽:又名匿名查抄,当slot没有指定name属性值的时候一个默认显示插槽,一个组件内只有有一个匿名插槽。
  • 具名插槽:带有具体名字的插槽,也就是带有name属性的slot,一个组件可以出现多个具名插槽。
  • 作用域插槽:默认插槽、具名插槽的一个变体,可以是匿名插槽,也可以是具名插槽,该插槽的不同点是在子组件渲染作用域插槽时,可以将子组件内部的数据传递给父组件,让父组件根据子组件的传递过来的数据决定如何渲染该插槽。

实现原理:当子组件vm实例化时,获取到父组件传入的slot标签的内容,存放在vm.$slot中,默认插槽为vm.$slot.default,具名插槽为vm.$slot.xxx,xxx 为插槽名,当组件执行渲染函数时候,遇到slot标签,使用$slot中的内容进行替换,此时可以为插槽传递数据,若存在数据,则可称该插槽为作用域插槽。

8.过滤器的作用,如何实现一个过滤器?

根据过滤器的名称,过滤器是用来过滤数据的,在Vue中使用filters来过滤数据,filters不会修改数据,而是过滤数据,改变用户看到的输出(计算属性 computed ,方法 methods 都是通过修改数据来处理数据格式的输出显示)。
使用场景:
需要格式化数据的情况,比如需要处理时间、价格等数据格式的输出 / 显示;比如后端返回一个 年月日的日期字符串,前端需要展示为 多少天前 的数据格式,此时就可以用fliters过滤器来处理数据。
过滤器是一个函数,它会把表达式中的值始终当作函数的第一个参数。过滤器用在插值表达式  {{ }} 和 v-bind 表达式 中,然后放在操作符“ | ”后面进行指示。

9.如何保存页面的当前的状态?

既然是要保持页面的状态(其实也就是组件的状态),那么会出现以下两种情况:

  • 前组件会被卸载
  • 前组件不会被卸载

那么可以按照这两种情况分别得到以下方法:
组件会被卸载:

(1)将状态存储在LocalStorage / SessionStorage

只需要在组件即将被销毁的生命周期 componentWillUnmount (react)中在 LocalStorage / SessionStorage 中把当前组件的 state 通过 JSON.stringify() 储存下来就可以了。在这里面需要注意的是组件更新状态的时机。

比如从 B 组件跳转到 A 组件的时候,A 组件需要更新自身的状态。但是如果从别的组件跳转到 B 组件的时候,实际上是希望 B 组件重新渲染的,也就是不要从 Storage 中读取信息。所以需要在 Storage 中的状态加入一个 flag 属性,用来控制 A 组件是否读取 Storage 中的状态。

优点:

  • 兼容性好,不需要额外库或工具。
  • 简单快捷,基本可以满足大部分需求。

缺点:

  • 状态通过 JSON 方法储存(相当于深拷贝),如果状态中有特殊情况(比如 Date 对象、Regexp 对象等)的时候会得到字符串而不是原来的值。(具体参考用 JSON 深拷贝的缺点)
  • 如果 B 组件后退或者下一页跳转并不是前组件,那么 flag 判断会失效,导致从其他页面进入 A 组件页面时 A 组件会重新读取 Storage,会造成很奇怪的现象。

(2)路由传值

通过 react-router 的 Link 组件的 prop —— to 可以实现路由间传递参数的效果。

在这里需要用到 state 参数,在 B 组件中通过 history.location.state 就可以拿到 state 值,保存它。返回 A 组件时再次携带 state 达到路由状态保持的效果。

优点:

  • 简单快捷,不会污染 LocalStorage / SessionStorage。
  • 可以传递 Date、RegExp 等特殊对象(不用担心 JSON.stringify / parse 的不足)

缺点:

  • 如果 A 组件可以跳转至多个组件,那么在每一个跳转组件内都要写相同的逻辑。

组件不会被卸载:

(1)单页面渲染

要切换的组件作为子组件全屏渲染,父组件中正常储存页面状态。

优点:

  • 代码量少
  • 不需要考虑状态传递过程中的错误

缺点:

  • 增加 A 组件维护成本
  • 需要传入额外的 prop 到 B 组件
  • 无法利用路由定位页面

除此之外,在Vue中,还可以是用keep-alive来缓存页面,当组件在keep-alive内被切换时组件的activated、deactivated这两个生命周期钩子函数会被执行 被包裹在keep-alive中的组件的状态将会被保留:

<keep-alive>
	<router-view v-if="$route.meta.keepAlive"></router-view>
</kepp-alive>

router.js

{
  path: '/',
  name: 'xxx',
  component: ()=>import('../src/views/xxx.vue'),
  meta:{
    keepAlive: true // 需要被缓存
  }
},

10.常见的事件修饰符及其作用

  • .stop:等同于 JavaScript 中的 event.stopPropagation() ,防止事件冒泡;
  • .prevent :等同于 JavaScript 中的 event.preventDefault() ,防止执行预设的行为(如果事件可取消,则取消该事件,而不停止事件的进一步传播);
  • .capture :与事件冒泡的方向相反,事件捕获由外到内;
  • .self :只会触发自己范围内的事件,不包含子元素;
  • .once :只会触发一次。
  • .passive:告诉浏览器你不想阻止事件的默认行为

11.v-if、v-show、v-html的原理

  • v-if会调用addIfCondition方法,生成vnode的时候,会忽略对应节点,render的时候就不会渲染;
  • v-show会生成vnode,render的时候也会渲染成真实节点,只是在render过程中会在节点的属性中修改show属性值,也就是常说的display;
  • v-html会先移除节点下的所有节点,调用html方法,通过addProp添加innerHTML属性,归根结底还是设置innerHTML为v-html的值。

12.v-if和v-show的区别

  • 手段:v-if是动态的向DOM树内添加或者删除DOM元素;v-show是通过设置DOM元素的display样式属性控制显隐;

  • 编译过程:v-if切换有一个局部编译/卸载的过程,切换过程中合适地销毁和重建内部的事件监听和子组件;v-show只是简单的基于css切换;

  • 编译条件:v-if是惰性的,如果初始条件为假,则什么也不做;只有在条件第一次变为真时才开始局部编译; v-show是在任何条件下,无论首次条件是否为真,都被编译,然后被缓存,而且DOM元素保留;

  • 性能消耗:v-if有更高的切换消耗;v-show有更高的初始渲染消耗;

  • 使用场景:v-if适合运营条件不大可能改变;v-show适合频繁切换。

13.v-model 是如何实现的?语法糖实际是什么?

  1. 作用在表单元素上 动态绑定了 input 的 value 指向了 messgae 变量,并且在触发 input 事件的时候去动态把 message设置为目标值:
<input v-model="sth" />
//  等同于
<input 
    v-bind:value="message" 
    v-on:input="message=$event.target.value"
>
//$event 指代当前触发的事件对象;
//$event.target 指代当前触发的事件对象的dom;
//$event.target.value 就是当前dom的value值;
//在@input方法中,value => sth;
//在:value中,sth => value;
  1. 作用在组件上 在自定义组件中,v-model 默认会利用名为 value 的 prop和名为 input 的事件,本质是一个父子组件通信的语法糖,通过prop和$.emit实现。  因此父组件 v-model 语法糖本质上可以修改为:
<child :value="message"  @input="function(e){message = e}"></child>

在组件的实现中,可以通过 v-model属性来配置子组件接收的prop名称,以及派发的事件名称。 例子:

// 父组件
<aa-input v-model="aa"></aa-input>
// 等价于
<aa-input v-bind:value="aa" v-on:input="aa=$event.target.value"></aa-input>

// 子组件:
<input v-bind:value="aa" v-on:input="onmessage"></aa-input>

props:{value:aa,}
methods:{
    onmessage(e){
        $emit('input',e.target.value)
    }
}

默认情况下,一个组件上的v-model 会把 value 用作 prop且把 input 用作 event。但是一些输入类型比如单选框和复选框按钮可能想使用 value prop 来达到不同的目的。使用 model 选项可以回避这些情况产生的冲突。js 监听input 输入框输入数据改变,用oninput,数据改变以后就会立刻触发这个事件。通过input事件把数据$emit出去,在父组件接收。父组件设置v-model的值为input $emit过来的值。

14.v-model 可以被用在自定义组件上吗?如果可以,如何使用?

可以。
v-model 实际上是一个语法糖,如:

<input v-model="searchText">

实际上相当于:

<input
  v-bind:value="searchText"
  v-on:input="searchText = $event.target.value"
>

用在自定义组件上也是同理:

<custom-input v-model="searchText">

相当于:

<custom-input
  v-bind:value="searchText"
  v-on:input="searchText = $event"
></custom-input>

显然,custom-input 与父组件的交互如下:

  1. 父组件将searchText变量传入custom-input 组件,使用的 prop 名为value
  2. custom-input 组件向父组件传出名为input的事件,父组件将接收到的值赋值给searchText

所以,custom-input 组件的实现应该类似于这样:

Vue.component('custom-input', {
  props: ['value'],
  template: `
    <input
      v-bind:value="value"
      v-on:input="$emit('input', $event.target.value)"
    >
  `
})

15.data为什么是一个函数而不是对象

JavaScript中的对象是引用类型的数据,当多个实例引用同一个对象时,只要一个实例对这个对象进行操作,其他实例中的数据也会发生变化。

而在Vue中,更多的是想要复用组件,那就需要每个组件都有自己的数据,这样组件之间才不会相互干扰。

所以组件的数据不能写成对象的形式,而是要写成函数的形式。数据以函数返回值的形式定义,这样当每次复用组件的时候,就会返回一个新的data,也就是说每个组件都有自己的私有数据空间,它们各自维护自己的数据,不会干扰其他组件的正常运行。

16.对keep-alive的理解,它是如何实现的,具体缓存的是什么?

如果需要在组件切换的时候,保存一些组件的状态防止多次渲染,就可以使用 keep-alive 组件包裹需要保存的组件。

(1)keep-alive

keep-alive有以下三个属性:

  • include 字符串或正则表达式,只有名称匹配的组件会被匹配;
  • exclude 字符串或正则表达式,任何名称匹配的组件都不会被缓存;
  • max 数字,最多可以缓存多少组件实例。

注意:keep-alive 包裹动态组件时,会缓存不活动的组件实例。

主要流程

  1. 判断组件 name ,不在 include 或者在 exclude 中,直接返回 vnode,说明该组件不被缓存。
  2. 获取组件实例 key ,如果有获取实例的 key,否则重新生成。
  3. key生成规则,cid +"∶∶"+ tag ,仅靠cid是不够的,因为相同的构造函数可以注册为不同的本地组件。
  4. 如果缓存对象内存在,则直接从缓存对象中获取组件实例给 vnode ,不存在则添加到缓存对象中。 5.最大缓存数量,当缓存组件数量超过 max 值时,清除 keys 数组内第一个组件。

(2)keep-alive 的实现

const patternTypes: Array<Function> = [String, RegExp, Array] // 接收:字符串,正则,数组

export default {
  name: 'keep-alive',
  abstract: true, // 抽象组件,是一个抽象组件:它自身不会渲染一个 DOM 元素,也不会出现在父组件链中。

  props: {
    include: patternTypes, // 匹配的组件,缓存
    exclude: patternTypes, // 不去匹配的组件,不缓存
    max: [String, Number], // 缓存组件的最大实例数量, 由于缓存的是组件实例(vnode),数量过多的时候,会占用过多的内存,可以用max指定上限
  },

  created() {
    // 用于初始化缓存虚拟DOM数组和vnode的key
    this.cache = Object.create(null)
    this.keys = []
  },

  destroyed() {
    // 销毁缓存cache的组件实例
    for (const key in this.cache) {
      pruneCacheEntry(this.cache, key, this.keys)
    }
  },

  mounted() {
    // prune 削减精简[v.]
    // 去监控include和exclude的改变,根据最新的include和exclude的内容,来实时削减缓存的组件的内容
    this.$watch('include', (val) => {
      pruneCache(this, (name) => matches(val, name))
    })
    this.$watch('exclude', (val) => {
      pruneCache(this, (name) => !matches(val, name))
    })
  },
}

render函数

  1. 会在 keep-alive 组件内部去写自己的内容,所以可以去获取默认 slot 的内容,然后根据这个去获取组件

  2. keep-alive 只对第一个组件有效,所以获取第一个子组件。

  3. 和 keep-alive 搭配使用的一般有:动态组件 和router-view。

render () {
  //
  function getFirstComponentChild (children: ?Array<VNode>): ?VNode {
    if (Array.isArray(children)) {
  for (let i = 0; i < children.length; i++) {
    const c = children[i]
    if (isDef(c) && (isDef(c.componentOptions) || isAsyncPlaceholder(c))) {
      return c
    }
  }
  }
  }
  const slot = this.$slots.default // 获取默认插槽
  const vnode: VNode = getFirstComponentChild(slot)// 获取第一个子组件
  const componentOptions: ?VNodeComponentOptions = vnode && vnode.componentOptions // 组件参数
  if (componentOptions) { // 是否有组件参数
    // check pattern
    const name: ?string = getComponentName(componentOptions) // 获取组件名
    const { include, exclude } = this
    if (
      // not included
      (include && (!name || !matches(include, name))) ||
      // excluded
      (exclude && name && matches(exclude, name))
    ) {
      // 如果不匹配当前组件的名字和include以及exclude
      // 那么直接返回组件的实例
      return vnode
    }

    const { cache, keys } = this

    // 获取这个组件的key
    const key: ?string = vnode.key == null
      // same constructor may get registered as different local components
      // so cid alone is not enough (#3269)
      ? componentOptions.Ctor.cid + (componentOptions.tag ? `::${componentOptions.tag}` : '')
      : vnode.key

    if (cache[key]) {
      // LRU缓存策略执行
      vnode.componentInstance = cache[key].componentInstance // 组件初次渲染的时候componentInstance为undefined

      // make current key freshest
      remove(keys, key)
      keys.push(key)
      // 根据LRU缓存策略执行,将key从原来的位置移除,然后将这个key值放到最后面
    } else {
      // 在缓存列表里面没有的话,则加入,同时判断当前加入之后,是否超过了max所设定的范围,如果是,则去除
      // 使用时间间隔最长的一个
      cache[key] = vnode
      keys.push(key)
      // prune oldest entry
      if (this.max && keys.length > parseInt(this.max)) {
        pruneCacheEntry(cache, keys[0], keys, this._vnode)
      }
    }
    // 将组件的keepAlive属性设置为true
    vnode.data.keepAlive = true // 作用:判断是否要执行组件的created、mounted生命周期函数
  }
  return vnode || (slot && slot[0])
}

keep-alive 具体是通过 cache 数组缓存所有组件的 vnode 实例。当 cache 内原有组件被使用时会将该组件 key 从 keys 数组中删除,然后 push 到 keys数组最后,以便清除最不常用组件。

实现步骤:

  1. 获取 keep-alive 下第一个子组件的实例对象,通过他去获取这个组件的组件名
  2. 通过当前组件名去匹配原来 include 和 exclude,判断当前组件是否需要缓存,不需要缓存,直接返回当前组件的实例vNode
  3. 需要缓存,判断他当前是否在缓存数组里面:
  • 存在,则将他原来位置上的 key 给移除,同时将这个组件的 key 放到数组最后面(LRU)
  • 不存在,将组件 key 放入数组,然后判断当前 key数组是否超过 max 所设置的范围,超过,那么削减未使用时间最长的一个组件的 key
  1. 最后将这个组件的 keepAlive 设置为 true

(3)keep-alive 本身的创建过程和 patch 过程

缓存渲染的时候,会根据 vnode.componentInstance(首次渲染 vnode.componentInstance 为 undefined) 和 keepAlive 属性判断不会执行组件的 created、mounted 等钩子函数,而是对缓存的组件执行 patch 过程∶ 直接把缓存的 DOM 对象直接插入到目标元素中,完成了数据更新的情况下的渲染过程。

首次渲染

  • 组件的首次渲染∶判断组件的 abstract 属性,才往父组件里面挂载 DOM;
// core/instance/lifecycle
function initLifecycle (vm: Component) {
  const options = vm.$options

  // locate first non-abstract parent
  let parent = options.parent
  if (parent && !options.abstract) { // 判断组件的abstract属性,才往父组件里面挂载DOM
    while (parent.$options.abstract && parent.$parent) {
      parent = parent.$parent
    }
    parent.$children.push(vm)
  }

  vm.$parent = parent
  vm.$root = parent ? parent.$root : vm

  vm.$children = []
  vm.$refs = {}

  vm._watcher = null
  vm._inactive = null
  vm._directInactive = false
  vm._isMounted = false
  vm._isDestroyed = false
  vm._isBeingDestroyed = false
}
  • 判断当前 keepAlive 和 componentInstance 是否存在来判断是否要执行组件 prepatch 还是执行创建 componentlnstance;
// core/vdom/create-component
init (vnode: VNodeWithData, hydrating: boolean): ?boolean {
    if (
      vnode.componentInstance &&
      !vnode.componentInstance._isDestroyed &&
      vnode.data.keepAlive
    ) { // componentInstance在初次是undefined!!!
      // kept-alive components, treat as a patch
      const mountedNode: any = vnode // work around flow
      componentVNodeHooks.prepatch(mountedNode, mountedNode) // prepatch函数执行的是组件更新的过程
    } else {
      const child = vnode.componentInstance = createComponentInstanceForVnode(
        vnode,
        activeInstance
      )
      child.$mount(hydrating ? vnode.elm : undefined, hydrating)
    }
  },

prepatch 操作就不会再执行组件的 mounted 和 created 生命周期函数,而是直接将 DOM 插入 (3)LRU(Last recently used)缓存策略 LRU 缓存策略∶ 从内存中找出最久未使用的数据并置换新的数据。 LRU(Least rencently used)算法根据数据的历史访问记录来进行淘汰数据,其核心思想是 "如果数据最近被访问过,那么将来被访问的几率也更高" 。 最常见的实现是使用一个链表保存缓存数据,详细算法实现如下∶

  • 新数据插入到链表头部
  • 每当缓存命中(即缓存数据被访问),则将数据移到链表头部
  • 链表满的时候,将链表尾部的数据丢弃。

17. $nextTick 原理及作用

Vue 的 nextTick 其本质是对 JavaScript 执行原理 EventLoop 的一种应用。

nextTick 的核心是利用了如 Promise 、MutationObserver、setImmediate、setTimeout的原生 JavaScript 方法来模拟对应的微/宏任务的实现,本质是为了利用 JavaScript 的这些异步回调任务队列来实现 Vue 框架中自己的异步回调队列。

nextTick 不仅是 Vue 内部的异步队列的调用方法,同时也允许开发者在实际项目中使用这个方法来满足实际应用中对 DOM 更新数据时机的后续逻辑处理

nextTick 是典型的将底层 JavaScript 执行原理应用到具体案例中的示例,引入异步更新队列机制的原因∶

  • 如果是同步更新,则多次对一个或多个属性赋值,会频繁触发 UI/DOM 的渲染,可以减少一些无用渲染
  • 同时由于 VirtualDOM 的引入,每一次状态发生变化后,状态变化的信号会发送给组件,组件内部使用 VirtualDOM 进行计算得出需要更新的具体的 DOM 节点,然后对 DOM 进行更新操作,每次更新状态后的渲染过程需要更多的计算,而这种无用功也将浪费更多的性能,所以异步渲染变得更加至关重要

Vue采用了数据驱动视图的思想,但是在一些情况下,仍然需要操作DOM。有时候,可能遇到这样的情况,DOM1的数据发生了变化,而DOM2需要从DOM1中获取数据,那这时就会发现DOM2的视图并没有更新,这时就需要用到了nextTick了。

由于Vue的DOM操作是异步的,所以,在上面的情况中,就要将DOM2获取数据的操作写在$nextTick中。

this.$nextTick(() => {    // 获取数据的操作...})

所以,在以下情况下,会用到nextTick:

  • 在数据变化后执行的某个操作,而这个操作需要使用随数据变化而变化的DOM结构的时候,这个操作就需要方法在nextTick()的回调函数中。
  • 在vue生命周期中,如果在created()钩子进行DOM操作,也一定要放在nextTick()的回调函数中。

因为在created()钩子函数中,页面的DOM还未渲染,这时候也没办法操作DOM,所以,此时如果想要操作DOM,必须将操作的代码放在nextTick()的回调函数中。

18.Vue 中给 data 中的对象属性添加一个新的属性时会发生什么?如何解决?

<template> 
   <div>
      <ul>
         <li v-for="value in obj" :key="value"> {{value}} </li> 
      </ul> 
      <button @click="addObjB">添加 obj.b</button> 
   </div>
</template>

<script>
    export default { 
       data () { 
          return { 
              obj: { 
                  a: 'obj.a' 
              } 
          } 
       },
       methods: { 
          addObjB () { 
              this.obj.b = 'obj.b' 
              console.log(this.obj) 
          } 
      }
   }
</script>

点击 button 会发现,obj.b 已经成功添加,但是视图并未刷新。这是因为在Vue实例创建时,obj.b并未声明,因此就没有被Vue转换为响应式的属性,自然就不会触发视图的更新,这时就需要使用Vue的全局 api$set()

addObjB () (
   this.$set(this.obj, 'b', 'obj.b')
   console.log(this.obj)
}

$set()方法相当于手动的去把obj.b处理成一个响应式的属性,此时视图也会跟着改变了。

19.Vue中封装的数组方法有哪些?如何实现页面更新?

在Vue中,对响应式处理利用的是Object.defineProperty对数据进行拦截,而这个方法并不能监听到数组内部变化,数组长度变化,数组的截取变化等,所以需要对这些操作进行hack,让Vue能监听到其中的变化。

image.png Vue是如何实现让这些数组方法实现元素的实时更新的呢,下面是Vue中对这些方法的封装:

// 缓存数组原型
const arrayProto = Array.prototype;
// 实现 arrayMethods.__proto__ === Array.prototype
export const arrayMethods = Object.create(arrayProto);
// 需要进行功能拓展的方法
const methodsToPatch = [
  "push",
  "pop",
  "shift",
  "unshift",
  "splice",
  "sort",
  "reverse"
];

/**
 * Intercept mutating methods and emit events
 */
methodsToPatch.forEach(function(method) {
  // 缓存原生数组方法
  const original = arrayProto[method];
  def(arrayMethods, method, function mutator(...args) {
    // 执行并缓存原生数组功能
    const result = original.apply(this, args);
    // 响应式处理
    const ob = this.__ob__;
    let inserted;
    switch (method) {
    // push、unshift会新增索引,所以要手动observer
      case "push":
      case "unshift":
        inserted = args;
        break;
      // splice方法,如果传入了第三个参数,也会有索引加入,也要手动observer。
      case "splice":
        inserted = args.slice(2);
        break;
    }
    // 
    if (inserted) ob.observeArray(inserted);// 获取插入的值,并设置响应式监听
    // notify change
    ob.dep.notify();// 通知依赖更新
    // 返回原生数组方法的执行结果
    return result;
  });
});

简单来说就是,重写了数组中的那些原生方法,首先获取到这个数组的__ob__,也就是它的Observer对象,如果有新的值,就调用observeArray继续对新的值观察变化(也就是通过target__proto__ == arrayMethods来改变了数组实例的型),然后手动调用notify,通知渲染watcher,执行update。

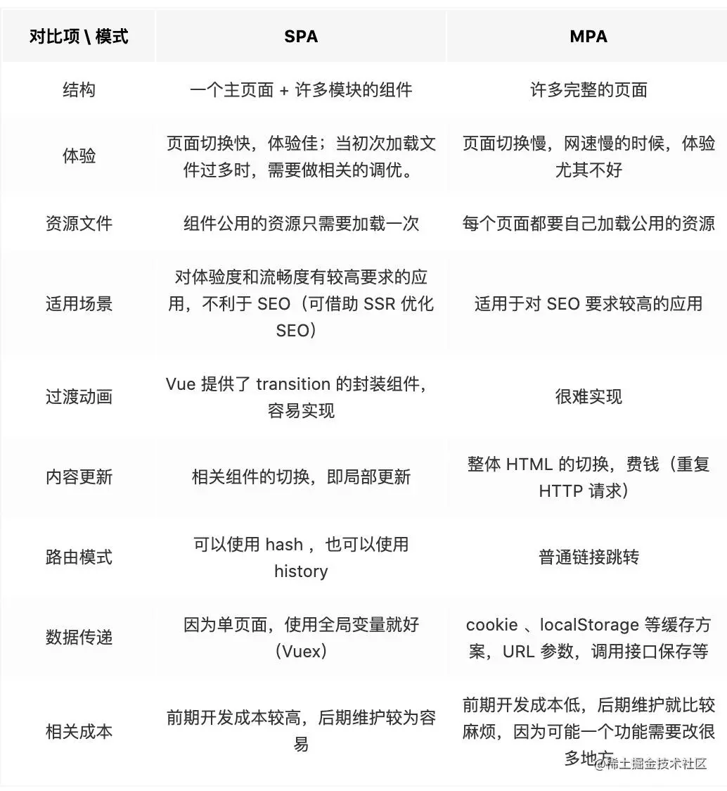
21.Vue 单页应用与多页应用的区别?

概念:

  • SPA单页面应用(SinglePage Web Application),指只有一个主页面的应用,一开始只需要加载一次js、css等相关资源。所有内容都包含在主页面,对每一个功能模块组件化。单页应用跳转,就是切换相关组件,仅仅刷新局部资源。
  • MPA多页面应用 (MultiPage Application),指有多个独立页面的应用,每个页面必须重复加载js、css等相关资源。多页应用跳转,需要整页资源刷新。
    区别:

image.png

21.Vue template 到 render 的过程

vue的模版编译过程主要如下:template -> ast -> render函数
vue 在模版编译版本的码中会执行 compileToFunctions 将template转化为render函数:

// 将模板编译为render函数
const { render, staticRenderFns } = compileToFunctions(template,options//省略}, this)

CompileToFunctions中的主要逻辑如下∶
(1)调用parse方法将template转化为ast(抽象语法树)

constast = parse(template.trim(), options)
  • parse的目标:把tamplate转换为AST树,它是一种用 JavaScript对象的形式来描述整个模板。
  • 解析过程:利用正则表达式顺序解析模板,当解析到开始标签、闭合标签、文本的时候都会分别执行对应的 回调函数,来达到构造AST树的目的。

AST元素节点总共三种类型:type为1表示普通元素、2为表达式、3为纯文本。
(2)对静态节点做优化

optimize(ast,options)

这个过程主要分析出哪些是静态节点,给其打一个标记,为后续更新渲染可以直接跳过静态节点做优化

深度遍历AST,查看每个子树的节点元素是否为静态节点或者静态节点根。如果为静态节点,他们生成的DOM永远不会改变,这对运行时模板更新起到了极大的优化作用。 (3)生成代码

const code = generate(ast, options)

generate将ast抽象语法树编译成 render字符串并将静态部分放到 staticRenderFns 中,最后通过 new Function(`` render``) 生成render函数。

22.Vue data中某一个属性的值发生改变后,视图会立即同步执行渲染么?

不会立即同步执行重新渲染。Vue 实现响应式并不是数据发生变化之后 DOM 立即变化,而是按一定的策略进行 DOM 的更新。Vue 在更新 DOM 时是异步执行的。只要侦听到数据变化, Vue 将开启一个队列,并缓冲在同一事件循环中发生的所有数据变更。
如果同一个watcher被多次触发,只会被推入到队列中一次。这种在缓冲时去除重复数据对于避免不必要的计算和 DOM 操作是非常重要的。然后,在下一个的事件循环tick中,Vue 刷新队列并执行实际(已去重的)工作。

23.简述 mixin、extends 的覆盖逻辑

(1)mixin 和 extends mixin 和 extends均是用于合并、拓展组件的,两者均通过 mergeOptions 方法实现合并。

  • mixins 接收一个混入对象的数组,其中混入对象可以像正常的实例对象一样包含实例选项,这些选项会被合并到最终的选项中。Mixin 钩子按照传入顺序依次调用,并在调用组件自身的钩子之前被调用。
  • extends 主要是为了便于扩展单文件组件,接收一个对象或构造函数。

image.png
(2)mergeOptions 的执行过程

  1. 规范化选项(normalizeProps、normalizelnject、normalizeDirectives); 2 对未合并的选项,进行判断;
if(!child._base) {    
if(child.extends) {        
parent = mergeOptions(parent, child.extends, vm)    
}    
if(child.mixins) {        
for(let i = 0, l = child.mixins.length; i < l; i++){            
parent = mergeOptions(parent, child.mixins[i], vm)        
}    
}
}
  1. 合并处理。根据一个通用 Vue 实例所包含的选项进行分类逐一判断合并,如 props、data、 methods、watch、computed、生命周期等,将合并结果存储在新定义的 options 对象里。
  2. 返回合并结果 options。

24.描述下Vue自定义指令

  • 全局定义:Vue.directive("focus",{})

  • 局部定义:directives:{focus:{}}

  • 钩子函数:指令定义对象提供钩子函数

    bind:只调用一次,指令第一次绑定到元素时调用。在这里可以进行一次性的初始化设置。

    inSerted:被绑定元素插入父节点时调用(仅保证父节点存在,但不一定已被插入文档中)。

    update:所在组件的VNode更新时调用,但是可能发生在其子VNode更新之前调用。指令的值可能发生了改变,也可能没有。但是可以通过比较更新前后的值来忽略不必要的模板更新。

    ComponentUpdate:指令所在组件的 VNode及其子VNode全部更新后调用。

    unbind:只调用一次,指令与元素解绑时调用。

  • 钩子函数参数
    el:绑定元素

    bing: 指令核心对象,描述指令全部信息属性

    name

    value

    oldValue

    expression

    arg

    modifers

    vnode 虚拟节点

    oldVnode:上一个虚拟节点(更新钩子函数中才有用)

(2)使用场景

  • 普通DOM元素进行底层操作的时候,可以使用自定义指令
  • 自定义指令是用来操作DOM的。尽管Vue推崇数据驱动视图的理念,但并非所有情况都适合数据驱动。自定义指令就是一种有效的补充和扩展,不仅可用于定义任何的DOM操作,并且是可复用的。

(3)使用案例

初级应用:

  • 鼠标聚焦
  • 下拉菜单
  • 相对时间转换
  • 滚动动画

高级应用:

  • 自定义指令实现图片懒加载
  • 自定义指令集成第三方插件

25.子组件可以直接改变父组件的数据吗?

子组件不可以直接改变父组件的数据。这样做主要是为了维护父子组件的单向数据流。每次父级组件发生更新时,子组件中所有的 prop 都将会刷新为最新的值。如果这样做了,Vue 会在浏览器的控制台中发出警告。

Vue提倡单向数据流,即父级 props 的更新会流向子组件,但是反过来则不行。这是为了防止意外的改变父组件状态,使得应用的数据流变得难以理解,导致数据流混乱。如果破坏了单向数据流,当应用复杂时,debug 的成本会非常高。 只能通过 $emit 派发一个自定义事件,父组件接收到后,由父组件修改。

26.Vue是如何收集依赖的?

在初始化 Vue 的每个组件时,会对组件的 data 进行初始化,就会将由普通对象变成响应式对象,在这个过程中便会进行依赖收集的相关逻辑,如下所示:

function defieneReactive (obj, key, val){
  const dep = new Dep();
  ...
  Object.defineProperty(obj, key, {
    ...
    get: function reactiveGetter () {
      if(Dep.target){
        dep.depend();
        ...
      }
      return val
    }
    ...
  })
}

以上只保留了关键代码,主要就是 const dep = new Dep()实例化一个 Dep 的实例,然后在 get 函数中通过 dep.depend() 进行依赖收集。  (1)Dep Dep是整个依赖收集的核心,其关键代码如下:

class Dep {
  static target;
  subs;

  constructor () {
    ...
    this.subs = [];
  }
  addSub (sub) {
    this.subs.push(sub)
  }
  removeSub (sub) {
    remove(this.sub, sub)
  }
  depend () {
    if(Dep.target){
      Dep.target.addDep(this)
    }
  }
  notify () {
    const subs = this.subds.slice();
    for(let i = 0;i < subs.length; i++){
      subs[i].update()
    }
  }
}

Dep 是一个 class ,其中有一个关 键的静态属性 static,它指向了一个全局唯一 Watcher,保证了同一时间全局只有一个 watcher 被计算,另一个属性 subs 则是一个 Watcher 的数组,所以 Dep 实际上就是对 Watcher 的管理,再看看 Watcher 的相关代码:
Watcher

class Watcher {
  getter;
  ...
  constructor (vm, expression){
    ...
    this.getter = expression;
    this.get();
  }
  get () {
    pushTarget(this);
    value = this.getter.call(vm, vm)
    ...
    return value
  }
  addDep (dep){
        ...
    dep.addSub(this)
  }
  ...
}
function pushTarget (_target) {
  Dep.target = _target
}

Watcher 是一个 class,它定义了一些方法,其中和依赖收集相关的主要有 get、addDep 等。
过程 在实例化 Vue 时,依赖收集的相关过程如下∶ 初 始 化 状 态 initState , 这 中 间 便 会 通 过 defineReactive 将数据变成响应式对象,其中的 getter 部分便是用来依赖收集的。 初始化最终会走 mount 过程,其中会实例化 Watcher ,进入 Watcher 中,便会执行 this.get() 方法。

updateComponent = () => {
  vm._update(vm._render())
}
new Watcher(vm, updateComponent)

get 方法中的 pushTarget 实际上就是把 Dep.target 赋值为当前的 watcher。

this.getter.call(vm,vm),这里的 getter 会执行 vm._render() 方法,在这个过程中便会触发数据对象的 getter。那么每个对象值的 getter 都持有一个 dep,在触发 getter 的时候会调用 dep.depend() 方法,也就会执行 Dep.target.addDep(this)。刚才 Dep.target 已经被赋值为 watcher,于是便会执行 addDep 方法,然后走到 dep.addSub() 方法,便将当前的 watcher 订阅到这个数据持有的 dep 的 subs 中,这个目的是为后续数据变化时候能通知到哪些 subs 做准备。所以在 vm._render() 过程中,会触发所有数据的 getter,这样便已经完成了一个依赖收集的过程。

27.对 React 和 Vue 的理解,它们的异同

相似之处

  1. 都将注意力集中保持在核心库,而将其他功能如路由和全局状态管理交给相关的库;

  2. 都有自己的构建工具,能让你得到一个根据最佳实践设置的项目模板;

  3. 都使用了Virtual DOM(虚拟DOM)提高重绘性能;

  4. 都有props的概念,允许组件间的数据传递;

  5. 都鼓励组件化应用,将应用分拆成一个个功能明确的模块,提高复用性。

不同之处

  1. 数据流Vue默认支持数据双向绑定,而React一直提倡单向数据流;

  2. 虚拟DOMVue2.x开始引入"Virtual DOM",消除了和React在这方面的差异,但是在具体的细节还是有各自的特点:

    • Vue宣称可以更快地计算出Virtual DOM的差异,这是由于它在渲染过程中,会跟踪每一个组件的依赖关系,不需要重新渲染整个组件树
    • 对于React而言,每当应用的状态被改变时,全部子组件都会重新渲染。当然,这可以通过 PureComponent/shouldComponentUpdate这个生命周期方法来进行控制,但Vue将此视为默认的优化。
  3. 组件化React与Vue最大的不同是模板的编写。

    • Vue鼓励写近似常规HTML的模板。写起来很接近标准 HTML元素,只是多了一些属性。
    • React推荐你所有的模板通用JavaScript的语法扩展——JSX书写。 具体来讲:React中render函数是支持闭包特性的,所以import的组件在render中可以直接调用。但是在Vue中,由于模板中使用的数据都必须挂在 this 上进行一次中转,所以 import 一个组件完了之后,还需要在 components 中再声明下。
  4. 监听数据变化的实现原理不同

    • Vue 通过 getter/setter 以及一些函数的劫持,能精确知道数据变化,不需要特别的优化就能达到很好的性能
    • React 默认是通过比较引用的方式进行的,如果不优化(PureComponent/shouldComponentUpdate)可能导致大量不必要的vDOM的重新渲染。这是因为 Vue 使用的是可变数据,而React更强调数据的不可变。
  5. 高阶组件react可以通过高阶组件(HOC)来扩展,而Vue需要通过mixins来扩展。高阶组件就是高阶函数,而React的组件本身就是纯粹的函数,所以高阶函数对React来说易如反掌。相反Vue.js使用HTML模板创建视图组件,这时模板无法有效的编译,因此Vue不能采用HOC来实现。

  6. 构建工具两者都有自己的构建工具:

    • React ==> Create React APP
    • Vue ==> vue-cli
  7. 跨平台

    • React ==> React Native
    • Vue ==> Weex

28.Vue的优点

  • 轻量级框架:只关注视图层,是一个构建数据的视图集合,大小只有几十 kb

  • 简单易学:国人开发,中文文档,不存在语言障碍 ,易于理解和学习;

  • 双向数据绑定:保留了 angular 的特点,在数据操作方面更为简单;

  • 组件化:保留了 react 的优点,实现了 html 的封装和重用,在构建单页面应用方面有着独特的优势;

  • 视图,数据,结构分离:使数据的更改更为简单,不需要进行逻辑代码的修改,只需要操作数据就能完成相关操作;

  • 虚拟DOM:dom 操作是非常耗费性能的,不再使用原生的 dom 操作节点,极大解放 dom 操作,但具体操作的还是 dom 不过是换了另一种方式;

  • 运行速度更快:相比较于 react 而言,同样是操作虚拟 dom,就性能而言, vue 存在很大的优势。

29.assets和static的区别

相同点: assetsstatic 两个都是存放静态资源文件。项目中所需要的资源文件图片,字体图标,样式文件等都可以放在这两个文件下,这是相同点

不相同点: assets 中存放的静态资源文件在项目打包时,也就是运行 npm run build 时会将 assets 中放置的静态资源文件进行打包上传,所谓打包简单点可以理解为压缩体积,代码格式化。而压缩后的静态资源文件最终也都会放置在 static 文件中跟着 index.html 一同上传至服务器。static 中放置的静态资源文件就不会要走打包压缩格式化等流程,而是直接进入打包好的目录,直接上传至服务器。因为避免了压缩直接进行上传,在打包时会提高一定的效率,但是 static 中的资源文件由于没有进行压缩等操作,所以文件的体积也就相对于 assets 中打包后的文件提交较大点。在服务器中就会占据更大的空间。

建议: 将项目中 template需要的样式文件js文件等都可以放置在 assets 中,走打包这一流程。减少体积。而项目中引入的第三方的资源文件如iconfoont.css 等文件可以放置在 static 中,因为这些引入的第三方文件已经经过处理,不再需要处理,直接上传。

30. delete和Vue.delete删除数组的区别

  • delete 只是被删除的元素变成了 empty/undefined 其他的元素的键值还是不变。
  • Vue.delete 直接删除了数组 改变了数组的键值。

31.vue如何监听对象或者数组某个属性的变化

当在项目中直接设置数组的某一项的值,或者直接设置对象的某个属性值,这个时候,你会发现页面并没有更新。这是因为Object.defineProperty()限制,监听不到变化。 解决办法:

  1. this.$set(你要改变的数组/对象,你要改变的位置/key,你要改成什么value)
this.$set(this.arr, 0, "OBKoro1"); // 改变数组this.$set(this.obj, "c", "OBKoro1"); // 改变对象

2.调用以下几个数组的方法:

splice()、 push()、pop()、shift()、unshift()、sort()、reverse()

vue源码里缓存了array的原型链,然后重写了这几个方法,触发这几个方法的时候会observer数据,意思是使用这些方法不用再进行额外的操作,视图自动进行更新。 推荐使用splice方法会比较好自定义,因为splice可以在数组的任何位置进行删除/添加操作。
vm.$set 的实现原理是:

  • 如果目标是数组,直接使用数组的 splice 方法触发相应式;
  • 如果目标是对象,会先判读属性是否存在、对象是否是响应式,最终如果要对属性进行响应式处理,则是通过调用 defineReactive 方法进行响应式处理( defineReactive 方法就是 Vue 在初始化对象时,给对象属性采用 Object.defineProperty 动态添加 getter 和 setter 的功能所调用的方法)

32.什么是 mixin?

  • Mixin 使我们能够为 Vue 组件编写可插拔和可重用的功能。

  • 如果希望在多个组件之间重用一组组件选项,例如生命周期 hook、 方法等,则可以将其编写为 mixin,并在组件中简单的引用它。

  • 然后将 mixin 的内容合并到组件中。如果你要在 mixin 中定义生命周期 hook,那么它在执行时将优化于组件自己的 hook。

33.Vue模版编译原理

vue-js.com/learn-vue/c…
vue中的模板template无法被浏览器解析并渲染,因为这不属于浏览器的标准,不是正确的HTML语法,所有需要将template转化成一个JavaScript函数,这样浏览器就可以执行这一个函数并渲染出对应的HTML元素,就可以让视图跑起来了,这一个转化的过程,就成为模板编译。模板编译又分三个阶段,解析parse,优化optimize,生成generate,最终生成可执行函数render。

  • 解析阶段:使用大量的正则表达式对template字符串进行解析,将标签、指令、属性等转化为抽象语法树AST。
  • 优化阶段:遍历AST,找到其中的一些静态节点并进行标记,方便在页面重渲染的时候进行diff比较时,直接跳过这一些静态节点,优化runtime的性能。
  • 生成阶段:将最终的AST转化为render函数字符串。

34.对SSR的理解

SSR也就是服务端渲染,也就是将Vue在客户端把标签渲染成HTML的工作放在服务端完成,然后再把html直接返回给客户端。
SSR的优势:

  • 更好的SEO
  • 首屏加载速度更快

SSR的缺点:

  • 开发条件会受到限制,服务器端渲染只支持beforeCreate和created两个钩子;
  • 当需要一些外部扩展库时需要特殊处理,服务端渲染应用程序也需要处于Node.js的运行环境;
  • 更多的服务端负载。

35.Vue的性能优化有哪些?

(1)编码阶段

  • 尽量减少data中的数据,data中的数据都会增加getter和setter,会收集对应的watcher
  • v-if和v-for不能连用
  • 如果需要使用v-for给每项元素绑定事件时使用事件代理
  • SPA 页面采用keep-alive缓存组件
  • 在更多的情况下,使用v-if替代v-show
  • key保证唯一
  • 使用路由懒加载、异步组件
  • 防抖、节流
  • 第三方模块按需导入
  • 长列表滚动到可视区域动态加载
  • 图片懒加载

(2)SEO优化

  • 预渲染
  • 服务端渲染SSR

(3)打包优化

  • 压缩代码
  • Tree Shaking/Scope Hoisting
  • 使用cdn加载第三方模块
  • 多线程打包happypack
  • splitChunks抽离公共文件
  • sourceMap优化

(4)用户体验

  • 骨架屏
  • PWA
  • 还可以使用缓存(客户端缓存、服务端缓存)优化、服务端开启gzip压缩等。

36.对 SPA 单页面的理解,它的优缺点分别是什么?

SPA( single-page application )仅在 Web 页面初始化时加载相应的 HTML、JavaScript 和 CSS。一旦页面加载完成,SPA 不会因为用户的操作而进行页面的重新加载或跳转;取而代之的是利用路由机制实现 HTML 内容的变换,UI 与用户的交互,避免页面的重新加载。

优点:

  • 用户体验好、快,内容的改变不需要重新加载整个页面,避免了不必要的跳转和重复渲染;
  • 基于上面一点,SPA 相对对服务器压力小;
  • 前后端职责分离,架构清晰,前端进行交互逻辑,后端负责数据处理;

缺点:

  • 初次加载耗时多:为实现单页 Web 应用功能及显示效果,需要在加载页面的时候将 JavaScript、CSS 统一加载,部分页面按需加载;
  • 前进后退路由管理:由于单页应用在一个页面中显示所有的内容,所以不能使用浏览器的前进后退功能,所有的页面切换需要自己建立堆栈管理;
  • SEO 难度较大:由于所有的内容都在一个页面中动态替换显示,所以在 SEO 上其有着天然的弱势。

37.template和jsx的有什么分别?

对于 runtime 来说,只需要保证组件存在 render 函数即可,而有了预编译之后,只需要保证构建过程中生成 render 函数就可以。在 webpack 中,使用vue-loader编译.vue文件,内部依赖的vue-template-compiler模块,在 webpack 构建过程中,将template预编译成 render 函数。与 react 类似,在添加了jsx的语法糖解析器babel-plugin-transform-vue-jsx之后,就可以直接手写render函数。

所以,template和jsx的都是render的一种表现形式,不同的是:JSX相对于template而言,具有更高的灵活性,在复杂的组件中,更具有优势,而 template 虽然显得有些呆滞。但是 template 在代码结构上更符合视图与逻辑分离的习惯,更简单、更直观、更好维护。

38.如何解决vue初始化页面闪动问题

使用vue开发时,在vue初始化之前,由于div是不归vue管的,所以我们写的代码在还没有解析的情况下会容易出现花屏现象,看到类似于{{message}}的字样,虽然一般情况下这个时间很短暂,但是还是有必要让解决这个问题的。 首先在css里加上以下代码:

[v-cloak] {    display: none;}

如果没有彻底解决问题,则在根元素加上:

style="display: none;" :style="{display: 'block'}"

39.extend 有什么作用?

作用是扩展组件生成一个构造器,通常会与 $mount 一起使用:

// 创建组件构造器let 
Component = Vue.extend({  template: '<div>test</div>'})
// 挂载到 #app 上
new Component().$mount('#app')
// 除了上面的方式,还可以用来扩展已有的组件
let SuperComponent = Vue.extend(Component)new SuperComponent({    
    created() {        
    console.log(1)    
}})
new SuperComponent().$mount('#app')

40.MVVM的优缺点?

优点:

  • 分离视图(View)和模型(Model),降低代码耦合,提⾼视图或者逻辑的重⽤性: ⽐如视图(View)可以独⽴于Model变化和修改,⼀个ViewModel可以绑定不同的"View"上,当View变化的时候Model不可以不变,当Model变化的时候View也可以不变。你可以把⼀些视图逻辑放在⼀个ViewModel⾥⾯,让很多view重⽤这段视图逻辑
  • 提⾼可测试性: ViewModel的存在可以帮助开发者更好地编写测试代码
  • ⾃动更新dom: 利⽤双向绑定,数据更新后视图⾃动更新,让开发者从繁琐的⼿动dom中解放

缺点:

  • Bug很难被调试: 因为使⽤双向绑定的模式,当你看到界⾯异常了,有可能是你View的代码有Bug,也可能是Model的代码有问题。数据绑定使得⼀个位置的Bug被快速传递到别的位置,要定位原始出问题的地⽅就变得不那么容易了。另外,数据绑定的声明是指令式地写在View的模版当中的,这些内容是没办法去打断点debug的
  • ⼀个⼤的模块中model也会很⼤,虽然使⽤⽅便了也很容易保证了数据的⼀致性,当时⻓期持有,不释放内存就造成了花费更多的内存
  • 对于⼤型的图形应⽤程序,视图状态较多,ViewModel的构建和维护的成本都会⽐较⾼。

41.说一下Vue的生命周期

vue-js.com/learn-vue/l…
Vue 实例有⼀个完整的⽣命周期,也就是从开始创建、初始化数据、编译模版、挂载Dom -> 渲染、更新 -> 渲染、卸载 等⼀系列过程,称这是Vue的⽣命周期。

  1. create阶段:vue实例被创建
    beforeCreate(创建前) :数据观测和初始化事件还未开始,此时 data 的响应式追踪、event/watcher 都还没有被设置,也就是说不能访问到data、computed、watch、methods上的方法和数据。
    created(创建后) :实例创建完成,实例上配置的 options 包括 data、computed、watch、methods 等都配置完成,但是此时渲染得节点还未挂载到 DOM,所以不能访问到 $el 属性。
  2. mount阶段: vue实例被挂载到真实DOM节点
    beforeMount(挂载前) :在挂载开始之前被调用,相关的render函数首次被调用。实例已完成以下的配置:编译模板,把data里面的数据和模板生成html。此时还没有挂载html到页面上。
    mounted(挂载后) :在el被新创建的 vm.$el 替换,并挂载到实例上去之后调用。实例已完成以下的配置:用上面编译好的html内容替换el属性指向的DOM对象。完成模板中的html渲染到html 页面中。此过程中进行ajax交互。
  3. update阶段:当vue实例里面的data数据变化时,触发组件的重新渲染
    beforeUpdate(更新前) :响应式数据更新时调用,此时虽然响应式数据更新了,但是对应的真实 DOM 还没有被渲染。
    updated(更新后) :在由于数据更改导致的虚拟DOM重新渲染和打补丁之后调用。此时 DOM 已经根据响应式数据的变化更新了。调用时,组件 DOM已经更新,所以可以执行依赖于DOM的操作。然而在大多数情况下,应该避免在此期间更改状态,因为这可能会导致更新无限循环。该钩子在服务器端渲染期间不被调用。
  4. destroy阶段:vue实例被销毁
    beforeDestroy(销毁前) :实例销毁之前调用。这一步,实例仍然完全可用,this 仍能获取到实例。
    destroyed(销毁后) :实例销毁后调用,调用后,Vue 实例指示的所有东西都会解绑定,所有的事件监听器会被移除,所有的子实例也会被销毁。该钩子在服务端渲染期间不被调用。

另外还有 keep-alive 独有的生命周期,分别为 activated 和 deactivated 。用 keep-alive 包裹的组件在切换时不会进行销毁,而是缓存到内存中并执行 deactivated 钩子函数,命中缓存渲染后会执行 activated 钩子函数。

说一下vue组件的生命周期

生命周期(父子组件) 父组件beforeCreate --> 父组件created --> 父组件beforeMount --> 子组件beforeCreate --> 子组件created --> 子组件beforeMount --> 子组件 mounted --> 父组件mounted -->父组件beforeUpdate -->子组件beforeDestroy--> 子组件destroyed --> 父组件updated

加载渲染过程 父beforeCreate->父created->父beforeMount->子beforeCreate->子created->子beforeMount->子mounted->父mounted

挂载阶段 父created->子created->子mounted->父mounted

父组件更新阶段 父beforeUpdate->父updated

子组件更新阶段 父beforeUpdate->子beforeUpdate->子updated->父updated

销毁阶段 父beforeDestroy->子beforeDestroy->子destroyed->父destroyed

42.Vue 子组件和父组件执行顺序

加载渲染过程:

  1. 父组件 beforeCreate
  2. 父组件 created
  3. 父组件 beforeMount
  4. 子组件 beforeCreate
  5. 子组件 created
  6. 子组件 beforeMount
  7. 子组件 mounted
  8. 父组件 mounted

更新过程:

  1. 父组件 beforeUpdate
  2. 子组件 beforeUpdate
  3. 子组件 updated
  4. 父组件 updated

销毁过程:

  1. 父组件 beforeDestroy
  2. 子组件 beforeDestroy
  3. 子组件 destroyed
  4. 父组件 destoryed

43.created和mounted的区别

  • created:在模板渲染成html前调用,即通常初始化某些属性值,然后再渲染成视图。
  • mounted:在模板渲染成html后调用,通常是初始化页面完成后,再对html的dom节点进行一些需要的操作

44.一般在哪个生命周期请求异步数据?

我们可以在钩子函数 created、beforeMount、mounted 中进行调用,因为在这三个钩子函数中,data 已经创建,可以将服务端端返回的数据进行赋值。 ​

推荐在 created 钩子函数中调用异步请求,因为在 created 钩子函数中调用异步请求有以下优点:

  • 能更快获取到服务端数据,减少页面加载时间,用户体验更好;
  • SSR不支持 beforeMount 、mounted 钩子函数,放在 created 中有助于一致性。

45.keep-alive 中的生命周期哪些?

keep-alive是 Vue 提供的一个内置组件,用来对组件进行缓存——在组件切换过程中将状态保留在内存中,防止重复渲染DOM。

如果为一个组件包裹了 keep-alive,那么它会多出两个生命周期:deactivated、activated。同时,beforeDestroy 和 destroyed 就不会再被触发了,因为组件不会被真正销毁。

当组件被换掉时,会被缓存到内存中、触发 deactivated 生命周期;当组件被切回来时,再去缓存里找这个组件、触发 activated钩子函数。

46.组件通信的方式

详细版本:vue 组件通信看这篇就够了

props / $emit

父组件通过props向子组件传递数据,子组件通过$emit和父组件通信

1. 父组件向子组件传值

  • props只能是父组件向子组件进行传值,props使得父子组件之间形成了一个单向下行绑定。子组件的数据会随着父组件不断更新。
  • props 可以显示定义一个或一个以上的数据,对于接收的数据,可以是各种数据类型,同样也可以传递一个函数。
  • props属性名规则:若在props中使用驼峰形式,模板中需要使用短横线的形式。
// 父组件
<template>
    <div id="father">
        <son :msg="msgData" :fn="myFunction"></son>
    </div>
</template>

<script>
import son from "./son.vue";
export default {
    name: father,
    data() {
        msgData: "父组件数据";
    },
    methods: {
        myFunction() {
            console.log("vue");
        }
    },
    components: {
        son
    }
};
</script>
// 子组件
<template>
    <div id="son">
        <p>{{msg}}</p>
        <button @click="fn">按钮</button>
    </div>
</template>
<script>
export default {
    name: "son",
    props: ["msg", "fn"]
};
</script>

2. 子组件向父组件传值

$emit绑定一个自定义事件,当这个事件被执行的时就会将参数传递给父组件,而父组件通过v-on监听并接收参数。

// 父组件
<template>
  <div class="section">
    <com-article :articles="articleList" @onEmitIndex="onEmitIndex"></com-article>
    <p>{{currentIndex}}</p>
  </div>
</template>

<script>
import comArticle from './test/article.vue'
export default {
  name: 'comArticle',
  components: { comArticle },
  data() {
    return {
      currentIndex: -1,
      articleList: ['红楼梦', '西游记', '三国演义']
    }
  },
  methods: {
    onEmitIndex(idx) {
      this.currentIndex = idx
    }
  }
}
</script>
//子组件
<template>
  <div>
    <div v-for="(item, index) in articles" :key="index" @click="emitIndex(index)">{{item}}</div>
  </div>
</template>

<script>
export default {
  props: ['articles'],
  methods: {
    emitIndex(index) {
      this.$emit('onEmitIndex', index) // 触发父组件的方法,并传递参数index
    }
  }
}
</script>

eventBus事件总线($emit / $on

eventBus事件总线适用于父子组件非父子组件等之间的通信,使用步骤如下:

1.创建事件中心管理组件之间的通信

// event-bus.js

import Vue from 'vue'
export const EventBus = new Vue()

2.发送事件

假设有两个兄弟组件firstComsecondCom

<template>
  <div>
    <first-com></first-com>
    <second-com></second-com>
  </div>
</template>

<script>
import firstCom from './firstCom.vue'
import secondCom from './secondCom.vue'
export default {
  components: { firstCom, secondCom }
}
</script>

firstCom组件中发送事件:

<template>
  <div>
    <button @click="add">加法</button>    
  </div>
</template>

<script>
import {EventBus} from './event-bus.js' // 引入事件中心

export default {
  data(){
    return{
      num:0
    }
  },
  methods:{
    add(){
      EventBus.$emit('addition', {
        num:this.num++
      })
    }
  }
}
</script>

3.接收事件

secondCom组件中发送事件:

<template>
  <div>求和: {{count}}</div>
</template>

<script>
import { EventBus } from './event-bus.js'
export default {
  data() {
    return {
      count: 0
    }
  },
  mounted() {
    EventBus.$on('addition', param => {
      this.count = this.count + param.num;
    })
  }
}
</script>

在上述代码中,这就相当于将num值存贮在了事件总线中,在其他组件中可以直接访问。事件总线就相当于一个桥梁,不用组件通过它来通信。

虽然看起来比较简单,但是这种方法也有不便之处,如果项目过大,使用这种方式进行通信,后期维护起来会很困难。

依赖注入(provide / inject)

这种方式就是Vue中的依赖注入,该方法用于父子组件之间的通信。当然这里所说的父子不一定是真正的父子,也可以是祖孙组件,在层数很深的情况下,可以使用这种方法来进行传值。就不用一层一层的传递了。

provide / inject是Vue提供的两个钩子,和datamethods是同级的。并且provide的书写形式和data一样。

  • provide 钩子用来发送数据或方法
  • inject钩子用来接收数据或方法

在父组件中:

provide() { 
    return {     
        num: this.num  
    };
}

在子组件中:

inject: ['num']

还可以这样写,这样写就可以访问父组件中的所有属性:

provide() {
 return {
    app: this
  };
}
data() {
 return {
    num: 1
  };
}

inject: ['app']
console.log(this.app.num)

注意:依赖注入所提供的属性是非响应式的

ref / $refs

这种方式也是实现父子组件之间的通信。

ref: 这个属性用在子组件上,它的引用就指向了子组件的实例。可以通过实例来访问组件的数据和方法。

在子组件中:

export default {
  data () {
    return {
      name: 'JavaScript'
    }
  },
  methods: {
    sayHello () {
      console.log('hello')
    }
  }
}

在父组件中:

<template>
  <child ref="child"></component-a>
</template>
<script>
  import child from './child.vue'
  export default {
    components: { child },
    mounted () {
      console.log(this.$refs.child.name);  // JavaScript
      this.$refs.child.sayHello();  // hello
    }
  }
</script>

$parent / $children

  • 使用$parent可以让组件访问父组件的实例(访问的是上一级父组件的属性和方法)
  • 使用$children可以让组件访问子组件的实例,但是,$children并不能保证顺序,并且访问的数据也不是响应式的。

在子组件中:

<template>
  <div>
    <span>{{message}}</span>
    <p>获取父组件的值为:  {{parentVal}}</p>
  </div>
</template>

<script>
export default {
  data() {
    return {
      message: 'Vue'
    }
  },
  computed:{
    parentVal(){
      return this.$parent.msg;
    }
  }
}
</script>

在父组件中:

// 父组件中
<template>
  <div class="hello_world">
    <div>{{msg}}</div>
    <child></child>
    <button @click="change">点击改变子组件值</button>
  </div>
</template>

<script>
import child from './child.vue'
export default {
  components: { child },
  data() {
    return {
      msg: 'Welcome'
    }
  },
  methods: {
    change() {
      // 获取到子组件
      this.$children[0].message = 'JavaScript'
    }
  }
}
</script>

上面的代码中,子组件获取到了父组件的parentVal值,父组件改变了子组件中message的值。

需要注意:

  • 通过$parent访问到的是上一级父组件的实例,可以使用$root来访问根组件的实例
  • 在组件中使用$children拿到的是所有的子组件的实例,它是一个数组,并且是无序的
  • 在根组件#app上拿$parent得到的是new Vue()的实例,在这实例上再拿$parent得到的是undefined,而在最底层的子组件拿$children是个空数组
  • $children 的值是数组,而$parent是个对象

$attrs / $listeners

考虑一种场景,如果A是B组件的父组件,B是C组件的父组件。如果想要组件A给组件C传递数据,这种隔代的数据,该使用哪种方式呢?

如果是用props/$emit来一级一级的传递,确实可以完成,但是比较复杂;如果使用事件总线,在多人开发或者项目较大的时候,维护起来很麻烦;如果使用Vuex,的确也可以,但是如果仅仅是传递数据,那可能就有点浪费了。

针对上述情况,Vue引入了$attrs / $listeners,实现组件之间的跨代通信。

先来看一下inheritAttrs,它的默认值true,继承所有的父组件属性除props之外的所有属性;inheritAttrs:false 只继承class属性 。

  • $attrs:继承所有的父组件属性(除了prop传递的属性、class 和 style ),一般用在子组件的子元素上
  • $listeners:该属性是一个对象,里面包含了作用在这个组件上的所有监听器,可以配合 v-on="$listeners" 将所有的事件监听器指向这个组件的某个特定的子元素。(相当于子组件继承父组件的事件)

A组件(APP.vue):

<template>
    <div id="app">
        //此处监听了两个事件,可以在B组件或者C组件中直接触发 
        <child1 :p-child1="child1" :p-child2="child2" @test1="onTest1" @test2="onTest2"></child1>
    </div>
</template>
<script>
import Child1 from './Child1.vue';
export default {
    components: { Child1 },
    methods: {
        onTest1() {
            console.log('test1 running');
        },
        onTest2() {
            console.log('test2 running');
        }
    }
};
</script>

B组件(Child1.vue):

<template>
    <div class="child-1">
        <p>props: {{pChild1}}</p>
        <p>$attrs: {{$attrs}}</p>
        <child2 v-bind="$attrs" v-on="$listeners"></child2>
    </div>
</template>
<script>
import Child2 from './Child2.vue';
export default {
    props: ['pChild1'],
    components: { Child2 },
    inheritAttrs: false,
    mounted() {
        this.$emit('test1'); // 触发APP.vue中的test1方法
    }
};
</script>

C 组件 (Child2.vue):

<template>
    <div class="child-2">
        <p>props: {{pChild2}}</p>
        <p>$attrs: {{$attrs}}</p>
    </div>
</template>
<script>
export default {
    props: ['pChild2'],
    inheritAttrs: false,
    mounted() {
        this.$emit('test2');// 触发APP.vue中的test2方法
    }
};
</script>

在上述代码中:

  • C组件中能直接触发test的原因在于 B组件调用C组件时 使用 v-on 绑定了$listeners 属性
  • 在B组件中通过v-bind 绑定$attrs属性,C组件可以直接获取到A组件中传递下来的props(除了B组件中props声明的)

总结

(1)父子组件间通信

  • 子组件通过 props 属性来接受父组件的数据,然后父组件在子组件上注册监听事件,子组件通过 emit 触发事件来向父组件发送数据。
  • 通过 ref 属性给子组件设置一个名字。父组件通过 $refs 组件名来获得子组件,子组件通过 $parent 获得父组件,这样也可以实现通信。
  • 使用 provide/inject,在父组件中通过 provide提供变量,在子组件中通过 inject 来将变量注入到组件中。不论子组件有多深,只要调用了 inject 那么就可以注入 provide中的数据。

(2)兄弟组件间通信

  • 使用 eventBus 的方法,它的本质是通过创建一个空的 Vue 实例来作为消息传递的对象,通信的组件引入这个实例,通信的组件通过在这个实例上监听和触发事件,来实现消息的传递。
  • 通过 $parent/$refs 来获取到兄弟组件,也可以进行通信。

(3)任意组件之间

  • 使用 eventBus ,其实就是创建一个事件中心,相当于中转站,可以用它来传递事件和接收事件。

如果业务逻辑复杂,很多组件之间需要同时处理一些公共的数据,这个时候采用上面这一些方法可能不利于项目的维护。这个时候可以使用 vuex ,vuex 的思想就是将这一些公共的数据抽离出来,将它作为一个全局的变量来管理,然后其他组件就可以对这个公共数据进行读写操作,这样达到了解耦的目的。

47.Vue底层实现原理

vue.js是采用数据劫持结合发布者-订阅者模式的方式,通过Object.defineProperty()来劫持各个属性的setter和getter,在数据变动时发布消息给订阅者,触发相应的监听回调
Vue是一个典型的MVVM框架,模型(Model)只是普通的javascript对象,修改它则试图(View)会自动更新。这种设计让状态管理变得非常简单而直观

Observer(数据监听器) : Observer的核心是通过Object.defineProprtty()来监听数据的变动,这个函数内部可以定义setter和getter,每当数据发生变化,就会触发setter。这时候Observer就要通知订阅者,订阅者就是Watcher

Watcher(订阅者) : Watcher订阅者作为Observer和Compile之间通信的桥梁,主要做的事情是:

  1. 在自身实例化时往属性订阅器(dep)里面添加自己
  2. 自身必须有一个update()方法
  3. 待属性变动dep.notice()通知时,能调用自身的update()方法,并触发Compile中绑定的回调

Compile(指令解析器) : Compile主要做的事情是解析模板指令,将模板中变量替换成数据,然后初始化渲染页面视图,并将每个指令对应的节点绑定更新函数,添加鉴定数据的订阅者,一旦数据有变动,收到通知,更新视图。

47.为什么v-for和v-if不建议用在一起?

  1. 当 v-for 和 v-if 处于同一个节点时,v-for 的优先级比 v-if 更高,这意味着 v-if 将分别重复运行于每个 v-for 循环中。如果要遍历的数组很大,而真正要展示的数据很少时,这将造成很大的性能浪费(Vue2.x)
  2. 这种场景建议使用 computed,先对数据进行过滤。

注意:3.x 版本中 v-if 总是优先于 v-for 生效。由于语法上存在歧义,建议避免在同一元素上同时使用两者。比起在模板层面管理相关逻辑,更好的办法是通过创建计算属性筛选出列表,并以此创建可见元素。

48.React/Vue 项目中 key 的作用

  • key的作用是为了在diff算法执行时更快的找到对应的节点,提高diff速度,更高效的更新虚拟DOM;
    vue和react都是采用diff算法来对比新旧虚拟节点,从而更新节点。在vue的diff函数中,会根据新节点的key去对比旧节点数组中的key,从而找到相应旧节点。如果没找到就认为是一个新增节点。而如果没有key,那么就会采用遍历查找的方式去找到对应的旧节点。一种一个map映射,另一种是遍历查找。相比而言。map映射的速度更快。

  • 为了在数据变化时强制更新组件,以避免“就地复用”带来的副作用。
    当 Vue.js 用 v-for 更新已渲染过的元素列表时,它默认用“就地复用”策略。如果数据项的顺序被改变,Vue 将不会移动 DOM 元素来匹配数据项的顺序,而是简单复用此处每个元素,并且确保它在特定索引下显示已被渲染过的每个元素。重复的key会造成渲染错误。

49.子组件为什么不可以修改父组件传递的Prop?

Vue提倡单向数据流,即父级 props 的更新会流向子组件,但是反过来则不行。这是为了防止意外的改变父组件状态,使得应用的数据流变得难以理解。如果破坏了单向数据流,当应用复杂时,debug 的成本会非常高。

50.Vuex和单纯的全局对象有什么区别?

Vuex和全局对象主要有两大区别:

  1. Vuex 的状态存储是响应式的。当 Vue 组件从 store 中读取状态的时候,若 store 中的状态发生变化,那么相应的组件也会相应地得到高效更新;
  2. 不能直接改变 store 中的状态。改变 store 中的状态的唯一途径就是显式地提交 (commit) mutation。这样使得我们可以方便地跟踪每一个状态的变化,从而让我们能够实现一些工具帮助我们更好地了解我们的应用。

51.为什么 Vuex 的 mutation 中不能做异步操作?

Vuex中所有的状态更新的唯一途径都是mutation,异步操作通过 Action 来提交 mutation实现,这样使得我们可以方便地跟踪每一个状态的变化,从而让我们能够实现一些工具帮助我们更好地了解我们的应用。

每个mutation执行完成后都会对应到一个新的状态变更,这样devtools就可以打个快照存下来,然后就可以实现 time-travel 了。如果mutation支持异步操作,就没有办法知道状态是何时更新的,无法很好的进行状态的追踪,给调试带来困难。 参考尤大大回答: www.zhihu.com/question/48…

52.Vue 的父组件和子组件生命周期钩子执行顺序是什么?

渲染过程:
父组件挂载完成一定是等子组件都挂载完成后,才算是父组件挂载完,所以父组件的mounted在子组件mouted之后
父beforeCreate -> 父created -> 父beforeMount -> 子beforeCreate -> 子created -> 子beforeMount -> 子mounted -> 父mounted

子组件更新过程:

  1. 影响到父组件: 父beforeUpdate -> 子beforeUpdate->子updated -> 父updted
  2. 不影响父组件: 子beforeUpdate -> 子updated

父组件更新过程:

  1. 影响到子组件: 父beforeUpdate -> 子beforeUpdate->子updated -> 父updted
  2. 不影响子组件: 父beforeUpdate -> 父updated

销毁过程:
父beforeDestroy -> 子beforeDestroy -> 子destroyed -> 父destroyed

53.v-show 和 v-if 有哪些区别?

v-if 会在切换过程中对条件块的事件监听器和子组件进行销毁和重建,如果初始条件是false,则什么都不做,直到条件第一次为true时才开始渲染模块。
v-show 只是基于css进行切换,不管初始条件是什么,都会渲染。
所以,v-if 切换的开销更大,而 v-show 初始化渲染开销更大,在需要频繁切换,或者切换的部分dom很复杂时,使用 v-show 更合适。渲染后很少切换的则使用 v-if 更合适。

54.computed vs methods

计算属性是基于他们的响应式依赖进行缓存的,只有在依赖发生变化时,才会计算求值,而使用 methods,每次都会执行相应的方法。

55.Vue中v-html会导致什么问题?

在网站上动态渲染任意 HTML,很容易导致 XSS 攻击。所以只能在可信内容上使用 v-html,且永远不能用于用户提交的内容上。

56.Vue的响应式原理

image.png Vue 的响应式是通过 Object.defineProperty 对数据进行劫持,并结合观察者模式实现。 Vue 利用 Object.defineProperty 创建一个 observe 来劫持监听所有的属性,把这些属性全部转为 gettersetter。Vue 中每个组件实例都会对应一个 watcher 实例,它会在组件渲染的过程中把使用过的数据属性通过 getter 收集为依赖。之后当依赖项的 setter 触发时,会通知 watcher,从而使它关联的组件重新渲染。

57.Object.defineProperty有哪些缺点?/为什么vue3.0使用proxy实现响应式?

详细版本:mp.weixin.qq.com/s/O8iL4o8oP…

其实是对Object.defineProperty 和 proxy实现响应式的对比。

  1. Object.defineProperty 只能劫持对象的属性,而 Proxy 是直接代理对象
    由于 Object.defineProperty 只能对属性进行劫持,需要遍历对象的每个属性。而 Proxy 可以直接代理对象。
  2. Object.defineProperty 对新增属性需要手动进行 Observe, 由于 Object.defineProperty 劫持的是对象的属性,所以新增属性时,需要重新遍历对象,对其新增属性再使用 Object.defineProperty 进行劫持。 也正是因为这个原因,使用 Vue 给 data 中的数组或对象新增属性时,需要使用 vm.$set 才能保证新增的属性也是响应式的。
  3. Proxy 支持13种拦截操作,这是 defineProperty 所不具有的。
  4. 新标准性能红利
    Proxy 作为新标准,长远来看,JS引擎会继续优化 Proxy ,但 gettersetter 基本不会再有针对性优化。
  5. Proxy 兼容性差 目前并没有一个完整支持 Proxy 所有拦截方法的Polyfill方案

更详细的对比,可以查看我的文章 为什么Vue3.0不再使用defineProperty实现数据监听?

58.讲一下Vue的diff原理

my.oschina.net/u/3060934/b…

59.v-for 中 key 的作用是什么?

key 是给每个 vnode 指定的唯一 id,在同级的 vnode diff 过程中,可以根据 key 快速的对比,来判断是否为相同节点,并且利用 key 的唯一性可以生成 map 来更快的获取相应的节点。
另外指定 key 后,就不再采用“就地复用”策略了,可以保证渲染的准确性。

60.Vue-router导航守卫有哪些?

全局前置/钩子:beforeEach、beforeResolve、afterEach

路由独享的守卫:beforeEnter

组件内的守卫:beforeRouteEnter、beforeRouteUpdate、beforeRouteLeave

完整的导航解析流程如下:

  1. 导航被触发。
  2. 在失活的组件里调用离开守卫。
  3. 调用全局的 beforeEach 守卫。
  4. 在重用的组件里调用 beforeRouteUpdate 守卫 (2.2+)。
  5. 在路由配置里调用 beforeEnter。
  6. 解析异步路由组件。
  7. 在被激活的组件里调用 beforeRouteEnter。
  8. 调用全局的 beforeResolve 守卫 (2.5+)。
  9. 导航被确认。
  10. 调用全局的 afterEach 钩子。
  11. 触发 DOM 更新。
  12. 用创建好的实例调用 beforeRouteEnter 守卫中传给 next 的回调函数。

61.vue-router hash模式和history模式有什么区别?

  1. url展示上,hash模式有“#”,history模式没有
  2. 刷新页面是,hash模式可以正常加载到hash值对应的页面,而history没有处理的话,会返回404,一般需要后端将所有页面都配置重定向到首页路由
  3. 兼容性。hash模式可以支持低版本浏览器和IE。

62.vue-router hash 模式和 history 模式是如何实现的?

hash 模式:
#后面 hash 值的变化,不会导致浏览器向服务器发出请求,浏览器不发出请求,就不会刷新页面。同时通过监听 hashchange 事件可以知道 hash 发生了哪些变化,然后根据 hash 变化来实现更新页面部分内容的操作。

history 模式:
history 模式的实现,主要是 HTML5 标准发布的两个 API,pushStatereplaceState,这两个 API 可以改变 url,但是不会发送请求。这样就可以监听 url 变化来实现更新页面部分内容的操作。

前端路由简介以及vue-router实现原理

juejin.cn/post/684490…

63.vue常用的修饰符?

.stop等同于JavaScript中的event.stopPropagation(),防止事件冒泡;

.prevent等同于JavaScript中的event.preventDefault(),防止执行预设的行为(如果事件可取消,则取消该事件,而不停止事件的进一步传播);

.capture与事件冒泡的方向相反,事件捕获由外到内;

.self只会触发自己范围内的事件,不包含子元素;

.once只会触发一次

64.如何让CSS只在当前组件中起作用?

在组件中的style前面加上scoped

65.如何获取dom?

ref="domName" 用法:this.$refs.domName

66.vue-loader是什么?使用它的用途有哪些?

zhuanlan.zhihu.com/p/380815009

67.请说出vue.cli项目中src目录每个文件夹和文件的用法?(最好拿截图去问,很多外包同学英语不好,主要考察点是了解不了解常见业务约定)

assets文件夹是放静态资源;components是放组件;router是定义路由相关的配置; app.vue是一个应用主组件;main.js是入口文件

67.v-on可以监听多个方法吗?

可以,例子:<input type="text" v-on="{ input:onInput,focus:onFocus,blur:onBlur, }">

68.最小化的 MVVM 的实现

juejin.cn/post/684490…

69.MVVM原理

juejin.cn/post/684490…

70.基于Vue实现一个简易MVVM

juejin.cn/post/684490…

71.实现双向绑定Proxy比defineproperty优劣如何?

juejin.cn/post/684490…

72.使用原生JS构建状态管理系统

juejin.cn/post/684490…

73.讲一下对虚拟DOM原理的理解

mp.weixin.qq.com/s/oAlVmZ4Hb…

74.讲一下Vue的diff算法

juejin.cn/post/684490…

75.Vue 解决了什么问题?()

  1. 虚拟DOMdom 操作时非常耗性能的,不再使用原生的 dom 操作节点,极大的解放 dom 操作, 但具体操作的还是 dom,不过是换了一种方式; 2.视图、数据、结构分离使数据的更改更为简单,不需要进行逻辑代码的修改,只需要操作数据就能完成相关操作; 3.组件化把一个单页应用中的各种模块拆分到一个一个单独的组件中,便于开发,以及后期的维 护

76.讲一下Vue的特点

  • 简洁:页面由HTML模板+Json数据+Vue实例组成
  • 数据驱动:自动计算属性和追踪依赖的模板表达式
  • 组件化:用可复用、解耦的组件来构造页面
  • 轻量:代码量小,不依赖其他库
  • 快速:精确有效批量 DOM 更新
  • 模板友好:可通过 npm,bower 等多种方式安装,很容易融入

77.为什么使用路由懒加载?原理是什么?

为什么
当打包构建应用时,JavaScript 包会变得非常大,影响页面加载。如果我们能把不同路由对应的组件分割成不同的代码块,然后当路由被访问的时候才加载对应组件,这样就会更加高效。 随着代码的增多,页面需要加载的文件的体积也会越来越大。文件中包含了所有的用户组件的js以及css代码,但用户可能根本不会浏览器到某些页面,也就是说根本不需要渲染某些组件,所以vue-router 提供了一种路由懒加载机制,就是当某个路由规则匹配时,才会去加载下载并加载某个组件,此时可以提升首页的渲染速度。

实现和原理
router.vuejs.org/zh/guide/ad…

78.说一下Vue的指令

(1)v-bind:给元素绑定属性
(2)v-on:给元素绑定事件
(3)v-html:给元素绑定数据,且该指令可以解析 html 标签 (4)v-text:给元素绑定数据,不解析标签
(5)v-model:数据双向绑定
(6)v-for:遍历数组
(7)v-if:条件渲染指令,动态在 DOM 内添加或删除 DOM 元素 (8)v-else:条件渲染指令,必须跟 v-if 成对使用 (9)v-else-if:判断多层条件,必须跟 v-if 成对使用
(10)v-cloak:解决插值闪烁问题
(11)v-once:只渲染元素或组件一次
(12)v-pre:跳过这个元素以及子元素的编译过程,以此来加快整个项目的编译速度
(13)v-show:条件渲染指令,将不符合条件的数据隐藏(display:none)

79.Vue 怎么重置 data?

使用 Object.assign(),vm.data可以获取当前状态下的datavm.data 可以获取当前状态下的 data,vm.options.data 可以获取到组件初始化状态下的 data。

Object.assign(this.$data, this.$options.data())

80.组件中写 name 选项有什么作用?

  1. 项目使用 keep-alive 时,可搭配组件的 name 进行缓存过滤
  2. DOM 做递归组件时需要调用自身 name
  3. vue-devtools 调试工具里显示的组件名称是由 vue 中组件 name 决定的

81.vue-router 路由钩子函数是什么 执行顺序是什么

路由钩子的执行流程, 钩子函数种类有:全局守卫、路由守卫、组件守卫 完整的导航解析流程:

  1. 导航被触发。
  2. 在失活的组件里调用 beforeRouteLeave 守卫。
  3. 调用全局的 beforeEach 守卫。
  4. 在重用的组件里调用 beforeRouteUpdate 守卫 (2.2+)。
  5. 在路由配置里调用 beforeEnter。
  6. 解析异步路由组件。
  7. 在被激活的组件里调用 beforeRouteEnter。
  8. 调用全局的 beforeResolve 守卫 (2.5+)。
  9. 导航被确认。
  10. 调用全局的afterEach钩子。
  11. 触发DOM更新。
  12. 调用 beforeRouteEnter 守卫中传给 next 的回调函数,创建好的组件实例会作为回调函数的参数传入

82.什么是Vuex?有哪些特点?并简述其运行机制

详解:blog.csdn.net/hannah2233/…
定义
Vuex 是一个专为 Vue.js 应用程序开发的状态管理模式。它采用集中式储存管理应用的所有组件的状态,并以相应的规则保证状态以一种可预测的方式发生变化。

特点
当你在 state 中定义了一个数据之后,可以在所在项目中的任何一个组件里进行获取、进行修改、并且你的修改可以得到全局的响应变更。

机制
Vuex主要包括以下几个模块:

  • State:定义了应用状态的数据结构,可以在这里设置默认的初始状态。
  • Mutation:是唯一更改 store 中状态的方法,且必须是同步函数。
  • Action:用于提交 mutation,而不是直接变更状态,可以包含任意异步操作。
  • Module:允许将单一的 Store 拆分为多个 store 且同时保存在单一的状态树中

Vuex 提供数据(state)来驱动试图(vue components),通过 dispath 派发 actions,在其中可以做一些异步的操作,然后通过 commit 来提交 mutations,最后 mutations 来更改 state.

83.Vuex页面刷新数据丢失怎么解决?

丢失原因

  1. vuex存储的数据只是在页面中,相当于全局变量,页面刷新的时候vuex里的数据会重新初始化,导致数据丢失
  2. 因为vuex里的数据是保存在运行内存中的,当页面刷新时,页面会重新加载vue实例,vuex里面的数据就会被重新赋值

解决办法

  1. 直接在Vuex修改数据方法中将数据存储到浏览器缓存中(sessionStorage、localStorage、cookie),页面加载时从缓存中取出赋值给Vuex;
  2. 利用第三方库进行持久化存储;

83.Vuex为什么要分模块并添加命名空间

分模块
由于使用单一状态树。应用的所有状态会集中到一个比较大的对象.当应用变得非常复杂时,store对象就有可能变得相当臃肿。为了解决以上问题,vuex允许我们将store分割成模块(model)。每个模块拥有自己的state、mutation、action、getter、甚至是嵌套子模块。

命名空间
默认情况下,模块内部的action、mutition和getter是注册在全局命名空间的——这样使得多个模块能够对同一mutation或action作出响应。如果希望你的模块具有更高的封装度和复用性,你可以通过添加namespaced:true的方式使其成为带命名空间的模块。当模块被注册后,他的所有getter、action及mutation都会自动根据模块注册的路径调整命名。

84.Vue中使用了哪些设计模式?并简单举例

  1. 工厂模式虚拟 DOM 根据参数的不同返回基础标签的vnode 和组件vnode;
  2. 单例模式vuex 和 vue-router 的插件注册方法 install 判断如果系统存在实例就直接返回
  3. 发布-订阅模式vue 事件机制
  4. 观察者模式 响应式数据原理
  5. 装饰模式@装饰器的使用
  6. 策略模式策略模式指对象有某个行为,但是在不同的场景中,该行为有不同的实现方案,比如vue选项的合并策略

85.简述vue从初始化页面–>修改数据–>刷新页面 UI 过程

当 Vue 进入初始化阶段时,一方面 Vue 会遍历 data 中的属性,并用 Object.defineProperty 将它转化 成 getter/setterd 的形式,实现数据劫持;另一方面,Vue 的指令编译器 Compiler 对元素节点的各个指令进行解析,初始化视图,并订阅 Watcher 来更新视图,此时 Watcher 会将自己添加到消息订阅器Dep 中,此时初始化完毕。
当数据发生变化时,触发 Observer 中 setter 方法,立即调用 Dep.notify(),Dep 这个数组开始遍历所有的订阅者,并调用其 update 方法,Vue 内部再通过 diff 算法,patch 相应的更新完成对订阅者视图的改变。

86.scoped的原理及穿透方法

何为scoped
在vue文件中的style标签上,有一个特殊的属性:scoped。当一个style标签拥有scoped属性时,它的CSS样式就只能作用于当前的组件,也就是说,该样式只能适用于当前组件元素。通过该属性,可以使得组件之间的样式不互相污染。如果一个项目中的所有style标签全部加上了scoped,相当于实现了样式的模块化。

scoped实现原理 vue 中的 scoped 通过在 DOM 结构以及 css 样式上加唯一不重复的标记:data-v-hash 的方式,以保证唯一(通过 PostCSS 转译),达到样式私有模块化的目的。

为什么需要穿透scoped
引用了第三方组件,需要在组件中局部修改第三方组件的样式,而又不想去除scoped属性造成组件之间的样式污染。此时只能通过特殊的方式,穿透scoped。
举例比如你使用element-ui的样式,在demo.vue中使用table组件,并且style上加scoped,在修改table组件里边的样式是不生效的,因为data-v-009只加在子组件的第一层,子组件中其他dom是没有data-v-009这个属性的,而你写在scoped中的样式都会被postcss 添加[data-v-009],样式只作用于有data-v-009这个属性的dom
无论你权值多高,甚至添加!important,都无法修改子组件中样式。

穿透方法

  1. 如果项目使用的是CSS样式,可以直接使用>>>穿透修改
  2. 项目中如果用到了预处理器scss、sass、less操作符,那>>>可能会报错,可以使用/deep/
  3. 使用::v-deep

87.Vue.extend 作用和原理

Vue.extend 使用基础 Vue 构造器,创建一个“子类”。参数是一个包含组件选项的对象。其实就是一个子类构造器 是 Vue 组件的核心 api 实现思路就是使用原型继承的方法返回了 Vue 的子类,并且利用 mergeOptions 把传入组件的 options 和父类的 options 进行了合并。

88.写过自定义指令吗?原理是什么?

  • 在生成 ast 语法树时,遇到指令会给当前元素添加 directives 属性;
  • 通过 genDirectives 生成指令代码;
  • 在 patch 前将指令的钩子提取到 cbs 中,在 patch 过程中调用对应的钩子;
  • 当执行指令对应钩子函数时,调用对应指令定义的方法

89.函数式组件与普通组件区别

  1. 函数式组件需要在声明组件是指定 functional:true
  2. 不需要实例化,所以没有 this,this 通过 render 函数的第二个参数 context 来代替
  3. 没有生命周期钩子函数,不能使用计算属性和watch
  4. 不能通过$emit 对外暴露事件,调用事件只能通过context.listeners.click的 方式调用外部传入的事件
  5. 因为函数式组件是没有实例化的,所以在外部通过 ref 去引用组件时,实际引用的是 HTMLElement
  6. 函数式组件的 props 可以不用显示声明,所以没有在 props 里面声明的属性都会被 自动隐式解析为 prop,而普通组件所有未声明的属性都解析到$attrs 里面,并自动挂载 到组件根元素上面(可以通过 inheritAttrs 属性禁止)

90.如果子组件改变 props 里的数据会发生什么?

  • 改变的props数据是基本类型,会报错
  • 改变的props 数据是引用类型:
props: {
    item: {
      default: () => ({}),
    }
} created() {

// 不报错,并且父级数据会跟着变 
this.item.name = 'sanxin';
// 会报错,跟基础类型报错一样
this.item = 'sss'
  }

91.props怎么自定义验证?

props: {
    num: {
default: 1,  
validator: function (value) {
// 返回值为 false 则验证不通过,报错
return [1,2,3,4,5].indexOf(value) !== -1
}
}
}

92.watch 的 immediate 属性有什么用?

使用watch时有一个特点,就是当值第一次绑定时,不会执行监听函数,只有值发生改变时才会执行。如果我们需要在最初绑定值的时候也执行函数,则就需要用到immediate属性。

93.watch 监听一个对象时,如何排除某些属性的监听?

data() {
    return {
      params: {
        a: 1,
        b: 2,
        c: 3,
        d: 4
      },
    };
  },
watch: {
    params: {
      deep: true,
      handler() {
        this.getList;
      },
    },
  }

但是如果我只想要a,b改变时重新请求,c,d改变时不重新请求呢?

mounted() {
    Object.keys(this.params)
      .filter((_) => !["c", "d"].includes(_)) // 排除对c,d属性的监听
      .forEach((_) => {
        this.$watch((vm) => vm.params[_], handler, {
          deep: true,
        });
      });
  },
data() {
    return {
      params: {
        a: 1,
        b: 2,
        c: 3,
        d: 4
      },
    };
  },
watch: {
    params: {
      deep: true,
      handler() {
        this.getList;
      },
    },
  }

94.实现简单的双向数据绑定

blog.csdn.net/SH744/artic…

95.依赖收集追踪原理

(实际就是响应式原理内容,此处依赖就是指发布者订阅者的关系) blog.csdn.net/sumisu666/a…

96.实现vue的lazyImage组件

blog.csdn.net/weixin_4232…

97.computed是如何实现的

www.cnblogs.com/xujiazheng/…

98.vue3在编译阶段做了哪些优化?

zhuanlan.zhihu.com/p/150732926

99.实现一个Vuex

www.nhooo.com/note/qa38cd…

100.Vite为什么快?

blog.csdn.net/weixin_4476…

101.React和Vue数据流向有何不同?

vue是响应式设计,并且实现了双向绑定,而react是单向数据流,没有双向绑定。

102.Vue3比Vue2有什么优势?

juejin.cn/post/704173…

103.说一下Vue3中使用proxy实现响应式的原理

详解:zhuanlan.zhihu.com/p/380063252

104.created和mounted时期请求API的区别是什么?

  • 在created时期请求接口拿到页面数据,DOM 还没有渲染,最后数据和DOM会同步渲染在页面中;
  • 在mounted时期请求接口拿到页面数据,DOM 已经渲染# created和mounted时期请求API的区别到页面中,拿到数据后再渲染数据,即重新触发一次渲染。

105.SPA首屏加载速度慢怎么解决?

  1. 减小入口文件体积
  2. 静态资源本地缓存
  3. 第三方插件按需加载或者使用CDN引用
  4. 图片资源压缩
  5. 抽离公共组件避免重复打包
  6. 开启GZip压缩
  7. 使用SSR

106.vue中组件和插件的区别是什么?

注册不同
组件注册通过“Vue.component”或“components”属性插件通过“Vue.use()”;

用途不同
组件是用来构成App的业务模块,它的目标是“App.vue”,而插件是用来增强技术栈的功能模块,它的目标是Vue本身。

编写不同
编写一个组件,最常见的就是vue单文件的这种格式,每一个.vue文件都可以看成是一个组件,还可以通过template属性来编写一个组件。
vue插件的实现应该暴露一个 install 方法。这个方法的第一个参数是 Vue 构造器,第二个参数是一个可选的选项对象。

107.动态给Vue的data添加一个新的属性会有什么问题?为什么?如何解决?

问题
vue2不会触发视图更新,vue3会触发视图更新

原因
vue2使用Object.defineProperty实现数据劫持从而实现响应式,Object.defineProperty依赖属性的的setter和getter,直接给data添加新属性,不能被vue2感知到。
vue3使用Proxy&Reflect实现数据劫持,对整个data对象实现了代理,给data新增属性也会被感知,从而触发响应式更新

解决
vue2中可以使用以下几种方式来替代直接赋值

  • Vue.set()
  • Object.assign()
  • $forcecUpdated()

108.Vue实例挂载的过程是什么?

详解:zhuanlan.zhihu.com/p/572182728…

  • 确定挂载的DOM元素,这个DOM需要保证不能为html,body这类跟节点。
  • 我们知道渲染有两种方式,一种是通过template模板字符串,另一种是手写render函数,前面提到template模板需要运行时进行编译,而后一个可以直接用render选项作为渲染函数。因此挂载阶段会有两条分支,template模板会先经过模板的解析,最终编译成render渲染函数参与实例挂载,而手写render函数可以绕过编译阶段,直接调用挂载的$mount方法。
  • 针对template而言,它会利用Vue内部的编译器进行模板的编译,字符串模板会转换为抽象的语法树,即AST树,并最终转化为一个类似function(){with(){}}的渲染函数,这是我们后面讨论的重点。
  • 无论是template模板还是手写render函数,最终都将进入mountComponent过程,这个阶段会实例化一个渲染watcher,具体watcher的内容,另外放章节讨论。我们先知道一个结论,渲染watcher的回调函数有两个执行时机,一个是在初始化时执行,另一个是当vm实例检测到数据发生变化时会再次执行回调函数。
  • 回调函数是执行updateComponent的过程,这个方法有两个阶段,一个是vm._render,另一个是vm._update。 vm._render会执行前面生成的render渲染函数,并生成一个Virtual Dom tree,而vm._update会将这个Virtual Dom tree转化为真实的DOM节点。

109.Vue.observable你有了解过吗?说说看

www.jianshu.com/p/f0d501355…

110.vue什么时候触发更新dom操作?

Vue在更新 DOM 时是异步执行的。只要侦听到数据变化,Vue 将开启一个队列,并缓冲在同一事件循环中发生的所有数据变更。如果同一个 watcher 被多次触发,只会被推入到队列中一次。这种在缓冲时去除重复数据对于避免不必要的计算和 DOM 操作是非常重要的。然后,在下一个的事件循环 “tick" 中,Vue 刷新队列并执行实际(已去重的)更新dom工作。

111.vue transition的生命周期有哪些?

详解:www.jianshu.com/p/8b5e8b110…
transiton的生命周期如下:

 @before-enter="beforeEnter" //对应enter-from
 @enter="enter"//对应enter-active
 @after-enter="afterEnter"//对应enter-to
 @enter-cancelled="enterCancelled"//显示过渡打断
 @before-leave="beforeLeave"//对应leave-from
 @leave="leave"//对应enter-active
 @after-leave="afterLeave"//对应leave-to
 @leave-cancelled="leaveCancelled"//离开过渡打断

112.vuex和redux的区别有哪些?

监听听数据变化的实现原理不同
Vue通过Object.defineProperty的getter和setter监听数据变化
React是通过比较引用的方式进行的。
设计理念的区别:vue可变数据;react更强调数据的不可变。

数据流
vue:DOM与组件之间可以用v-model双向绑定
react:提倡单向数据流,onChange/setState模式

组合不同功能的方式
mixin和Hoc

组件通信
Vue:子组件通过props向子组件传递数据或者回调;通过事件的机制来处理子组件向父组件的通信; parentparent 和children 等比较dirty的方式;provide/inject跨层级通讯 React:父组件通过props可以向子组件传递数据或者回调;context跨层级通讯,子组件使用回调函数向父组件传递消息

模板渲染
Vue:扩展的HTML语法;通过指令来实现v-if, v-for;
React:JSX,通过js来实现模板中的常见语法(插值,条件,循环)

113.怎么理解vue的单项数据流?

v2.cn.vuejs.org/v2/guide/co…
所有的 prop 都使得其父子 prop 之间形成了一个单向下行绑定:父级 prop 的更新会向下流动到子组件中,但是反过来则不行。这样会防止从子组件意外改变父级组件的状态,从而导致你的应用的数据流向难以理解。

额外的,每次父级组件发生更新时,子组件中所有的 prop 都将会刷新为最新的值。这意味着你不应该在一个子组件内部改变 prop。如果你这样做了,Vue 会在浏览器的控制台中发出警告。

114.在什么阶段才能访问操作DOM?

blog.csdn.net/huang3513/a…
在 mounted 中可以访问操作 DOM

vue-loader是什么?有什么作用?

vue-loader 是一个 webpack 的 loader,解析和转换.vue文件。提取出其中的逻辑代码 script, 样式代码style, 以及HTML 模板template,再分别把他们交给对应的loader去处理。

  • 默认支持 ES2015;js可以写es6,style样式可以写scss或less、template可以加jade, 对每个组件模拟出 CSS 作用域
  • <style><template> 中的静态资源当作模块来对待,并使用 webpack loader 进行处理

116.mixin和mixins的区别有哪些?

mixin用于全局注册一个混入,如果有公共的组件使用频率很高的话,可以使用mixin很方便的引入公共的部分;
mixins选项接受一个混入对象的数组,mixins在引入组件之后,则是将组件内部的内容如data属性,methods方法与父组件的内容相对应进行合并,可以对父组件的属性进行扩充,mixins混入的钩子函数会优先于组件内的钩子函数执行,并且在遇到同名选项的时候也会有选择性的进行合并。

117.Vue2和Vue3的diff算法有什么区别?

segmentfault.com/a/119000004…

118.描述组件渲染和更新的过程

  • 初次渲染
    • 解析模板为render函数
    • 触发响应式,监听data属性的getter、setter
    • 执行render函数,生成vnode,patch(elem,vnode)
  • 更新过程
    • 修改data,触发setter
    • 重新执行render函数,生成newVnode
    • 调用patch(vnode,newVnode)函数
  • 异步渲染
    • 汇总data修改,一次性更新视图
    • 减少dom操作次数,提高性能

119.为什么vuex的mutation中不能做异步操作?

Vuex中状态更新的途径是mutation,异步操作通过 Action 来提交 mutation实现,这样使得我们可以方便地跟踪每一个状态的变化,从而让我们能够实现一些工具帮助我们更好地了解我们的应用。

每个mutation执行完成后都会对应到一个新的状态变更,这样devtools就可以打个快照存下来,然后就可以实现 time-travel 了。如果mutation支持异步操作,就没有办法知道状态是何时更新的,无法很好的进行状态的追踪,给调试带来困难。

120.v-for给每项绑定事件时,需要使用事件代理么?

blog.csdn.net/web20220509…

121.谈一谈你对vue组件化的理解

www.jianshu.com/p/e7d4d3a8c…

122.Vue 3.0 所采用的 Composition Api 与 Vue 2.x使用的Options Api 有什么区别?

Options Api
包含一个描述组件选项(data、methods、props等)的对象options;
API开发复杂组件,同一个功能逻辑的代码被拆分到不同选项;
使用mixin重用公用代码,也有问题:命名冲突,数据来源不清晰;

composition Api
vue3 新增的一组 api,它是基于函数的 api,可以更灵活的组织组件的逻辑,解决options api在大型项目中,options api不好拆分和重用的问题。

123.说一下对vue3中新增的teleport的理解

blog.csdn.net/ZYS10000/ar…

124.Props初始化和更新流程

events.jianshu.io/p/356c600c1…

125.Vue 3.0 在编译方面有哪些优化?

新引入Fragments(片段)特性
Vue 3.x 模板中不需要再创建一个唯一的根节点,模板里可以直接放文本内容或者很多同级的标签, Vue2.x 需要唯一的节点;

静态提升
静态节点都会被提升到render 的外部,只有初始化时会被创建,再次调用render时不会再次创建,可以直接重用这些静态节点对应的vnode;

Patch flag
在Vue3.0中,在这个模版编译时,编译器会在动态标签末尾加上 /* Text*/ PatchFlag。只能带patchFlag 的 Node 才被认为是动态的元素,会被追踪属性的修改。并且 PatchFlag 会标识动态的属性类型有哪些。

cacheHandler 缓存事件处理函数减少了不必要的更新操作
编辑器会为你动态创建一个内联函数,内联函数里面再去饮用当前组件上最新的handler。之后编辑器会将内联函数缓存。每次重新渲染时如果事件处理器没有变,就会使用缓存中的事件处理而不会重新获取事件处理器。这个节点就可以被看作是一个静态的节点。这种优化更大的作用在于当其作用域组件时,之前每次重新渲染都会导致组件的重新渲染,在通过handler缓存之后,不会导致组件的重新渲染了

126.讲一下watch的实现原理

www.jianshu.com/p/af31b37d5…

127.Vue中有封装过axios么?主要是封装哪方面的?

有(一般回答有才有后续),封装的范式可以参照这篇文章:www.jianshu.com/p/eb325d709… 主要涉及方面有:

  1. 环境切换
  2. 通用请求头设置
  3. 请求拦截 (统一的参数校验,登录验证等处理)
  4. 响应拦截 (成功、失败结果处理,业务数据解析处理等)
  5. get post方法封装

128.Vue开发过程中你是怎么做接口管理的?

网上的接口管理示例:www.bbsmax.com/A/A2dm3BnWJ…

129.说一下你的vue项目的目录结构,如果是大型项目你该怎么换分结构和划分组件?

按照实际项目说目录结构,或者参照示例:blog.csdn.net/wkp1992/art…

大型项目怎么换分结构和划分组件,参考示例:zhuanlan.zhihu.com/p/524683792

130.Vue要做权限管理该怎么做?如果控制到按钮级别的权限怎么做?

blog.csdn.net/web22050702…

131.Vue项目中你是如何解决跨域的呢?

www.jianshu.com/p/c3f92a904…

132.Vue在本地开发完成后部署到服务器后报404是什么原因呢?

刷新当前页面时候,所需要访问的资源在服务器上找不到,即在VueJs开发应用的过程中,设置路由的路径不是真实存在的路径,并且使用了history模式。
参考:
blog.csdn.net/weixin_4547…
www.jianshu.com/p/ea514aec2…
zhuanlan.zhihu.com/p/46949969

133.你是怎么处理vue项目中的错误的?

blog.csdn.net/weixin_4835…

134.Vue3有了解过么?能说说跟vue2的区别么?

juejin.cn/post/709793…

135.为什么虚拟dom会提高性能?

简单回答:虚拟dom相当于在js和真实dom中间加了一个缓存,利用dom diff算法避免了没有必要的dom操作,从而提高性能。
详见 73.讲一下对虚拟DOM原理的理解

136.用框架和不用框架的区别

使用框架可以更专注于业务功能开发,而不是疲于封装底层能力,从而极大提高开发效率,同时大大提升了开发体验;

不用框架则需要开发人员耗费更多人力去封装底层能力,拖累开发效率,降低了开发体验。

137.unicode、utf-8、ASCII有什么不同?

ASCII

  • ASCII码实现的是大小写英文字母,阿拉伯数字,及常用的标点符、运算符、控制字符(换行、删除等)和通信字符(文头、确认等)与计算机编码之间的对应。ASCII编码采用单字节(8 Bit)存储,实际数据存储空间是7 Bit,最高位的1 Bit是奇偶校验位。
  • ASCII 编码对于 英语 国家足够用了,但是却无法表达非英语国家字符到计算机编码之间的映射,如中文汉字、法语字母等。

Unicode

  • unicode编码解决了ASCII码只支持英文数字等字符的单一问题
  • unicode编码目前普遍采用USC-2格式,该格式采用两个字节来编码一个字符,所以两个字节最多可以表示2^16=65536个字符(一个字节为8位)
  • 字符编码一般用十六进制来表示
  • unicode编码表也继承了ASCII码表中的字符,只是以十六进制的形式来表示而已

UTF-8

  • 它是一种可变长度的编码规则,根据不同情况可以占用1~4个字节不等
  • 当字符编码只占一个字节时,第一个二进制都是0,0xxx xxxx,表示这个字符占一个字节,考虑一下,余下7位(2^7=128)恰好能表示ASCII码中的128个字符的序号,因此编码方式等同于标准ASCII码。
  • 当字符编码占两个字节时,第一个字节的前两位是11,第三位是0,第二个字节的前两位是10,110x xxxx 10xx xxxx,表示这个字符总共需要占两个字节。

138.订阅发布模式和观察者模式有什么区别?

结构不同

观察者模式里,只有两个角色:观察者、被观察者;
而发布订阅模式里,却不仅仅只有发布者和订阅者两个角色,还有一个经常被我们忽略的 —— 经纪人Broker,在发布订阅模式里,发布者,并不会直接通知订阅者,而是通过第三者Broker来通知。

耦合关系

观察者和被观察者,是松耦合的关系;
发布者和订阅者,则完全不存在耦合。

应用场景

观察者模式,多用于单个应用内部;
发布订阅模式,则更多的是一种跨应用的模式(cross-application pattern),比如我们常用的消息中间件,或者同一app中受工程结构影响完全解耦的两个组件之间

139.双向绑定和vuex是否冲突?

在严格模式中使用Vuex,当用户输入时,v-model会试图直接修改属性值,但这个修改不是在mutation中修改的,所以会抛出一个错误。

当需要在组件中使用vuex中的state时,有2种解决方案:

  1. 在input中绑定value(vuex中的state),然后监听input的change或者input事件,在事件回调中调用mutation修改state的值
  2. 使用带有setter的双向绑定计算属性
<input v-model=“message”>  
computed: {
    message: {
        get() {
            return this.$store.state.obj.message
        }, 
        set(value) {
            this.$store.commit(‘updateMessage’, value)
        }
    }
}

140 使用JavaScript Proxy实现简单的数据绑定

<body>
  hello,world
  <input type="text" id="model">
  <p id="word"></p>
</body>
<script>
  const model = document.getElementById("model")
  const word = document.getElementById("word")
  var obj= {};

  const newObj = new Proxy(obj, {
      get: function(target, key, receiver) {
        console.log(`getting ${key}!`);
        return Reflect.get(target, key, receiver);
      },
      set: function(target, key, value, receiver) {
        console.log('setting',target, key, value, receiver);
        if (key === "text") {
          model.value = value;
          word.innerHTML = value;
        }
        return Reflect.set(target, key, value, receiver);
      }
    });

  model.addEventListener("keyup",function(e){
    newObj.text = e.target.value
  })
</script>

141.讲一下对Proxy和reflect的理解

Proxy

Proxy即代理,会在目标对象之前架设一层“拦截”,外界对该对象的访问,都必须先通过这层拦截,因此提供了一种机制,可以对外界的访问进行过滤和改写。

reflect

Reflect 是一个内置的 JS 对象,它提供了一系列方法,可以让开发者通过调用这些方法,访问一些 JS 底层功能,使用 Reflect 可以实现诸如:属性的赋值与取值、调用普通函数、调用构造函数、判断属性是否存在与对象中 等等功能。

在 ES5 就被提出:减少魔法、让代码更加纯粹(语言的方法使用 API 实现,而不使用特殊语法实现),这种理念很大程度上是受到函数式编程的影响。 ES6 进一步贯彻了这种理念,它认为,对属性内存的控制、原型链的修改、函数的调用等等,这些都属于底层实现,属于一种魔法,因此,需要将它们提取出来,形成一个正常的 API,并高度聚合到某个对象中,于是就造就了 Reflect 对象。

142.JQuery的on、delegate是在哪个阶段处理事件的?

在冒泡阶段处理事件

145.什么时候用到beforeDestory?

  1. 在vue的组件的mounted钩子中,为window添加事件的话,记得在销毁组件时要移除事件,否则该组件不在了,但事件会一直存在。
  2. 同理:在mounted钩子中添加计时器,当组件销毁后(例如使用路由切换到另一个组件了),该计时器还会在继续工作,所以在该组件销毁前要清除计时器。
  3. 解绑event bus的事件

146.对MVC的理解和使用

www.jianshu.com/p/207011544…

147.微信客户端和iphone打不开vue.cli的项目,首⻚白屏

swiper依赖导致,在node_modules\swiper\dist\js\swiper.esm.bundle.js里引入了Dom7。
解决办法:
把swiper.js的内容复制进swiper.esm.bundle.js里面即可。

148.Vue 双向绑定原理(简述版)

mvvm 双向绑定,采用数据劫持结合发布者-订阅者模式的方式,通过 Object.defineProperty() 来劫持 各个属性的 setter、getter,在数据变动时发布消息给订阅者,触发相应的监听回调。

  1. 实现一个数据监听器 Observer,能够对数据对象的所有属性进行监听,如有变动可拿到最新值并通知订阅者
  2. 实现一个指令解析器 Compile,对每个元素节点的指令进行扫描和解析,根据指令模板替换数据, 以及绑定相应的更新函数
  3. 实现一个 Watcher,作为连接 Observer 和 Compile 的桥梁,能够订阅并收到每个属性变动的通知, 执行指令绑定的相应回调函数,从而更新视图
  4. mvvm 入口函数,整合以上三者

149.### 描述下 vue 从初始化页面--修改数据--刷新页面 UI 的过程(简述版)

当 Vue 进入初始化阶段时,一方面 Vue 会遍历 data 中的属性,并用 Object.defineProperty 将它转化成 getter/setter 的形式,实现数据劫持(暂不谈 Vue3.0 的 Proxy); 另一方面,Vue 的指令编译器 Compiler 对元素节点的各个指令进行解析, 初始化视图, 并订阅 Watcher 来更新试图,此时 Watcher 会将自己添加到消息订阅器 Dep 中,此时初始化完毕。

当数据发生变化时,触发 Observer 中 setter 方法,立即调用 Dep.notify(), Dep 这个数组开始遍历所有的订阅者, 并调用其 update 方法,Vue 内部再通过 diff 算法,patch 相应的更新完成对订阅者视图的改变。

150.如何理Vue解响应式系统(简述版)

  • 任何一个 Vue Component 都有一个与之对应的 Watcher 实例
  • Vue 的 data 上的属性会被添加 getter 和 setter 属性
  • 当 Vue Component render 函数被执行的时候, data 上会被 触碰(touch), 即被读, getter 方法会被调用, 此时 Vue 会去记录此 Vue component 所依赖的所有 data。( 这一过程被称为依赖收集)
  • data 被改动时(主要是用户操作), 即被写, setter 方法会被调用,此时 Vue 会去通知所有依赖于此 data 的组件去调用他们的 render 函数进行更新

151.既然 Vue 通过数据劫持可以精准探测数据变化,为什么还需要虚拟 DOM 进行 diff 检测差异?

现代前端框架有两种方式侦测变化,一种是pull,一种是push

pull: 其代表为React,我们可以回忆一下React是如何侦测到变化的,我们通常会用setStateAPI显式更新, 然后React会进行一层层的Virtual Dom Diff操作找出差异,然后Patch到DOM上, React从一开始就不知道到底是哪发生了变化, 只是知道「有变化了」,然后再进行比较暴力的Diff操作查找「哪发生变化了」, 另外一个代表就是Angular的脏检查操作。

push: Vue的响应式系统则是push的代表,当Vue程序初始化的时候就会对数据data进行依赖的收集, 一但数据发生变化,响应式系统就会立刻得知。因此Vue是一开始就知道是「在哪发生变化了」,但是这又会产生一个问题, 如果你熟悉Vue的响应式系统就知道,通常一个绑定一个数据就需要一个Watcher, 一但我们的绑定细粒度过高就会产生大量的Watcher,这会带来内存以及依赖追踪的开销, 而细粒度过低会无法精准侦测变化,因此Vue的设计是选择中等细粒度的方案,在组件级别进行push侦测的方式, 也就是那套响应式系统,通常我们会第一时间侦测到发生变化的组件, 然后在组件内部进行Virtual Dom Diff获取更加具体的差异,而Virtual Dom Diff则是pull操作, Vue是push+pull结合的方式进行变化侦测的。

152.组件中写 name 选项有什么作用?

项目使用 keep-alive 时,可搭配组件 name 进行缓存过滤
DOM 做递归组件时需要调用自身 name
vue-devtools 调试工具里显示的组见名称是由vue中组件name决定的

153.Vue中父组件如何能监听到子组件的生命周期

参照 46.组件通信的方式,思路就是在子组件生命周期钩子中给父组件发送通知

网上答案参考:blog.csdn.net/yalywq/arti…

154.class 与 style 如何动态绑定

blog.csdn.net/qq_57404393…

155.Vue 怎么用 vm.$set() 解决对象新增属性不能响应的问题?

受现代 JavaScript 的限制 ,Vue 无法检测到对象属性的添加或删除。由于 Vue 会在初始化实例时对属性执行 getter/setter 转化,所以属性必须在 data 对象上存在才能让 Vue 将它转换为响应式的。

但是 Vue 提供了 Vue.set (object, propertyName, value) / vm.$set (object, propertyName, value) 来实现为对象添加响应式属性。

vm.$set 的实现原理是:

  • 如果目标是数组,直接使用数组的 splice 方法触发相应式;
  • 如果目标是对象,会先判读属性是否存在、对象是否是响应式,最终如果要对属性进行响应式处理,则是通过调用 defineReactive 方法进行响应式处理( defineReactive 方法就是 Vue 在初始化对象时,给对象属性采用 Object.defineProperty 动态添加 getter 和 setter 的功能所调用的方法)

156.虚拟 DOM 的优缺点?

优点:

  • 保证性能下限: 框架的虚拟 DOM 需要适配任何上层 API 可能产生的操作,它的一些 DOM 操作的实现必须是普适的,所以它的性能并不是最优的;但是比起粗暴的 DOM 操作性能要好很多,因此框架的虚拟 DOM 至少可以保证在你不需要手动优化的情况下,依然可以提供还不错的性能,即保证性能的下限;

  • 无需手动操作 DOM: 我们不再需要手动去操作 DOM,只需要写好 View-Model 的代码逻辑,框架会根据虚拟 DOM 和 数据双向绑定,帮我们以可预期的方式更新视图,极大提高我们的开发效率;

  • 跨平台: 虚拟 DOM 本质上是 JavaScript 对象,而 DOM 与平台强相关,相比之下虚拟 DOM 可以进行更方便地跨平台操作,例如服务器渲染、weex 开发等等。

缺点:

  • 无法进行极致优化: 虽然虚拟 DOM + 合理的优化,足以应对绝大部分应用的性能需求,但在一些性能要求极高的应用中虚拟 DOM 无法进行针对性的极致优化。