再见了,我的2022!

2,100 阅读7分钟

「回顾2022,展望2023,我正在参与2022年终总结征文大赛活动

回顾

说实话,时间过得可真快啊,仿佛眼一闭一睁就从2022到了2023了。回顾这一年我好像做了好多事情,但是又感觉好像什么都没做。那么咱们就捋一下说一下。

2022-读书

这一年读了不少书,我仔细看下来有12本。

  • 《赚钱的逻辑》
  • 《小王子》
  • 《贪婪的多巴胺》
  • 《沉默的大多数》
  • 《你当像鸟飞往你的山》
  • 《手把手教你买基金》
  • 《微习惯》
  • 《小狗钱钱1》
  • 《一个人不要怕》
  • 《被讨厌的勇气》
  • 《成为自己的勇气》
  • 《禅与摩托车维修技术》(真的看不懂)

其中有几本我还做了读后笔记和脑图(想要的小伙伴可以留言私信我),但是除了《微习惯》这本书我记得很清楚外(我建议迷茫的、焦虑的小伙伴看下挺不错的)我能够回想起来的却寥寥无几,甚至我看到书名我都很陌生,我在想我真的读过吗? 想到这里不禁心里有些失落,索性只能用培根的一本书名《你读的每本书都不会辜负你》来安慰自己(但愿吧)。

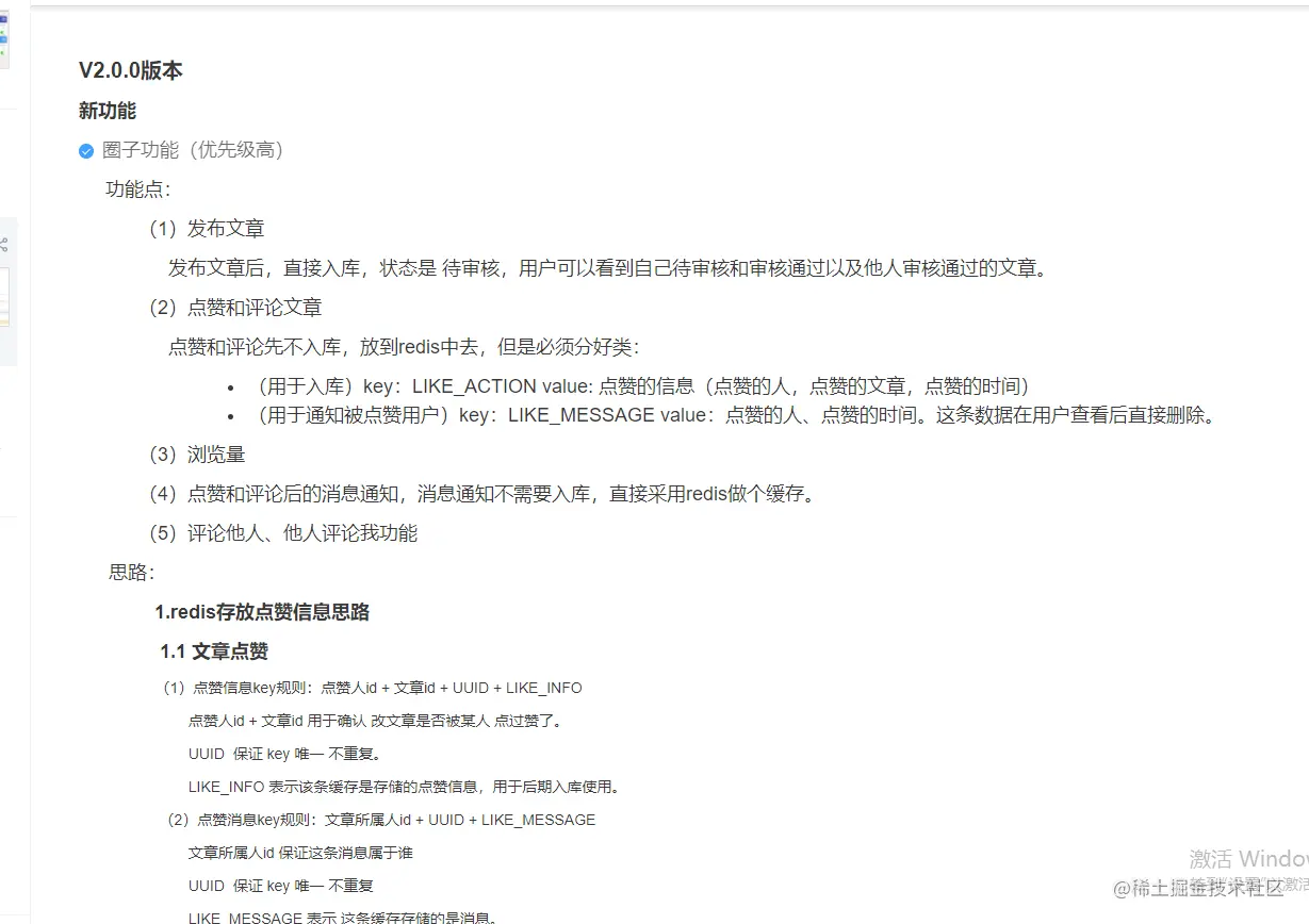
2022-写个程序

作为一名程序员我一直想自己做一款对他人有帮助的软件,这个想法在2021年就有了,出于不知道做什么的原因被一直搁置没有开始(其实最主要的是懒)。但是读了《微习惯》这本书后我有了想法,书中提到了几点给我不少动力和启发:

"如果你想健身,那么就从一天一个俯卧撑做起吧!哪怕是一点点行动,也比毫不作为强无数倍。"

“不要一开始就追求完美,完美的前提是完成。”

“做一件事情时,意志力比热情和斗志更可靠!并且人的意志力是可以被训练强化的。”

“习惯是做起来容易,不做反而更难的一种行为。我们的行为中大约有45%源于习惯。习惯其实远比这45%的比重代表的含义更重要,因为习惯是不断重复的行为,而且大部分每天都在重复,长远看,这种不断的重复叠加起来,要么收益颇丰,要么贻害无穷”。

然后我就想做一款帮助我们养成习惯、制定计划、记录时间分配,并且能够通过获取积分给自己正反馈形成一个良性循环的小程序。

说干就干,做了足足有三个多月吧,微信小程序TaskPlan第一个版本在7月份(好像是)上线了。由于前端后端运维都得我做,实现过程嘛...

那可真是小孩没娘,说来话长,在此呢我就不过多赘述了。UI由于风格不统一显得很怪异、功能鸡肋(有些功能压根没用)。

结果确实差强人意,但是那段时间过得也确实充实,我每天给自己自己制定计划,把目标分解,一个一个完成。

开发迭代日志记录剪影:

image.png

image.png

image.png

这个过程中收获还是很多的,我是真正践行并理解了《微习惯》中的一句话:“哪怕是一点点行动,也比毫不作为强无数倍。” ,如果不是那样,我不可能把TaskPlan做出来。

这个小程序我会持续迭代,把它做到完美!

2022-健身

自从我在我做的小程序上制定了健身计划后就一直在坚持,目前已经坚持了190天了。每天都做,最少做一个俯卧撑,精神面貌改善了不少,说实话意志力也确实提高了。

给大家说个冷知识:其实不用去健身房你也是可以健身的!

2022-戒烟

烟本来是戒掉了,三个多月不抽了。然后想给抽烟小伙伴传授一些戒烟的技巧的再炫耀一把呢,结果过年一回家...我tm直接沦陷...惭愧啊...

2022-欢乐时光

2022最快乐的时光那就是过年回家那几天了。给爸妈拉家常,和小伙伴去玩耍,去看别人结婚,去溜冰,去跳广场舞,去网吧(想找回最初的激情),起个大早去喝那日思夜想的胡辣汤...

小伙伴说自从他买了鱼竿就没钓上过鱼,我说等我回家咱们一起,高低得弄上来几条。

我们从早上钓到天黑。功夫不负有心人呀!

微信图片_20230130152114.jpg

微信图片_20230130152118.jpg

拍个照片留作纪念。

那天被冻成冰狗了,手机也没电了。除了这四条鱼,我俩都很开心,是真的很开心!

期间小伙伴说到他想以后的生活就这样,在咱家里的小县城也不出去了,没事钓钓鱼、和朋友吃个饭,自己多努力几年,攒些钱...

我说,我也想哈哈哈。

但不知道什么时候,这样的平平淡淡的生活都成了一种奢望。呜呜呜~

微信图片_20230130152123.jpg

微信图片_20230130152128.jpg

微信图片_20230130152133.jpg

微信图片_20230130152139.jpg

微信图片_20230130152145.jpg

还是家里好呀~

2022-置办电脑(补充)

工欲善其事必先利其器。

我之前的旧电脑是一台i7、 RTX1050ti的台式电脑,用了有三四年了,也该退休了。 11月份在小伙伴的怂恿下,我置办了一台电脑,主机6000多+ RTX3070ti + 2k的显示器,总共花了我1w2(心疼呀)。

微信图片_20230202092826.jpg 电脑买回来后,我第一时间没装`JDK`没装`node`,而是装了`Epic`下载了荒野大镖客2,我一定再玩一遍,哈哈哈哈~ 微信图片_20230202093808.jpg 写代码也是流畅(右边是我新买的显示器),总想多敲一会儿。

展望2023

2023想要的很多,想学习unity3D、想成为一名UP主,写文章,拍视频...但是人的精力是有限的,有些想了但是没做只会给自己增添负担和烦恼,所以必须得有所取舍。下面是我的2023一定要做的!

继续读书

这个不需要花力气就能坚持,我本身挺喜欢读书的。我认为读书就是和名人伟人进行了一次深度对话,书是他们灵魂的载体。我实在是想不到世界上还有什么比这更有趣、更有意义的事情了(当然,和女友打kiss除外)。

继续健身

增加锻炼量,好好吃饭,争取练出八块腹肌,哈哈哈哈~

迭代Taskplan

我决定一定要给Taskplan换一套新的UI(旧的是真的丑),然后增加一些功能比如:等级功能(让用户循序渐进有成就感)、增加周报、月报、年报功能(激励用户)等。收集用户的真实需求。把它做好,做成心中所想的那样。

烟还是得戒呀

我决定!把我出门打工时我爸塞给我的两包烟抽完,继续戒烟!

继续攒钱

这没啥说的,大家都懂。

学习新技能

我决定学习一下Unity3D。原因是,机缘巧合下在杭州参加了一回GameJam活动,那可真的太酷了!虽然我没做出啥,但是做游戏也是我的梦想,我很热爱这种创建环境和制作游戏的方式,然后我就被深深的吸引了。 我面临的问题是如何保持本职工作和学习Unity3D平衡,贪多嚼不烂,我可不想做那只丢了西瓜捡芝麻的猴子,我相信我能做好!

总结

其实无论我们如何规划,都不能够过好我们的一生,都会留有遗憾。我们能做的是:坚持自己的风格,面对未知的一切!2023我们一起加油!共同进步!

最后感谢掘金能够推出 回顾2022,展望2023 这样的创作主题,说实话这方面掘金一直都可以的!