[笔记]快乐的Linux命令行《十二》vi和vim简介

142 阅读8分钟

开启掘金成长之旅!这是我参与「掘金日新计划 · 12 月更文挑战」的第13天,点击查看活动详情

前言

在这一章中,我们将介绍 vi(发音“vee eye”)文本编辑器,它是 Unix 传统中核心程序之一。

vi 因它难用的用户界面而有点声名狼藉,但是当我们看到一位大师坐在钢琴前开始演奏时,我们的确成了伟大艺术的见证人。

虽然我们在这里不能成为 vi 大师,但是当我们学完这一章后,我们会知道怎样在 vi 中玩“筷子”。

本节之后你会掌握:

  • 启动,停止
  • 编辑模式
  • 命令模式
  • :ex模式
  • 内容 剪切和复制粘贴
  • 多文件打开和切换,内容插入和复制

一、vi和vim简介

vi是一款Unix、Linux自带的终端文本可视化软件。以其极为方便的快捷键出名,极其适合无GUI的终端界面。 vim是vi的改良版,相对于vi支持更多也更友好。

1.1 为什么我们应该学习 vi

学习vi的原因:

  • vi 很多系统都预装。
  • vi 是轻量级且执行快速的编辑器。
  • Linux 和 Unix 用户必须掌握的技能,名熟练的 vi 用户在编辑文件时,手从不需要移开键盘。

1.2 背景介绍

第一版 vi 是在 1976 由 Bill Joy 写成的,当时他是加州大学伯克利分校的学生,后来他共同创建了 Sun 微系统公司。

vi 这个名字来源于单词“visual”,因为它打算在带有可移动光标的视频终端上编辑文本。

在发明可视化编辑器之前,有一次只能操作一行文本的行编辑器。为了指定一个修改,我们告诉行编辑器到一个特殊行并且说明做什么修改,比方说添加或删除文本。

视频终端(而不是基于打印机的终端,像电传打印机)的出现,可视化编辑成为可能。vi实际上整合了一个强大的叫做 ex 行编辑器, 所以我们在使用 vi 时能运行行编辑命令。

大多数 Linux 发行版不包含真正的 vi;而是自带一款高级替代版本,叫做 vim(它是“vi improved”的简写)由 Bram Moolenaar 开发的。

vim 相对于传统的 Unix vi 来说,取得了实质性进步。通常,vim 在 Linux 系统中是“vi”的符号链接(或别名)

在随后的讨论中,我们将会假定我们有一个叫做“vi”的程序,但它其实是 vim。

1.3 启动和停止 vi

启动

启动 vi,只要简单地输入以下命令:

[me@linuxbox ~]$ vi

image.png

退出

要退出 vi,输入下面的命令(注意冒号是命令的一部分)

:q

注: :代表命令模式 一般按下Esc键就是进入命令模式

后续会介绍另一种模式 编辑模式 按Insert

以及正常的进入时的 普通模式

shell 提示符应该返回。如果由于某种原因,vi 不能退出(通常因为我们对文件做了修改,却没有保存文件)。

通过给命令加上叹号,我们可以告诉 vi 我们真要退出 vi。

:q!

小贴示:如果你在 vi 中“迷失”了,试着按下 Esc 键两次来找到路(回到普通模式)

兼容模式

上面实例中的启动屏幕,我们看到一行文字“以 Vi 兼容的模式运行”。这意味着 vim 将以近似于 vi 常规的模式运行,而不是 vim 的高级规范。为了这章的目的,我们想要使用 vim 的高级规范。要想这样做,你有几个选择:

  • 用 vim 来代替 vi。如果命令生效,考虑在你的.bashrc 文件中添加别名 vi=’vim’。

  • 或者,使用这个命令在你的 vim 配置文件中添加一行:

echoset nocp” >> ∼/.vimrc

不同的 Linux 发行版其 vim 软件包也迥然不同。一些发行版只是安装了 vim 的最小版本,其默认只支持有限的 vim 特性。当练习随后的课程时,你可能会遇到缺失的功能。如果是这种情况,就安装 vim 的完整版。

1.4 编辑模式(插入模式)

再次启动 vi,这次传递给 vi 一个不存在的文件名。这也是用 vi 创建新文件的方法。

[me@linuxbox ~]$ rm -f foo.txt
[me@linuxbox ~]$ vi foo.txt

image.png

每行开头的波浪号(“”)指示那一行不存在文本。这表示我们有一个空文件。

还没有输入任何字符? 学习 vi 时,要知道的第二件非常重要的事情是(知道了如何退出 vi 后)vi 是一个模式编辑器

当 vi 启动后,进入的是命令模式。这种模式下,几乎每个按键都是一个命令,所以如果我们打算输入字符,vi 会发疯,弄得一团糟。

插入模式

为了在文件中添加文本,首先我们必须进入插入模式。 按下 “i” 按键进入插入模式。之后,我们应该在屏幕底部看到下面一行,如果 vi 运行在高级模式下(这不会出现在 vi 兼容模式下): image.png

现在我们能输入一些文本了。试着输入这些文本:

The quick brown fox jumped over the lazy dog.

按下 Esc 按键,退出插入模式并返回命令模式

image.png

保存我们的工作

为了保存我们刚才对文件所做的修改,我们必须在命令模式下输入一个 ex 命令。通过按下“:” 键,这很容易完成。按下冒号键之后,一个冒号字符应该出现在屏幕的底部:

:

为了写入我们修改的文件,我们在冒号之后输入 “w” 字符,然后按下回车键:

:w

文件将会写入到硬盘,并且我们应该在屏幕底部得到一个确认信息,就像这样:

"foo.txt" [New] 1L, 46C written

image.png

小贴示:如果你阅读 vim 的文档,你注意到命令模式被叫做普通模式

ex 命令叫做命令模式。当心。

1.5 移动光标

当在 vi 命令模式下时,vi 提供了大量的移动命令,其中一些是与 less 阅读器共享的。这里 列举了一些:

image.png

为什么 h,j,k,和 l 按键被用来移动光标呢?

因为在开发 vi 之初,并不是所有的终端都有箭头按键,熟练的打字员可以使用规则的键盘按键来移动光标,他们的手从不需要移开键盘。

vi 中的许多命令都可以在前面加上一个数字,比方说上面提到的 “G” 命令。在命令之前加上一个数字,我们就可以指定命令执行的次数。例如,命令 “5l” 导致 vi 向下移动 5 行。

移动前:

image.png

命令模式下,按下5l后:

image.png

1.6 基本编辑

大多数编辑工作由一些基本的操作组成,比如说

  • 插入文本
  • 删除文本
  • 通过剪切和粘贴来移动文本。

vi,当然,以它自己的独特方式来支持所有的操作。

撤销 u undo

vi 也提供了有限的撤销形式。

如果我们按下“u”按键,当在命令模式下,vi 将会撤销你所做的最后一次修改。

当我们试着执行一些基本的编辑命令时,这会很方便。

恢复撤销 crtl+r redo

Redo功能将撤消“撤消”操作。

要再次运行Vim和Vi更改,请使用Ctrl-R或:redo:

按Esc键返回正常模式。

使用Ctrl-R(按Ctrl R)重做上一次更改。Vim也可以使用数量词。例如,要重做最近四次更改,请输入4Ctrl-R。

每个“撤消”命令都可以使用“恢复”命令撤消。

行尾 追加文本 a

vi 有几种不同进入插入模式的方法。我们已经使用了 i 命令来插入文本。

让我们返回到我们的 foo.txt 文件中:

The quick brown fox jumped over the lazy dog.

如果我们想要在这个句子的末尾添加一些文本,我们会发现 i 命令不能完成任务,因为我们不能把光标移到行尾。

vi 提供了追加文本的命令,明智地命名为 “a” 命令。

如果我们把光标移动到行尾,输入”a”, 光标就会越过行尾,vi 进入插入模式。这样就允许我们添加更多的文本:

The quick brown fox jumped over the lazy dog. It was cool.

记住按下 Esc 按键来退出插入模式。

因为我们几乎总是想要在行尾附加文本,所以 vi 提供了一种快捷方式来移动到当前行的末尾,并且能添加文本。它是 “A” 命令。试着用一下它,给文件添加更多行。

首先,使用 “0”(零) 命令,将光标移动到行首。

现在我们输入”A”,来添加以下文本行:

image.png

打开一行 'o' 'O'

我们插入文本的另一种方式是“打开”一行。这会在存在的两行之间插入一个空白行,并且进入插入模式。这种方式有两个变体:

image.png

我们可以演示一下:

把光标放到 “Line 3” 上,按下小 o 按键:

image.png

在第三行之下打开了新的一行,并且进入插入模式。按下 Esc,退出插入模式。按下 u 按键,撤销我们的修改。

按下大 O 按键在光标之上打开新的一行

image.png

删除文本 x d

首先,x 按键会删除光标位置的一个字符。可以在 x 命令之前带上一个数字,来指明要删除的字符个数。

d 按键更通用一些。类似 x 命令,d 命令之前可以带上一个数字,来指定要执行的删除次数。

另外,d 命令之后总是带上一个移动命令,用来控制删除的范围。

这里有些实例:

image.png

把光标放到第一行单词“It”之上。重复按下 x 按键直到删除剩下的部分。下一步,重复按下 u 按键直到恢复原貌。

dice.gif

注意:真正的 vi 只是支持单层面的 undo 命令。vim 则支持多个层面的。

我们再次执行删除命令,这次使用 d 命令。

还是移动光标到单词 “It” 之上,按下的 dW 来删除单词:

dice2.gif

按下 d$ 删除从光标位置到行尾的文本

按下 dG 按键删除从当前行到文件末尾的所有行

剪切d,复制y和粘贴文本p P

这个 d 命令不仅删除文本,它还“剪切”文本。每次我们使用 d 命令,删除的部分被复制到一个粘贴缓冲区中(看作剪切板)。

过后我们执行小 p 命令剪切板中的文本粘贴到光标位置之后,或者是大 P 命令把文本粘贴到光标之前

y 命令用来“拉”(复制)文本,和 d 命令剪切文本的方式差不多。

这里有些把 y 命令和各种移动命令结合起来使用的实例:

image.png

我们试着做些复制和粘贴工作。把光标放到文本第一行,输入 yy 来复制当前行。

下一步,把光标移动最后一行(G),输入小写的 p 把复制的一行粘贴到当前行的下面:

image.png

连接行 J

vi 对于行的概念相当严格。通常,不可能把光标移到行尾,再删除行尾结束符(回车符)来连接当前行和它下面的一行。

由于这个原因,vi 提供了一个特定的命令,大写的 J(不要与小写的 j 混淆了,j 是用来移动光标的)把行与行之间连接起来。

如果我们把光标放到 line 3 上,输入大写的 J 命令,看看发生什么情况:

image.png

1.7 查找和替换

vi 有能力把光标移到搜索到的匹配项上。vi 可以在单一行或整个文件中运用这个功能。

它也可以在有或没有用户确认的情况下实现文本替换。

查找一行 f+字符

f 命令查找一行,移动光标到下一个所指定的字符上。

例如,命令 fa 会把光标定位到同一行中下一个出现的 “a” 字符上。在一行中执行了字符的查找命令之后,通过输入分号来重复这个查找.

查找整个文件 /+内容

移动光标到下一个出现的单词或短语上,使用/命令。

这个命令和我们之前在 less 程序中学到的一样。当你输入/命令后,一个 “/” 字符会出现在屏幕底部。

下一步,输入要查找的单词或短语后,按下回车。光标就会移动到下一个包含所查找字符串的位置。

通过 n 命令来重复先前的查找。

这里有个例子:

image.png

把光标移动到文件的第一行。输入:

/Line

image.png

然后键入回车。

光标会移动到第二行。

下一步,输入 n,光标移到第三行。重复这个 n 命令,光标会继续向下移动直到遍历了所有的匹配项。

虽然目前,我们只是使用了单词和短语来作为我们的查找模式,但是 vi 允许使用正则表达式,一种强大的用来表示复杂文本模式的方法。

我们将会在随后的章节里面详尽地介绍正则表达式。

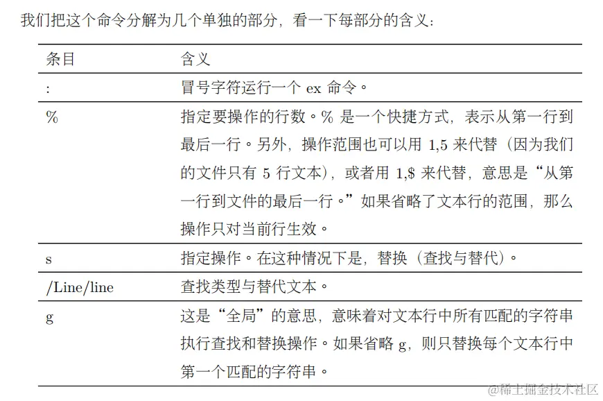
全局查找和替代 :%s/被替换内容/替换内容/g

vi 使用 ex 命令来执行查找和替代操作(vi 中叫做“替换”)。把整个文件中的单词“Line” 更改为“line”,我们输入以下命令:

:%s/Line/line/g

image.png

image.png

执行完查找和替代命令之后,我们的文件看起来像这样:

image.png

我们也可以指定一个需要用户确认的替换命令。通过添加一个 “c” 字符到这个命令的末尾, 来完成这个替换命令。

例如:

image.png

这个命令会把我们的文件恢复先前的模样;然而,在执行每个替换命令之前,vi 会停下来, 通过下面的信息,来要求我们确认这个替换:

image.png

image.png

如果你输入 y,则执行这个替换,输入 n 则会导致 vi 跳过这个实例,而移到下一个匹配项上。

1.8 编辑多个文件

同时能够编辑多个文件是很有用的。

你可能需要更改多个文件或者从一个文件复制内容到另一个文件。

通过 vi,我们可以打开多个文件来编辑,只要在命令行中指定要编辑的文件名:

vi file1 file2 file3...

举例:

vi foo.txt foo1.txt

vi 启动,我们会看到第一个文件显示出来:

image.png

切换文件 ':n' ':N' ':buffers'

从这个文件转到下一个文件,使用这个 ex 命令:

:n

回到先前的文件使用:

:N

当我们从一个文件移到另一个文件时,如果当前文件没有保存修改,vi 会阻止我们转换文件,这是 vi 强制执行的政策。

在命令之后添加感叹号,可以强迫 vi 放弃修改而转换文件。

另外,上面所描述的转换方法,vim(和一些版本的 vi)也提供了一些 ex 命令,这些命令使多个文件更容易管理。

我们可以查看正在编辑的文件列表,使用:buffers 命令。

运行这个命令后,屏幕顶部就会显示出一个文件列表:

image.png

注意:你不通过:n 或:N 命令在由:e 命令加载的文件之间进行切换。 这时要使用:buffer 命令,其后加上缓冲区号码,来转换文件。

image.png

从一个文件复制内容到另一个文件 先yy再切换文件最后p

步骤:

  • yy复制
  • 切换文件:buffer [n]
  • p命令粘贴

插入整个文件到另一个文件 :r [文件名]

在需要插入整个文件内容的地方输入

:r foo1.txt

image.png

结果

image.png

1.9 保存工作

像 vi 中的其它操作一样,有几种不同的方法来保存我们所修改的文件。我们已经研究了:w这个 ex 命令,但还有几方法,可能我们也觉得有帮助。

保存的方法:

  • :ex模式下 :w命令 不保存退出

  • :ex模式下:wq命令 保存并退出

  • :ex模式下:w [filename] 另存为文件名

注意:当上面的命令以一个新名字保存文件时,但它并没有更改你正在编辑的文件的名字。

如果你继续编辑的话,你还是在编辑文件 foo.txt,而不是 foo1.txt。

  • 命令模式下 zz

1.10 拓展阅读

• 学习 vi 编辑器-一本来自于 Wikipedia 的 Wikibook,是一本关于 vi 的简要指南,并介绍了几个类似 vi 的程序,其中包括 vim。它可以在以下链接中得到:

en.wikibooks.org/wiki/Vi

• The Vim Book - vim 项目,一本 570 页的书籍,包含了(几乎)所有的 vim 特性。你能在下面链接中找到它:

• Wikipedia 上关于 Bill Joy 的文章,vi 的创始人。

en.wikipedia.org/wiki/Bill Joy

• Wikipedia 上关于 Bram Moolenaar 的文章,vim 的作者: en.wikipedia.org/wiki/Bram Moolenaar

总结

本节主要介绍vi以及相关操作:

  • 启动,停止
  • 编辑模式
  • 命令模式
  • :ex模式
  • 内容 剪切和复制粘贴
  • 多文件打开和切换,内容插入和复制