传输协议之TCP

134 阅读24分钟

TCP 包头格式

我们先来看 TCP 头的格式。从这个图上可以看出,它比 UDP 复杂得多。

image.png

首先,源端口号和目标端口号是不可少的,这一点和 UDP 是一样的。如果没有这两个端口号。数据就不知道应该发给哪个应用。

接下来是包的序号。为什么要给包编号呢?当然是为了解决乱序的问题。不编好号怎么确认哪个应该先来,哪个应该后到呢。编号是为了解决乱序问题。

还应该有的就是确认序号。发出去的包应该有确认,要不然我怎么知道对方有没有收到呢?如果没有收到就应该重新发送,直到送达。这个可以解决不丢包的问题。

TCP 是靠谱的协议,但是这不能说明它面临的网络环境好。从 IP 层面来讲,如果网络状况的确那么差,是没有任何可靠性保证的,而作为 IP 的上一层 TCP 也无能为力,唯一能做的就是更加努力,不断重传,通过各种算法保证。也就是说,对于 TCP 来讲,IP 层你丢不丢包,我管不着,但是我在我的层面上,会努力保证可靠性。

接下来有一些状态位。例如 SYN 是发起一个连接,ACK 是回复,RST 是重新连接,FIN 是结束连接等。TCP 是面向连接的,因而双方要维护连接的状态,这些带状态位的包的发送,会引起双方的状态变更。

还有一个重要的就是窗口大小。TCP 要做流量控制,通信双方各声明一个窗口,标识自己当前能够的处理能力,别太快也别太慢。

除了做流量控制以外,TCP 还会做拥塞控制,对于真正的通路堵车不堵车,它无能为力,唯一能做的就是控制自己,也即控制发送的速度。

通过对 TCP 头的解析,我们知道要掌握 TCP 协议,重点应该关注以下几个问题:顺序问题,丢包问题,链接维护,流量控制,拥塞控制。

TCP的三次握手

TCP 的连接建立,我们常常称为三次握手。A:您好,我是 A。B:您好 A,我是 B。A:您好 B。我们也常称为“请求 -> 应答 -> 应答之应答”的三个回合。这个看起来简单,其实里面还是有很多的学问,很多的细节。

首先,为什么要三次,而不是两次?按说两个人打招呼,一来一回就可以了啊?为了可靠,为什么不是四次?

我们还是假设这个通路是非常不可靠的,A 要发起一个连接,当发了第一个请求杳无音信的时候,会有很多的可能性,比如第一个请求包丢了,再如没有丢,但是绕了弯路,超时了,还有 B 没有响应,不想和我连接。

A 不能确认结果,于是再发,再发。终于,有一个请求包到了 B,但是请求包到了 B 的这个事情,目前 A 还是不知道的,A 还有可能再发。

B 收到了请求包,就知道了 A 的存在,并且知道 A 要和它建立连接。如果 B 不乐意建立连接,则 A 会重试一阵后放弃,连接建立失败,没有问题;如果 B 是乐意建立连接的,则会发送应答包给 A。

当然对于 B 来说,这个应答包也是一入网络深似海,不知道能不能到达 A。这个时候 B 自然不能认为连接是建立好了,因为应答包仍然会丢,会绕弯路,或者 A 已经挂了都有可能。

而且这个时候 B 还能碰到一个诡异的现象就是,A 和 B 原来建立了连接,做了简单通信后,结束了连接。还记得吗?A 建立连接的时候,请求包重复发了几次,有的请求包绕了一大圈又回来了,B 会认为这也是一个正常的的请求的话,因此建立了连接,可以想象,这个连接不会进行下去,也没有个终结的时候,纯属单相思了。因而两次握手肯定不行。

B 发送的应答可能会发送多次,但是只要一次到达 A,A 就认为连接已经建立了,因为对于 A 来讲,他的消息有去有回。A 会给 B 发送应答之应答,而 B 也在等这个消息,才能确认连接的建立,只有等到了这个消息,对于 B 来讲,才算它的消息有去有回。

当然 A 发给 B 的应答之应答也会丢,也会绕路,甚至 B 挂了。按理来说,还应该有个应答之应答之应答,这样下去就没底了。所以四次握手是可以的,四十次都可以,关键四百次也不能保证就真的可靠了。只要双方的消息都有去有回,就基本可以了。

好在大部分情况下,A 和 B 建立了连接之后,A 会马上发送数据的,一旦 A 发送数据,则很多问题都得到了解决。例如 A 发给 B 的应答丢了,当 A 后续发送的数据到达的时候,B 可以认为这个连接已经建立,或者 B 压根就挂了,A 发送的数据,会报错,说 B 不可达,A 就知道 B 出事情了。

当然你可以说 A 比较坏,就是不发数据,建立连接后空着。我们在程序设计的时候,可以要求开启 keepalive 机制,即使没有真实的数据包,也有探活包。

另外,你作为服务端 B 的程序设计者,对于 A 这种长时间不发包的客户端,可以主动关闭,从而空出资源来给其他客户端使用。

三次握手除了双方建立连接外,主要还是为了沟通一件事情,就是TCP 包的序号的问题

A 要告诉 B,我这面发起的包的序号起始是从哪个号开始的,B 同样也要告诉 A,B 发起的包的序号起始是从哪个号开始的。为什么序号不能都从 1 开始呢?因为这样往往会出现冲突。

例如,A 连上 B 之后,发送了 1、2、3 三个包,但是发送 3 的时候,中间丢了,或者绕路了,于是重新发送,后来 A 掉线了,重新连上 B 后,序号又从 1 开始,然后发送 2,但是压根没想发送 3,但是上次绕路的那个 3 又回来了,发给了 B,B 自然认为,这就是下一个包,于是发生了错误。

因而,每个连接都要有不同的序号。这个序号的起始序号是随着时间变化的,可以看成一个 32 位的计数器,每 4ms 加一,如果计算一下,如果到重复,需要 4 个多小时,那个绕路的包早就死翘翘了,因为我们都知道 IP 包头里面有个 TTL,也即生存时间。

image.png

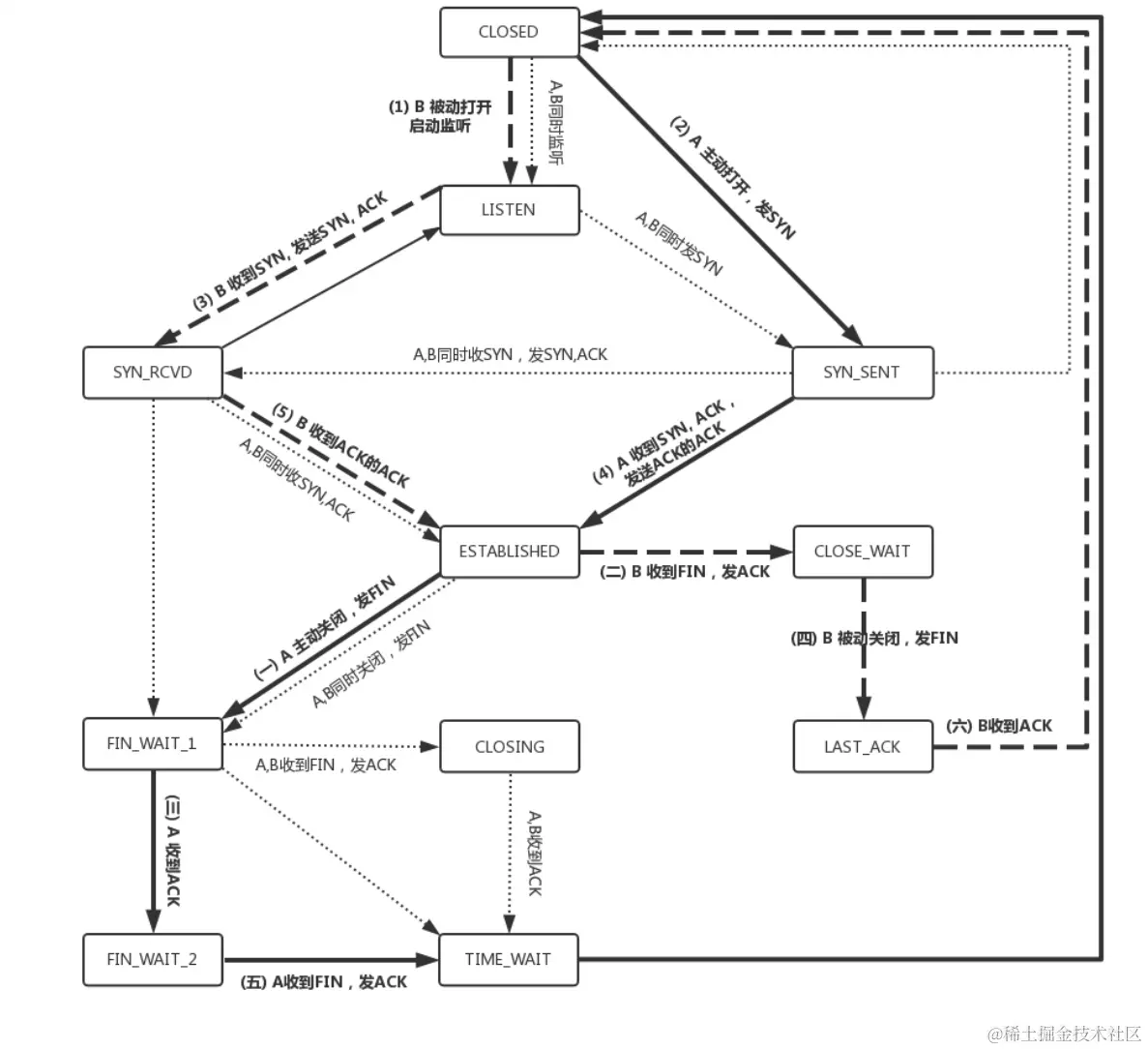
一开始,客户端和服务端都处于 CLOSED 状态。先是服务端主动监听某个端口,处于 LISTEN 状态。然后客户端主动发起连接 SYN,之后处于 SYN-SENT 状态。服务端收到发起的连接,返回 SYN,并且 ACK 客户端的 SYN,之后处于 SYN-RCVD 状态。客户端收到服务端发送的 SYN 和 ACK 之后,发送 ACK 的 ACK,之后处于 ESTABLISHED 状态,因为它一发一收成功了。服务端收到 ACK 的 ACK 之后,处于 ESTABLISHED 状态,因为它也一发一收了。

TCP 四次挥手

A:B 啊,我不想玩了。B:哦,你不想玩了啊,我知道了。这个时候,还只是 A 不想玩了,也即 A 不会再发送数据,但是 B 能不能在 ACK 的时候,直接关闭呢?当然不可以了,很有可能 A 是发完了最后的数据就准备不玩了,但是 B 还没做完自己的事情,还是可以发送数据的,所以称为半关闭的状态。这个时候 A 可以选择不再接收数据了,也可以选择最后再接收一段数据,等待 B 也主动关闭。B:A 啊,好吧,我也不玩了,拜拜。A:好的,拜拜。

这样整个连接就关闭了。但是这个过程有没有异常情况呢?

A 开始说“不玩了”,B 说“知道了”,这个回合,是没什么问题的,因为在此之前,双方还处于合作的状态,如果 A 说“不玩了”,没有收到回复,则 A 会重新发送“不玩了”。但是这个回合结束之后,就有可能出现异常情况了,因为已经有一方率先撕破脸。

一种情况是,A 说完“不玩了”之后,直接跑路,是会有问题的,因为 B 还没有发起结束,而如果 A 跑路,B 就算发起结束,也得不到回答,B 就不知道该怎么办了。另一种情况是,A 说完“不玩了”,B 直接跑路,也是有问题的,因为 A 不知道 B 是还有事情要处理,还是过一会儿会发送结束。

那怎么解决这些问题呢?TCP 协议专门设计了几个状态来处理这些问题。我们来看断开连接的时候的状态时序图

image.png

断开的时候,我们可以看到,当 A 说“不玩了”,就进入 FIN_WAIT_1 的状态,B 收到“A 不玩”的消息后,发送知道了,就进入 CLOSE_WAIT 的状态。

A 收到“B 说知道了”,就进入 FIN_WAIT_2 的状态,如果这个时候 B 直接跑路,则 A 将永远在这个状态。TCP 协议里面并没有对这个状态的处理,但是 Linux 有,可以调整 tcp_fin_timeout 这个参数,设置一个超时时间。

如果 B 没有跑路,发送了“B 也不玩了”的请求到达 A 时,A 发送“知道 B 也不玩了”的 ACK 后,从 FIN_WAIT_2 状态结束,按说 A 可以跑路了,但是最后的这个 ACK 万一 B 收不到呢?则 B 会重新发一个“B 不玩了”,这个时候 A 已经跑路了的话,B 就再也收不到 ACK 了,因而 TCP 协议要求 A 最后等待一段时间 TIME_WAIT,这个时间要足够长,长到如果 B 没收到 ACK 的话,“B 说不玩了”会重发的,A 会重新发一个 ACK 并且足够时间到达 B。

A 直接跑路还有一个问题是,A 的端口就直接空出来了,但是 B 不知道,B 原来发过的很多包很可能还在路上,如果 A 的端口被一个新的应用占用了,这个新的应用会收到上个连接中 B 发过来的包,虽然序列号是重新生成的,但是这里要上一个双保险,防止产生混乱,因而也需要等足够长的时间,等到原来 B 发送的所有的包都死翘翘,再空出端口来。

等待的时间设为 2MSL,MSLMaximum Segment Lifetime报文最大生存时间,它是任何报文在网络上存在的最长时间,超过这个时间报文将被丢弃。因为 TCP 报文基于是 IP 协议的,而 IP 头中有一个 TTL 域,是 IP 数据报可以经过的最大路由数,每经过一个处理他的路由器此值就减 1,当此值为 0 则数据报将被丢弃,同时发送 ICMP 报文通知源主机。协议规定 MSL 为 2 分钟,实际应用中常用的是 30 秒,1 分钟和 2 分钟等。

还有一个异常情况就是,B 超过了 2MSL 的时间,依然没有收到它发的 FIN 的 ACK,怎么办呢?按照 TCP 的原理,B 当然还会重发 FIN,这个时候 A 再收到这个包之后,A 就表示,我已经在这里等了这么长时间了,已经仁至义尽了,之后的我就都不认了,于是就直接发送 RST,B 就知道 A 早就跑了。

TCP 状态机

image.png

在这个图中,加黑加粗的部分,是上面说到的主要流程,其中阿拉伯数字的序号,是连接过程中的顺序,而大写中文数字的序号,是连接断开过程中的顺序。加粗的实线是客户端 A 的状态变迁,加粗的虚线是服务端 B 的状态变迁。

TCP协议传送模式

为了保证顺序性,每一个包都有一个 ID。在建立连接的时候,会商定起始的 ID 是什么,然后按照 ID 一个个发送。为了保证不丢包,对于发送的包都要进行应答,但是这个应答也不是一个一个来的,而是会应答某个之前的 ID,表示都收到了,这种模式称为累计确认或者累计应答(cumulative acknowledgment)。

为了记录所有发送的包和接收的包,TCP 也需要发送端和接收端分别都有缓存来保存这些记录。发送端的缓存里是按照包的 ID 一个个排列,根据处理的情况分成四个部分。

第一部分:发送了并且已经确认的。这部分就是你交代下属的,并且也做完了的,应该划掉的。

第二部分:发送了并且尚未确认的。这部分是你交代下属的,但是还没做完的,需要等待做完的回复之后,才能划掉。

第三部分:没有发送,但是已经等待发送的。这部分是你还没有交代给下属,但是马上就要交代的。

第四部分:没有发送,并且暂时还不会发送的。这部分是你还没有交代给下属,而且暂时还不会交代给下属的。

这里面为什么要区分第三部分和第四部分呢?没交代的,一下子全交代了不就完了吗?流量控制,把握分寸。在 TCP 里,接收端会给发送端报一个窗口的大小,叫Advertised window。这个窗口的大小应该等于上面的第二部分加上第三部分,就是已经交代了没做完的加上马上要交代的。超过这个窗口的,接收端做不过来,就不能发送了。

image.png

  • LastByteAcked:第一部分和第二部分的分界线
  • LastByteSent:第二部分和第三部分的分界线
  • LastByteAcked + AdvertisedWindow:第三部分和第四部分的分界线

对于接收端来讲,它的缓存里记录的内容要简单一些。

第一部分:接受并且确认过的。我做完的。

第二部分:还没接收,但是马上就能接收的。也即是我自己的能够接受的最大工作量。

第三部分:还没接收,也没法接收的。也即超过工作量的部分,实在做不完。

image.png

  • MaxRcvBuffer:最大缓存的量;
  • LastByteRead 之后是已经接收了,但是还没被应用层读取的;
  • NextByteExpected 是第一部分和第二部分的分界线。

第二部分的窗口有多大呢?

NextByteExpected 和 LastByteRead 的差其实是还没被应用层读取的部分占用掉的 MaxRcvBuffer 的量,我们定义为 A。

AdvertisedWindow 其实是 MaxRcvBuffer 减去 A。

也就是:AdvertisedWindow=MaxRcvBuffer-((NextByteExpected-1)-LastByteRead)。

那第二部分和第三部分的分界线在哪里呢?NextByteExpected 加 AdvertisedWindow 就是第二部分和第三部分的分界线,其实也就是 LastByteRead 加上 MaxRcvBuffer。

其中第二部分里面,由于受到的包可能不是顺序的,会出现空挡,只有和第一部分连续的,可以马上进行回复,中间空着的部分需要等待,哪怕后面的已经来了。

顺序问题与丢包问题

还是刚才的图,在发送端来看,1、2、3 已经发送并确认;4、5、6、7、8、9 都是发送了还没确认;10、11、12 是还没发出的;13、14、15 是接收方没有空间,不准备发的。

在接收端来看,1、2、3、4、5 是已经完成 ACK,但是没读取的;6、7 是等待接收的;8、9 是已经接收,但是没有 ACK 的。

发送端和接收端当前的状态如下:

  • 1、2、3 没有问题,双方达成了一致。
  • 4、5 接收方说 ACK 了,但是发送方还没收到,有可能丢了,有可能在路上。
  • 6、7、8、9 肯定都发了,但是 8、9 已经到了,但是 6、7 没到,出现了乱序,缓存着但是没办法 ACK。

根据这个例子,我们可以知道,顺序问题和丢包问题都有可能发生,所以我们先来看确认与重发的机制

假设 4 的确认到了,不幸的是,5 的 ACK 丢了,6、7 的数据包丢了,这该怎么办呢?

一种方法就是超时重试,也即对每一个发送了,但是没有 ACK 的包,都有设一个定时器,超过了一定的时间,就重新尝试。但是这个超时的时间如何评估呢?这个时间不宜过短,时间必须大于往返时间 RTT,否则会引起不必要的重传。也不宜过长,这样超时时间变长,访问就变慢了。

估计往返时间,需要 TCP 通过采样 RTT 的时间,然后进行加权平均,算出一个值,而且这个值还是要不断变化的,因为网络状况不断的变化。除了采样 RTT,还要采样 RTT 的波动范围,计算出一个估计的超时时间。由于重传时间是不断变化的,我们称为自适应重传算法Adaptive Retransmission Algorithm)。

如果过一段时间,5、6、7 都超时了,就会重新发送。接收方发现 5 原来接收过,于是丢弃 5;6 收到了,发送 ACK,要求下一个是 7,7 不幸又丢了。当 7 再次超时的时候,有需要重传的时候,TCP 的策略是超时间隔加倍。每当遇到一次超时重传的时候,都会将下一次超时时间间隔设为先前值的两倍。两次超时,就说明网络环境差,不宜频繁反复发送。

超时触发重传存在的问题是,超时周期可能相对较长。那是不是可以有更快的方式呢?

有一个可以快速重传的机制,当接收方收到一个序号大于下一个所期望的报文段时,就检测到了数据流中的一个间格,于是发送三个冗余的 ACK,客户端收到后,就在定时器过期之前,重传丢失的报文段。

例如,接收方发现 6、8、9 都已经接收了,就是 7 没来,那肯定是丢了,于是发送三个 6 的 ACK,要求下一个是 7。客户端收到 3 个,就会发现 7 的确又丢了,不等超时,马上重发。

还有一种方式称为Selective Acknowledgment (SACK)。这种方式需要在 TCP 头里加一个 SACK 的东西,可以将缓存的地图发送给发送方。例如可以发送 ACK6、SACK8、SACK9,有了地图,发送方一下子就能看出来是 7 丢了。

流量控制

我们再来看流量控制机制,在对于包的确认中,同时会携带一个窗口的大小。

我们先假设窗口不变的情况,窗口始终为 9。4 的确认来的时候,会右移一个,这个时候第 13 个包也可以发送了。

image.png

这个时候,假设发送端发送过猛,会将第三部分的 10、11、12、13 全部发送完毕,之后就停止发送了,未发送可发送部分为 0。

image.png

当对于包 5 的确认到达的时候,在客户端相当于窗口再滑动了一格,这个时候,才可以有更多的包可以发送了,例如第 14 个包才可以发送。

image.png

如果接收方实在处理的太慢,导致缓存中没有空间了,可以通过确认信息修改窗口的大小,甚至可以设置为 0,则发送方将暂时停止发送。

我们假设一个极端情况,接收端的应用一直不读取缓存中的数据,当数据包 6 确认后,窗口大小就不能再是 9 了,就要缩小一个变为 8。

image.png

这个新的窗口 8 通过 6 的确认消息到达发送端的时候,你会发现窗口没有平行右移,而是仅仅左面的边右移了,窗口的大小从 9 改成了 8。

如果接收端还是一直不处理数据,则随着确认的包越来越多,窗口越来越小,直到为 0。

当这个窗口通过包 14 的确认到达发送端的时候,发送端的窗口也调整为 0,停止发送。

如果这样的话,发送方会定时发送窗口探测数据包,看是否有机会调整窗口的大小。当接收方比较慢的时候,要防止低能窗口综合征,别空出一个字节来就赶快告诉发送方,然后马上又填满了,可以当窗口太小的时候,不更新窗口,直到达到一定大小,或者缓冲区一半为空,才更新窗口。

拥塞控制

最后,我们看一下拥塞控制的问题,也是通过窗口的大小来控制的,前面的滑动窗口 rwnd 是怕发送方把接收方缓存塞满,而拥塞窗口 cwnd,是怕把网络塞满。

这里有一个公式 LastByteSent - LastByteAcked <= min {cwnd, rwnd} ,是拥塞窗口和滑动窗口共同控制发送的速度。

那发送方怎么判断网络是不是满呢?这其实是个挺难的事情,因为对于 TCP 协议来讲,他压根不知道整个网络路径都会经历什么,对他来讲就是一个黑盒。TCP 发送包常被比喻为往一个水管里面灌水,而 TCP 的拥塞控制就是在不堵塞,不丢包的情况下,尽量发挥带宽。

水管有粗细,网络有带宽,也即每秒钟能够发送多少数据;水管有长度,端到端有时延。在理想状态下,水管里面水的量 = 水管粗细 x 水管长度。对于到网络上,通道的容量 = 带宽 × 往返延迟。

如果我们设置发送窗口,使得发送但未确认的包为为通道的容量,就能够撑满整个管道。

image.png

如图所示,假设往返时间为 8s,去 4s,回 4s,每秒发送一个包,每个包 1024byte。已经过去了 8s,则 8 个包都发出去了,其中前 4 个包已经到达接收端,但是 ACK 还没有返回,不能算发送成功。5-8 后四个包还在路上,还没被接收。这个时候,整个管道正好撑满,在发送端,已发送未确认的为 8 个包,正好等于带宽,也即每秒发送 1 个包,乘以来回时间 8s。

如果我们在这个基础上再调大窗口,使得单位时间内更多的包可以发送,会出现什么现象呢?

我们来想,原来发送一个包,从一端到达另一端,假设一共经过四个设备,每个设备处理一个包时间耗费 1s,所以到达另一端需要耗费 4s,如果发送的更加快速,则单位时间内,会有更多的包到达这些中间设备,这些设备还是只能每秒处理一个包的话,多出来的包就会被丢弃,这是我们不想看到的。

这个时候,我们可以想其他的办法,例如这个四个设备本来每秒处理一个包,但是我们在这些设备上加缓存,处理不过来的在队列里面排着,这样包就不会丢失,但是缺点是会增加时延,这个缓存的包,4s 肯定到达不了接收端了,如果时延达到一定程度,就会超时重传,也是我们不想看到的。

于是 TCP 的拥塞控制主要来避免两种现象,包丢失超时重传。一旦出现了这些现象就说明,发送速度太快了,要慢一点。但是一开始我怎么知道速度多快呢,我怎么知道应该把窗口调整到多大呢?

如果我们通过漏斗往瓶子里灌水,我们就知道,不能一桶水一下子倒进去,肯定会溅出来,要一开始慢慢的倒,然后发现总能够倒进去,就可以越倒越快。这叫作慢启动。

一条 TCP 连接开始,cwnd 设置为一个报文段,一次只能发送一个;当收到这一个确认的时候,cwnd 加一,于是一次能够发送两个;当这两个的确认到来的时候,每个确认 cwnd 加一,两个确认 cwnd 加二,于是一次能够发送四个;当这四个的确认到来的时候,每个确认 cwnd 加一,四个确认 cwnd 加四,于是一次能够发送八个。可以看出这是指数性的增长

涨到什么时候是个头呢?有一个值 ssthresh 为 65535 个字节,当超过这个值的时候,就要小心一点了,不能倒这么快了,可能快满了,再慢下来。

每收到一个确认后,cwnd 增加 1/cwnd,我们接着上面的过程来,一次发送八个,当八个确认到来的时候,每个确认增加 1/8,八个确认一共 cwnd 增加 1,于是一次能够发送九个,变成了线性增长。

但是线性增长还是增长,还是越来越多,直到有一天,水满则溢,出现了拥塞,这时候一般就会一下子降低倒水的速度,等待溢出的水慢慢渗下去。

拥塞的一种表现形式是丢包,需要超时重传,这个时候,将 sshresh 设为 cwnd/2,将 cwnd 设为 1,重新开始慢启动。这真是一旦超时重传,马上回到解放前。但是这种方式太激进了,将一个高速的传输速度一下子停了下来,会造成网络卡顿。

前面我们讲过快速重传算法。当接收端发现丢了一个中间包的时候,发送三次前一个包的 ACK,于是发送端就会快速的重传,不必等待超时再重传。TCP 认为这种情况不严重,因为大部分没丢,只丢了一小部分,cwnd 减半为 cwnd/2,然后 sshthresh = cwnd,当三个包返回的时候,cwnd = sshthresh + 3,也就是没有一夜回到解放前,而是还在比较高的值,呈线性增长。

就像前面说的一样,正是这种知进退,使得时延很重要的情况下,反而降低了速度。但是如果你仔细想一下,TCP 的拥塞控制主要来避免的两个现象都是有问题的。

第一个问题是丢包并不代表着通道满了,也可能是管子本来就漏水。例如公网上带宽不满也会丢包,这个时候就认为拥塞了,退缩了,其实是不对的。

第二个问题是 TCP 的拥塞控制要等到将中间设备都填充满了,才发生丢包,从而降低速度,这时候已经晚了。其实 TCP 只要填满管道就可以了,不应该接着填,直到连缓存也填满。

为了优化这两个问题,后来有了TCP BBR 拥塞算法。它企图找到一个平衡点,就是通过不断的加快发送速度,将管道填满,但是不要填满中间设备的缓存,因为这样时延会增加,在这个平衡点可以很好的达到高带宽和低时延的平衡。