【YOLOv5】手把手教你使用LabVIEW ONNX Runtime部署 TensorRT加速,实现YOLOv5实时物体识别

731 阅读5分钟

前言

上一篇博客给大家介绍了LabVIEW开放神经网络交互工具包【ONNX】,今天我们就一起来看一下如何使用LabVIEW开放神经网络交互工具包实现TensorRT加速YOLOv5。

以下是YOLOv5的相关笔记总结,希望对大家有所帮助。

内容地址链接
【YOLOv5】LabVIEW+OpenVINO让你的YOLOv5在CPU上飞起来juejin.cn/post/715571…
【YOLOv5】LabVIEW OpenCV dnn快速实现实时物体识别(Object Detection)juejin.cn/post/715356…

一、TensorRT简介

TensorRT是一个高性能的深度学习推理(Inference)优化器,可以为深度学习应用提供低延迟、高吞吐率的部署推理。TensorRT可用于对超大规模数据中心、嵌入式平台或自动驾驶平台进行推理加速。TensorRT现已能支持TensorFlow、Caffe、Mxnet、Pytorch等几乎所有的深度学习框架,将TensorRT和NVIDIA的GPU结合起来,能在几乎所有的框架中进行快速和高效的部署推理。主要用来针对 NVIDIA GPU进行 高性能推理(Inference)加速。

在这里插入图片描述

通常我们做项目,在部署过程中想要加速,无非就那么几种办法,如果我们的设备是CPU,那么可以用openvion,如果我们希望能够使用GPU,那么就可以尝试TensorRT了。那么为什么要选择TensorRT呢?因为我们目前主要使用的还是Nvidia的计算设备,TensorRT本身就是Nvidia自家的东西,那么在Nvidia端的话肯定要用Nvidia亲儿子了。

不过因为TensorRT的入门门槛略微有些高,直接劝退了想要入坑的玩家。其中一部分原因是官方文档比较杂乱;另一部分原因就是TensorRT比较底层,需要一点点C++和硬件方面的知识,学习难度会更高一点。我们做的开放神经网络交互工具包GPU版本在GPU上做推理时,ONNXRuntime可采用CUDA作为后端进行加速,要更快速可以切换到TensorRT,虽然和纯TensorRT推理速度比还有些差距,但也十分快了。如此可以大大降低开发难度,能够更快更好的进行推理。。

二、准备工作

按照 LabVIEW开放神经网络交互工具包(ONNX)下载与超详细安装教程 安装所需软件,因本篇博客主要给大家介绍如何使用TensorRT加速YOLOv5,所以建议大家安装GPU版本的onnx工具包,否则无法实现TensorRT的加速

三、YOLOv5模型的获取

为方便使用,博主已经将yolov5模型转化为onnx格式,可在百度网盘下载 链接:pan.baidu.com/s/15dwoBM4W… 提取码:yiku

1.下载源码

将Ultralytics开源的YOLOv5代码Clone或下载到本地,可以直接点击Download ZIP进行下载,

下载地址:github.com/ultralytics… 在这里插入图片描述

2.安装模块

解压刚刚下载的zip文件,然后安装yolov5需要的模块,记住cmd的工作路径要在yolov5文件夹下: 在这里插入图片描述 打开cmd切换路径到yolov5文件夹下,并输入如下指令,安装yolov5需要的模块

pip install -r requirements.txt

3.下载预训练模型

打开cmd,进入python环境,使用如下指令下载预训练模型:

import torch
​
# Model
model = torch.hub.load('ultralytics/yolov5', 'yolov5s')  # or yolov5n - yolov5x6, custom

成功下载后如下图所示: 在这里插入图片描述

4.转换为onnx模型

在yolov5之前的yolov3和yolov4的官方代码都是基于darknet框架实现的,因此opencv的dnn模块做目标检测时,读取的是.cfg和.weight文件,非常方便。但是yolov5的官方代码是基于pytorch框架实现的。需要先把pytorch的训练模型.pt文件转换到.onnx文件,然后才能载入到opencv的dnn模块里。

将.pt文件转化为.onnx文件,主要是参考了nihate大佬的博客:blog.csdn.net/nihate/arti…

将export.py做如下修改,将def export_onnx()中的第二个try注释掉,即如下部分注释:

    '''
    try:
        check_requirements(('onnx',))
        import onnx
​
        LOGGER.info(f'\n{prefix} starting export with onnx {onnx.__version__}...')
        f = file.with_suffix('.onnx')
        print(f)
​
        torch.onnx.export(
            model,
            im,
            f,
            verbose=False,
            opset_version=opset,
            training=torch.onnx.TrainingMode.TRAINING if train else torch.onnx.TrainingMode.EVAL,
            do_constant_folding=not train,
            input_names=['images'],
            output_names=['output'],
            dynamic_axes={
                'images': {
                    0: 'batch',
                    2: 'height',
                    3: 'width'},  # shape(1,3,640,640)
                'output': {
                    0: 'batch',
                    1: 'anchors'}  # shape(1,25200,85)
            } if dynamic else None)
​
        # Checks
        model_onnx = onnx.load(f)  # load onnx model
        onnx.checker.check_model(model_onnx)  # check onnx model
​
        # Metadata
        d = {'stride': int(max(model.stride)), 'names': model.names}
        for k, v in d.items():
            meta = model_onnx.metadata_props.add()
            meta.key, meta.value = k, str(v)
        onnx.save(model_onnx, f)'''

并新增一个函数def my_export_onnx():

def my_export_onnx(model, im, file, opset, train, dynamic, simplify, prefix=colorstr('ONNX:')):
    print('anchors:', model.yaml['anchors'])
    wtxt = open('class.names', 'w')
    for name in model.names:
        wtxt.write(name+'\n')
    wtxt.close()
    # YOLOv5 ONNX export
    print(im.shape)
    if not dynamic:
        f = os.path.splitext(file)[0] + '.onnx'
        torch.onnx.export(model, im, f, verbose=False, opset_version=12, input_names=['images'], output_names=['output'])
    else:
        f = os.path.splitext(file)[0] + '_dynamic.onnx'
        torch.onnx.export(model, im, f, verbose=False, opset_version=12, input_names=['images'],
                          output_names=['output'], dynamic_axes={'images': {0: 'batch', 2: 'height', 3: 'width'},  # shape(1,3,640,640)
                                        'output': {0: 'batch', 1: 'anchors'}  # shape(1,25200,85)
                                        })
    return f

在cmd中输入转onnx的命令(记得将export.py和pt模型放在同一路径下):

python export.py --weights yolov5s.pt --include onnx

如下图所示为转化成功界面 在这里插入图片描述 其中yolov5s可替换为yolov5m\yolov5m\yolov5l\yolov5x 在这里插入图片描述

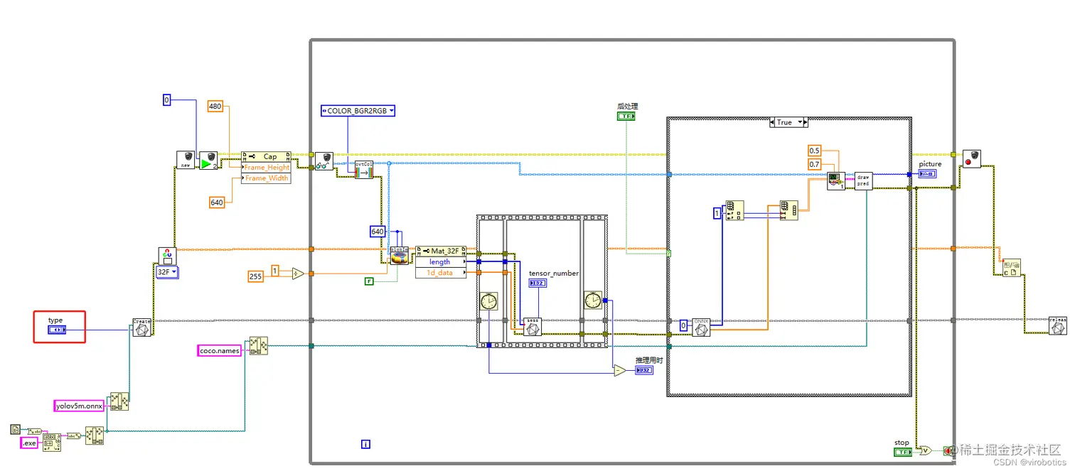
四、LabVIEW使用TensorRT加速YOLOv5,实现实时物体识别(yolov5_new_onnx.vi)

1.LabVIEW调用YOLOv5源码

在这里插入图片描述

2.识别结果

选择加速方式为:TensorRT 在这里插入图片描述

使用TensorRT加速,实时检测推理用时为20~30ms/frame,比单纯使用cuda加速快了30%,同时没有丢失任何的精度。博主使用的电脑显卡为1060显卡,各位如果使用30系列的显卡,速度应该会更快。 在这里插入图片描述

五、纯CPU下opencv dnn和onnx工具包加载YOLOv5实现实时物体识别推理用时对比

1、opencv dnn cpu下YOLOv5推理速度为:300ms左右/frame

在这里插入图片描述

2、onnx工具包cpu下YOLOv5推理速度为:200ms左右/frame

在这里插入图片描述 对比我们发现,同样使用cpu进行推理,onnx工具包推理速度要比opencv dnn推理速度快30%左右。

六、源码及模型下载

可关注微信公众号:VIRobotics ,回复关键词:yolov5_onnx ,进行源码下载

附加说明:计算机环境

  • 操作系统:Windows10
  • python:3.6及以上
  • LabVIEW:2018及以上 64位版本
  • 视觉工具包:virobotics_lib_onnx_cuda_tensorrt-1.0.0.11以上版本

总结

以上就是今天要给大家分享的内容。大家可根据链接下载相关源码与模型。

如果有问题可以在评论区里讨论,提问前请先点赞支持一下博主哦,如您想要探讨更多关于LabVIEW与人工智能技术,欢迎加入我们的技术交流群:705637299。

如果文章对你有帮助,欢迎关注、点赞、收藏