知识图谱入门实战:使用protege创建一个mini物联网图谱

1,295 阅读3分钟

近两年知识图谱越来越广泛,本身知识图谱是一个比较大的范畴,本节不涉及代码,仅做工具层面的实战。引导大家对知识图谱有一个概念。

先看下效果,具备总览,搜索的一张图谱。

kg2.gif

知识图谱有很多抽象概念,大家不必全部了解,先了解以下三个,跟着实战走一遍会更方便了解。

  • 类 :可以类比成编程里面的 Class
  • 实体 :类比成实例
  • 属性 :描述实体的。比如:张三高矮胖瘦
  • 关系 : 链接实体和实体之间关系。 比如:我的配偶是ZFF。那么我和ZFF的关系就是 “配偶”

安装protege

安装非常简单,跟着步骤一步步即可。 官网链接: protege.stanford.edu

新建基础类

产品、公司、方案、标签

新建关系

比如:某某方案使用了哪些产品。那么“使用”就是产品和方案的关系。

新建关系:使用、所属公司 、标签

然后创建关系对应主语谓语。比如:

西门子五孔插排 + “所属公司” + 是西门子公司。

那么对于 “所属公司” 这个关系,它的主语是:产品、方案。 谓语是:某某公司 domains:产品、方案 ranges: 公司

同理:使用 这个关系也设置对应的主语谓语

新建属性

粗暴一点,先建立一个详情属性。比如公司详情、产品内容、方案内容都统称为"详情"。

与关系设置一样,我们需要设置

domains:产品、方案、公司

ranges: 选择string

新建标签实体

为什么是先新建标签实体,因为很多产品、方案、都会打标签属性。

标签:是指对产品方案的一种特性描述,比如:5g是一个标签,那么5g相关的产品和方案都属于5g这个标签。

点击 individuals by class,选择标签,点击下方进行新建:

  • 智慧园区
  • 智能家居
  • 智能穿戴

新建公司实体

同标签,很简单,创建公司实体:

  • sw-有限公司
  • CC-有限公司
  • wp-有限公司
  • lj-有限公司
  • 张超-有限公司

新建产品实体

以两种实体作为例子:

插座sw牌-五孔插座

新建沈卫牌-五孔插座。

我们先创建实体关系

  • 所属公司:sw-有限公司
  • 标签:我们暂定为 “智能家居”

再创建属性

  • 详情:这是一个五孔插座详情,出自沈卫公司,由沈卫亲手制作

tip: ctrl + tab 可以补全 实体选择

如图:

再创建一个5g智能空开断路器,可以关联

  • 标签: 5g智慧园区 (在标签新增一个5g标签实体)

  • 所属公司:wp-有限公司

  • 详情:xxxxx

新建一个lj智慧园区方案

满足条件:

  • 使用产品:

    • 5g智能空开断路器
    • 沈卫牌-五孔插座
  • 所属标签:

    • 智慧园区
    • 5g
  • 所属公司

    • lj

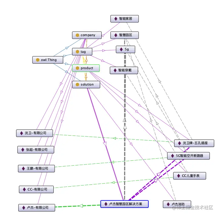
效果查看

搞到这里,我想先看看关系图,然后在进行下一步编辑。

OntoGraf 可以查看关系图谱(window 标签选择展示隐藏)。

双击对应的类,所有加号+点开 即可查看。

再次渲染即可看到

可以点击切换不通渲染模式

也可以搜索:智慧园区,查看对应的知识图谱