技术内幕 | StarRocks Pipeline 执行框架(上)

568 阅读9分钟

导读:欢迎来到 StarRocks 技术内幕系列文章,我们将为你全方位揭晓 StarRocks 背后的技术原理和实践细节,助你从 0 开始快速上手这款明星开源数据库产品。本期 StarRocks 技术内幕将主要介绍 StarRocks Pipeline 执行框架的基本概念、原理及代码逻辑。

#01

背景介绍

Pipeline 调度与 MPP 调度之间存在着明显的差异,前者是单机多核调度,后者是分布式集群的多机调度。总结下来,Pipeline 调度的目的包括三点:

  1. 降低计算节点的任务调度代价;

  2. 提升 CPU 利用率;

  3. 充分利用多核计算能力,提升查询性能、自动设置并行度、消除人为设置并行度的不准确性。

本文将主要介绍 Pipeline 执行框架的基本概念、原理以及代码逻辑,帮助读者快速入门 StarRocks 的 Pipeline 执行框架,通过阅读本文,你将掌握:

  1. 如何在 Pipeline 执行框架中添加算子;

  2. Source 算子和 Sink 算子如何异步化;

  3. 怎么将单机执行计划拆分成 Pipeline;

  4. 添加新的表达式或者函数需要主要的方面。

#02

基本概念

在深入 Pipeline 执行框架的细节之前,我们先来了解一下整体所需的基本概念。这些基本概念,共同构成了 Pipeline 执行框架的底层,建议大家掌握清楚。

1、MPP 调度基本概念

物理执行计划(ExecPlan)

物理执行计划是 FE 生成的,由物理算子构成的执行树;SQL 经过 parse、anlyze、rewrite、optimize 等阶段处理,最终生成物理执行计划。

计划碎片(PlanFragment)

PlanFragment 是物理执行计划的部分。只有当执行计划被 FE 拆分成若干个 PlanFragment 后,才能多机并行执行。PlanFragment 同样由物理算子构成,另外还包含 DataSink,上游的 PlanFragment 通过 DataSink 向下游 PlanFragment的 Exchange 算子发送数据。

碎片实例(Fragment Instance)

Fragment Instance 是 PlanFragment 的一个执行实例,StarRocks 的 table 经过分区分桶被拆分成若干 tablet,每个 tablet 以多副本的形式存储在计算节点上,可以将 PlanFragment 的实例化成多个 Fragment Instance 处理分布在不同机器上的 tablet,从而实现数据并行计算。FE 确定 Fragment Instance 的数量和执行 Fragment Instance 的目标 BE,然后 FE 向 BE投递 Fragment Instance。在 Pipeline 执行引擎中,BE 上的 PipelineBuilder 会把 PlanFragment 进一步拆分成若干 Pipeline,每个 Pipeline 会根据 Pipeline 并行度参数而被实例化成一组 PipelineDriver, PipelineDriver 是 Pipeline 实例,也是 Pipeline 执行引擎所能调度的基本任务。

物理算子(ExecNode)

物理算子是构成物理执行计划 PlanFragment 的基本元素,例如 OlapScanNode,HashJoinNode 等等。

2、FE 负责 MPP 调度

我们以下面的简单 SQL 为例,进一步说明上述概念:

select A.c0, B.c1  from A, B  where A.c0  = B.c0

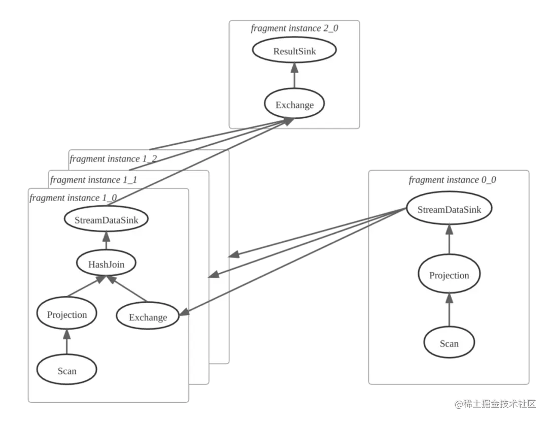
第一步: FE 产生物理计划并且拆分 PlanFragment,如下图所示,物理计划被拆分成三个 PlanFragment,其中 Fragment 1 包含 HashJoinNode,Fragment 0 为 HashJoinNode 的右孩子。

第二步: FE 确定 PlanFragment 的实例数量,创建 Fragment Instance。如果一个 Fragment Instance 把另外一个 Fragment Instance 的输出结果作为输入, 则产生数据的一方为上游, 输入数据的一方为下游,上游插入 DataStreamSink 用来发送数据,下游插入 ExchangeNode 算子用来接收数据。如下图所示,其中 PlanFragment 1 有 3 个 Fragment Instance。

第三步: FE 将所有 Fragment Instance,一次性(all-at-once)投递给 BE,BE 执行 Fragment Instance。

3、Pipeline 调度基本概念

Pipeline

Pipeline 是一组算子构成的链,开始算子为 SourceOperator,末尾算子为 SinkOperator。Pipeline 中间的算子只有一个输入端和输出端。

SourceOperator 作为 Pipeline 的起始算子,为 Pipeline 后续算子产生数据,SourceOperator 获取数据的途经有:

  1. 读本地文件或者外部数据源,比如 ScanOperator;

  2. 获得上游 Fragment Instance 的输出数据,比如 ExchangeSourceOperator;

  3. 获得上游 Pipeline 的 SinkOperator 的计算结果,比如 LocalExchangeSourceOperator。

SinkOperator 作为 Pipeline 的末尾算子,吸收 Pipeline 的计算结果, 并输出数据,输出途经有:

  1. 把计算结果输出到磁盘或者外部数据源,"比如OlapTableSinkOperator, ResultSinkOperator";

  2. 把结果发给下游 Fragment Instance,比如 ExchangeSinkOperator;

  3. 把结果发给下游 Pipeline 的 SourceOperator,比如 LocalExchangeSinkOperator;

Pipeline 的中间算子,既可获得前驱算子的输入,又可以输出数据给后继算子。

Pipeline 计算时,从前向后,先从 SourceOperator 获得 chunk, 输出给下一个算子,该算子处理 chunk,产生输出 chunk,然后输出给再下一个算子,这样不断地向前处理,最终结果会输出到 SinkOperator。对于每对相邻的算子, Pipeline 执行线程调用前一个算子 pull_chunk 函数获得 chunk,调用后一个算子的 push_chunk 函数将 chunk 推给它。Pipeline 的 SinkOperator 可能需要全量物化,而其他算子,则采用 chunk-at-a-time 的方式工作。

以 TPCH-Q5 为例,执行计划,可以划分成若干条 Pipeline,Pipeline 之间也存在上下游数据依赖。如下图所示:

  • P2 依赖 P1
  • P3 依赖 P2
  • P6 依赖 P3,P4,P5
  • P7 依赖 P6
  • P8 依赖 P7

PlanFragment 为树状结构,需要进一步转换为 Pipeline。转换工作由 BE 上的 PipelineBuilder 完成,FE 本身对 Pipeline 无感知。一个 PlanFragment 可以拆分成若干条 Pipeline,相应地,PlanFragment 中的物理算子也需要转换为 Pipeline 算子,比如物理算子 HashJoinNode 需要转换为 HashJoinBuildOperator 和 HashJoinProbeOperator。

Pipeline 算子

Pipeline 算子是组成 Pipeline 的元素,BE 的 PipelineBuilder 拆分 PlanFragment 为 Pipeline 时,物理算子需要转换为成 Pipeline 算子。

Pipeline 实例 (PipelineDriver)

PipelineDriver 是 Pipeline 实例,一条 Pipeline 可以产生多个 PipelineDriver。在代码实现中,Pipeline 由一组 OperatorFactory 构成, Pipeline 可以调用 OperatorFactory 的 create 方法,生成一组 Operator,这组 Operator 即构成 PipelineDriver。如下图所示,根据 dop=3(degree-of-parallelism),Pipeline 实例化 3 条 PipelineDriver,输入数据也被拆分成三部分,每个 PipelineDriver 各自处理一部分。

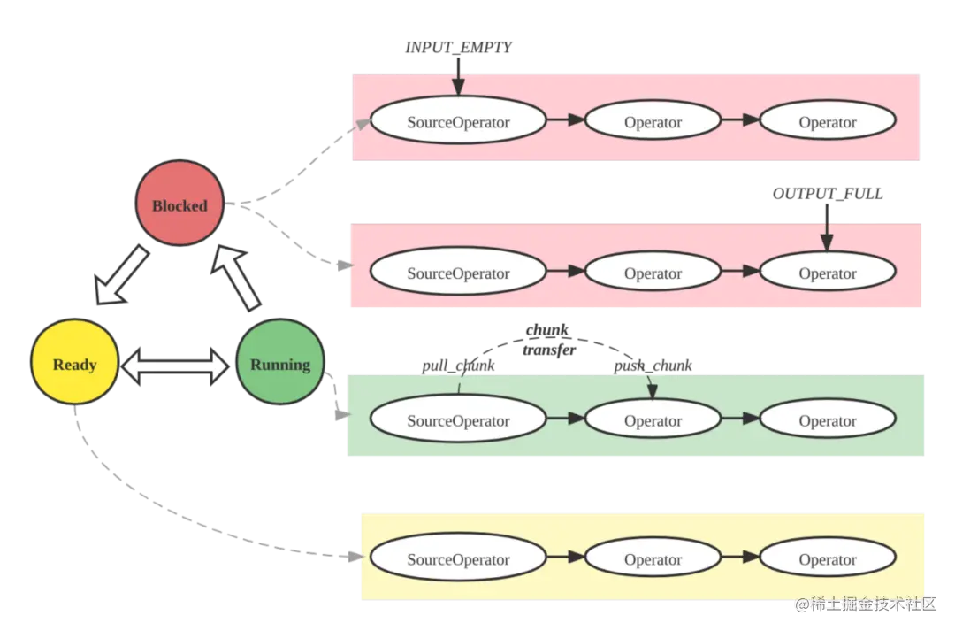
PipelineDriver 也是 Pipeline 执行引擎的基本调度单位,其本质上是一个协程,具有三种状态:Ready、Running 和 Blocked。 

  1. Pipeline 执行线程从就绪队列获得处于 Ready 状态的 PipelineDriver,设置状态为 Running,并执行;

  2. PipelineDriver 自身不会阻塞并挂起执行线程,因为它的阻塞操作(比如网络收发,获取 Tablet 数据,读外表由其他的线程异步化处理。PipelineDriver 发起阻塞操作后,状态会被执行线程标记为 Blocked,并且主动让出 (yield)CPU,放回阻塞队列,执行线程从就绪队列选择其他的 PipelineDriver 执行。

  3. 当 PipelineDriver 执行时间超过规定的时间片(如20ms), 则 PipelineDriver 也会 yield,此时 PipelineDriver 会被标记为 Ready 状态访问就绪队列,切换其他 Ready 状态的 PipelineDriver 执行。如下图所示:

  • Running:PipelineDriver 在当前执行线程中执行,执行线程反复调用相邻算子的 pull_chunk/push_chunk 函数移动 chunk。
  • Blocked:PipelineDriver 处于阻塞状态,等待就绪事件,此时 PipelineDriver 不占用执行线程,被放置在阻塞队列中,由专门的 Poller 线程持续检查 PipelineDriver 的状态,当 PipelineDriver 等待的事件就绪后,状态设置为 Ready,放回就绪队列。
  • Ready:PipelineDriver 执行时间超过时间片,会被放回就绪队列;阻塞解除的 PipelineDriver 也会放回就绪队列。执行线程从就绪队列中获得 PipelineDriver 并执行。执行线程的数量为计算节点 BE 的物理核数,而同时 BE 需要调度的 PipelineDriver 可能成千上万,因此执行线程是全局资源,跨所有查询,被所有的 PipelineDriver 所复用(multiplexing)。

Pipeline 引擎中协程调度模型和传统的线程调度模型的主要区别是,前者实现了用户态的 yield 语义,而后者依赖 OS 的线程调度,在高并发场景下的频繁的上下文切换增加了调度成本,降低了 CPU 的有效利用率。如下图所示: 

阻塞操作异步化

实现 Pipeline 执行引擎的协程调度,最为关键处理是阻塞操作异步化,如果没有实现异步化,PipelineDriver 的阻塞操作会导致执行线程陷入内核挂起,退化为 OS 线程调度。为了避免执行线程的上下文切换,需要控制执行线程的数量不超过物理核数,并且执行线程为跨查询的全局资源,这种阻塞挂起会显著影响 CPU 利用率和其他 PipelineDriver 的调度。  因此,涉及阻塞的操作,需要异步化处理,例如:

  1. ScanOperator 读 Tablet 数据,访问磁盘。

  2. ExchangeSinkOperator 发送数据,ExchangeSourceOperator 接收数据。

  3. HashJoinProbeOperator 所在 PipelineDriver 等待 HashJoinBuildOperator 完成 HashTable 的构建和 RuntimeFilter 的生成。

  4. 需要全量物化的物理算子拆分成一对 SinkOperator 和 SourceOperator,其中 SinkOperator 位于上游的 Pipeline,而 SourceOperator 位于下游的 Pipeline,SourceOperator 需要等待 SinkOperator 算子完成。比如物理算子 AggregateBlockingNode 转换为 Pipeline 引擎的 AggregateBlockingSinkOperator 和 AggregateBlockingSourceOperator,后者需要等待前者完成。

4、BE 负责 Pipeline 调度

BE 执行 PipelineDriver 使用两种类型的线程和两种队列,分别为 Pipeline 执行引擎的工作线程 PipelineDriverExecutor、阻塞态 PipelineDriver 的轮询线程 PipelineDriverPoller。队列分别为就绪 Driver 队列(Ready Driver queue)和阻塞 Driver 队列(Blocked Driver queue),如下图所示:

  • 执行线程 PipelineDriverExecutor: 不断地从就绪 Driver 队列中获得就绪态的 PipelineDriver 并执行,把主动让出 CPU 的PipelineDriver 再次放回就绪 Driver 队列,把处于阻塞态 PipelineDriver 放入阻塞 Driver 队列。 
  • 轮询线程 PipelineDriverPoller: 不断地遍历阻塞 Driver 队列,跳过仍然处于阻塞态的 PipelineDriver,将解除阻塞态的 PipelineDriver,设置为 Ready 状态,放回就绪 Driver 队列。

本文主要讲解了 Pipeline 执行引擎想解决的问题及一般性原理。

关于 Pipeline 执行引擎的实现, BE 端拆分 Pipeline 的逻辑,以及 Pipeline 实例 PipelineDriver 的调度执行逻辑, StarRocks Pipeline 执行框架(下)见!

读到这里,好学的你是不是又产生了一些新思考与启发?扫描下方用户群二维码加入 StarRocks 社区一起自由交流!

关于 StarRocks

面世两年多来,StarRocks 一直专注打造世界顶级的新一代极速全场景 MPP 数据库,帮助企业建立“极速统一”的数据分析新范式,助力企业全面数字化经营。

当前已经帮助腾讯、携程、顺丰、Airbnb 、滴滴、京东、众安保险等超过 170 家大型用户构建了全新的数据分析能力,生产环境中稳定运行的 StarRocks 服务器数目达数千台。 

2021 年 9 月,StarRocks 源代码开放,在 GitHub 上的星数已超过 3200 个。StarRocks 的全球社区飞速成长,至今已有超百位贡献者,社群用户突破 7000 人,吸引几十家国内外行业头部企业参与共建。