vscode插件开发入门

2,186 阅读13分钟

导读:如果你是一名vscode使用者,一定会安装了很多插件来为平时开发进行提效,是否有时候发现插件并不能满足自身的需求,此时就需要自己开发一款插件来完成的诉求。本篇文章通过简单的插件开发为你拉开序幕,让你从中了解插件开发流程和插件本身能力范围。

vscode插件能做什么

在我们日常使用中,会安装很多插件,如: 主题、Prettier、code snippets、Eslint、Jest Runner、Git等等。每种插件都能解决我们实际开发中的某一块诉求。我把所有的插件大致归为三类:UX/UI类、语言类、工具类

UX/UI类(主题插件、预览插件等)

UX类插件主要用于增强用户交互行为,通过新增工作台、扩展工作台或对工作台添加自定义组件和视图。主要集中在以下的更改:

  • 自定义上下文菜单操作,如:平时我们右键的菜单栏
  • 在侧边栏创建自定义交互,如:npm插件安装后在资源管理中-主侧边栏添加了一个npm操作视图
  • 定义一个新的活动栏视图,如:Git插件安装后左侧活动栏中的图标
  • 在状态栏中显示自定义信息,如:Git插件安装后显示当前分支
  • 使用webview自定义内容,如:markdown预览插件提供预览的视图

UI类插件主要用于更改vscode的外观也就是我们常说的主题,主要集中在以下3种外观的更改:

  • 更改原代码的颜色
  • 更改vscode ui的颜色
  • 添加自定义文件图标

语言类(Eslint、代码提示诊断功能插件等)

语言扩展(例如:悬停、转到定义、诊断错误等等),我们常见的就是eslint、prettier这类插件,该类插件通过对特定语言进行能力扩展,比如:

  • 添加悬停、转到定义功能
  • 诊断代码错误
  • 自定义格式化代码功能
  • 自定义语言添加折叠、面包屑和大纲功能

工具类(Code Snippets、git插件、Docker插件)

声明性语言功能(为语言添加基本的文本编辑支持),我们常用的就是各种语言或框架的Code Snippets,通过这些插件我们能直接一些模板代码片段提示开发效率,该类插件还可以提供以下功能:

  • 自定义代码片段
  • 自定义编程语言
  • 添加或替换编程语言的语法
  • 扩展现有的语法

纯工具类主要是一些第三方工具集成到vscode中,如常用的git插件、Docker插件,一般这类插件通过新增容器和视图的方式对vscode进行扩展。

布局解析

了解完vscode插件的扩展范围,我们再了解一下整个vscode编辑器的布局设计和概念,这样能加深对插件开发的理解。这些内容都是我们平时开发所使用到的,可能平时并没有过多的关注它在vscode中的定位,接下我们来回顾一下我们编辑器的整体布局吧

简单来说,vscode插件本质就是对我们使用的vscode进行扩展,而在扩展UX层时我们会和整个编辑器中的区域打交道,在vscode中,它把整体分为了containers(图一)和items(图二)。containers可以理解为代表编辑器的某一个区域,items可以理解为代表该区域的内容。

image.png

image.png

如图一所示containers主要包含

  • 活动栏(Activity Bar):重要的导航入口。我们的常用的代码管理和搜索均通过该入口进入。我们可以创建View Container并提供给Activity Bar来扩展自定义导航入口。
  • 主侧边栏(Primary Sidebar):主要是展示一个或多个Views,活动栏和主侧边栏紧密耦合,点击活动栏可以打开对应的主侧边栏,该绑定关系通过package.json中的配置进行关联。
  • 辅助边栏(Secondary Sidebar):主要是对主侧边栏的辅助作用,基本与主侧边栏一致
  • 编辑器区域(Editor):我们使用的最多的区域,包含一个或多个编辑器组,可以自定义编辑器或创建Webview视图,该区域还可以对编辑器操作栏(Editor Toolbar) 进行扩展
  • 控制面板(Panel):可以在面板中的单个选项卡中查看终端、问题和输出等视图。可以扩展自定义视图容器
  • 状态栏(Status Bar):提供有关工作区的当前活动文件的上下文信息,左侧表示整个工作区的状态,右侧表示当前活动文件的状态

如图二所示items主要包含

  • 视图(View):视图可以通过Tree View\Welcome View\Webview View的形式提供,视图的类型可以通过package.json中进行配置
  • 视图工具栏(View Toolbar):主要用于扩展特定于视图的操作按钮
  • 侧边栏工具栏(Sidebar Toolbar):主要用于扩展侧边栏的操作按钮
  • 编辑器工具栏(Editor Toolbar):主要用于扩展编辑器区域的操作按钮
  • 控制面板工具栏(Panel Toolbar):可以扩展当前选定视图的选项
  • 状态栏(Status Bar Item):主要增强状态栏,左侧状态栏表示整个工作区的状态,右侧表示当前活动文件的状态

插件创建

通过以上信息,我们对vscode有大致轮廓的了解,现在我们就动手开发一款todolist的vscode插件,通过实践的方式去了解vscode中的一些基础api和开发的整体流程。

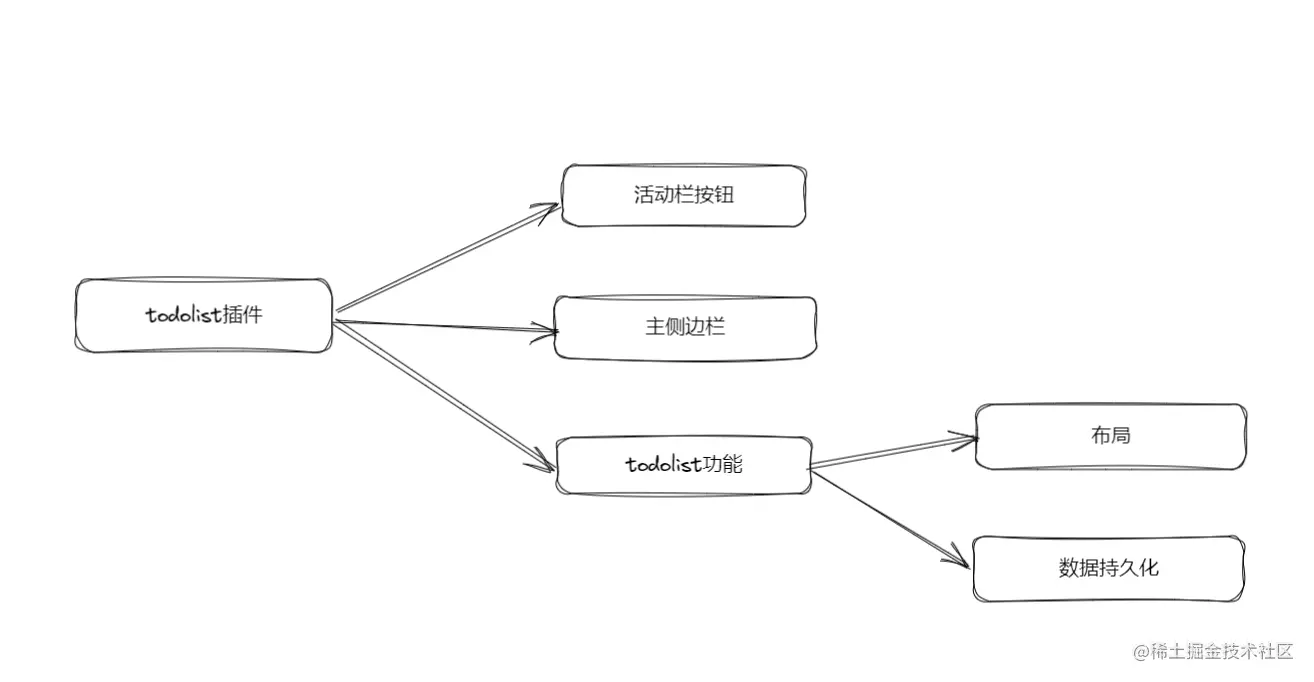
todolist功能分解 image.png

ps: 可以通过源码配合内容逐步查看

官方提供了友好的脚手架,可以直接通过命令行全局安装脚手架

npm install -g yo generator-code

安装好后,进入你的工作目录,执行yo code,此时脚手架会提示你将会创建哪种vscode插件,此处我们直接选择New Extension,然后安装提示进行安装即可

image.png

创建完成后,我们先看看package.json。在package.json中有几个比较关键的配置,activationEvents表示当前插件激活的时机,当前配置onCommand:todolist.helloWorld表示当用户通过命令(ctrl+p)触发todolist.helloWorld命令时则激活插件。contributes表示当前插件会提供的功能,该配置则是对插件功能的配置注册。commands表示需要提供的命令,接收一个数组,command表示命令的唯一key(用于之后编写代码时注册命令使用),title用于用户触发该命令的关键字。main表示插件的入口文件。engines.vscode表示使用该插件需要的vscode的最低版本,脚手架生成后默认是最新版本(如果你vscode编辑器不符合该版本则无法进行调试),按照自身需求修改vscode版本和对应的依赖中types/vscode版本。更多配置项会在后续解读

{
    "name": "todolist",
    "displayName": "todolist",
    "description": "",
    "version": "0.0.1",
    "engines": {
        "vscode": "^1.71.0"
     },
     "categories": ["Other"],
     "activationEvents": [
        "onCommand:todolist.helloWorld"
     ],
     "main": "./out/extension.js",
     "contributes": {
         "commands": [
             {
                 "command": "todolist.helloWorld",
                 "title": "Hello World"
             }
	]
    },
    ...省略..
}

从package.json中,我们得知入口文件是out/extension.js,因为脚手架选择了typescript开发,所以入口源代码在src/extension.ts。入口文件中主要导出2个函数:activate插件激活时触发。deactivate插件被停用时触发,大多数情况我们不会用到deactivate,所以可以直接删除。

activate函数接受一个context对象用于获取vscode上下文,通过vscode.commands.registerCommand注册我们在package.json中定义的命令,并且传入一个回调函数,该回调函数会在命令执行时触发。registerCommand返回一个Disposable对象,我们需要通过context.subscriptions.push完成了todolist.helloWorld命令的注册。至此我们完成了command方法的注册与实现。当触发命令时会显示Hello World form todolist!的提示框

image.png

总结一下,对于command注册流程:

  1. 通过package.json注册command
  2. 通过vscode.commands.registerCommand传入package.json中配置的command作为唯一key进行注册
  3. 把注册返回的方法添加到vscode的订阅中

大部分注册类插件的步骤大致如此

现在我们通过F5运行插件,因为脚手架配置了vscode task任务,所以会自动把ts编译成js并放入out目录。运行插件后会打开一个拥有该插件的开发环境的vscode编辑器,可以在该开发环境中进行使用当前开发的插件功能。并且可以通过vscode的断点功能进行断点调试。我们还可以通过打开vscode自带的开发者工具(帮助->切换到开发人员工具)对控制台进行查看调试

活动栏导航

项目创建完成后,我们开始我们的第一个功能开发——活动栏导航,活动栏导航主要是通过package.json中,先看看配置后整体的内容:

"activationEvents": [
    // 绑定激活事件
    "onView:todolist-view"
],
"main": "./out/extension.js",
"contributes": {
    // 视图容器
    "viewsContainers": {
        // 注册活动栏
	"activitybar": [
            {
                "id": "todolist-container",
                "title": "待办事项",
                "icon": "assets/images/logo.svg"
            }
        ]
    },
    // 视图
    "views": {
        // 对应视图容器中注册的id
        "todolist-container": [
            {
                "id": "todolist-view",
                "name": "列表",
                "type": "webview"
            }
        ]
    }
},

其中contributes.viewsContainers.activitybar是对活动栏导航进行配置,该配置下id表示容器的唯一ID,views视图会通过该ID与容器建立关联关系;title导航入口名称,当鼠标hover上去后显示的名字;icon导航入口的图标,官方建议使用24*24、单色、SVG格式的文件

配置了活动栏,我们需要对其绑定对应的视图配置。通过contributes.views.${viewsContainerId}配置进行关联(viewsContainerId就是viewsContainers里对应的容器id),容器与视图是一对多的关系,所以对应是一个数组格式,该数组接受一个view配置,id为当前view的唯一id,该id也用于之后完成该视图的数据注册传入的key;name表示视图的title名称;type表示视图的类型,默认为tree,可选值有webview。

在实际运用中,我们只有在选中当前活动栏导航时才有必要激活插件,所以为了减少不必要的开销,我们通过设置activationEventsonView:${viewId}的方式来激活插件(viewId就是views中注册的id),即:当前用户点击了todolist入口后,就会激活插件。

从配置上可以看出,其实viewsContainers配置就是我们在布局中提到的container,每个viewsContainer都会对应一个或多个的items,当前插件中对应的items就是注册的视图

效果图

image.png

实现主侧边栏webview

刚才我们在配置中定义了视图的类型是webview,所以我们需要实现一个WebviewViewProvider类,该类需要实现一个resolveWebviewView的方法,该方法的第一个参数返回一个webviewView的对象,代码中可以通过该对象对webview进行操作。通过设置webview的html进行webview的渲染。viewId则是配置中该视图对应的id,用于注册使用。这里创建了todolistWebview文件用于实现该方法

import { WebviewView, WebviewViewProvider } from 'vscode';

export class TodoListWebView implements WebviewViewProvider {
  public static viewId: string = 'todolist-view';

  resolveWebviewView(webviewView: WebviewView): void | Thenable<void> {
    webviewView.webview.html = `
      <!DOCTYPE html>
      <html lang="en">
      <head>
        <meta charset="UTF-8">
        <meta http-equiv="X-UA-Compatible" content="IE=edge">
        <meta name="viewport" content="width=device-width, initial-scale=1.0">
        <title>todolist</title>
      </head>
      <body>
        <div>hello todolist</div>
      </body>
      </html>
    `
  }
}

在入口文件通过registerWebviewViewProvider方法进行注册

import * as vscode from 'vscode';
import { TodoListWebView } from './todolistWebview';

export function activate(context: vscode.ExtensionContext) {
	
	const todolistWebview = new TodoListWebView();

	context.subscriptions.push(
		vscode.window.registerWebviewViewProvider(TodoListWebView.viewId, todolistWebview)
	)
}

export function deactivate() {}

效果图

image.png

功能开发

上面我们已经完成了webview加载html的功能,现在使用我们熟悉的html+css+js的方式来完成这个todolist功能开发。这部分内容基本是我们熟知的开发模式不再过多描述。主要介绍我们应该如何加载静态资源和webview与脚本如果通信。

首先我们需要把js和css这类资源放到项目中,由于webview无法直接读取本地路径在设置资源路径时需要通过webview.asWebviewUri对路径进行转换。拼接方式为:插件路径(通过context.extensionUri获取当前插件路径)+ 资源路径。拼接时使用vscode.Uri.joinPath对路径进行拼接。 最后通过实例化TodoListWebview时把context传入类中进行使用。

export class TodoListWebView implements WebviewViewProvider {
  constructor(
    private readonly context: vscode.ExtensionContext
  ) {}
  
  resolveWebviewView(webviewView: WebviewView) {
      webviewView.webview.options = {
        enableScripts: true,
      }
  
      const cssUri = this.webview.asWebviewUri(vscode.Uri.joinPath(this.context.extensionUri, 'assets', 'source', 'index.css'));
      const scriptUri = this.webview.asWebviewUri(vscode.Uri.joinPath(this.context.extensionUri, 'assets', 'source', 'index.js'));
      
      webviewView.webview.html = `
          <!DOCTYPE html>
          <html lang="en">
          <head>
            <meta charset="UTF-8">
            <meta http-equiv="X-UA-Compatible" content="IE=edge">
            <meta name="viewport" content="width=device-width, initial-scale=1.0">
            <title>todolist</title>
            <link href="${cssUri}" rel="stylesheet"/>
          </head>
          <body>
            <div>
              <ul id="list">

              </ul>
              <div>
                <input id="input" placeholder="请输入"/>
                <button id="add">添加</button>
              </div>
            </div>
            <script src="${scriptUri}"></script>
          </body>
          </html>
        `
  }
}

由于webview本身默认禁止js脚本加载,所以在resolveWebviewView方法中,需要设置webview.options.enableScripts开启加载js脚本的能力,否则无法执行脚本文件。

其次关于通信方面,webview和脚本通过postMessage进行交互通信,webview可以使用onDidReceiveMessage对脚本的传输进行监听,也可以通过postMessage对脚本发送消息。脚本通过window.addEventListener('message', event)进行监听,而发送消息需要使用vscode在webview中全局挂载的acquireVsCodeApi方法,通过该方法获取到vscode提供的接口,之后通过该方法返回的对象方法中的postMessage对webview发送消息。其余关于todolist功能相关代码本文不做重点,可以通过源码进行查看。

脚本侧示例

(() => (
    const vscode = acquireVsCodeApi();
    vscode.postMessage({ type: 'finishMessage' });
))()

webview侧接受示例:

export class TodoListWebView implements WebviewViewProvider {
    //...省略...
    resolveWebviewView(webviewView: WebviewView): void | Thenable<void> {
       this.webview.onDidReceiveMessage((message) => {
          switch (message.type) {
            case 'finishMessage':
              this.finishMessage()
              break;
            default:
              break;
          }
        });
    }
  finishMessage() {
    vscode.window.showInformationMessage('继续加油')
  }
}

数据持久化

整个Todolist功能已经基本完成了,现在我们每次关闭后vscode后,上次填写的todo数据都需要重新创建,这并不符合我们预期,我们期望能数据持久化。vscode对数据持久化的方式有:

ExtensionContext.workspaceState:工作空间存储,通过编写键/值对存储,并在再次打开同一个工作区时将其恢复。

ExtensionContext.globalState:全局存储,通过编写键/值对存储。并且可以通过setKeysForSync进行跨机器同步。

除去上面2种方式还有一种webview独有的持久化,通过上文提到的acquireVsCodeApi(),该方法返回的对象中拥有getState和setState方法,也是通过键/值对方式存储。保存的数据在webview切换为隐藏状态或页面内容被销毁依然可以保存,只有当webview本身被销毁时才会销毁。在todolist中我们使用此类方式进行存储。

存储示例:

  const vscode = acquireVsCodeApi();

  const state: IState[] = vscode.getState()?.todo || [];
  
  function addTodo() {
    if (input.value) {
      const li = createTodo(input.value);
      listContainer?.appendChild(li);
      state.push({
        finish: false,
        text: input.value,
        id: li.id
      });
      vscode.setState({ todo: state });
      input.value = '';
    }
  }

插件发布

完成功能开发后,我们就可以把插件打包发布到商店或打包成vsix文件,在发布前我们需要把README.md文档进行修改,修改后才能进行发布操作。这里我们使用vsix方式,需要先安装vsce包,安装后执行命令即可打包出插件。

yarn add vsce -dev

npx vsce package

安装的方式也很多,可以直接通过vscode界面进行操作,也可以通过命令行进行安装

code --install-extension [插件位置 *.vsix]

配置详解

该插件开发只涉及到了部分配置,这里把其他配置均例举出来

activationEvents

事件备注
onLanguage打开解析为特定语言文件时被激活,例如"onLanguage:javascript"
onCommand在调用命令时被激活
onDebug在启动调试的时候激活
workspaceContains每当打开文件夹并且该文件夹包含至少一个与glob模式匹配的文件时,就会发出此激活事件并激活感兴趣的扩展名。如:"workspaceContains:**/.editorconfig"
onFileSystem每当读取来自特定方案的文件或文件夹时。如:"onFileSystem:sftp"
onView侧栏中展开指定id的视图时。如:"onView:viewId"
onUri打开该扩展的系统范围Uri时
onWebviewPanel恢复匹配viewType的webview时触发
onCustomEditor创建具有匹配的自定义编辑器时触发
onAuthenticationRequest每当扩展请求具有authentication.getSession()匹配的providerId是触发
onStartupFinishedvscode启动后一段时间内被触发
*在启动vscode后触发

contributes配置比较多,且每个配置都有对应的其他配置项,建议直接看官网

总结

本次主要针对编辑器的概念进行总结和认知插件具备的能力,通过编写的todolist来引导对插件开发流程的熟悉,其中涉及到的api并不多。但这只是vscode中的冰山一角,vscode提供了丰富的api,我们可以通过在业务中发现的痛点加上自身的想象力去diy属于自己的效率插件来补充自身对插件的理解和熟练。