SAP中的分包流程

752 阅读8分钟

当公司将部分制造外包给分包商时,您需要 SAP 中的分包流程。例如,一家制造电池的公司需要外包给分包商的专业印刷服务。塑料盒提供给分包商,他们确实需要在这些盒子上打印。后来,分包商将箱子退回给客户。分包商就每箱提供的服务向公司收费。

SAP 中的分包流程的另一个示例是公司向分包商提供原始模拟和包装材料。分包商将原始模拟机转换成成品模拟机,并妥善包装并将成品返回公司。他们向公司收取服务费。本教程将提供有关在 SAP ERP 系统中使用分包的详细指导。

SAP中分包流程的步骤

让我们从讨论 SAP 分包流程中涉及的步骤开始。它们总结如下:

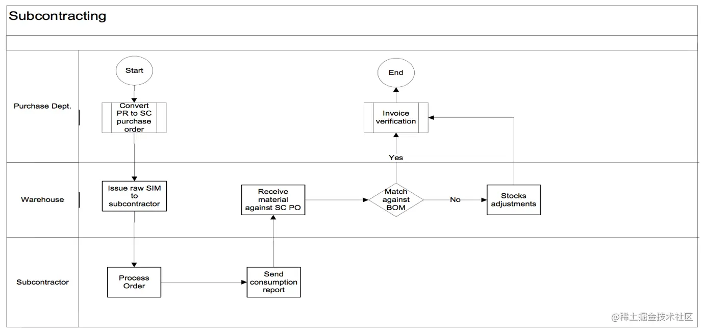
  • 您使用分包订单订购最终产品。供应商制造最终产品所需的组件在分包订单中指定。
  • 将组件过帐到提供给供应商的材料库存中。然后将组件提供给供应商。
  • 供应商执行其服务并交付订购的材料(最终产品)。过帐组件的消耗。
  • 如果在过帐收货后,供应商通知您实际消耗的组件数量大于或小于采购订单中的计划数量,您必须进行调整。
  • 供应商对其服务收费。发票已过帐。

SAP中的分包流程图

SAP中的分包流程图

先决条件

在下任何分包订单之前,需要创建物料 BOM 。物料清单 (BOM) 是构成产品的组件的正式结构化列表。该列表包含每个组件的对象编号,以及数量和计量单位。

分包申请

分包申请列出了将在分包项目中采购的成品材料。针对每个分包项目,系统从物料清单 (BOM) 复制要提供给供应商的物料组件。物料清单是指供应商将交付的最终产品。

分包申请必须包含在 SAP 系统中用于分包的项目类别“L”。

分包采购订单

分包材料被发送到供应商处理成品。通过将分包申请转换为采购订单来下达分包采购订单。系统将在内部生成一个采购订单编号。

供应商报出的人工费率在采购订单行项目中提及。如果已维护采购信息记录,则服务费默认计入采购订单。

向供应商提供组件进行加工

要根据采购订单接收材料,需要将 SIM 卡和包装材料发给分包商。提供给分包商的材料作为提供给供应商的库存进行管理。准备金是从非限制使用库存到提供给供应商的材料库存的转移过账。

SIM 卡供应商将被指示在分包商的场所交付原材料。当分包商在其场所收到原始 SIM 卡时,他将通知客户,并将参考采购订单过帐收货,从而增加系统中的分包商库存。如果材料已经在客户自己的库存中可用,它将从非限制使用库存发出给供应商。SIM卡将参照分包采购订单发放。

当供应商交付订购的打包 SIM 卡(最终产品)时,将参考采购订单以成品作为收货。

在收货时,会确定每个订单项目的原材料,系统会为每个原材料创建一个发货会计分录项目。因此,材料文件将由以下项目组成:

  • 供应商提供的包装 SIM 卡(最终产品)的收货项目。
  • SIM 卡(组件)的发货项目。

收货将按分包价格加上所用 SIM 卡的价值进行估价。

分包发票

发票将根据采购订单输入系统。供应商将只为交付的物品付费。在收到发票时,对供应商产生了负债。所产生的负债仅为供应商收取的加工费用,不包括材料组件的价值。

SAP中的分包流程示例

创建分包采购订单

要创建分包采购订单,请启动事务ME21N或导航到 SAP 菜单中的以下路径: 物流→物料管理→采购→采购订单→创建 (ME21N)

ME21N 事务的 SAP 菜单路径

ME21N 事务的 SAP 菜单路径

ME21N交易中,您需要选择文档类型并提供供应商,如下图所示:

创建分包采购订单 - 选择文档类型并提供供应商

创建分包采购订单 - 选择文档类型并提供供应商

在“项目概览”屏幕中,您需要使用用于分包凭证的项目类别“L”。此外,您需要提供材料、数量、交货日期、工厂和价格。

输入有关分包订单项目的信息

输入有关分包订单项目的信息

现在,单击 Explode BOM按钮打开下面的屏幕,您可以在其中向分包商提供组件。

分包产品的组成部分

分包产品的组成部分

如果需要任何额外费用,请在“条件”选项卡中输入,如下面的屏幕截图所示。最后,您保存分包采购订单。

分包采购订单中的定价条件

分包采购订单中的定价条件

创建转移过帐

使用事务MIGO向分包商提供组件。在MIGO中,使用针对Other的 Transfer Posting文档类型和移动类型541,如下面的屏幕截图中突出显示的。********

在 MIGO Transaction 中创建转移过账

在 MIGO Transaction 中创建转移过账

在项目概览屏幕中,您需要提供材料、数量、工厂和存储位置。如果物料是按批次管理的,也会显示一个批次号。

转移过账的项目概览屏幕

转移过账的项目概览屏幕

现在,单击详细数据按钮。

详细数据按钮

详细数据按钮

它将打开如下所示的屏幕截图。在突出显示的框中,您提供分包商的编号。

输入分包商数量

输入分包商数量

接下来,单击检查按钮以检查文档是否正常。最后,单击“发布” 按钮发布文档。

检查和过帐材料文件

检查和过帐材料文件

现在,当分包商在完成工作后退回材料时,您需要使用事务MIGO将收到的成品材料输入回 SAP 系统。在MIGO中,您需要根据采购订单选择 收货 ,移动类型为101,如下所示。********

交易中的收货 MIGO

交易中的收货 MIGO

现在,按下以显示为成品材料提供给分包商的组件,如下面的屏幕截图所示。

提供给分包商的显示组件

提供给分包商的显示组件

提供给分包商的组件

提供给分包商的组件

接下来,单击确定复选框,如下所示。第一行对应于最终产品的收货,而后两行对应于您之前提供给分包商的组件的发货。SAP 系统将同时完成收货和发货。

单击确定复选框

单击确定复选框

最后,需要点击Post按钮来保存文档。

单击发布按钮以保存转移发布

单击发布按钮以保存转移发布

现在,让我们显示我们刚刚创建的文档。也可以通过MIGO交易来完成。启动它并在输入文件编号的同时选择 对材料文件 显示 ,如下图所示,然后单击Enter。********

显示物料凭证(转移过账)

显示物料凭证(转移过账)

请注意使用的移动类型:101用于收货,543用于部件发货。

材料文件项目

材料文件项目

还可以查看在物料移动过账期间由 SAP 系统自动生成的会计凭证。为此,请单击Doc。信息按钮。

博士。 信息选项卡

博士。信息选项卡

接下来,单击FI 文件按钮以显示为收货和发货创建的 FI文件。

单击 FI 文档按钮

单击 FI 文档按钮

系统将打开一个窗口,其中包含会计凭证列表。双击会计凭证

会计文件清单

会计文件清单

最后,您将看到为收货和发货创建的会计凭证。

与转移过账对应的 SAP FI 凭证

与转移过账对应的 SAP FI 凭证

过帐发票收据

SAP 中分包流程的下一步是使用事务MIRO对采购订单进行发票收据的过账。

开始 MIRO 交易

开始 MIRO 交易

MIRO的开始屏幕上 选择Invoice  transaction,输入 Invoice Date 和 Purchase Order number,然后单击键盘上的 Enter。

MIRO 交易:输入收据

MIRO 交易:输入收据

接下来,在框中提供金额以平衡所提供的服务金额。

MIRO 交易:输入详细信息和金额

MIRO 交易:输入详细信息和金额

单击“模拟”按钮,它将通知您任何错误。如果没有,余额字段附近将亮起绿灯,SAP 系统将向您显示将创建的会计凭证。

单击模拟按钮

单击模拟按钮

发票过帐的模拟结果

发票过帐的模拟结果

最后,单击发布 按钮以保存发票收据 (IR)。

过帐发票收据

过帐发票收据

你喜欢这个 SAP MM 教程吗?有任何问题或意见吗?我们很乐意在下面的评论部分听到您的反馈。这对我们来说是一个很大的帮助,希望我们可以在改进我们的免费 SAP MM 教程时为您解决一些问题。