提问率高达98%,全靠这份总结腾讯+阿里+百度Java岗高频面试题,能帮你解决问答?

105 阅读7分钟

最近总结了腾讯+阿里+百度大厂Java岗高频面试题(涵盖了年薪20W—80W区间段的高频面试题),话不多说,我们直接来看题:

性能优化面试专栏
tomcat性能优化整理

1、你怎样给tomcat调优

2、如何加大comcat连接数

3、怎样加大tomcat的内存

4、tomcat中如何禁止列目录下的文件

5、Tomcat有几种部署方式

6、Tomcat的优化经验

....................

JVM性能优化整理

1、Java类加载过程

2、java内存分配

3、描述一下JVM加载Class文件的原理机制?

4、GC是什么?为什么要有GC?

5、简述Java垃圾回收机制

6、如何判断一个对象是否存活?(或者GC对象的判定方法)

7、垃圾回收的优点和原理。并考虑2种回收机制。

...............

Mysq|性能优化整理

......................

\


微服务架构面试专栏
SpringCloud面试整理

1、什么是Spring Cloud?

2、使用Spring Cloud有什么优势?

3、服务注册和发现是什么意思?Spring Cloud如何实现?

4、负载平衡的意义什么?

5、什么是Hystrix?它如何实现容错?

6.什么是Hystrix断路器?我们需要它吗?

7.什么是Netflix Feign?它的优点是什么?

8、什么是Spring Cloud Bus?我们需要它吗?

....................

SpringBoot面试整理

Dubbo面试整理

并发编程高级面试专栏
1、Synchronized用过吗,其原理是什么?

2、你刚才提到获取对象的锁,这个"锁到底是什么?如何确定对象的锁?

3、什么是可重入性,为什么说Synchronized是可重入锁?

4、JVM对Java的原生锁做了哪些优化?

5、为什么说Synchronized是非公平锁?

6.什么是锁消除和锁粗化?

7、为什么说Synchronized是一个悲观锁?乐观锁的实现原理又是什么?什么是CAS?它有什么特性?

8、乐观锁一定就是好的吗?

9、跟Synchronized相比,可重入锁ReentrantLock其实现原理有什么不同?

10、那么请谈谈AQS框架是怎么回事儿?

11、请尽可能详尽地对比下Synchronized和ReentrantLock的异同。

12、ReentrantLock 是如何实现可重入性的?

13、除了ReetrantL ock,你还接触过JUC中的哪些并发工具?

14、请谈谈ReadWriteLock和StampedLock。

15、如何让Java的线程彼此同步?你了解过哪些同步器?请分别介绍下。

16、CyclicBarrier和CountDownL .atch看起来很相似,请对比下呢?

17、Java 中的线程池是如何实现的?

18、创建线程池的几个核心构造参数?

19、线程池中的线程是怎么创建的?是-开始就随着线程池的启动创建好的吗?

20、既然提到可以通过配置不同参数创建出不同的线程池,那么Java中默认实现好的线程池又有哪些呢?请比较它们的异同。

21、如何在Java线程池中提交线程?

22、什么是Java的内存模型, Java中各个线程是怎么彼此看到对方的变量的?

23、请谈谈volatile有什么特点,为什么它能保证变量对所有线程的可见性?

24、既然volatile能够保证线程间的变量可见性,是不是就意味着基于volatile变量的运算就是并发安全的?

25、请对比下volatile对比Synchronized的异同。

26、请谈谈ThreadLocal是怎么解决并发安全的?

27、很多人都说要慎用ThreadLocal,谈谈你的理解,使用ThreadLocal需要注意些什么?

.....................................

\


分布式面试专栏
分布式限流面试整理

ZooKeeper专题

Nginx面试专题

\


分布式通讯面试整理

RabbitMQ消息中间件面试专题

Kafka面试专题

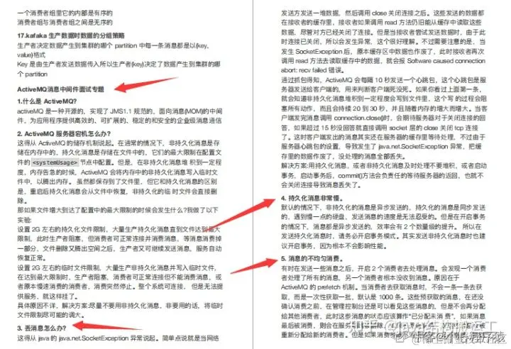
ActiveMQ消息中间件面试专题

\


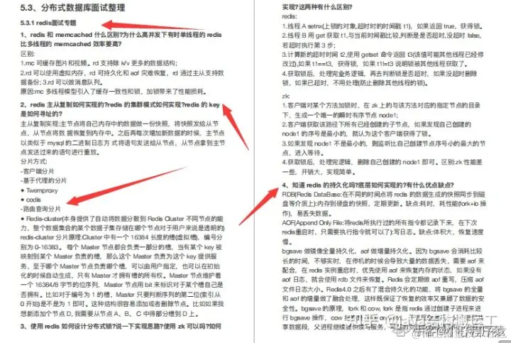
分布式数据库面试整理

\

\

注意:所有面试题全部都是有答案的,没有办法为大家全部罗列出来,所以需要无偿拿走近期腾讯+阿里+百度大厂面试题的朋友麻烦帮忙转发这篇文章+关注小编后,无偿方式【查看小编主页】拿走
5、6月BAT常见面试题
基本数据类型的长度

反射

ACID

RPC和RMI

常见的PC框架Dubbo

JSWDL开发包的介绍

WEB容器功能

深拷贝和浅拷贝

值传递和引用传递

Ajax

HTTP

HTTP1和HTTP2

常见的编程协议

TCP

3TCP (传输控制协议)和UDP (用户数据报协议)

TCP/IP

Socket

线程的处理流程

阻塞VO通讯模型

NIO(new 10)

java NIO的工作原理

java.nio.中提供了

10和NIO的区别

NIO的优点

创建线程有几种不同的方式?你喜欢哪一种?为什么?

线程池

竞态条件

概括的解释下线程的几种可用状态

用什么关键字修饰同步方法?

stop()和suspend0方法为何不推荐使用?

什么是ThreadLocal?

run0和start)区别

sleep()和wait0有什么区别?

当一个线程进入一个对象的一个synchronized方法后,其它线程是否可进入此对象的其它方法?

请说出你所知道的线程同步的方法

线程调度和线程控制

JMM

同步和异步有何异同,在什么情况下分别使用他们?举例说明

什么是线程饿死,什么是活锁?

多线程中的忙循环是什么?

简述synchronized和
java.util.concurrent.locks.Lock的异同?

同步方法和同步代码块区别:

如何确保N个线程可以访问N个资源同时又不导致死锁?

什么是原子操作

volatile变量是什么? volatile 变量和atomic变量有什么不同

volatile类型变量提供什么保证?能使得一个非原 子操作变成原子操作吗

能创建volatile数组吗?

一张表,里面有ID自增主键,当insert了 17条记录之后,删除了第15,16,17条记录,再把Mysql重启,再insert一条记录, 这条记录的ID是18还是15 ?

Heap表是什么?

Mysql服务器默认端口是什么?

与0racle相比,Mysq|有什么 优势?

区分CHAR_ LENGTH和LENGTH?

请简洁描述MysqI中InnoDB支持的四种事务隔离级别名称,以及逐级之间的区别?

在Mysq|中ENUM的用法是什么?

如何定义REGEXP?

CHAR和VARCHAR的区别?

列的字符串类型可以是什么?

如何获取当前的Mysql版本?

Mysq|中使用什么存储引擎?

TIMESTAMP在UPDATE CURRENT _TIMESTAMP数据类型上做什么?

主键和候选键有什么区别?

如何使用Unix shell登录Mysq|?

myisamchk是用来做什么的?

MYSQL数据库服务器性能分析的方法命令有哪些?

如何控制HEAP表的最大尺寸?

MyISAM Static和MyISAM Dynamic有什么区别?

federated表是什么?

如果一个表有一列定义为TIMESTAMP,将发生什么?

列设置为AUTO INCREMENT时,如果在表中达到最大值,会发生什么情况?

怎样才能找出最后一次插入时分配了哪个自动增量?

你怎么看到为表格定义的所有索引?

LIKE声明中的%和_是什么意思?

如何在Unix和Mysq时间戳之间进行转换?

列对比运算符是什么?

我们如何得到受查询影响的行数?

Mysq查询是否区分大小写?

LIKE和REGEXP操作有什么区别?

BLOB和TEXT有什么区别?

mysql fetch_ array和mysql fetch_ object的区别是什么?

数据库的三范式?

我们如何在mysq|中运行批处理模式?

MylSAM表格将在哪里存储,并且还提供其存储格式?

Mysq|中有哪些不同的表格?

ISAM是什么?

InnoDB是什么?

Mysq|如何优化DISTINCT?

如何显示前50行?

可以使用多少列创建索引?

\

\


答案展示\

\

\

注意:所有面试题全部都是有答案的,没有办法为大家全部罗列出来,所以需要免费获取近期腾讯+阿里+百度大厂面试题的朋友麻烦帮忙转发这篇文章+关注小编后,无偿方式【查看小编主页】拿走!