玩转 uniapp 全端开发
另外,finclip也支持极速开发小程序和鸿蒙APP了
uniapp 介绍
uni-app 是一个使用 Vue.js (opens new window)开发所有前端应用的框架,开发者编写一套代码,可发布到iOS、Android、Web(响应式)、以及各
种小程序(微信/支付宝/百度/头条/飞书/QQ/快手/钉钉/淘宝)、快应用等多个平台。
是目前全端开发框架的佼佼者

多端体验

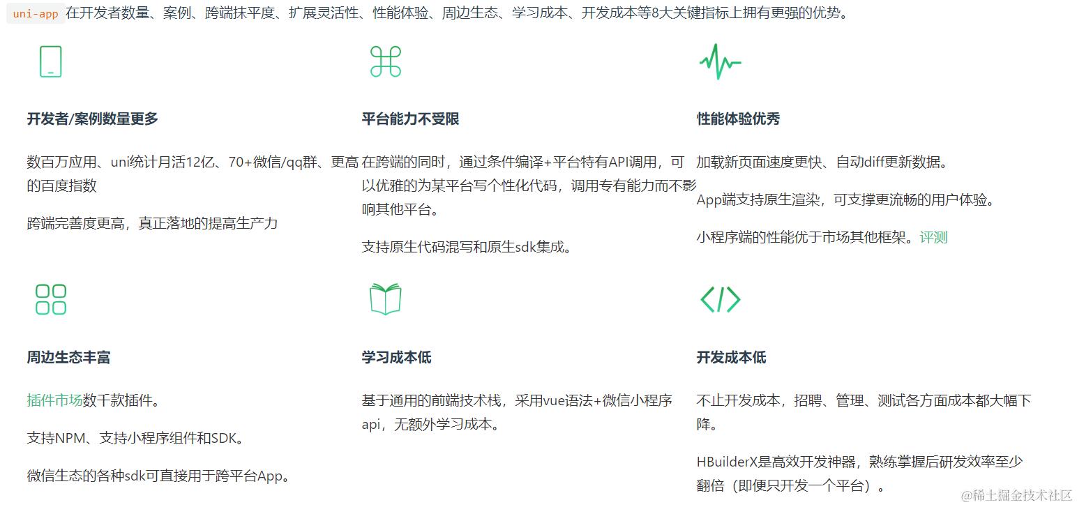
uniapp 优势

uniapp 生态介绍

uniapp项目创建
uniapp 项目开发方式分为两种
- vue-cli (只开 h5端 或者 只开发 微信小程序端)
- HBuilderX 可视化 (多端开发首选 只开发 手机APP)
vue-cli
创建项目
-
全局安装vue-cli
npm install -g @vue/cli@4 -
创建项目
my-project项目名称vue create -p dcloudio/uni-preset-vue my-project -
选择模版- 选择默认模版

-
成功

运行项目
npm run dev:平台代号
npm run build:平台代号
| 值 | 平台 |
|---|---|
| app-plus | app平台生成打包资源(支持npm run build:app-plus,可用于持续集成。不支持run,运行调试仍需在HBuilderX中操作) |
| h5 | H5 |
| mp-alipay | 支付宝小程序 |
| mp-baidu | 百度小程序 |
| mp-weixin | 微信小程序 |
| mp-toutiao | 字节跳动小程序 |
| mp-lark | 飞书小程序 |
| mp-qq | qq 小程序 |
| mp-360 | 360 小程序 |
| mp-kuaishou | 快手小程序 |
| mp-jd | 京东小程序 |
| mp-xhs | 小红书小程序 |
| quickapp-webview | 快应用(webview) |
| quickapp-webview-union | 快应用联盟 |
| quickapp-webview-huawei | 快应用华为 |
HBuilderX
如果你要使用uiapp开发多端,那么就必须要选择和它配套的编辑工具了 HBuilderX 。考虑到后期要使用更多的 uniapp的功能,建议提前注册一个uniapp的开发账号。 注册

创建项目
-
新建项目

-
选择项目

-
创建成功

-
编辑器中,敲入
u+代码 即可调出HBuilderX的代码提示
运行项目
第一次运行,可能需要安装插件,等待即可

uniapp 开发环境搭建
uniapp 是全端开发框架,假如我们想要开发全端,那么首先需要搭建好各个端对应的环境。以下拿比较典型的 微信小程序、H5 和 安卓App来演示。 发布环境的讲解在后续
微信小程序
下载开发者工具

下载安装成功后,会在桌面上显示出来一个图标

注册微信小程序开发者账号
另外 想要开发一款微信小程序,必须要注册微信开发者账号,同时获取对应的appid。

获取appid

打开服务端口

在 HBuilderX 中运行项目

H5
如果使用内置的浏览器预览页面,它是自带跨域的。
同时每一个vue页面中的样式,也是默认自己加上
scoped的。
运行H5比较简单,只需要电脑上安装好浏览器就行,或者使用 HBuilderX自带内置浏览器也可以

App
由于电脑操作系统限制,我们只演示 android。
分为两种:
- 运行到模拟器
- 运行到真机
运行到模拟器
安卓模拟器可以自由选择,这里我使用的是 Android studio 内置的模拟器

安装 android studio 模拟器步骤如下:
-

-
打开安装包,然后 勾选上 安装虚拟机

-
打开
Android Studio
-

-
选择要安装的手机型号

-
选择安装对应的安卓系统版本 下载过程比较慢,因为系统镜像比较大

-
下载成功了,回到设备列表页面,运行起来


-
开机

-
成功

-
现在可以回到HBuilderX中来运行项目到模拟器里面了

-
HBuilderX会自动检测你电脑上的模拟器或者真实安卓手机

-
成功

-
运行到真实手机
-
准备一台正常的安卓手机,开启开发人员选项和允许USB调试

-
连接数据线到电脑上 ,如果弹出什么菜单全部点击允许
-
这个时候,重新回到 HBuilderX中,点击运行项目到 App上


-
此时你的手机会弹出窗口,提示你安装软件,最后成功显示

App 调试 模拟器调试
-
运行模拟器
-
运行项目
-
打开webview调试 该选项只能调试页面标签和样式,不能调试js

-
点击调试

-
此时会打开一个页面调试工具,开始调试

-
模拟器上也会跟着发生变化

-
此时可以开启 js调试

-
此时会弹出一个新的窗口 我们可以在这里进行调试

App 真机调试
调试方式和 调试模拟器类似。直接操作即可
uniapp 项目结构介绍
┌─uniCloud 云空间目录,阿里云为uniCloud-aliyun,腾讯云为uniCloud-tcb
│─components 符合vue组件规范的uni-app组件目录
│ └─comp-a.vue 可复用的a组件
├─hybrid App端存放本地html文件的目录
├─platforms 存放各平台专用页面的目录
├─pages 业务页面文件存放的目录
│ ├─index
│ │ └─index.vue index页面
│ └─list
│ └─list.vue list页面
├─static 存放应用引用的本地静态资源(如图片、视频等)的目录,注意:静态资源只能存放于此
├─uni_modules 存放[uni_module](/uni_modules)。
├─wxcomponents 存放小程序组件的目录
├─nativeplugins App原生插件 详见
├─unpackage 非工程代码,一般存放运行或发行的编译结果
├─main.js Vue初始化入口文件
├─App.vue 应用配置,用来配置App全局样式以及监听 应用生命周期
├─manifest.json 配置应用名称、appid、logo、版本等打包信息
├─pages.json 配置页面路由、导航条、选项卡等页面类信息
└─uni.scss 这里是uni-app内置的常用样式变量
uniapp 开发规范介绍
为了实现多端兼容,综合考虑编译速度、运行性能等因素,uni-app 约定了如下开发规范
页面和组件文件遵循vue的规范
- 比如 新建页面
goods.vue - 比如 新建组件
it-item.vue
内置标签使用小程序的规范
<view>小程序中的块级标签</view>
数据绑定和事件处理使用vue的规范
<template>
<view>
<view class="item" v-for="item in list" :key="item" @click="handleClick(item)">{{item}}</view>
</view>
</template>
<script>
export default {
data(){
return {
list:['a','b','c']
}
},
methods:{
handleClick(letter){
console.log(letter)
}
}
}
</script>
能力接口API 使用 微信小程序的规范
比如弹出显示框,发送网络请求等
wx.showToast({
title: '成功',
icon: 'success',
duration: 2000
})
wx.request({
url: 'example.php', //仅为示例,并非真实的接口地址
data: {
x: '',
y: ''
},
header: {
'content-type': 'application/json' // 默认值
},
success (res) {
console.log(res.data)
}
})
考虑到跨端,我们将会使用 uniapp 统一封装的API。简称 uni api
uniapp 生命周期
uniapp中,生命周期分类三大类
- 应用生命周期 小程序规范
- 页面生命周期 小程序规范
- 组件生命周期 vue规范
应用生命周期 App.vue
| 函数名 | 说明 |
|---|---|
| onLaunch | 当uni-app 初始化完成时触发(全局只触发一次) |
| onShow | 当 uni-app 启动,或从后台进入前台显示 |
| onHide | 当 uni-app 从前台进入后台 |
| onError | 当 uni-app 报错时触发 |
| onUniNViewMessage | 对 nvue 页面发送的数据进行监听,可参考 nvue 向 vue 通讯(opens new window) |
| onUnhandledRejection | 对未处理的 Promise 拒绝事件监听函数(2.8.1+) |
| onPageNotFound | 页面不存在监听函数 |
| onThemeChange | 监听系统主题变化 |
页面生命周期
| 函数名 | 说明 | 平台差异说明 | 最低版本 |
|---|---|---|---|
| onInit | 监听页面初始化,其参数同 onLoad 参数,为上个页面传递的数据,参数类型为 Object(用于页面传参),触发时机早于 onLoad | 百度小程序 | 3.1.0+ |
| onLoad | 监听页面加载,其参数为上个页面传递的数据,参数类型为 Object(用于页面传参),参考示例 | ||
| onShow | 监听页面显示。页面每次出现在屏幕上都触发,包括从下级页面点返回露出当前页面 | ||
| onReady | 监听页面初次渲染完成。注意如果渲染速度快,会在页面进入动画完成前触发 | ||
| onHide | 监听页面隐藏 | ||
| onUnload | 监听页面卸载 | ||
| onResize | 监听窗口尺寸变化 | App、微信小程序、快手小程序 | |
| onPullDownRefresh | 监听用户下拉动作,一般用于下拉刷新,参考示例 | ||
| onReachBottom | 页面滚动到底部的事件(不是scroll-view滚到底),常用于下拉下一页数据。具体见下方注意事项 | ||
| onTabItemTap | 点击 tab 时触发,参数为Object,具体见下方注意事项 | 微信小程序、QQ小程序、支付宝小程序、百度小程序、H5、App、快手小程序、京东小程序 | |
| onShareAppMessage | 用户点击右上角分享 | 微信小程序、QQ小程序、支付宝小程序、字节小程序、飞书小程序、快手小程序、京东小程序 | |
| onPageScroll | 监听页面滚动,参数为Object | nvue暂不支持 | |
| onNavigationBarButtonTap | 监听原生标题栏按钮点击事件,参数为Object | App、H5 | |
| onBackPress | 监听页面返回,返回 event = {from:backbutton、 navigateBack} ,backbutton 表示来源是左上角返回按钮或 android 返回键;navigateBack表示来源是 uni.navigateBack ;详细说明及使用:onBackPress 详解 (opens new window)。支付宝小程序只有真机能触发,只能监听非navigateBack引起的返回,不可阻止默认行为。 | app、H5、支付宝小程序 | |
| onNavigationBarSearchInputChanged | 监听原生标题栏搜索输入框输入内容变化事件 | App、H5 | 1.6.0 |
| onNavigationBarSearchInputConfirmed | 监听原生标题栏搜索输入框搜索事件,用户点击软键盘上的“搜索”按钮时触发。 | App、H5 | 1.6.0 |
| onNavigationBarSearchInputClicked | 监听原生标题栏搜索输入框点击事件(pages.json 中的 searchInput 配置 disabled 为 true 时才会触发) | App、H5 | 1.6.0 |
| onShareTimeline | 监听用户点击右上角转发到朋友圈 | 微信小程序 | 2.8.1+ |
| onAddToFavorites | 监听用户点击右上角收藏 | 微信小程序 | 2.8.1+ |
组件生命周期
| 函数名 | 说明 | 平台差异说明 | 最低版本 |
| beforeCreate | 在实例初始化之前被调用。详见(opens new window) | ||
| created | 在实例创建完成后被立即调用。详见(opens new window) | ||
| beforeMount | 在挂载开始之前被调用。详见(opens new window) | ||
| mounted | 挂载到实例上去之后调用。详见 (opens new window)注意:此处并不能确定子组件被全部挂载,如果需要子组件完全挂载之后在执行操作可以使用$nextTickVue官方文档(opens new window) | ||
| beforeUpdate | 数据更新时调用,发生在虚拟 DOM 打补丁之前。详见(opens new window) | 仅H5平台支持 | |
| updated | 由于数据更改导致的虚拟 DOM 重新渲染和打补丁,在这之后会调用该钩子。详见(opens new window) | 仅H5平台支持 | |
| beforeDestroy | 实例销毁之前调用。在这一步,实例仍然完全可用。详见(opens new window) | ||
| destroyed | Vue 实例销毁后调用。调用后,Vue 实例指示的所有东西都会解绑定,所有的事件监听器会被移除,所有的子实例也会被销毁。详见(opens new window) |
响应式单位 rpx
相对长度单位,功能类似于web端的 rem 和 vw,小程序首先推出,uniapp也是直接支持。一种根据屏幕宽度自适应的动态单位。以 750 宽的屏幕为基准,750rpx 恰好为屏幕宽度。
其中uniapp做了以下设置,
- 默认的设计稿宽度为
375px因此存在1px = 2rpx - 默认 rpx支持最大宽度为
960px,超出则 按照 设计稿宽度375px来设置
scoped
- vue开发的h5,单页面应用程序,每一个vue文件如果直接使用 class,多个文件的样式 冲突
- 微信小程序 真正 多页面应用程序 物理隔离,页面中使用 class,不会相互影响
- uniapp做了一个设置,写vue代码,不需要主动加上
scoped,打包成h5端的时候自动添加上去,打包成 微信小程序端 不需要添加 scoped。
uniapp 多端开发
条件编译
条件编译是用特殊的注释作为标记,在编译时根据这些特殊的注释,将注释里面的代码编译到不同平台。
**写法:**以 #ifdef 或 #ifndef 加 %PLATFORM% 开头,以 #endif 结尾。
- #ifdef:if defined 仅在某平台存在
- #ifndef:if not defined 除了某平台均存在
- %PLATFORM%:平台名称
标签中
<!-- #ifdef %PLATFORM% -->
平台特有的组件
<!-- #endif -->
js中
// #ifdef %PLATFORM%
平台特有的API实现
// #endif
css中
/* #ifdef %PLATFORM% */
平台特有样式
/* #endif */
| 条件编译写法 | 说明 |
|---|---|
| #ifdef APP-PLUS 需条件编译的代码 #endif | 仅出现在 App 平台下的代码 |
| #ifndef H5 需条件编译的代码 #endif | 除了 H5 平台,其它平台均存在的代码 |
| #ifdef H5 || MP-WEIXIN 需条件编译的代码 #endif | 在 H5 平台或微信小程序平台存在的代码(这里只有||,不可能出现&&,因为没有交集) |
%PLATFORM% 可取值如下:
| 值 | 生效条件 |
|---|---|
| VUE3 | HBuilderX 3.2.0+ 详情(opens new window) |
| APP-PLUS-NVUE或APP-NVUE | App nvue |
| MP-WEIXIN | 微信小程序 |
| MP-ALIPAY | 支付宝小程序 |
| MP-BAIDU | 百度小程序 |
| MP-TOUTIAO | 字节跳动小程序 |
| MP-LARK | 飞书小程序 |
| MP-QQ | QQ小程序 |
| MP-KUAISHOU | 快手小程序 |
| MP-JD | 京东小程序 |
| MP-360 | 360小程序 |
| MP | 微信小程序/支付宝小程序/百度小程序/字节跳动小程序/飞书小程序/QQ小程序/360小程序 |
| QUICKAPP-WEBVIEW | 快应用通用(包含联盟、华为) |
| QUICKAPP-WEBVIEW-UNION | 快应用联盟 |
| QUICKAPP-WEBVIEW-HUAWEI | 快应用华为 |
支持的文件
- .vue
- .js
- .css
- pages.json
- 各预编译语言文件,如:.scss、.less、.stylus、.ts、.pug
static 目录的条件编译
在不同平台,引用的静态资源可能也存在差异,通过 static 的的条件编译可以解决此问题,static 目录下新建不同平台的专有目录(目录名称同 %PLATFORM% 值域,但字母均为小写),专有目录下的静态资源只有在特定平台才会编译进去。
如以下目录结构,a.png 只有在微信小程序平台才会编译进去,b.png 在所有平台都会被编译。
┌─static
│ ├─mp-weixin
│ │ └─a.png
│ └─b.png
├─main.js
├─App.vue
├─manifest.json
└─pages.json
整体目录条件编译
如果想把各平台的页面文件更彻底的分开,也可以在uni-app项目根目录创建platforms目录,然后在下面进一步创建app-plus、mp-weixin等子目录,存放不同平台的文件。
注意
platforms目录下只支持放置页面文件(即页面vue文件),如果需要对其他资源条件编译建议使用static 目录的条件编译(opens new window)
flex布局
尽量使用flex布局,因为全平台都支持
尺寸单位
- uniapp通用单位
px,rpx - vue页面中支持
rem、vh、vw - nvue 不支持
百分比单位
css变量
| CSS 变量 | 描述 | App | 小程序 | H5 |
|---|---|---|---|---|
| --status-bar-height | 系统状态栏高度 | 系统状态栏高度 (opens new window)、nvue 注意见下 | 25px | 0 |
| --window-top | 内容区域距离顶部的距离 | 0 | 0 | NavigationBar 的高度 |
| --window-bottom | 内容区域距离底部的距离 | 0 | 0 | TabBar 的高度 |
背景图片
-
支持 base64 格式图片。
-
支持网络路径图片。
-
小程序不支持在 css 中使用本地文件。需以 base64 方式方可使用。
-
使用本地路径背景图片需注意:
- 为方便开发者,在背景图片小于 40kb 时,
uni-app编译到不支持本地背景图的平台时,会自动将其转化为 base64 格式; - 本地背景图片的引用路径推荐使用以
~@开头的绝对路径。
.test2 { background-image: url('~@/static/logo.png'); } - 为方便开发者,在背景图片小于 40kb 时,
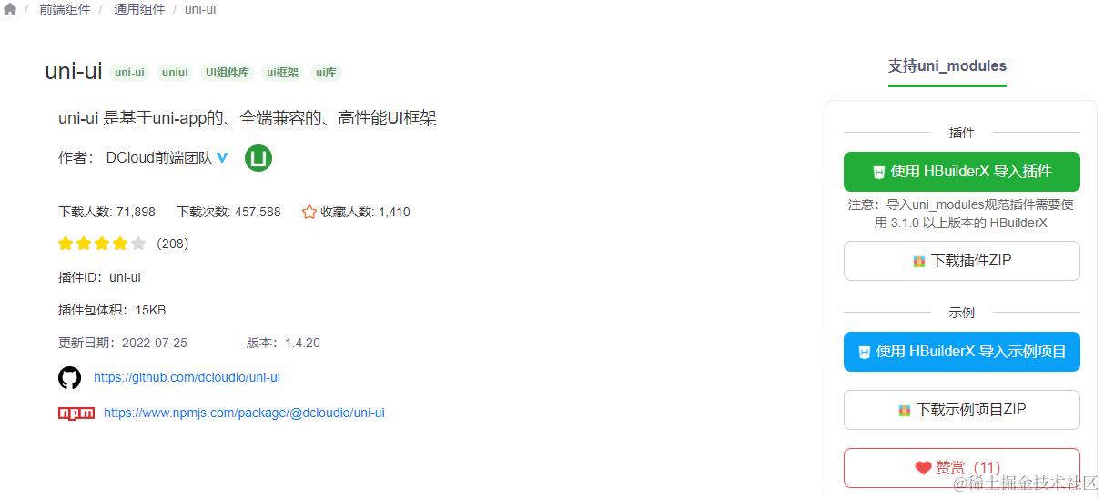
uview & uni ui
uview 和 uni ui 都是 和uniapp配套的全端UI框架,可以单独使用,也可以共同使用
uview ui
由于目前 uview 2.x 版本的坑不少,因此我们拿比较稳定的 uview 1.8.6 来演示
另外,uview ui 的引入方式分为两种,主要是取决于你的项目是如何创建的:
- vue-cli
- HBuilderX
uview ui + vue-cli
-
安装依赖
npm i uview-ui@1.8.4 sass -
在
src/main.js文件中 全局引入 js库import uView from "uview-ui"; Vue.use(uView); -
在 uni.scss 中 引入 uview 的 sass 主题库
@import "uview-ui/theme.scss"; -
在 App.vue 中 引入 uview 的 sass 主题库
<style lang="scss"> @import "uview-ui/index.scss"; </style> -
pages.json 中 配置 easycom
{ "easycom": { "^u-(.*)": "uview-ui/components/u-$1/u-$1.vue" }, // 此为本身已有的内容 "pages": [ // ...... ] } -
在 页面中 使用 uview的按钮
<u-button >默认按钮</u-button> <u-button type="primary">主要按钮</u-button> <u-button type="success">成功按钮</u-button> <u-button type="info">信息按钮</u-button> <u-button type="warning">警告按钮</u-button> <u-button type="error">危险按钮</u-button> -
成功

uview ui + HBuilderX
-
点击导入插件

-
导入成功,可以看到目录下多了
components文件夹
-
接着在
uni.scss中导入 uview的主题样式文件theme.scss@import './theme.scss'; -
在页面上添加测试代码
<u-button >默认按钮</u-button> <u-button type="primary">主要按钮</u-button> <u-button type="success">成功按钮</u-button> <u-button type="info">信息按钮</u-button> <u-button type="warning">警告按钮</u-button> <u-button type="error">危险按钮</u-button> -
点击运行

-
成功

uni ui
uni ui + vue-cli
-
安装相关依赖
如果
node版本小于 16 ,sass-loader 请使用低于 @11.0.0 的版本如果
node版本大于 16 ,sass-loader建议使用v8.x版本npm i sass sass-loader@10.1.1 @dcloudio/uni-ui -
配置easycom
在
pages.json中进行配置{ "easycom": { "autoscan": true, "custom": { // uni-ui 规则如下配置 "^uni-(.*)": "@dcloudio/uni-ui/lib/uni-$1/uni-$1.vue" } }, // 其他内容 pages:[ // ... ] } -
组件中使用
<uni-title title="上报统计数据"></uni-title> <uni-title type="h1" title="h1 一级标题 "></uni-title> <uni-title type="h1" title="h1 一级标题" color="#027fff"></uni-title> <uni-title type="h2" title="h2 居中" align="center"></uni-title>
uni ui + HBuilderX
-
使用 HBuilderX 导入插件

-
项目中会多
uni_modules文件夹
-
页面中导入代码
<uni-title title="上报统计数据"></uni-title> <uni-title type="h1" title="h1 一级标题 "></uni-title> <uni-title type="h1" title="h1 一级标题" color="#027fff"></uni-title> <uni-title type="h2" title="h2 居中" align="center"></uni-title> -
观察效果

uniapp 发布到多端
H5
普通发布
项目开发完成后,可以在 HBuilderX中来 打包成 H5项目
-
打包成H5

-
填写信息

-
此时,生成的h5项目会放在
unpackage\dist\build\h5
发布到uniapp的云环境
需要提前开通 uniCloud 的云服务

微信小程序
在HBuilderX中,想要发布微信小程序,有两种方式
普通发布
-
点击发行微信小程序

-
填写 appid

-
此时会自动打开 微信开发者工具,然后点击上传即可

-
然后填写 版本信息即可

-
成功后,回到微信开发者后台,打开 管理 版本管理 手动点击 提交审核。等待审核

HBuilderX 发布
其实还可以利用 HBuilderX 直接发布,不用打开微信开发者工具
-
首先登录你的微信开发者后台
-
打开 开发管理 小程序代码上传密钥 重置

-
下载 小程序代码上传密钥

-
在企业开发中,记得要开启 IP白名单,降低风险

-
选择上传密钥

-
上传成功

App
在HBuilderX中发布App的方式分为两种
- 本地离线打包
- 云打包
云打包
云打包的意思是利用 dcloud提供的能力,将你本地代码上传到 dcloud 服务器上,在云上打包完成再下载回本地。
-
打开
mainifest.json设置 uniapp 应用标识AppID这个是uniapp应用的id,不是微信小程序的id
-
设置 App 支持CPU类型
App常用其他设置 支持CPU类型

-
设置使用原生隐私正则提示框

-
发行 - 原生App - 云打包

-
填写相关信息

-
打包成功

uniapp 其他资源
-
uniapp优秀案例源码地址
-
uniapp 官方交流QQ群



