LeetCode 61. 旋转链表

79 阅读1分钟

本文已参与「新人创作礼」活动, 一起开启掘金创作之路。

61. 旋转链表

给你一个链表的头节点 head ,旋转链表,将链表每个节点向右移动 k **个位置。

示例 1:

编辑

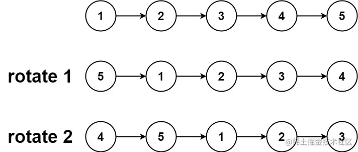
输入: head = [1,2,3,4,5], k = 2
输出: [4,5,1,2,3]

示例 2:

编辑

输入: head = [0,1,2], k = 4
输出: [2,0,1]

提示:

  • 链表中节点的数目在范围 [0, 500] 内
  • -100 <= Node.val <= 100
  • 0 <= k <= 2 * 109

思路:

****这道题与 LeetCode 189. 轮转数组_dreamer'~的博客-CSDN博客 颇为相似,只是数据结构从数组变为了链表。但因为链表结构不支持下标操作,所以解题思路有所不同。

        将链表尾节点指向链表原来的头节点head,构成一个环形链表。然后再通过length和k的关系,找到翻转后新的头结点newHead及其前一个节点preNode的位置。断开preNode与newHead的连接,最后返回newHead即可~

  • 1、遍历链表得到数组长度length
  • 2、并将链表尾节点指向链表原始head节点,构成一个环形链表
  • 3、通过length和k分别得到旋转后新的链表:newHead及其前一个节点preNode的位置
  • 4、将preNode节点(newHead的前一个节点)与newHead节点断开连接
  • 5、返回newHead

时间复杂度: O(n),最坏情况下,我们需要遍历该链表两次

空间复杂度: O(1)

/**
 * Definition for singly-linked list.
 * type ListNode struct {
 *     Val int
 *     Next *ListNode
 * }
 */
// 链表不能像数组一样直接根据下标操作,只能通过遍历的方式
// 那我可不可以先遍历链表值,并将值存入临时数组 空间复杂度:O(N) 
func rotateRight(head *ListNode, k int) *ListNode {
    if head == nil {
        return nil
    }

    // 1、遍历链表得到数组长度length
    length, cur := 1, head
    for ; cur.Next != nil; cur = cur.Next { // 这里不是判断cur != nil,是因为要得到链表尾节点位置
        length++
    }
    // 2、并将链表尾节点指向链表原始head节点,构成一个环形链表
    cur.Next = head

    if k >= length {
        k = k % length
    }
    
    // 3、通过length和k分别得到旋转后新的链表:newHead及其前一个节点preNode的位置
    cur1 := head
    for i := length - k - 1; i > 0; i-- {
        cur1 = cur1.Next
    }

    newHead, preNode := cur1.Next, cur1 // preNode:newHead节点的前一个位置
    // 4、将preNode节点与newHead节点断开连接
    preNode.Next = nil                  

    // 5、返回newHead
    return newHead
}