[笔记]Vue生命周期(钩子函数)

153 阅读3分钟

 vue官方文档API — Vue.js

​编辑

钩子函数

初始化阶段:有4个钩子函数,触发条件是自动的

1) 数据请求:created
2) DOM操作: mounted
3) 数据修改: beforeMount created mounted

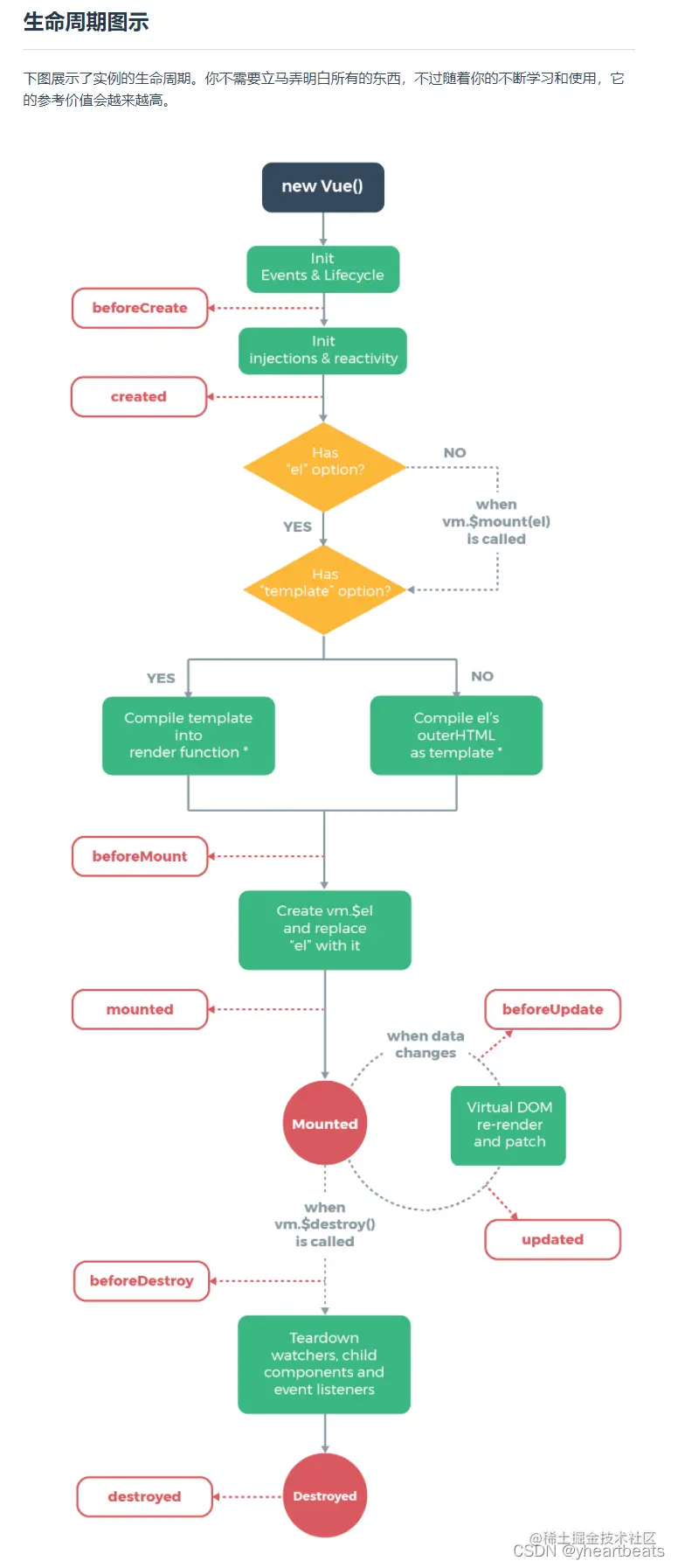
1. beforeCreate
创建Vue实例化之前所调用的函数

这个阶段:

  data 选项中的数据获取不到

  RDOM 拿不到

  1. 组件即将创建,进行组件事件和生命周期的初始化
  2. 项目中一般不使用(但是这个阶段是对事件和生命周期的准备阶段,是必不可少的)
  3. 有的开发者也会在这里进行数据请求

2. created
实例创建完成,此时可以访问实例中的data的属性和methods中的方法,但不能操作dom。因为页面还未加载成功,页面未显示。

1、这个阶段:

   data选项中的数据获到了

   RDOM 拿不到

2、项目中:
1) 异步请求接口数据
2) 数据修改

3. beforeMount
渲染dom之前,加载组件第一次渲染 

1、组件即将挂载

2、判断根实例组件是否有el选项,如果没有,那么手动挂载,判断根实例组件中的其他子组件是否有template选项,如果没有,那么使用outerHTML插入

3、这个阶段:

    1) data data选项中的数据获到了

    2)RDOM 拿不到

3、项目中:
1) 异步请求接口数据
2) 数据修改

 4. mounted
组件模板已经渲染到指定的el,页面显示,可以操作dom

这个阶段:

data: 可以获得数据

RDOM: 拿到了

  1. 组件挂载结束
  2. 使用真实DOM替换VDOM
  3. 项目中
    1) 异步请求接口数据
    2) 数据修改
    3) 真实DOM操作可以了( Vue一般情况下不要直接操作真实DOM, 一般可以进行第三方库的实例化(静态数据渲染来的) )

运行中阶段:有2个钩子函数 : 触发条件是: 当data选项中的数据发生改变时

 5. beforeUpdate
数据更新时执调用

这个阶段:

data: 拿到了

RDOM: 获得 这个阶段进行的是vdom的生成和diff算法的对比,都是内部进行的,我们在项目中可以不使用

 6 .updated
组件更新完成
注意:关于update的钩子函数,都是页面动态渲染有关,每当数据变化时页面更新,都会触发这些钩子,这些钩子的触发频率很高。

 组件更新结束 , 通过render函数将vdom渲染成了真实dom,然后驱动vue进行视图更新, 

这个阶段:

动态数据的渲染,

Rdom已经生成,可以进行dom操作( 第三方库的实例化 ),异步数据请求得到的dom渲染的第三方库实例化

销毁阶段: 有2个钩子函数 

这两个钩子函数没有什么去别,功能很相似

项目中:
这两个钩子函数都可以用来做善后,把一些计时器,第三方库实例化出来的实例

组件销毁的两种方式:

使用$destroy()方法(内部销毁)
缺点: 会将组件的模板也保留下来

使用开关销毁(外部销毁)
v-if
这种类型的销毁不会留有模板

有一个钩子函数可以不写,这个钩子函数就是 render 函数

7. beforeDestroy
组件将要销毁,准备调用 $destroy() 方法
8. destroyed
组件销毁完成。常在该时机移除耗时操作

不常用的钩子函数:

9. activited  keep-alive 专属,组件被激活时调用,

10. deactivated  keep-alive 专属,组件被销毁时调用,

11. errorcaptured 捕捉子组件错误时调用