最近很火的反调试,你知道它是什么吗?

11,637 阅读7分钟

携手创作,共同成长!这是我参与「掘金日新计划 · 8 月更文挑战」的第3天,点击查看活动详情

前言

我们日常开发中,永远离不开debug调试,断点技术一直是我们排查bug的有力手段之一!随着网络安全意识的逐步提高,对app安全的要求就越来越高,反调试 (有朋友不太了解这个概念,这里我解释一下,就是通过调试技术,比如我们可以反编译某个apk,即使apk是release包,同样也可以进行反编译后调试,比如最新版本的jadx)的技术也渐渐深入我们开发者的眼帘,那么我们来具体看看,android中,同时也是linux内核中,是怎么处理调试程序的!

执行跟踪

无论是断点还是其他debug手段,其实都可以总结为一个技术手段,就是执行跟踪,含义就是一个程序监视另一个程序的技术,被跟踪的程序通过一步步执行,知道收到一个信号或者系统调用停止!

在linux内核中,就是通过ptrace系统调用进行的执行跟踪

#include <sys/ptrace.h> 
long ptrace(enum __ptrace_request request, pid_t pid, void *addr, void *data);

随着我们对linux的了解,那么就离不开对权限的讨论!一个程序跟踪另一个程序这种东西,按照linux风格,肯定是具有某种权限才可以执行!这个权限就是设置了CAP_SYS_PTRACE 权限的进程,就可以跟踪系统中除了init进程(linux第一个进程)外的任何进程!当然!就算一个进程没有CAP_SYS_PTRACE权限,也可以跟踪一个与被监视进程有相同属组的进程,比如父进程可以通过ptrace跟踪子进程!执行跟踪还有一个非常重要的特点,就是两个进程不能同时跟踪一个进程

我们再回到ptrace函数调用,可以看到第一个参数是一个枚举值,其实就是发出ptrace的当前行为,它有以下可选命令(仅部分举例):

image.png 其他的参数含义如下: pid参数标识目标进程,addr参数表明执行peek(读操作)和poke(写操作)操作的地址,data参数则对于poke操作,指明存放数据的地址,对于peek操作,指明获取数据的地址。

ptrace设计探讨

我们了解了linux提供的系统api,那么我们还是从设计者角度出发,我们想要跟踪一个进程的话,我们需要干点什么?来来来,我们来想一下,可能就会有以下几个问题吧

  1. 被跟踪进程与跟踪进程怎么建立联系
  2. 如果使程序停止在我们想要停止的点(比如断点)
  3. 跟踪进程与被跟踪进程怎么进行数据交换,又或者我们怎么样看到被跟踪进程中当前的数据

下面我们逐步去探讨一下这几个问题吧!(以PTRACE_ATTACH 作为例子)首先对于问题1,我们怎么建立起被跟踪进程与跟踪进程之间的联系呢?linux中进程存在父子关系,兄弟关系对吧!这些进程就可以通过相对便捷的方式进行通信,同时linux也有定义了特殊的信号提供给父子进程的通信。看到这里,相信大家能够猜到ptrace究竟干了啥!就是通过调用ptrace系统调用,把被跟踪进程(第二个参数pid)的进程描述符号中的p_pptr字段指向了跟踪进程!毕竟linux判断进程的描述,就靠着进程描述符,想要建立父子关系,修改进程描述符即可,就这么简单!这里补充一下部分描述符号:

image.png

那么好!我们建立进程之间的联系了,那么当执行跟踪终止的时候,我们就可以调用ptrace 第一个参数为PTRACE_DETACH 命令,把p_pptr恢复到原来的数据即可!(那么有人会问,原来的父进程描述符保存在哪里了,嘿嘿,在p_opptr中,也就是他的祖先中,这里我们不深入讨论)

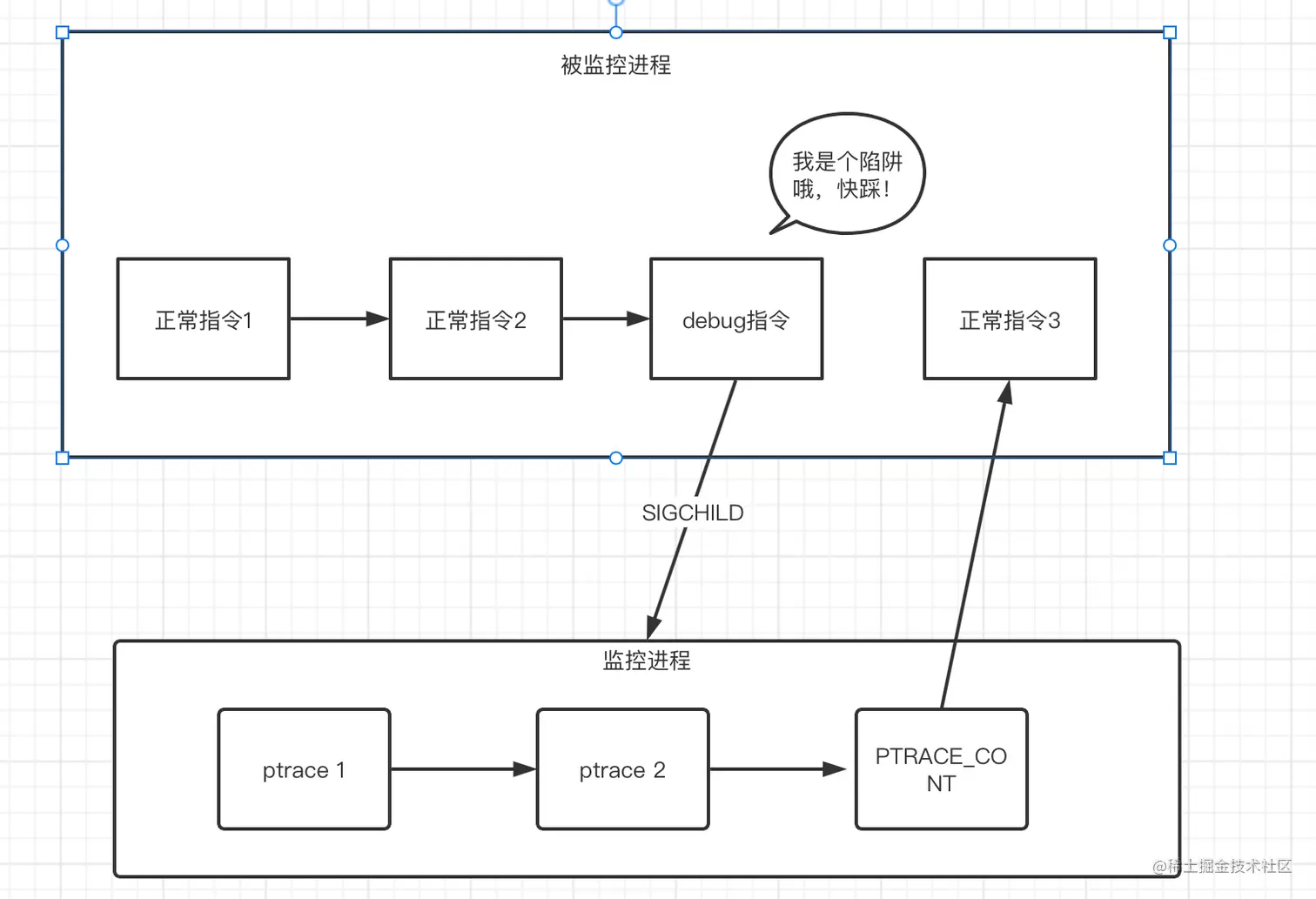
接下来我们来讨论一下问题2和问题3,怎么使程序停止呢?(这里我们讨论常用的做法,以linux内核2.4版本为准,请注意细微的区别)其实就是被监控进程在读取指令前,就会执行被嵌入的监控代码,如果我想要停止在代码的某一行,这个时候cpu会执行一条“陷阱指令”也称为Debug指令(这里可以采用架构相关的指令或者架构无关的指令实现,比如SIGTRAP或者其他规定信号),一般来说,这条指令作用只是为了使程序停止,然后发出一个SIGCHLD信号给父进程(不了解信号的知识可以看看这篇),嘿嘿,那么这个父进程是谁呢?没错,就是我们刚刚改写的监控进程,这样一来,我们的监控进程就能够收到被监控进程的消息,此时就可以继续调用其他的ptrace调用(第一个参数指定为其他需要的枚举值),查看当前寄存器或者其他的数据

image.png

这么说下来可能会有人还是不太懂,我们举个例子,我们的单步调试是怎么样做的: 还是上面的步骤,子进程发送一个SIGCHLD给父进程,此时身为父进程的监控线程就可以再调用ptrace(PTRACE_SINGLESTEP, *, *, * )方法给子进程的下一条指令设置陷阱指令,进行单步调试,此时控制权又会给到子进程,子进程执行完一个指令,就会又发出SIGCHLD给父进程,如此循环下去!

反调试

最近隐私合规与app安全性能被各大app所重视,对于app安全性能来说,反调试肯定是最重要的一环!看到上面的这些介绍,我们应该也明白了ptrace的作用,下面我们介绍一下几种常见的反调试方案:

  1. ptrace占位:利用ptrace的机制,我们知道一个进程只能被一个监控进程所监控,所以我们可以提前初始化一个进程,用这个进程对我们自身app的进程调用一次ptrace即可
  2. 轮询进程状态:可以通过轮训的手段,查看进程当前的进程信息:proc/pid/status
Name: test\
Umask: 0022\
State: D (disk sleep)-----------------------表示此时线程处于sleeping,并且是uninterruptible状态的wait。

Tgid: 157-----------------------------------线程组的主pid\
Ngid: 0\
Pid: 159------------------------------------线程自身的pid\
PPid: 1-------------------------------------线程组是由init进程创建的。\
TracerPid: 0\                              **这里是关键**
Uid: 0 0 0 0\
Gid: 0 0 0 0\
FDSize: 256---------------------------------表示到目前为止进程使用过的描述符总数。\
Groups: 0 10 \
VmPeak: 1393220 kB--------------------------虚拟内存峰值大小。\
VmSize: 1390372 kB--------------------------当前使用中的虚拟内存,小于VmPeak。\
VmLck: 0 kB\
VmPin: 0 kB\
VmHWM: 47940 kB-----------------------------RSS峰值。\
VmRSS: 47940 kB-----------------------------RSS实际使用量=RSSAnon+RssFile+RssShmem。\
RssAnon: 38700 kB\
RssFile: 9240 kB\
RssShmem: 0 kB\
VmData: 366648 kB--------------------------进程数据段共366648KB。\
VmStk: 132 kB------------------------------进程栈一共132KB。\
VmExe: 84 kB-------------------------------进程text段大小84KB。\
VmLib: 11488 kB----------------------------进程lib占用11488KB内存。\
VmPTE: 1220 kB\
VmPMD: 0 kB\
VmSwap: 0 kB\
Threads: 40-------------------------------进程中一个40个线程。\
SigQ: 0/3142------------------------------进程信号队列最大3142,当前没有pending

如果TracerPid不为0,那么就存在被监控的进程,此时如果该进程不是我们所信任的进程,就调用我们指定好的程序重启即可!读取这个proc/pid/status文件涉及到的相关处理可以自行google,这里就不再重复列举啦!

总结

看到这里,我们也能够明白debug在linux内核中的处理流程啦!最后,点个赞再走呗!

image.png