面了个有5年经验的测试,自动化都不会,我真是醉了。。

115 阅读4分钟

在深圳这家金融公司也待了几年,被别人面试过也面试过别人,大大小小的事情也见识不少,今天又是团面的一天, 一百多个人都聚集在一起,因为公司最近在谈项目出来面试就2个人,无奈又被叫到面试房间。

整个过程我都是非常认真负责的,不管是有经验的还是没经验的, 大概近60分钟。主要是技术面试, 在近30分钟内, 我与被面试者是以交流学习的方式进行的, 整个沟通过程比较愉快但是内心毫无波澜。

面试总结

看到了很多份简历,好几个都是几个月测试经验的来面试,最离谱的是令我印象最深刻的,一个5年经验的测试员,问薪资一张口就是要15k,这份自信也让我对他极其感兴趣,以为是来了个大佬,没想到我一问不提测试工具,仅仅基础的技术很多也知之不详,多数人数年的工作经验仅仅是功能测试堆起来的,毫无深度,对于APP自动化等等一问三不知,都停留接口测试的基础方法层面上,自动化进阶问题更是一问一个死,前沿技术最新动态也毫无关注。

以上并不是给不想学自动化测试的人们的一个借口。而是觉得测试者不要在工作中迷失了自己。目前就大量招聘信息来说,想要高薪得会以下几点:

懂自动化测试基础,懂Appium操作,元素定位、操作、等待、滑动等,深入讲解PO、unittest、yaml、配置文件、测试报告等知识,基于关键字驱动、Pytest和jenkins持续集成完成App测试框架设计与开发、测试工具、比如性能测试工具loadrunner,自动化测试工具selenium、Appium。

做为一名有8年工作经验的自动化测试工程师,接下来我想分享一下这些年来,我对于技术一些归纳和总结,和自己对作为一名高级测试者需要掌握那些技能的笔记分享,希望能帮助到有心在技术这条道路上一路走到黑的朋友!

下面分享我整理的这份2022年可能是最全的软件测试工程师发展方向知识架构体系图。

软件测试工程师发展规划路线

一、测试基础

了解测试的基础技能,掌握主流缺陷管理工具的使用,熟练测试环境的操作与运维

二、Linux必备知识

Linux作为现在最流行的软件环境系统,一定需要掌握,目前的招聘要求都需要有Linux能力。 在这里插入图片描述

三、Shell脚本

掌握Shell脚本:包括Shell基础与运用、Shell逻辑控制、Shell逻辑函数

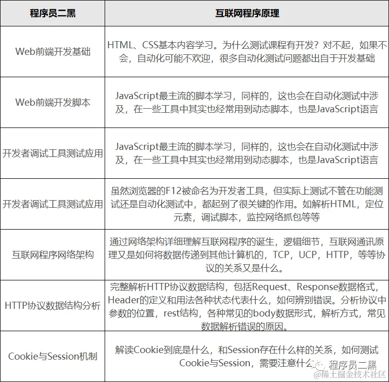
四、互联网程序原理

自动化必经之路:前端开发基础知识以及互联网网络必备知识四、互联网程序原理

在这里插入图片描述

五、MySQL数据库

软件测试工程师必备MySQL数据库知识,不仅仅停留在基本的“增删改查”。

六、抓包工具

Fiddler,Wireshark,Sniffer,Tcpdump各种抓包工具适用于各种项目,总有一款适合你的

七、接口测试工具

接口测试神器,你绕不开的强大工具:Jmeter。小巧灵活:Postman 在这里插入图片描述

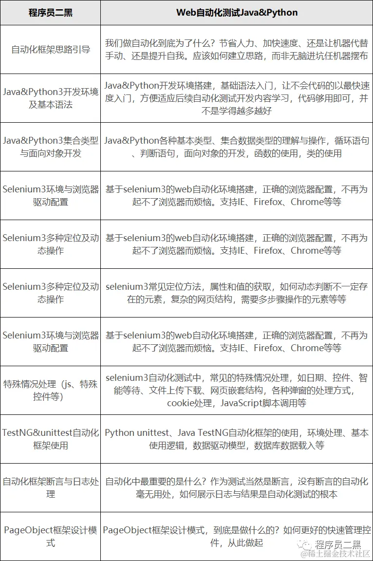
八、Web自动化测试Java&Python

了解自动化的目的,熟练掌握TestNG&unittest自动化框架,以及断言与日志处理

在这里插入图片描述

九、接口与移动端自动化

专业接口调用、测试解决方案。组建完整的web和接口自动化框架,Appium整体使用

十、敏捷测试&TestOps构建

揭开TestOps的神秘面纱,持续集成Jenkins框架烂熟于心

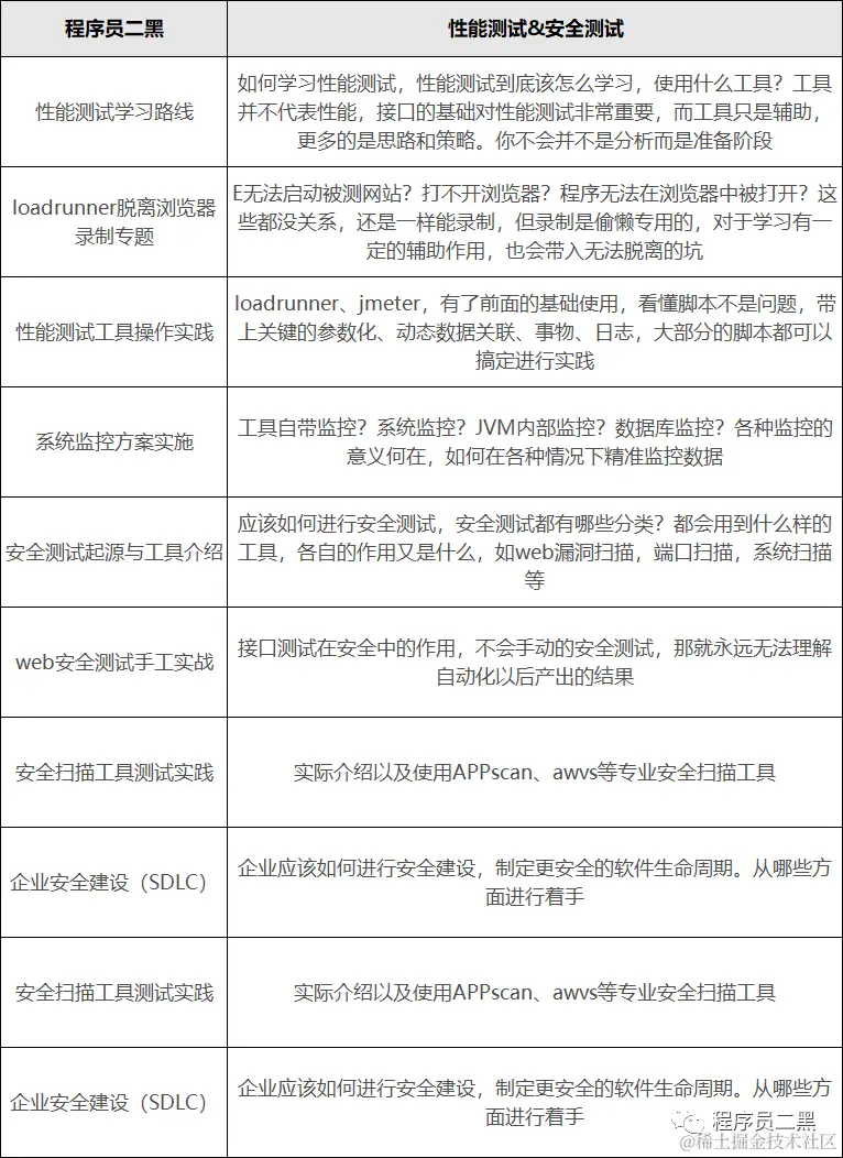
十一、性能测试&安全测试

软件测试的彼岸:性能测试和安全测试,选个方向努力爬坑吧! 在这里插入图片描述 上面就是我为大家整理出来的一份软件测试工程师发展方向知识架构体系图。希望大家能照着这个体系,完成这样一个体系的构建。可以说,这个过程会让你痛不欲生,但只要你熬过去了。以后的生活就轻松很多。正所谓万事开头难,只要迈出了第一步,你就已经成功了一半,古人说的好“不积跬步,无以至千里。”等到完成之后再回顾这一段路程的时候,你肯定会感慨良多。

在这里插入图片描述 作为一位过来人也是希望你们少走一些弯路,如果你不想再体验一次学习时找不到资料,没人解答问题,坚持几天便放弃的感受的话,在这里我给大家分享一些自动化测试的学习资源,希望能给你前进的路上带来帮助。需要的朋友,可以点击进群:832452893 免费获取!